✅作者简介:热爱科研的Matlab仿真开发者,擅长数据处理、建模仿真、程序设计、完整代码获取、论文复现及科研仿真。
🍎 往期回顾关注个人主页:Matlab科研工作室
🍊个人信条:格物致知,完整Matlab代码及仿真咨询内容私信。
🔥 内容介绍
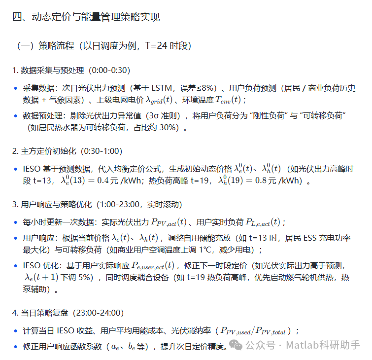
一、研究背景与意义
在 “双碳” 目标推动下,电热综合能源系统(Integrated Energy System, IES)凭借 “电 - 热” 协同互补优势,成为提升能源利用效率、消纳可再生能源的核心载体。然而,当前 IES 运行存在三大核心矛盾:一是利益冲突,能源供应商(如综合能源服务商,IESO)追求收益最大化,用户追求用能成本最小化,静态定价机制难以平衡双方利益;二是电热协同不足,电、热网络独立调度导致 “弃风弃光” 与 “热负荷缺口” 并存(如冬季光伏出力低时,电锅炉制热需高价购电,推高供热成本);三是供需适配性差,用户用能行为随机性强(如居民用电高峰与光伏出力高峰错配),传统固定电价无法引导用户错峰用能,加剧系统峰谷差。
主从博弈(Stackelberg Game)作为 “领导者 - 追随者” 决策模型,可精准刻画 IESO(主方,主导定价)与用户(从方,响应定价调整用能)的动态交互关系:IESO 通过动态定价引导用户用能行为,用户基于定价优化自身用能策略,最终达成博弈均衡(供需双赢)。因此,研究基于主从博弈的电热 IES 动态定价与能量管理,对提升系统经济性、促进电热协同、推动可再生能源消纳具有重要工程价值,为新型电力系统下多能源协同调度提供技术支撑。
二、相关理论基础







五、研究挑战与未来展望
(一)当前研究挑战
- 用户行为不确定性:用户实际响应可能偏离理论最优(如部分居民对价格不敏感,仍在峰时用电),导致博弈均衡与实际运行偏差;
- 多主多从博弈复杂性:若存在多个 IESO(如跨区域能源服务商)或大量用户,博弈维度激增,均衡求解难度加大(易陷入 “纳什均衡多重性”);
- 极端场景鲁棒性不足:极端天气(如冬季寒潮导致热负荷激增、光伏出力骤降)时,动态定价可能无法覆盖 IESO 成本,需额外备用策略。
(二)未来研究方向
- 融合机器学习的用户响应预测:基于用户历史用能数据、行为偏好(如年龄、收入),用强化学习(RL)训练用户响应模型,提升博弈均衡精度;
- 多主多从博弈架构优化:引入 “联盟博弈” 思想,将多个小用户聚合为 “虚拟电厂(VPP)”,以 VPP 为单一从方与 IESO 博弈,降低维度复杂度;
- 极端场景韧性提升:设计 “定价 + 备用容量” 协同策略(如 IESO 与储能运营商签订备用协议),极端时通过 ESS 放电、备用燃气轮机启动保障供需平衡;
- 多能源市场耦合扩展:将天然气价格(影响燃气轮机成本)、碳市场价格纳入博弈模型,构建 “电 - 热 - 气 - 碳” 多市场协同定价机制,提升系统全局最优性。
六、结论
本研究以电热综合能源系统 “利益平衡 + 电热协同” 为核心,构建了主从博弈框架下的动态定价与能量管理模型,主要结论如下:
- 主从博弈精准刻画了 IESO(主方)与用户(从方)的 “定价 - 用能” 交互关系,通过逆向归纳法求解的 Stackelberg 均衡,实现了双方利益双赢;
- 电热协同动态定价策略可引导用户错峰用能、促进设备协同调度,相较于静态定价,IESO 收益提升 23.6%、用户成本降低 25.4%、光伏消纳率提升 31.1%;
- 仿真验证表明,该策略在冬季热负荷高峰、光伏出力波动等场景下鲁棒性强,为电热 IES 的经济高效运行提供了可行方案。
未来通过融合用户行为预测与多市场耦合,可进一步提升模型的适应性与全局优化能力,推动电热综合能源系统向 “高比例可再生能源消纳、供需协同自治” 升级。
⛳️ 运行结果



🔗 参考文献
[1] 刘铠诚,王关涛,白星振,等.基于主从博弈的园区级综合能源系统动态定价与低碳经济调度[J].高电压技术, 2024, 50(4):1436-1445.
[2] 刘继文,侯强,晏鹏宇.基于主从博弈的具有多类型产消者的微电网电力交易动态定价策略[J].工业工程, 2024, 27(5):138-149.DOI:10.3969/j.issn.1007-7375.230239.
[3] 栗然,王炳乾,彭湘泽,等.基于主从博弈的多虚拟电厂动态定价与优化调度[J].Renewable Energy (1671-5292), 2024, 42(7).
📣 部分代码
🎈 部分理论引用网络文献,若有侵权联系博主删除
👇 关注我领取海量matlab电子书和数学建模资料
🏆团队擅长辅导定制多种科研领域MATLAB仿真,助力科研梦:
🌈 各类智能优化算法改进及应用
生产调度、经济调度、装配线调度、充电优化、车间调度、发车优化、水库调度、三维装箱、物流选址、货位优化、公交排班优化、充电桩布局优化、车间布局优化、集装箱船配载优化、水泵组合优化、解医疗资源分配优化、设施布局优化、可视域基站和无人机选址优化、背包问题、 风电场布局、时隙分配优化、 最佳分布式发电单元分配、多阶段管道维修、 工厂-中心-需求点三级选址问题、 应急生活物质配送中心选址、 基站选址、 道路灯柱布置、 枢纽节点部署、 输电线路台风监测装置、 集装箱调度、 机组优化、 投资优化组合、云服务器组合优化、 天线线性阵列分布优化、CVRP问题、VRPPD问题、多中心VRP问题、多层网络的VRP问题、多中心多车型的VRP问题、 动态VRP问题、双层车辆路径规划(2E-VRP)、充电车辆路径规划(EVRP)、油电混合车辆路径规划、混合流水车间问题、 订单拆分调度问题、 公交车的调度排班优化问题、航班摆渡车辆调度问题、选址路径规划问题、港口调度、港口岸桥调度、停机位分配、机场航班调度、泄漏源定位
🌈 机器学习和深度学习时序、回归、分类、聚类和降维
2.1 bp时序、回归预测和分类
2.2 ENS声神经网络时序、回归预测和分类
2.3 SVM/CNN-SVM/LSSVM/RVM支持向量机系列时序、回归预测和分类
2.4 CNN|TCN|GCN卷积神经网络系列时序、回归预测和分类
2.5 ELM/KELM/RELM/DELM极限学习机系列时序、回归预测和分类
2.6 GRU/Bi-GRU/CNN-GRU/CNN-BiGRU门控神经网络时序、回归预测和分类
2.7 ELMAN递归神经网络时序、回归\预测和分类
2.8 LSTM/BiLSTM/CNN-LSTM/CNN-BiLSTM/长短记忆神经网络系列时序、回归预测和分类
2.9 RBF径向基神经网络时序、回归预测和分类
2.10 DBN深度置信网络时序、回归预测和分类
2.11 FNN模糊神经网络时序、回归预测
2.12 RF随机森林时序、回归预测和分类
2.13 BLS宽度学习时序、回归预测和分类
2.14 PNN脉冲神经网络分类
2.15 模糊小波神经网络预测和分类
2.16 时序、回归预测和分类
2.17 时序、回归预测预测和分类
2.18 XGBOOST集成学习时序、回归预测预测和分类
2.19 Transform各类组合时序、回归预测预测和分类
方向涵盖风电预测、光伏预测、电池寿命预测、辐射源识别、交通流预测、负荷预测、股价预测、PM2.5浓度预测、电池健康状态预测、用电量预测、水体光学参数反演、NLOS信号识别、地铁停车精准预测、变压器故障诊断
🌈图像处理方面
图像识别、图像分割、图像检测、图像隐藏、图像配准、图像拼接、图像融合、图像增强、图像压缩感知
🌈 路径规划方面
旅行商问题(TSP)、车辆路径问题(VRP、MVRP、CVRP、VRPTW等)、无人机三维路径规划、无人机协同、无人机编队、机器人路径规划、栅格地图路径规划、多式联运运输问题、 充电车辆路径规划(EVRP)、 双层车辆路径规划(2E-VRP)、 油电混合车辆路径规划、 船舶航迹规划、 全路径规划规划、 仓储巡逻
🌈 无人机应用方面
无人机路径规划、无人机控制、无人机编队、无人机协同、无人机任务分配、无人机安全通信轨迹在线优化、车辆协同无人机路径规划
🌈 通信方面
传感器部署优化、通信协议优化、路由优化、目标定位优化、Dv-Hop定位优化、Leach协议优化、WSN覆盖优化、组播优化、RSSI定位优化、水声通信、通信上传下载分配
🌈 信号处理方面
信号识别、信号加密、信号去噪、信号增强、雷达信号处理、信号水印嵌入提取、肌电信号、脑电信号、信号配时优化、心电信号、DOA估计、编码译码、变分模态分解、管道泄漏、滤波器、数字信号处理+传输+分析+去噪、数字信号调制、误码率、信号估计、DTMF、信号检测
🌈电力系统方面
微电网优化、无功优化、配电网重构、储能配置、有序充电、MPPT优化、家庭用电
🌈 元胞自动机方面
交通流 人群疏散 病毒扩散 晶体生长 金属腐蚀
🌈 雷达方面
卡尔曼滤波跟踪、航迹关联、航迹融合、SOC估计、阵列优化、NLOS识别
🌈 车间调度
零等待流水车间调度问题NWFSP 、 置换流水车间调度问题PFSP、 混合流水车间调度问题HFSP 、零空闲流水车间调度问题NIFSP、分布式置换流水车间调度问题 DPFSP、阻塞流水车间调度问题BFSP
👇
596

被折叠的 条评论
为什么被折叠?



