摘要:
在现在能源越来越紧张,是提倡电源管理和节省能量的时代,降低电源供应器在待机时的电能消耗显得越来越重要和紧迫。目前已经有一些可以降低开关电源供应器在极轻载或无载时的功率损耗,和其它额定损耗的实际方法被提出来。本文主要以反激式开关电源转换器为例讨论如何降低开关电源的空载损耗。最后是各集成控制器厂商针对降低空载损耗所开发出的10W左右输出功率的产品的简介和比较。
关键词:开关电源、空载损耗、开关损耗
针对目前能源越来越紧张,各国政府针对空载损耗(即输出为空载时的输入功率消耗,又称待机损耗)都相继出台了相关的法律法规,如美国的“能源之星”(EnergyStar),联邦政府采购指令(FEMP),德国的“蓝色天使”(BlueAugle标准,欧洲经济协会(EEC)的EU指令和中国节能产品认证委员会(CCEC)认证标准等。其中EU指令最为详尽,制定了严格的规范,表一所列是在不同的额定瓦数下的详细规定。很快的,在各个层面都会采用低于1W待机功率损耗的电源。
表一:欧洲经济协会对无载的消耗之规定

损耗分析
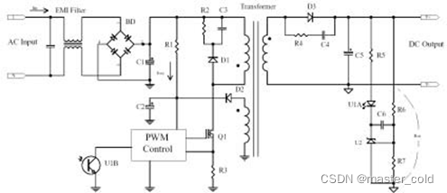
以下就以图一中典型的反激式转换器(fly-back converter)为例,来分析电源转换器的损耗。因为反激式转换器电路简单、成本低和宽电压输入的优点,在实际应用层面受到欢迎。对一个反激式转换器而言,主要的损耗包括了开关损耗(switching loss)和传导(conduction loss),以及由控制电路所造成的损耗。表二、三、四分别对这些主要损耗,包括主要的开关损耗、传导损耗和控制电路所造成的损耗,列出了大约的估算,和常用的解决对策。

图一 典型的反激式转换器
表二 主要的开关损耗

表二 主要的开关损耗

表三 主要的传导损耗

表四 控制电路的主要损耗

可以很时显的发现无论是开关损耗还是传导损耗,都和开关频率有很密切的关系。降低开关频率可以有效的降低损耗,特别是在轻载时。但由脉宽调整产生器所产生的脉冲宽度必须被控制,以避免造成磁性组件的饱和。而且,反激式转换器的输出能量可以表示为Po=(Vdc2xTon2)/(2xLpxT)xη,其中η代表转换效率。为了降低轻载功率损耗,在轻载时,导通时间(Ton)很短暂,增大开关周期(T)或降低开关频率(fs),一个最简单的办法就是降低开关频率。
降低开关频率可以有效的降低电源损耗。最近有许多实际降低频率的方法被提出来。SGS-Thompson及National Semiconductor提出脉冲省略(Pulse skipping)的技术,根据负载的轻重程度,来决定省略开关脉冲与否。图二表达了脉冲省略模式的概略念,等效降低开关脉冲数目来满足在轻载的低损耗要求。
图二 脉冲省略的概念
Philips提出突冲模式(burst mode)的技术,或称打嗝模式(hiccup mode)或省略周期模式。如图三所示,当负载突然间下降,控制迦路要求缩短Ton,在某一个负载程度下,脉冲模式的控制电路开始防止导通时间Ton减少,然后同时也载始周期性的遮蔽波调变的脉冲。电源可以透过降低脉冲群宽度,或增加遮蔽周期长度,在不同的负载下,达到节省能量的目的。

图三 突冲模式的概念
崇贸科技(System General)提出了非导通时间调变(offtime modulation)。图四表示了非导通时间调变的基本概念,当输出电压掉到临界位准以下时,非导通时间(off time)随着负载下降而线性增加,开关频率因而线性下降,因此在轻载和无载时可以降低功率损耗。非导通时间调变之动态响应应该比脉冲省略模式来得好,因为这是非导通时间是一个周期接一个周期调整。

图四 非导通时间调变之概念
降低起动损耗
传统的起动电路图如图五(a),大的输入电阻(R1)可以有效的降低电阻性损耗,但启动延迟时间将会延长。在图五(b)是所提的建议电路,为了可以降低在输入电阻(R1)所造成的始起损耗。其中大的输入电阻可以和小的电容C1一起使用,确保启动延迟时间够短,而大电容(C2)是用来提供稳定电压给VDD。使用这种始电路,起动损耗可以非常低,启动时间也可以非常短。

(a)传统电路 (b)建议电路
图五 起动电路
实际应用
输出功率10W左右的开关电源转换器在便携式产品的充电器、个人计算机上的待机电源等上的应用已十分普遍。由于空载损耗的要求,加之市场对电源的集成度要求也越来越高,许多电源管理芯片厂商纷纷推出集成控制器,即把脉冲宽度调制控制器和MOSFET封装在一个IC内。下面就以此类型IC中性能相近的ON Semi的NCP1014、ST的VIPer22A、Fairchild的FSDM0265、PI的TNY256、Infineon的IEC3B0365J和Sanken的STR-A6159为例作简介和对比。
各种针对降低空载损耗的IC的出发点都是一样,即在空载时尽量减少开关次数,即降频,降频的具体方法前面已有介绍,目的是使开关器件工作时间仅在一个非常短的工作区,而大部分时间都是没有工作的区域。需要注意的是降低空载时需同时须兼顾到输出电气特性和EMC。
对于集成控制器而言,影响转换效率的最大因素在于其内部的MOSFET,而导通损耗会占到MOSFET工作时的大部分,所以其内部MOSFET的导通电阻Rd son可作为设计转换器的一个参考指标。Rd son越低,表于MOSFET在导通时间消耗的能量越少。表五列出了各厂商的集成控制器在Tj=250C时的Rdson。
表五 各厂商的IC在Tj=250C时的Rds on

经实际实验证明,这各厂商的集成控制器各有千秋,但在降低空载损耗都有不俗的表现,均可以达到相关法规要求。图六是笔者收集整理的实验后待机功率的参考数据,可供大家参考。

图六 经实验后空载功率的参考数据
结论
这篇文章探讨降低开关电源转换器空载损耗的方法。首先以数学描述大略估算了主要的
开关、传导和控制电路损耗,进而确认降低开关频率为降低待机功率的主要方法,接着介绍各项已经被专利的降频技术,及其可能的缺失。另外也介绍一个改进后的开关电源启动电路,以降低启动电阻的损耗。最后是较常用的各集成控制器厂商针对降低空载损耗所开发出的10W左右输出功率的产品的简介和性能比较。
更多硬件文章可看:https://zhuanlan.zhihu.com/p/449097802
更多硬件视频可看:https://zhuanlan.zhihu.com/p/450345856
本文主要探讨如何降低开关电源空载损耗,以适应能源管理需求。通过分析反激式转换器的损耗,提出降低开关频率、脉冲省略、突冲模式和非导通时间调变等技术,并介绍了不同厂商的集成控制器在降低空载损耗方面的应用和性能比较。
1801

被折叠的 条评论
为什么被折叠?



