能量转换系统必定存在能耗,虽然实际应用中无法获得100%的转换效率,但是,一个高质量的电源效率可以达到非常高的水平,效率接近95%。绝大多数电源IC 的工作效率可以在特定的工作条件下测得,数据资料中给出了这些参数。一般厂商会给出实际测量的结果,但我们只能对我们自己的数据担保。图1 给出了一个SMPS 降压转换器的电路实例,转换效率可以达到97%,即使在轻载时也能保持较高效率。采用什么秘诀才能达到如此高的效率?我们最好从了解SMPS 损耗的公共问题开始,开关电源的损耗大部分来自开关器件(MOSFET 和二极管),另外小部分损耗来自电感和电容。但是,如果使用非常廉价的电感和电容(具有较高电阻),将会导致损耗明显增大。选择IC 时,需要考虑控制器的架构和内部元件,以期获得高效指标。例如,图1 采用了多种方法来降低损耗,其中包括:同步整流,芯片内部集成低导通电阻的MOSFET,低静态电流和跳脉冲控制模式。我们将在本文展开讨论这些措施带来的好处。

图1. 降压转换器集成了低导通电阻的MOSFET,采用同步整流,效率曲线如图所示。
降压型SMPS
损耗是任何SMPS 架构都面临的问题,我们在此以图2 所示降压型(或buck)转换器为例进行讨论,图中标明各点的开关波形,用于后续计算。

降压转换器的主要功能是把一个较高的直流输入电压转换成较低的直流输出电压。为了达到这个要求,MOSFET 以固定频率(fS),在脉宽调制信号(PWM)的控制下进行开、关操作。当MOSFET 导通时,输入电压给电感和电容(L 和COUT)充电,通过它们把能量传递给负载。在此期间,电感电流线性上升,电流回路如图2 中的回路1 所示。
当MOSFET 断开时,输入电压断开与电感的连接,电感和输出电容为负载供电。电感电流线性下降,电流流过二极管,电流回路如图中的环路2 所示。MOSFET 的导通时间定义为PWM 信号的占空比(D)。D 把每个开关周期分成[D × tS]和[(1 - D) × tS]两部分,它们分别对应于MOSFET 的导通时间(环路1)和二极管的导通时间(环路2)。所有SMPS 拓扑(降压、反相等)都采用这种方式划分开关周期,实现电压转换。
对于降压转换电路,较大的占空比将向负载传输较多的能量,平均输出电压增加。相反,占空比较低时,平均输出电压也会降低。根据这个关系,可以得到以下理想情况下(不考虑二极管或MOSFET 的压降)降压型SMPS 的转换公式:
VOUT = D × VIN
IIN = D × IOUT
需要注意的是,任何SMPS 在一个开关周期内处于某个状态的时间越长,那么它在这个状态所造成的损耗也越大。对于降压型转换器,D 越低(相应的VOUT 越低),回路2 产生的损耗也大。
1、开关器件的损耗 MOSFET 传导损耗
图2 (以及其它绝大多数DC-DC 转换器拓扑)中的MOSFET 和二极管是造成功耗的主要因素。相关损耗主要包括两部分:传导损耗和开关损耗。
MOSFET 和二极管是开关元件,导通时电流流过回路。器件导通时,传导损耗分别由MOSFET 的导通电阻(RDS(ON))和二极管的正向导通电压决定。
MOSFET 的传导损耗(PCOND(MOSFET))近似等于导通电阻RDS(ON)、占空比(D)和导通时MOSFET 的平均电流(IMOSFET(AVG))的乘积。
PCOND(MOSFET) (使用平均电流) = IMOSFET(AVG)² × RDS(ON) × D
上式给出了SMPS 中MOSFET 传导损耗的近似值,但它只作为电路损耗的估算值,因为电流线性上升时所产生的功耗大于由平均电流计算得到的功耗。对于“峰值”电流,更准确的计算方法是对电流峰值和谷值(图3 中的IV 和IP)之间的电流波形的平方进行积分得到估算值。

图3. 典型的降压型转换器的MOSFET 电流波形,用于估算MOSFET 的传导损耗。
下式给出了更准确的估算损耗的方法,利用IP 和IV 之间电流波形I²的积分替代简单的I²项。
PCOND(MOSFET) = [(IP3 - IV3)/3] × RDS(ON) × D
= [(IP3 - IV3)/3] × RDS(ON) × VOUT/VIN
式中,IP 和IV 分别对应于电流波形的峰值和谷值,如图3 所示。MOSFET 电流从IV 线性上升到IP,例如:如果IV 为0.25A,IP 为1.75A,RDS(ON)为0.1Ω,VOUT 为VIN/2 (D = 0.5),基于平均电流(1A)的计算结果为:
PCOND(MOSFET) (使用平均电流) = 12 × 0.1 × 0.5 = 0.050W
利用波形积分进行更准确的计算:
PCOND(MOSFET) (使用电流波形积分进行计算) = [(1.753 - 0.253)/3] × 0.1 × 0.5 = 0.089W
或近似为78%,高于按照平均电流计算得到的结果。对于峰均比较小的电流波形,两种计算结果的差别很小,利用平均电流计算即可满足要求。
2、二极管传导损耗
MOSFET 的传导损耗与RDS(ON)成正比,二极管的传导损耗则在很大程度上取决于正向导通电压(VF)。二极管通常比MOSFET 损耗更大,二极管损耗与正向电流、VF 和导通时间成正比。由于MOSFET 断开时二极管导通,二极管的传导损耗(PCOND(DIODE))近似为:
PCOND(DIODE) = IDIODE(ON) × VF × (1 - D)
式中,IDIODE(ON)为二极管导通期间的平均电流。图2 所示,二极管导通期间的平均电流为IOUT,因此,对于降压型转换器,PCOND(DIODE)可以按照下式估算:
PCOND(DIODE) = IOUT × VF × (1 - VOUT/VIN)
与MOSFET 功耗计算不同,采用平均电流即可得到比较准确的功耗计算结果,因为二极管损耗与I 成正比,而不是I2。
显然,MOSFET 或二极管的导通时间越长,传导损耗也越大。对于降压型转换器,输出电压越低,二极管产生的功耗也越大,因为它处于导通状态的时间越长。
3、开关动态损耗
由于开关损耗是由开关的非理想状态引起的,很难估算MOSFET 和二极管的开关损耗,器件从完全导通到完全关闭或从完全关闭到完全导通需要一定时间,在这个过程中会产生功率损耗。图4 所示MOSFET 的漏源电压(VDS)和漏源电流(IDS)的关系图可以很好地解释MOSFET 在过渡过程中的开关损耗,从上半部分波形可以看出,tSW(ON)和tSW(OFF)期间电压和电流发生瞬变,MOSFET 的电容进行充电、放电。
图4 所示,VDS 降到最终导通状态(= ID × RDS(ON))之前,满负荷电流(ID)流过MOSFET。相反,关断时,VDS 在MOSFET 电流下降到零值之前逐渐上升到关断状态的最终值。开关过程中,电压和电流的交叠部分即为造成开关损耗的来源,从图4 可以清楚地看到这一点。

图4. 开关损耗发生在MOSFET 通、断期间的过渡过程
开关损耗随着SMPS 频率的升高而增大,这一点很容易理解,随着开关频率提高(周期缩短),开关过渡时间所占比例增大,从而增大开关损耗。开关转换过程中,开关时间是占空比的二十分之一对于效率的影响要远远小于开关时间为占空比的十分之一的情况。由于开关损耗和频率有很大的关系,工作在高频时,开关损耗将成为主要的损耗因素。MOSFET 的开关损耗(PSW(MOSFET))可以按照图3 所示三角波进行估算,公式如下:
PSW(MOSFET) = 0.5 × VD × ID × (tSW(ON) + tSW(OFF)) × fS
其中,VD 为MOSFET 关断期间的漏源电压,ID 是MOSFET 导通期间的沟道电流,tSW(ON)和tSW(OFF)是导通和关断时间。对于降压电路转换,VIN 是MOSFET 关断时的电压,导通时的电流为IOUT。
为了验证MOSFET 的开关损耗和传导损耗,图5 给出了降压转换器中集成高端MOSFET 的典型波形:VDS和IDS。电路参数为:VIN = 10V、VOUT = 3.3V、IOUT = 500mA、RDS(ON) = 0.1Ω、fS = 1MHz、开关瞬变时间(tON + tOFF)总计为38ns。
在图5 可以看出,开关变化不是瞬间完成的,电流和电压波形交叠部分导致功率损耗。MOSFET“导通”时(图2),流过电感的电流IDS 线性上升,与导通边沿相比,断开时的开关损耗更大。
利用上述近似计算法,MOSFET 的平均损耗可以由下式计算:
PT(MOSFET) = PCOND(MOSFET) + PSW(MOSFET)
= [(I13 - I03)/3] × RDS(ON) × VOUT/VIN + 0.5 × VIN × IOUT × (tSW(ON) + tSW(OFF)) × fS
= [(13 - 03)/3] × 0.1 × 3.3/10 + 0.5 × 10 × 0.5 × (38 × 10-9) × 1 × 106
= 0.011 + 0.095 = 106mW
这一结果与图5 下方曲线测量得到的117.4mW 接近,注意:这种情况下,fS 足够高,PSW(MOSFET)是功耗的主要因素。

图5. 降压转换器高端MOSFET 的典型开关周期,输入10V、输出3.3V (输出电流500mA)。开关频率为1MHz,开关转换时间是38ns。
与MOSFET 相同,二极管也存在开关损耗。这个损耗很大程度上取决于二极管的反向恢复时间(tRR),二极管开关损耗发生在二极管从正向导通到反向截止的转换过程。
当反向电压加在二级管两端时,正向导通电流在二极管上产生的累积电荷需要释放,产生反向电流尖峰(IRR(PEAK)),极性与正向导通电流相反,从而造成V × I 功率损耗,因为反向恢复期内,反向电压和反向电流同时存在于二极管。图6 给出了二极管在反向恢复期间的PN 结示意图。

图6. 二极管结反偏时,需要释放正向导通期间的累积电荷,产生峰值电流(IRR(PEAK))。
了解了二极管的反向恢复特性,可以由下式估算二极管的开关损耗(PSW(DIODE)):
PSW(DIODE) = 0.5 × VREVERSE × IRR(PEAK) × tRR2 × fS
其中,VREVERSE 是二极管的反向偏置电压,IRR(PEAK)是反向恢复电流的峰值,tRR2 是从反向电流峰值IRR 到恢复电流为正的时间。对于降压电路,当MOSFET 导通的时候,VIN 为MOSFET 导通时二极管的反向偏置电压。
为了验证二极管损耗计算公式,图7 显示了典型的降压转换器中PN 结的开关波形,VIN = 10V、VOUT =3.3V,测得IRR(PEAK) = 250mA、IOUT = 500mA、fS = 1MHz、 tRR2 = 28ns、VF = 0.9V。利用这些数值可以得到:

该结果接近于图7 所示测量结果358.7mW。考虑到较大的VF和较长的二极管导通周期,tRR 时间非常短,开关损耗(PSW(DIODE))在二极管损耗中占主导地位。

图7. 降压型转换器中PN 结开关二极管的开关波形,从10V 输入降至3.3V 输出,输出电流为500mA。其它参数包括:1MHz 的fS,tRR2 为28ns,VF = 0.9V。
提高效率
基于上述讨论,通过哪些途径可以降低电源的开关损耗呢?直接途径是:选择低导通电阻RDS(ON)、可快速切换的MOSFET;选择低导通压降VF、可快速恢复的二极管。
直接影响MOSFET 导通电阻的因素有几点,通常增加芯片尺寸和漏源极击穿电压(VBR(DSS)),由于增加了器件中的半导体材料,有助于降低导通电阻RDS(ON)。另一方面,较大的MOSFET 会增大开关损耗。因此,虽然大尺寸MOSFET 降低了RDS(ON),但也导致小器件可以避免的效率问题。当管芯温度升高时,MOSFET 导通电阻会相应增大。必须保持较低的结温,使导通电阻RDS(ON)不会过大。导通电阻RDS(ON)和栅源偏置电压成反比,因此,推荐使用足够大的栅极电压以降低RDS(ON)损耗,但此时也会增大栅极驱动损耗,需要平衡降低RDS(ON)的好处和增大栅极驱动的缺陷。MOSFET 的开关损耗与器件电容有关,较大的电容需要较长的充电时间,使开关切换变缓,消耗更多能量。米勒电容通常在MOSFET 数据资料中定义为反向传输电容(CRSS)或栅-漏电容(CGD),在开关过程中对切换时间起决定作用。米勒电容的充电电荷用QGD 表示,为了快速切换MOSFET,要求尽可能低的米勒电容。一般来说,MOSFET 的电容和芯片尺寸成反比,因此必须折衷考虑开关损耗和传导损耗,同时也要谨慎选择电路的开关频率。对于二极管,必须降低导通压降,以降低由此产生的损耗。对于小尺寸、额定电压较低的硅二极管,导通压降一般在0.7V 到1.5V 之间。二极管的尺寸、工艺和耐压等级都会影响导通压降和反向恢复时间,大尺寸二极管通常具有较高的VF 和tRR,这会造成比较大的损耗。开关二极管一般以速度划分,分为“高速”、“甚高速”和“超高速”二极管,反向恢复时间随着速度的提高而降低。快恢复二极管的tRR 为几百纳秒,而超高速快恢复二极管的tRR 为几十纳秒。低功耗应用中,替代快恢复二极管的一种选择是肖特基二极管,这种二极管的恢复时间几乎可以忽略,反向恢复电压VF 也只有快恢复二极管的一半(0.4V 至1V),但肖特基二极管的额定电压和电流远远低于快恢复二极管,无法用于高压或大功率应用。另外,肖特基二极管与硅二极管相比具有较高的反向漏电流,但这些因素并不限制它在许多电源中的应用。然而,在一些低压应用中,即便是具有较低压降的肖特基二极管,所产生的传导损耗也无法接受。比如,在输出为1.5V 的电路中,即使使用0.5V 导通压降VF 的肖特基二极管,二极管导通时也会产生33%的输出电压损耗!为了解决这一问题,可以选择低导通电阻RDS(ON)的MOSFET实现同步控制架构。用MOSFET 取代二极管(对比图1 和图2 电路),它与电源的主MOSFET 同步工作,所以在交替切换的过程中,保证只有一个导通。导通的二极管由导通的MOSFET 所替代,二极管的高导通压降VF 被转换成MOSFET 的低导通压降(MOSFET RDS(ON) × I),有效降低了二极管的传导损耗。当然,同步整流与二极管相比也只是降低了MOSFET 的压降,另一方面,驱动同步整流MOSFET 的功耗也不容忽略。IC数据资料 以上讨论了影响开关电源效率的两个重要因素(MOSFET 和二极管)。回顾图 1 所示降压电路,从数据资料中可以获得影响控制器IC 工作效率的主要因素。首先,开关元件集成在IC 内部,可以节省空间、降低寄生损耗。其次,使用低导通电阻RDS(ON)的MOSFET,在小尺寸集成降压IC (如MAX1556)中,其NMOS 和PMOS 的导通电阻可以达到0.27Ω (典型值)和0.19Ω (典型值)。最后,使用的同步整流电路。对于500mA 负载,占空比为50%的开关电路,可以将低边开关(或二极管)的损耗从225mW (假设二极管压降为 1V)降至 34mW。合理选择SMPS IC 合理选择 SMPS IC的封装、控制架构,并进行合理设计,可以有效提高转换效率。
4、集成功率开关
功率开关集成到IC 内部时可以省去繁琐的MOSFET 或二极管选择,而且使电路更加紧凑,由于降低了线路损耗和寄生效应,可以在一定程度上提高效率。根据功率等级和电压限制,可以把MOSFET、二极管(或同步整流MOSFET)集成到芯片内部。将开关集成到芯片内部的另一个好处是栅极驱动电路的尺寸已经针对片内MOSFET 进行了优化,因而无需将时间浪费在未知的分立MOSFET 上。
静态电流
电池供电设备特别关注IC 规格中的静态电流(IQ),它是维持电路工作所需的电流。重载情况下(大于十倍或百倍的静态电流IQ),IQ 对效率的影响并不明显,因为负载电流远大于IQ,而随着负载电流的降低,效率有下降的趋势,因为IQ 对应的功率占总功率的比例提高。这一点对于大多数时间处于休眠模式或其它低功耗模式的应用尤其重要,许多消费类产品即使在“关闭”状态下,也需要保持键盘扫描或其它功能的供电,这时,无疑需要选择具有极低IQ的电源。
电源架构对效率的提高
SMPS 的控制架构是影响开关电源效率的关键因素之一。这一点我们已经在同步整流架构中讨论过,由于采用低导通电阻的MOSFET 取代了功耗较大的开关二极管,可有效改善效率指标。
另一种重要的控制架构是针对轻载工作或较宽的负载范围设计的,即跳脉冲模式,也称为脉冲频率调制(PFM)。与单纯的PWM 开关操作(在重载和轻载时均采用固定的开关频率)不同,跳脉冲模式下转换器工作在跳跃的开关周期,可以节省不必要的开关操作,进而提高效率。
跳脉冲模式下,在一段较长时间内电感放电,将能量从电感传递给负载,以维持输出电压。当然,随着负载吸收电流,输出电压也会跌落。当电压跌落到设置门限时,将开启一个新的开关周期,为电感充电并补充输出电压。
需要注意的是跳脉冲模式会产生与负载相关的输出噪声,这些噪声由于分布在不同频率(与固定频率的PWM 控制架构不同),很难滤除。
先进的SMPS IC 会合理利用两者的优势:重载时采用恒定PWM 频率;轻载时采用跳脉冲模式以提高效率,图1 所示IC 即提供了这样的工作模式。
当负载增加到一个较高的有效值时,跳脉冲波形将转换到固定PWM,在标称负载下噪声很容易滤除。在整个工作范围内,器件根据需要选择跳脉冲模式和PWM 模式,保持整体的最高效率(图8)。
图8 中的曲线D、E、F 所示效率曲线在固定PWM 模式下,轻载时效率较低,但在重载时能够提供很高的转换效率(高达98%)。如果设置在轻载下保持固定PWM 工作模式,IC 将不会按照负载情况更改工作模式。这种情况下能够使纹波保持在固定频率,但浪费了一定功率。重载时,维持PWM 开关操作所需的额外功率很小,远远低于输出功率。另一方面,跳脉冲“空闲”模式下的效率曲线(图8 中的A、B、C)能够在轻载时保持在较高水平,因为开关只在负载需要时开启。对7V 输入曲线,在1mA 负载的空闲模式下能够获得高于60%的效率。

图8. 降压转换器在PWM 和空闲(跳脉冲)模式下效率曲线,注意:轻载时,空闲模式下的效率高于PWM模式。
优化SMPS
开关电源因其高效率指标得到广泛应用,但其效率仍然受SMPS 电路的一些固有损耗的制约。设计开关电源时,需要仔细研究造成SMPS 损耗的来源,合理选择SMPS IC,从而充分利用器件的优势,为了在保持尽可能低的电路成本,甚至不增加电路成本的前提下获得高效的SMPS,工程师需要做出全面的选择。
5、无源元件损耗
我们已经了解MOSFET 和二极管会导致SMPS 损耗。采用高品质的开关器件能够大大提升效率,但它们并不是唯一能够优化电源效率的元件。
图1 详细介绍了一个典型的降压型转换器IC 的基本电路。集成了两个同步整流MOSFET,低RDS(ON) MOSFET,效率很高。这个电路中,开关元件集成在IC 内部,已经为具体应用预先选择了元器件。然而,为了进一步提高效率,设计人员还需关注无源元件—外部电感和电容,了解它们对功耗的影响。
6、电感功耗阻性损耗
电感功耗包括线圈损耗和磁芯损耗两个基本因素,线圈损耗归结于线圈的直流电阻(DCR),磁芯损耗归结于电感的磁特性。
DCR 定义为以下电阻公式:

式中,ρ 为线圈材料的电阻系数,l 为线圈长度,A 为线圈横截面积。
DCR 将随着线圈长度的增大而增大,随着线圈横截面积的增大而减小。可以利用该原则判断标准电感,确定所要求的不同电感值和尺寸。对一个固定的电感值,电感尺寸较小时,为了保持相同匝数必须减小线圈的横截面积,因此导致DCR 增大;对于给定的电感尺寸,小电感值通常对应于小的DCR,因为较少的线圈数减少了线圈长度,可以使用线径较粗的导线。
已知DCR 和平均电感电流(具体取决于SMPS 拓扑),电感的电阻损耗(PL(DCR))可以用下式估算:
PL(DCR) = LAVG2× DCR
这里,IL(AVG)是流过电感的平均直流电流。对于降压转换器,平均电感电流是直流输出电流。尽管DCR的大小直接影响电感电阻的功耗,该功耗与电感电流的平方成正比,因此,减小DCR 是必要的。
另外,还需要注意的是:利用电感的平均电流计算PL(DCR) (如上述公式)时,得到的结果略低于实际损耗,因为实际电感电流为三角波。本文前面介绍的MOSFET 传导损耗计算中,利用对电感电流的波形进行积分可以获得更准确的结果。更准确。当然也更复杂的计算公式如下:
PL(DCR) = (IP3 - IV3)/3 × DCR
式中IP 和IV 为电感电流波形的峰值和谷值。
7、磁芯损耗
磁芯损耗并不像传导损耗那样容易估算,很难估测。它由磁滞、涡流损耗组成,直接影响铁芯的交变磁通。SMPS 中,尽管平均直流电流流过电感,由于通过电感的开关电压的变化产生的纹波电流导致磁芯周期性的磁通变化。
磁滞损耗源于每个交流周期中磁芯偶极子的重新排列所消耗的功率,可以将其看作磁场极性变化时偶极子相互摩擦产生的“摩擦”损耗,正比于频率和磁通密度。
相反,涡流损耗则是磁芯中的时变磁通量引入的。由法拉第定律可知:交变磁通产生交变电压。因此,这个交变电压会产生局部电流,在磁芯电阻上产生I2R 损耗。
磁芯材料对磁芯损耗的影响很大。SMPS 电源中普遍使用的电感是铁粉磁芯,铁镍钼磁粉芯(MPP)的损耗最低,铁粉芯成本最低,但磁芯损耗较大。
磁芯损耗可以通过计算磁芯磁通密度(B)的最大变化量估算,然后查看电感或铁芯制造商提供的磁通密度和磁芯损耗(和频率)图表。峰值磁通密度可以通过几种方式计算,公式可以在电感数据资料中的磁芯损耗曲线中找到。
相应地,如果磁芯面积和线圈数已知,可利用下式估计峰值磁通:

这里,B 是峰值磁通密度(高斯),L 是线圈电感(亨),ΔI 是电感纹波电流峰峰值(安培),A 是磁芯横截面积(cm2),N 是线圈匝数。
随着互联网的普及,可以方便地从网上下载资料、搜索器件信息,一些制造商提供了交互式电感功耗的计算软件,帮助设计者估计功耗。使用这些工具能够快捷、准确地估计应用电路中的功率损耗。例如,Coilcraft 提供的在线电感磁芯损耗和铜耗计算公式,简单输入一些数据即可得到所选电感的磁芯损耗和铜耗。
8、电容损耗
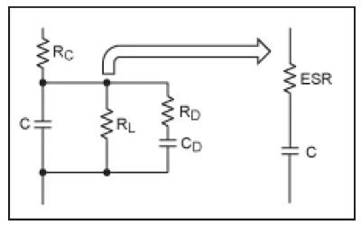
与理想的电容模型相反,电容元件的实际物理特性导致了几种损耗。电容在SMPS 电路中主要起稳压、滤除输入/输出噪声的作用(图1),电容的这些损耗降低了开关电源的效率。这些损耗主要表现在三个方面:等效串联电阻损耗、漏电流损耗和电介质损耗。
电容的阻性损耗显而易见。既然电流在每个开关周期流入、流出电容,电容固有的电阻(RC)将造成一定功耗。漏电流损耗是由于电容绝缘材料的电阻(RL)导致较小电流流过电容而产生的功率损耗。电介质损耗比较复杂,由于电容两端施加了交流电压,电容电场发生变化,从而使电介质分子极化造成功率损耗。

图9. 电容损耗模型一般简化为一个等效串联电阻(ESR)
所有三种损耗都体现在电容的典型损耗模型中(图9 左边部分),用电阻代表每项损耗。与电容储能相关的每项损耗的功率用功耗系数(DF)表示,或损耗角正切(δ)。每项损耗的DF 可以通过由电容阻抗的实部与虚部比得到,可以将每项损耗分别插入模型中。
为简化损耗模型,图9 中的接触电阻损耗、漏电流损耗和电介质损耗集中等为一个等效串联电阻(ESR)。ESR 定义为电容阻抗中消耗有功功率的部分。
推算电容阻抗模型、计算ESR (结果的实部)时,ESR 是频率的函数。这种相关性可以在下面简化的ESR等式中得到证明:

式中,DFR、DFL 和DFD 是接触电阻、漏电流和电介质损耗的功耗系数。
利用这个等式,我们可以观察到随着信号频率的增加,漏电流损耗和电介质损耗都有所减小,直到接触电阻损耗从一个较高频点开始占主导地位。在该频点(式中没有包括该参数)以上,ESR 因为高频交流电流的趋肤效应趋于增大。
许多电容制造商提供ESR 曲线图表示ESR 与频率的关系。例如,TDK 为其大多数电容产品提供了ESR 曲线,参考这些与开关频率对应曲线图,得到ESR 值。
然而,如果没有ESR 曲线图,可以通过电容数据资料中的DF 规格粗略估算ESR。DF 是电容的整体DF (包括所有损耗),也可以按照下式估算ESR:

无论采用哪种方法来得到ESR 值,直觉告诉我们,高ESR 会降低开关电源效率,既然输入和输出电容在每个开关周期通过ESR 充电、放电。这导致I2× RESR 功率损耗。这个损耗(PCAP(ESR))可以按照下式计算:
PCAP(ESR) = ICAP(RMS)2 × RESR
式中,ICAP(RMS)是流经电容的交流电流有效值RMS。对降压电路的输出电容,可以采用电感纹波电流的有效值RMS。输入滤波电容的RMS 电流的计算比较复杂,可以按照下式得到一个合理的估算值:
ICIN(RMS) = IOUT/VIN × [VOUT (VIN - VOUT)]1/2
显然,为减小电容功率损耗,应选择低ESR 电容,有助于SMPS 电源降低纹波电流。ESR 是产生输出电压纹波的主要原因,因此选择低ESR 的电容不仅仅单纯提高效率,还能得到其它好处。
一般来说,不同类型电介质的电容具有不同的ESR 等级。对于特定的容量和额定电压,铝电解电容和钽电容就比陶瓷电容具有更高的ESR 值。聚酯和聚丙烯电容的ESR 值介于它们之间,但这些电容尺寸较大,SMPS 中很少使用。
对于给定类型的电容,较大容量、较低的fS 能够提供较低的ESR。大尺寸电容通常也会降低ESR,但电解电容会带来较大的等效串联电感。陶瓷电容被视为比较好的折中选择,此外,电容值一定的条件下,较低的电容额定电压也有助于减小ESR。
2967

被折叠的 条评论
为什么被折叠?



