1. 项目概述与背景
在信息技术飞速发展的时代,人工智能(AI)的应用正在改变各行各业,公安领域也不例外。随着社会治安形势日益复杂和犯罪手段日趋狡诈,传统的公安工作面临着巨大的挑战。为提高执法效率、减轻人力负担,并确保公共安全,亟需引入先进的AI技术,构建智能化的公安工作体系。
本项目旨在设计一种基于人工智能的公安智能体,运用大数据分析、机器学习、深度学习等前沿技术,全面提升公安机关的工作效率和响应速度。通过智能体的应用,公安部门可以实现对海量数据的实时分析、对犯罪趋势的预测和对可疑活动的自动识别,从而在早期预警、犯罪侦查和案件处理等方面发挥重要作用。
在项目实施过程中,我们将主要关注以下几个方面:
-
数据整合与处理:获取来自不同渠道的数据,包括但不限于社会治安信息、交通监控视频、公共场所的监测数据等。利用大数据技术,将不同来源的数据进行整合与清洗,为后续分析提供基础。
-
智能分析与预测:基于机器学习和深度学习算法,对清洗后的数据进行模式识别和趋势分析。通过建立预测模型,识别潜在风险区域,提前预警。
-
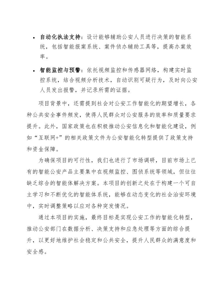
自动化执法支持:设计能够辅助公安人员进行决策的智能系统,包括智能报案系统、案件侦办辅助工具等,提高办案效率。
-
智能监控与预警:依托视频监控和传感器网络,构建实时监控系统,结合视频分析技术,自动识别可疑行为,及时向公安人员发出报警,并记录所需的证据。
项目背景中,还需提到社会对公安工作智能化的期望增长,各种公共安全事件频发,使得人民群众对公安服务的效率和质量要求提升。此外,国家政策也在积极推动公安信息化和智能化建设,例如“互联网+”的相关政策文件为公安智能化转型提供了政策支持和资金保障。
为确保项目的可行性,我们也进行了市场调研,目前市场上已有的智能公安产品主要集中在视频监控、图侦系统等领域,但往往缺乏综合的智能体解决方案。本项目的创新之处在于构建一个可自主学习和不断优化的智能体系统,能够在动态变化的社会治安环境中,实时调整策略以应对各种突发情况。
通过本项目的实施,最终目标是实现公安工作的智能化转型,推动公安部门在数据分析、决策支持和应急处理等方面的综合提升,以更好地维护社会稳定和公共安全,提升人民群众的满意度和安全感。
1.1 AI公安智能体的定义与意义
AI公安智能体是指运用人工智能技术,特别是机器学习、自然语言处理和深度学习等,所设计的可以辅助公安机关进行日常工作的智能系统。它不仅能够处理海量数据,还能进行智能决策和预测,为公安机关提供高效的管理和决策支持。AI公安智能体的研发和应用,旨在提升公安工作的智能化水平,优化资源配置,提高工作效率,最终实现更为精准的治安管理。
AI公安智能体的意义体现在多个方面。首先,它可以提高公安人员的工作效率,加快信息处理速度。在面对复杂的案件时,公安智能体能够从海量数据中提取关键信息,自动生成报告,减少人工查找和分析时间。例如,AI智能体可以快速识别犯罪模式、分析行为轨迹,协助警方迅速找到嫌疑人。
其次,AI公安智能体能够增强决策支持系统的智能化。以数据驱动为基础,智能体可以基于历史犯罪数据和实时监控信息,预测犯罪高发区域和时间,从而帮助公安机关合理配置警力资源。例如,通过分析过去的犯罪行为,系统可以提供预测报告,预计某个地区在特定时段内的犯罪概率,并建议相应的巡逻策略。
此外,AI公安智能体还可以在公共安全事件中发挥重要作用。比如,在自然灾害、恐怖袭击等紧急情况下,智能体能够迅速分析实时信息,提供应急响应建议,有效辅助公安部门在危机时刻做出迅速反应。
为了更好地理解AI公安智能体的功能和应用,可以将其主要角色列举如下:
- 数据分析:从海量数据中提取和分析关键信息,用于案件侦破和治安管理。
- 自动化报告生成:快速生成案例分析报告,减轻公安人员的工作负担。
- 预测与预警:基于历史数据预测可能的犯罪事件,提前做好警务部署。
- 社会舆情监控:分析社交媒体和公共舆论,对潜在的社会不安定因素进行实时监控。
综上所述,AI公安智能体的定义涵盖了多种智能技术的结合,具有显著的社会价值和应用潜力。在社会治安日益复杂的背景下,AI公安智能体的开发与应用无疑为公安工作注入了新的动力,推动了公共安全领域的创新与变革。
1.2 当前公安工作面临的挑战
当前公安工作面临的挑战主要集中在信息化建设滞后、资源配置不均、社会治安形势复杂多变、公众安全感与满意度不足等多个方面。
首先,信息化水平的不足严重制约了公安工作的效率和准确性。虽然近年来我国积极推进公安信息化建设,但整体上仍显滞后,尤其是在基层公安部门。数据处理和信息传输的效率低下,导致案件警情的响应时间延长,影响了案件处理的时效性。此外,现有的警务系统往往存在信息孤岛现象,无法实现跨部门、跨系统的信息共享与协同,造成资源浪费。
其次,资源配置不均的问题也日益凸显。公安工作经费、人员、设备等资源在不同地区、不同部门之间存在较大差异。一些经济发展较快的城市,公安系统相对完善,工作效率和服务水平较高;而一些基层农村地区,由于资源匮乏,导致公共安全防控能力明显不足,不同区域的治安责任和压力不成比例。
第三,社会治安形势日益复杂和多元化,使得公安工作面临更高的挑战。新兴犯罪形式层出不穷,例如网络犯罪、经济犯罪等,在传统犯罪的基础上,增加了公安部门的工作难度和工作量。与此同时,人口流动、城市化进程加快以及社会矛盾的增加,使得治安管理面临更大的压力。
再者,公众的安全感和满意度未能达预期,成为公安工作亟待解决的问题。调查显示,尽管公安机关在近年来取得一定成效,但社会公众对治安状况的反馈仍存在不满,尤其是在高发案件及重大突发事件发生后,公众对公安工作的期望与现实之间存在较大落差。
因此,综上所述,当前公安工作面临的信息化不足、资源配置不均、社会治安形势复杂以及公众安全感不足等问题,亟需通过改革创新和技术手段来改善。在这样的背景下,AI公安智能体的设计与应用显得尤为重要,它将为提升公安工作效率、加强社会治安管控、提高公众满意度提供新的解决方案。
1.3 Agent智能体技术发展现状
在过去的十年中,智能体技术经历了显著的发展和演变,特别是在人工智能(AI)和机器学习的推动下。智能体被定义为具有自主行动能力的系统,能够感知环境并决策以实现目标。随着计算能力的增强和算法的不断改进,Agent智能体如今在多个领域得到了广泛应用,尤其是在公安和安全领域。
目前,Agent智能体技术的主要发展现状可归纳为以下几个方面:
首先,深度学习和强化学习的快速进步使得智能体能够在复杂环境中做出更加精准和智能的决策。深度神经网络通过自我学习和调整,加强了智能体在模式识别、场景理解等方面的能力。
其次,分布式智能体系统的兴起使得不同智能体能够有效地协作与沟通。这种集体智能的形式为复杂任务提供了更高的效率和灵活性。例如,多个智能体可以共同实施监控任务,通过信息共享和协调行动,提高整体的工作效率。
再者,因特网的迅速发展和物联网(IoT)技术的应用为智能体提供了丰富的数据源和操作环境。智能体能够从各种传感器和设备中获取实时数据,进而对复杂情境做出更为迅速和准确的反应。
同时,智能体的自适应能力不断提升,能够根据环境变化实时调整自身的行为策略。这一特性特别适用于公安领域,例如通过实时分析视频监控数据,智能体能够识别出潜在威胁并及时发出警报。
当前智能体技术也面临着一些挑战,包括:
-
数据隐私和安全性:在公安应用中,如何保护个人隐私和敏感数据是一个重要问题。
-
黑盒性问题:智能体决策过程的不透明性使得其行为的可解释性受到质疑,影响信任度。
-
伦理问题:在智能体应用于执法等敏感领域时,如何确保其决策符合伦理标准,也是一个亟待解决的议题。
通过以上分析,可以看出Agent智能体技术已经取得了显著进展,其应用前景也非常广阔。在公安领域,结合先进的智能体技术,将有助于提升公共安全管理的智能化和效率。
根据市场研究数据,预计到2025年,全球智能体市场将达到数十亿美元,年均增长率超过20%。这反映出各领域对智能体技术需求的持续上升,以及未来在自动化和智能决策方面的巨大潜力。
graph LR
A[智能体技术] --> B[深度学习]
A --> C[强化学习]
A --> D[分布式系统]
A --> E[物联网]
A --> F[自适应能力]
B --> G[模式识别]
C --> H[策略优化]
D --> I[集体智能]
E --> J[数据丰富]
F --> K[实时调整]
综上所述,Agent智能体技术已经在多种应用场景中展现出高效性与多样性,为公安智能化管理提供了强大的技术支持,有助于实现更为智慧的公共安全系统。
1.4 项目建设必要性分析
在当前社会快速发展的背景下,人工智能(AI)技术的应用已成为推动各行业创新的重要驱动力。在公安领域,随着犯罪手段的不断演变和社会治理的复杂性增加,传统的警务模式面临巨大挑战。因此,建设AI公安智能体显得尤为必要。
首先,AI技术能够显著提高公安工作效率。传统的办案流程往往需要耗费大量的人力和时间,而AI智能体能够通过数据分析与处理,快速从海量信息中提取有价值的线索,助力警务人员高效决策。例如,利用机器学习算法对历史案件进行回溯分析,可以快速识别出犯罪模式和潜在嫌疑人,缩短案件侦破时间。
其次,AI技术有助于提升治安防控能力。在公共安全领域,AI智能体可以通过实时监控视频、社交媒体信息等多元数据,进行事件预警和态势感知。通过构建完善的分析模型,智能体能够实时识别异常行为,及时预警潜在风险,从而有效降低犯罪发生率。例如,将AI技术应用于治安监控系统中,可以实现自动识别和告警,极大地提升巡逻力量的响应速度。
再次,AI公安智能体的建设能够支持智能决策和优化资源配置。在人员和资源有限的情况下,智能体可以通过数据挖掘与分析,发现关键问题并提出合理的资源调配方案,从而提升警务工作的针对性和效率。
此外,全球范围内AI技术的应用趋势使得我国公安机关必须与时俱进,采用现代科技以提升执法公信力和公众满意度。在国际竞争日益激烈的今天,尤其是面对一些高科技犯罪行为,传统手段显得捉襟见肘,建设AI公安智能体将在很大程度上提升公安工作的现代化水平,确保社会治安的稳定性和安全性。
综上所述,建设AI公安智能体具有重要的必要性,从提升工作效率、强化治安防控、优化资源配置到适应新时代的要求,AI技术的引入无疑是公安事业发展的必然选择。因此,针对AI公安智能体的具体应用方案进行深入研究与实践,将为公安管理和服务创新注入新的活力。
2. 技术架构设计
在AI公安智能体的设计过程中,技术架构的设计至关重要。该架构需具备高效、可靠的特性,以支持各种任务的自动化处理与决策支持。整体架构可分为数据采集层、数据处理层、应用服务层和用户接口层。
首先,数据采集层负责从各种源获取关键信息,包括视频监控、传感器数据、社会媒体信息和公共数据库等。这一层的主要任务是通过实时数据采集与存储,确保数据的全面性与时效性。同时,采用边缘计算技术,可以在数据源头进行初步的数据处理和分析,减轻后续传输的压力。
数据采集层的关键组件:
- 视频监控摄像头
- 传感器(如温度、湿度、运动传感器)
- 社会媒体抓取工具
- 公共数据库接入
接下来是数据处理层,该层重点解决数据的清洗、存储和分析任务。使用大数据技术和人工智能算法,对采集到的数据进行处理,以提取出有价值的信息和洞察。该层可以使用分布式计算框架,如Hadoop或Spark,以处理海量数据,并应用机器学习算法构建模型,实现智能判断和预测。
数据处理层的关键技术:
- 数据清洗与预处理工具
- 数据存储系统(如HDFS、NoSQL数据库)
- 机器学习框架(如TensorFlow、PyTorch)
- 数据分析工具与可视化平台
在应用服务层,构建各种公安智能应用模块,如事件预测、行为分析、舆情监测等。这一层的设计应考虑模块化,使得不同的应用能够独立开发、测试与部署。通过应用程序接口(API)对外提供服务,确保与其他系统的无缝集成。
应用服务层的关键功能模块:
- 事件预测引擎
- 异常行为识别模块
- 舆情分析工具
- 案件管理系统
最后,在用户接口层,需要提供友好的用户界面,供公安人员快速访问和操作。可以通过WEB平台、移动APP等多种形式,实现数据的可视化展示和便捷操作。同时,保障系统的安全性和可用性,使执法人员能快速响应各种突发事件。
用户接口层的关键特性:
- 实时数据可视化仪表盘
- 事件信息推送与警报系统
- 交互式操作界面
- 多平台支持(PC、移动设备)
在整体架构设计中,为了更好保障系统的稳定性和安全性,要考虑以下几点:
- 系统的容错能力,确保单个节点故障不影响整体功能。
- 用户权限管理,保护敏感数据及隐私信息。
- 数据加密与传输安全,防止数据泄露和篡改。
- 持续的系统监控与维护,及时发现和解决潜在问题。
通过上述技术架构设计,AI公安智能体可以在多种复杂场景中发挥重要的作用,提高公安工作的效率和准确性,从而为社会的安全稳定贡献力量。
2.1 整体系统架构
在AI公安智能体的整体系统架构设计中,我们需要综合考虑系统的可扩展性、可靠性和实时性。系统整体架构可分为前端应用层、业务逻辑层、数据层和基础设施层四个主要组成部分,各层之间通过标准化的接口进行数据交互。
在前端应用层,我们设计用户交互界面,包括Web端和移动端。不同的用户角色(如民警、指挥中心人员和市民)将通过不同的界面访问系统。前端应用将集成多种智能应用,例如智能报警、案件分析、舆情监测等,提供直观易用的操作体验。
业务逻辑层是系统的核心,承担数据处理、业务规则应用、智能分析等功能。此层可使用多种算法,包括机器学习和深度学习技术,处理来自前端的数据并提供决策支持。为了保证业务逻辑的灵活性,该层将采用微服务架构划分功能模块,各模块可独立部署,便于维护和扩展。
数据层负责数据的存储和管理,采用分布式数据库技术以满足海量数据处理和高并发访问的需求。在这一层中,数据将按照结构化、半结构化和非结构化存储进行分类,以支持不同类型的查询需求。此外,数据层还应实现数据备份和恢复机制,确保数据的安全性和一致性。
基础设施层是支持系统运行的底层硬件和网络环境,包括服务器集群、云计算资源和网络设施。通过部署高性能的计算和存储设备,结合边缘计算技术,可以提高数据处理效率,满足实时分析需求。同时,基础设施的安全性也需确保,采取防火墙、入侵检测等安全技术,保护系统免受外部攻击。
在总体设计中,各层之间通过API和消息队列实现数据交互,可以使整个系统保持高效的通信和数据流动。此外,系统将支持多种外部接口,与第三方系统进行数据同步,增强系统的功能性和可用性。
整合上述架构设计,可以通过以下几点进一步阐述:
- 前端应用的设计应关注用户体验,支持个性化定制。
- 业务逻辑采用微服务架构,模块之间通过RESTful API通信。
- 数据存储应选用兼具可扩展性和高性能的数据库解决方案。
- 基础设施需考虑弹性伸缩,以应对不同时期的负载变化。
在今后的版本中,将不断根据实际使用反馈进行改进和完善,提升系统的智能化水平和用户的满意度。
2.2 DeepSeek大模型本地部署方案
在AI公安智能体的本地部署方案中,DeepSeek大模型的本地化实施是一个关键环节。在这一部署方案中,我们将详细探讨如何有效地在公安部门的基础设施中实现DeepSeek大模型,确保其在数据安全、系统性能和系统适配性方面的最优表现。
DeepSeek大模型的本地部署包括以下几个主要组成部分:
-
硬件基础设施:为支持DeepSeek大模型的运行,我们需要配备高性能的服务器集群。这些服务器应具备高性能的GPU或TPU,以加速模型推理。同时,考虑到数据处理的需求,存储系统应具备大容量和高读取速度,建议采用NVMe SSD。
-
软件环境:DeepSeek大模型需要在特定的软件环境中运行,通常包括操作系统(如Ubuntu),深度学习框架(如TensorFlow或PyTorch),以及相关的依赖库。此外,需确保容器化支持,例如Docker,以便于模型的管理和部署。
-
数据安全与隐私保护:由于公安数据具有高度的敏感性,数据传输和存储的安全性尤为重要。需部署数据加密和用户身份验证机制,确保数据在传输过程中的安全,以及在存储时的隐私保护。
-
模型优化:在本地部署过程中,应根据具体的计算资源和应用需求,对DeepSeek大模型进行量化和剪枝。这将有效减少模型的复杂度和资源占用,提高推理效率。
-
接口与集成:为了使DeepSeek能够与现有的公安系统无缝对接,必须定义标准化的API接口。这些接口应具备良好的文档说明,以便于后续系统的集成与功能扩展。
在本地部署的实施过程中,以下是一些关键的步骤和注意事项:
-
需求分析:明确DeepSeek大模型在公安应用中的具体需求,包括数据输入、预处理要求及输出形式。
-
硬件采购与配置:根据需求分析,规划服务器集群的硬件配置并进行采购。使用性能监测工具实时监控系统运行状态和性能表现。
-
环境搭建:搭建DeepSeek所需的软件环境,包括基础操作系统、深度学习框架和相关库的安装与配置,确保环境的稳定性。
-
模型部署:将预训练好的DeepSeek大模型迁移至本地环境,并根据需求对模型进行调整和优化,确保其能够执行在实际场景下的任务。
-
测试与验证:在部署完成后,进行全面的功能测试与性能验证,包括对模型推理时间、准确率及系统负载的评估,确保满足实际使用需求。
-
文档与培训:编写详尽的用户手册与系统文档,并对相关人员提供培训,确保用户能够熟练操作和维护系统。
在具体实施过程中,以下是一些推荐的性能指标和目标:
| 性能指标 | 目标值 |
|---|---|
| 模型推理延迟 | <100ms |
| 模型准确率 | >90% |
| 系统资源利用率 | <70% |
| 数据加密标准 | AES-256 |
此外,为了方便后续的维护和升级,建议将整个系统部署在可扩展的架构之上,利用微服务架构使各组件之间解耦,提高系统的灵活性与可维护性。
通过以上步骤和框架,可以确保DeepSeek大模型有效地在公安系统中本地部署,实现智能技术对公安工作的提升和支持,切实增强公安机关的科技能力和工作效率。
2.2.1 硬件环境要求
在设计DeepSeek大模型的本地部署方案时,硬件环境的要求至关重要。为了确保模型的高效运行和处理能力,以下是具体的硬件环境需求。
首先,处理器是系统性能的关键。建议采用多核服务器级别的CPU,例如Intel Xeon或AMD EPYC系列,这些处理器能够支持并行处理大规模数据。推荐至少使用16个核心的处理器,以满足模型训练和推理的需求。
其次,GPU的选择同样重要。DeepSeek大模型对图形处理单元(GPU)的依赖性较高,建议配置NVIDIA A100或H100等高性能GPU,每个节点至少配备两块GPU,以便进行大规模并行计算。此外,GPU内存容量应不低于32GB,以保证在运行复杂模型时不会出现内存溢出的问题。
此外,内存和存储也是不可忽视的因素。系统的随机存取存储器(RAM)至少应为128GB,以支撑大数据集的处理需求。在存储方面,建议使用SSD(固态硬盘)来提升数据读写速度,至少配备2TB的SSD,另外还可以增配大容量的HDD(机械硬盘)用于数据的长期存储和备份。
网络带宽方面,建议部署高性能网络设备,使用万兆以太网(10GbE)或更高标准,以满足大规模数据传输的需求,确保不同计算节点间的数据能够高效流动。
为总结以上硬件环境要求,以下是具体配置推荐:
- 处理器:至少16核Intel Xeon或AMD EPYC
- GPU:至少2块NVIDIA A100或H100,内存不低于32GB
- RAM:至少128GB
- 存储:至少2TB SSD + 备用HDD
- 网络:万兆以太网
这样的硬件环境配置将为DeepSeek大模型的本地部署提供强有力的支持,以确保在实际应用中能够高效、稳定地运行。
2.2.2 软件环境配置
在进行DeepSeek大模型的本地部署之前,必须进行合理的软件环境配置,以确保系统的稳定性和高效性。以下是针对DeepSeek大模型本地部署的具体软件环境配置要求,包括操作系统、依赖库、开发语言环境等方面的详细说明。
操作系统方面,推荐使用Ubuntu 20.04或更高版本,因其对深度学习库和工具的良好支持。使用其他操作系统如CentOS或Windows时,可能需要额外的兼容性调整。
首先,需要确保操作系统是最新版本,并安装必要的更新。可以通过以下命令进行更新:
sudo apt update && sudo apt upgrade
接下来,配置Python环境。DeepSeek大模型采用Python进行开发,因此需要安装Python 3.8及以上版本。建议使用Anaconda来管理Python环境,它可以简化依赖安装和管理。安装Anaconda的步骤如下:
-
下载Anaconda安装脚本:
wget https://repo.anaconda.com/archive/Anaconda3-2023.08-Linux-x86_64.sh -
运行安装脚本:
bash Anaconda3-2023.08-Linux-x86_64.sh -
按照提示完成安装,并重启终端以使更改生效。
完成Anaconda安装后,创建DeepSeek环境并激活:
conda create -n deepseek python=3.8
conda activate deepseek
在DeepSeek环境中,需要安装相关深度学习框架及库。以下是主要依赖库和安装命令:
-
TensorFlow: 用于深度学习模型的训练和推理
pip install tensorflow==2.13.0 -
PyTorch: 另一个流行的深度学习框架
pip install torch torchvision torchaudio -
Transformers: 处理无监督预训练模型
pip install transformers -
Numpy和Pandas: 数据处理和分析库
pip install numpy pandas -
Flask: 用于构建RESTful API的框架
pip install Flask
此外,还需要安装其他可能的依赖,例如用于数据可视化的Matplotlib和Seaborn。
为了管理设备资源和确保良好的性能,建议还要安装NVIDIA GPU的CUDA Toolkit和cuDNN库,用于加速深度学习训练。CUDA的版本需要与TensorFlow或PyTorch版本相兼容,可以查阅官方文档获得具体版本信息。
安装完所有依赖后,运行以下命令来验证深度学习框架的安装是否成功:
import tensorflow as tf
print("TensorFlow version:", tf.__version__)
import torch
print("PyTorch version:", torch.__version__)
完成以上配置后,DeepSeek大模型的本地部署环境已经准备就绪,后续可根据具体部署需求进行模型的集成和优化。确保所有的依赖被正确安装,运行环境稳定,以实现模型的最佳性能。
2.2.3 模型优化与调优
在模型优化与调优阶段,DeepSeek大模型的性能提升是核心目标。该过程主要包括模型的压缩、加速以及性能的精细调整,以确保模型在资源受限的环境下能够高效运行。这一阶段的实施方案包括以下几个关键步骤:
首先,针对DeepSeek模型的参数量和计算复杂度,采用模型剪枝技术。通过剪枝,可以去掉冗余的连接和神经元,实现模型的稀疏化。这一过程能够显著降低模型的计算需求和内存占用。研究表明,适当的模型剪枝可以在不显著降低准确率的情况下,将模型体积减少20%到50%。
其次,采用量化技术将模型的浮点数参数转换为低精度表示(如INT8或FP16),以减少存储需求并加速计算。量化可以在保持模型性能的同时,大幅度提高模型的推理速度,特别是在嵌入式设备和边缘计算场景中。下面的表格展示了不同量化策略对模型精度和推理速度的影响:
| 量化策略 | 精度损失 (%) | 推理速度提升 (%) |
|---|---|---|
| 基础量化 | 2 | 40 |
| 动态量化 | 1 | 50 |
| 后训练量化 | 1.5 | 45 |
| 量化感知训练 | 0.5 | 60 |
接下来,应用知识蒸馏的方法进一步提升模型的效果。在这一过程中,将深层次的大型教师模型的知识转移给较小的学生模型,使其学习到更为有效的特征表示。通过这种方式,学生模型不仅能够在推理时保持较快的速度,同时在精度上接近教师模型。
此外,还需开展超参数优化。通过自动化工具(如贝叶斯优化)在多个超参数组合上进行实验,以找到最佳的学习率、批量大小和优化算法等配置。这一过程可以大幅度提升模型在实际应用中的表现,确保模型从训练到推理的全流程都能达到最优状态。
最后,进行模型的后处理优化可显著提高最终输出的质量。通过实现如NMS(非极大值抑制)、阈值处理和软max等技术,可以有效减少输出的冗余信息,增强模型的实用性和适应性,确保模型在面对复杂场景时,能够保持稳定的输出。
总体而言,由模型剪枝、量化、知识蒸馏到超参数优化,多层次、多维度的优化过程,使得DeepSeek大模型能够在本地环境下高效、稳定地运行,满足AI公安智能体的需求。在后续的部署与测试阶段,将继续对优化后的模型进行评估,以确保其性能满足实际应用的要求,并根据评估结果进行进一步微调。
2.3 智能体核心框架设计
智能体核心框架设计是AI公安智能体的基础,旨在建立一个高效、灵活、综合的智能体系统。该框架将整合多种先进技术,以支持公安工作中的智能决策、信息处理和自主行动态势分析。核心框架主要包括数据层、智能处理层和应用层,各层之间通过规范的接口进行协作,使得整个系统具备良好的可扩展性与可维护性。
在数据层,系统将以大数据平台为支撑,聚合来自各类传感器、社交媒体、公共数据库和内部信息系统的数据。这一层通过数据清洗、预处理以及数据存储技术,例如分布式数据库和数据湖,确保数据的完整性和实时性。数据层的关键技术包括但不限于:
- 数据采集与整合技术
- 云存储与边缘计算
- 数据清洗与处理算法
智能处理层则是整个系统的核心,集成了人工智能和机器学习算法,负责对数据进行深入分析与挖掘。此层采用模块化的设计,主要包含以下功能模块:
-
事件检测模块:利用深度学习和时间序列分析技术,对网络行为或社交媒体信息进行实时监控,及时发现异常事件。
-
模式识别模块:运用图像识别、语音识别等技术,从影像监控、录音资料中识别出潜在威胁或重要信息。
-
决策支持模块:整合多种智能算法,为公安人员提供基于数据分析的决策支持,辅助在复杂场景下的快速反应。
-
自学习模块:利用强化学习和自适应算法,使智能体能够根据历史数据不断优化其决策模型,提高决策的效率与准确性。
应用层则聚焦于将智能处理层生成的洞察和决策结果整合进实际的公安应用中,包括但不限于:
-
实时指挥调度系统:将智能分析结果快速反馈至指挥中心,优化警力部署。
-
风险预警系统:基于历史数据预测潜在风险,并生成预警通知,为预防工作提供支持。
-
公共安全民警助手:通过智能问答系统,提供法规、程序和信息的查询服务,提升工作效率。
通过以上设计,智能体核心框架具备了高效的数据处理能力、准确的实时分析能力和灵活的应用能力,实现了在公安工作中的全面辅助。
为了进一步说明核心框架的结构与逻辑关系,下面的图示展示了各个层次之间的联系:
各层之间的高效协作,将使得智能体能够在公安领域内发挥其潜在价值,同时也为未来的技术升级和功能扩展提供了清晰的方向与路径。通过不断优化和迭代,智能体核心框架将为公共安全提供更为强大的智能支持,提升公安工作的科学性与实施效果。
2.3.1 感知模块设计
在智能体核心框架的感知模块设计中,主要目标是确保智能体能够有效地从外部环境中收集、处理和理解信息。此模块是智能体与环境互动的基础,直接影响其决策能力和响应速度。为了实现这一目标,感知模块需集成多种传感器和数据处理算法,以实现对环境信息的全面感知。
首先,感知模块应具备多种信息获取手段,以应对复杂的公安环境。常见的感知类型包括视觉、听觉和气味等,其对应的传感器技术如下表所示:
| 感知类型 | 传感器类型 | 应用场景 |
|---|---|---|
| 视觉 | 摄像头、红外传感器 | 人员监控、交通情况分析 |
| 听觉 | 麦克风、声学传感器 | 事件报警、现场声音识别 |
| 气味 | 气体传感器 | 化学品泄漏监测、爆炸物探测 |
其次,感知模块的设计需考虑数据融合,以提高信息的准确性和可靠性。通过将来自不同传感器的数据进行融合处理,智能体能够形成一个综合的环境感知图景。常用的数据融合方法包括:
- 传感器融合:如视觉与听觉传感器的数据结合,以实现对特定事件的多维度分析。
- 特征融合:通过提取不同源的数据特征,将其整合为更高层次的信息表示。
- 时间序列分析:对连续时间段内的感知数据进行分析,以识别变化和趋势。
感知模块还需集成人工智能算法,执行实时数据分析和决策支持。在这一过程中,机器学习和深度学习模型可用于处理大量的感知数据,以进行异常检测、模式识别和预测分析。特别是在人员流动监控和事件反应等场景中,算法的智能化可以显著提高智能体的准确性和效率。
最后,感知模块的反馈机制也是设计中的重要一环。通过建立反馈环路,智能体能够在一定程度上自我调整感知策略,根据环境变化优化信息收集方式。例如,在高风险区域,可以加强视觉传感器的采集频率,而在相对安全区域则可降低维护成本,提高效率。
综上所述,感知模块的设计不仅要涵盖多元化的传感器,还需考虑数据融合和智能算法的应用,从而为公安智能体提供全面而精准的环境感知能力。这种设计理念将直接推动智能体在公安领域中的应用效果,助力更高效的安全管理与应急响应。
2.3.2 推理决策模块
推理决策模块是人工智能公安智能体核心框架的重要组成部分,负责在接收到输入信息后,通过综合分析和推理,生成合理的决策建议,以支持公安工作的各个环节。该模块的设计旨在实现高效、准确和智能的决策能力,确保在复杂的公安环境下能够快速响应并提供有效的解决方案。
推理决策模块的设计主要包括以下几个关键部分:
-
数据预处理:在进行推理和决策之前,必须对输入的数据进行清洗和标准化,确保数据的准确性和一致性。数据预处理包括去除噪声、填补缺失值和数据归一化等步骤。
-
知识表示:该模块需要将复杂的知识和规则进行有效表示,通常采用图结构或逻辑规则库的形式,以便于后续的推理处理。利用知识图谱,可以将相关信息以节点和边的形式存储,确保信息之间的关联性和并且支持高效的查询。
-
推理引擎:推理引擎是推理决策模块的核心组件,负责处理知识表示中的数据,并应用逻辑推理规则得出新的信息和结论。此部分可以基于规则引擎或基于深度学习的神经网络推理方法。对于某些复杂的案件,混合推理方法可能会更加有效,能够充分发挥规则与数据驱动两种方式的优势。
-
决策生成:在推理完成后,生成决策建议的过程至关重要。决策生成将结合预设的策略、情境分析和推理结果,使用启发式算法或多目标优化方法,寻找最优决策路径。此过程中可采用决策树或模糊逻辑等方法,以驾驭不确定性和模糊性,从而保证决策的灵活性和实用性。
-
结果评估与反馈机制:为优化推理决策模块的性能,设置结果评估和反馈机制对提升智能体的自动学习和适应能力至关重要。通过对实时数据的监测以及对历史决策结果的评估,可以更新推理规则和知识库,实现持续改进。
推理决策模块的实施架构可以通过以下示意图展示其内部结构和流程:
此外,推理决策模块还需要考虑以下关键性能指标,以保障其实用性与准确性:
- 响应时间:决策生成所需的时间,应保证在可接受的范围内,以满足实时性的要求。
- 决策准确率:生成的决策建议需经过评估,以确保其有效性和可靠性。
- 系统可扩展性:模块应能够方便地集成新知识与新规则,以适应社会变化与新型犯罪模式的出现。
通过上述设计,推理决策模块将具备强大的推理和决策能力,从而为公安工作提供精准的信息支持和决策依据,助力公安智能化发展。
2.3.3 执行反馈模块
执行反馈模块是智能体的重要组成部分,旨在通过对执行结果的分析与反馈,优化智能体的决策过程和行动策略。该模块主要包括执行效果评估、反馈信息处理以及知识更新三个关键子部分。
首先,执行效果评估是评估智能体所采取行动的有效性和准确性。通过收集和分析执行过程中的相关数据,模块能够实时监控执行结果。例如,针对某一特定行动,系统可以记录信息如执行时间、结果状态、执行成本及相关风险等。这些数据将被整理并生成评估报告,帮助决策者了解行动的效果和影响。
其次,反馈信息处理旨在将执行评估的结果转化为有效的反馈信息,以便于进一步的决策支持。该过程包括以下几个步骤:
- 数据整理:将收集到的执行数据与预期指标进行对比,识别偏差和异常情况。
- 信息分类:根据执行结果的性质,分类反馈信息为正面反馈、负面反馈和中性反馈,以帮助智能体区分行动的有效性。
- 反馈传输:将整理后的反馈信息及时传递至决策模块,确保智能体能够根据最新信息调整其后续行为。
最后,知识更新是执行反馈模块的最终环节。在获得反馈信息后,智能体需要对其知识库进行更新,以强化其学习能力。这一过程通常涉及如下步骤:
- 数据存储:将新的反馈信息及其相关的执行实例存储于知识库中。
- 模型调整:根据反馈信息的分析结果,对智能体的决策模型进行调整,以提高未来行动的准确性和效率。
- 学习机制:强调整个智能体通过执行反馈不断自我学习和提升,形成一个良性循环,使其适应不同的环境和情境。
通过上述三部分的协同工作,执行反馈模块能够有效提升智能体的执行力和灵活性,确保其在复杂的公网安全环境中快速应对变化,提高公安系统的整体智能化水平。
执行反馈模块的工作流程如下图所示:
%%{
init: {
"theme": "base",
"themeVariables": {
"background": "#FFFFFF",
"primaryColor": "#FFFFFF",
"primaryBorderColor": "#000000",
"primaryTextColor": "#000000",
"lineColor": "#000000",
"secondaryColor": "#FFFFFF",
"tertiaryColor": "#FFFFFF"
}
}
}%%
graph TD;
A[执行过程] --> B[数据收集]
B --> C[执行效果评估]
C --> D{执行是否有效?}
D -->|是| E[正面反馈]
D -->|否| F[负面反馈]
E --> G[决策模块更新]
F --> H[反馈信息处理]
H --> I[知识更新]
G --> I
以上设计不仅为公安机关提供了实时的执行反馈机制,还为后续决策提供了可依据的数据支持,促进智能体在执行任务过程中逐步完善和优化,推动公安智能化的深入发展。
2.4 数据安全与隐私保护机制
在AI公安智能体的设计与应用中,数据安全与隐私保护机制至关重要。随着个人隐私和数据安全问题日益突出的背景,建立一个全面有效的保护机制不仅是法律法规的要求,也是赢得公众信任的必要条件。
首先,为保护数据的机密性和完整性,应采用多层次的访问控制机制,确保只有授权用户才能访问敏感数据。这包括实施角色基础访问控制(RBAC)和策略基础访问控制(PBAC)等。通过明确每个用户的权限,限定其对数据的访问范围,可以有效避免数据滥用和泄露的风险。
其次,数据在传输和存储过程中必须采用加密技术。传输过程中,推荐使用TLS(传输层安全协议)来保护数据传输的安全性,防止中间人攻击和数据窃取。而对于存储的数据,利用对称加密和非对称加密相结合的方式,可以确保数据在持久存储时的安全。此外,定期更换加密密钥和更新加密算法也是保持数据安全的重要措施。
在数据匿名化和去标识化方面,采用数据脱敏技术可以有效防止用户身份的识别。通过替换、模糊化或移除能够直接或间接识别用户身份的信息,在使用数据分析时,减少潜在的隐私风险。同时,应建立数据使用日志,记录数据访问情况,以便于在发生数据安全事件时进行追溯和审计。
下面列出了一些关键的数据安全与隐私保护技术措施:
- 访问控制机制:实施RBAC和PBAC
- 数据加密:使用TLS、安全加密算法
- 数据脱敏:应用数据去标识化技术
- 数据使用日志:记录访问情况,便于审计
- 安全审计与监控:定期进行安全审计,监测异常活动
为进一步增强数据安全,AI公安智能体还可以采用机器学习与人工智能技术进行实时监控和威胁检测。通过分析访问模式和用户行为,系统能够自动识别潜在的安全威胁,并及时采取响应措施,保障数据不受侵害。
整个数据安全与隐私保护机制应纳入持续的评估和改进流程。随着技术的发展和新兴威胁的出现,定期更新安全策略、评估风险及优化防护措施显得尤为重要。这一系列措施能够构建一个坚实可靠的数据安全与隐私保护框架,为AI公安智能体的持续发展提供有力保障。
3. 治安防控智能体应用场景
治安防控智能体的应用场景极为广泛,涵盖了城市管理、公共安全、事件预测等多个方面。随着智能技术的不断发展,治安防控智能体能够有效整合数据资源,提升城市的治安管理能力,减少犯罪率,提高居民的安全感。
在城市安全管理中,治安防控智能体可以通过实时视频监控与人脸识别技术,监测特定区域内的可疑活动。智能体通过分析监控数据,识别人群聚集、人员异常流动等行为,从而辅助警方及时做出反应。此外,结合物联网技术,智能体还可以监控城市公共设施的状态,如监测路灯、监控摄像头的工作情况,确保其正常运转,及时排除安全隐患。
在大型活动期间,如体育比赛、音乐会或节庆活动,治安防控智能体能够提供全面的安全保障。通过对活动现场的实时监控,智能体可以快速识别并通知执法人员处理潜在的安全风险。此外,通过分析过往活动的安全数据,智能体可以预测并防范可能发生的事件,提升安全保障的有效性。
同时,在社区治安管理中,治安防控智能体可以通过社交媒体分析实时反馈,了解居民的安全需求与心理状态。智能体可以收集社交媒体平台上关于治安的讨论,分析出居民关注的安全问题,并通过智能推送等方式,及时向居民发送预警信息和安全建议。这种主动的安全干预方式,不仅提升了城市的治安水平,也增强了居民的参与感与满意度。
根据不同的应用场景,治安防控智能体可以分类分层次进行部署。例如,对于高风险区域或治安事件频发地点,可以部署高密度的监控设备和智能化警务系统;而在日常治安管理中,则可以通过手机应用程序收集居民反馈,并实现便捷的报警机制。
在一些特定场景中,治安防控智能体还可以与其他智能系统相互联动。例如,与交通管理系统结合,实现对交通事故的实时响应,或者与火警报警系统联动,确保在发生火灾时能够优先调动应急资源。这种跨系统的协作,使得治安防控的智能体不仅停留在防控层面,还能够形成综合的安全防护网络。
以下是几个典型应用场景的总结:
- 实时监控与预警:运用视频监控和人脸识别技术,及时发现可疑事件并发出警报。
- 数据分析与事件预测:通过数据挖掘,分析过往案件,提供风险预警。
- 社区互动与反馈收集:利用社交媒体,收集居民对治安的反馈,为决策提供依据。
- 跨系统协作能力:与交通、消防等公共安全系统联动,提升应急响应效率。
治安防控智能体的设计与应用,不仅提高了警务工作的效率,也在完全保障个人隐私的基础上,促进了社会的和谐与稳定。随着技术的不断进步,未来的治安防控智能体将在更大范围内发挥作用,为建设安全城市贡献力量。
3.1 视频监控智能分析
视频监控智能分析作为AI公安智能体的重要应用场景,旨在通过对监控视频的实时分析与处理,提高治安防控的效率与精准度。传统的视频监控系统往往只能被动记录视频信息,而智能分析技术则赋予了监控系统主动预警和实时决策的能力,从而有效提升公共安全管理水平。
在这一应用场景中,首先依赖于高质量的视频获取设备,以保证视频监控的清晰度和覆盖范围。随着网络技术的发展,高清摄像头的普及以及云存储的应用,使得对监控视频数据的存储、检索及分析变得更加高效。视频监控智能分析主要通过图像识别、深度学习等技术手段,对视频资料进行内容分析,提取关键信息。
智能分析的应用主要包括以下几个方面:
-
行为分析:通过对人群中个体行为的识别和分析,能够自动检测异常行为。例如,聚众、打斗、偷盗、摔倒等行为都可以被智能系统识别,从而及时发出预警,指引警力迅速到达事发地点。
-
人脸识别:通过对监控画面中的人脸进行实时识别,可以对潜在嫌疑人进行比对和锁定。这一技术不仅可以帮助快速锁定犯案嫌疑人,还可以对失踪人员进行有效回溯。
-
车辆识别:结合车牌识别技术,智能监控系统能够自动识别进入特定区域的车辆信息,包括车牌号码、车型、颜色等。这为高速公路收费、城市交通管理及犯罪车輛追踪提供了重要支持。
-
目标跟踪:系统能够对特定的目标进行跟踪,不论是人物还是车辆,系统均可实现精准追踪,为案件侦破提供关键线索。
-
数据聚合与分析:通过对从多个监控点收集到的数据进行汇总和分析,系统能够识别出较高风险区域和时间段,为警方的巡逻安排和资源分配提供数据支撑。
在实施视频监控智能分析的过程中,一些核心技术保证其精确性与实用性。首先,深度学习算法的引入使得图像分类和识别的准确率显著提高。其次,边缘计算技术的应用,使得数据处理更加实时,减少了对带宽和云端处理能力的依赖。此外,随着5G技术的推广,视频传输的速度与稳定性都得到了极大提升,这为实时监控与分析提供了保障。
整体来看,视频监控智能分析不仅提升了公安机关对公共安全的响应速度,还为日常治安管理提供了新的思路与手段。在未来的发展中,随着技术的不断进步,视频监控智能分析的精度和应用场景将会更加丰富,为构建智能社会和安全城市做出重要贡献。
3.1.1 异常行为识别与预警
在视频监控智能分析中,异常行为识别与预警是提升公共安全、预防犯罪的重要环节。通过对监控视频进行实时分析,智能体能够识别出不寻常的行为模式,并及时发出预警,以便相关人员迅速采取行动。
异常行为的定义包括各种偏离常规行为的活动,例如:聚众斗殴、打架、骚扰、盗窃等。为了实现高效的异常行为识别,系统通常采用深度学习算法,如卷积神经网络(CNN)和循环神经网络(RNN),来对进入监控范围内的动态行为进行分析。这些算法会首先对视频图像进行帧提取,然后通过特征提取和分类,识别出可能的异常行为。
在实施过程中,系统可通过以下几个关键步骤进行异常行为的识别:
-
数据采集与预处理:对监控区域的实时视频数据进行捕捉,进行降噪和图像增强,以提高后续分析的准确性。
-
行为特征提取:通过分析传统行为模式,提取关键的特征向量,包括人体姿态、动作轨迹、速度变化、聚群情况等。
-
模型训练与优化:使用标注好的行为数据集,对识别模型进行训练,采用交叉验证等方法优化模型性能,提高识别率和降低误报率。
-
实时监测与反馈:系统会在监控环境中实时运行,持续地对视频流进行行为分析。若检测到异常行为,将会立即生成警报信息并向相关安全管理人员推送相关视频片段。
在实际应用中,一个高效的异常行为识别与预警系统能够涵盖以下重要指标:
-
反应时间:系统从异常行为发生到预警的平均时间,需控制在数秒内。
-
准确率:指识别出异常行为的正例与所有被识别为异常行为例的比率,应尽量高于95%。
-
误报率:将正常行为误识别为异常行为的比例,应低于5%。
-
覆盖率:能够覆盖的监控区域比例,力求实现全覆盖或关键区域优先覆盖。
通过持续的学习和模型优化,系统可不断提高异常行为识别的准确性和响应速度。结合大数据和AI技术的进步,智能体能够适应不断变化的环境,以更高效的方式保护公共安全。
在异常行为识别与预警系统中,具体应用场景可以包括:
-
校园安全:实时监控学校操场及周边区域,识别课间打闹或斗殴等行为。
-
商场监控:跟踪顾客行为,识别可疑的盗窃行为,一旦检测到异常即刻报警。
-
交通监控:识别交通违规行为,如闯红灯、逆行等,并及时提醒交警。
这些应用场景不仅增加了监控系统的智能化水平,同时也为构建智慧城市提供了技术支撑与安全保障。
3.1.2 人员轨迹追踪分析
在治安防控领域,视频监控智能分析中的人员轨迹追踪分析是提高治安管理和反应能力的关键技术之一。该系统通过对视频监控数据进行实时分析,能够精确捕捉和记录人员在监控范围内的活动轨迹,从而为公安部门提供重要的数据信息支持。
人员轨迹追踪分析的核心在于利用深度学习与计算机视觉技术,对视频流中的人类活动进行识别和追踪。这项技术能够准确识别出人员的形态特征和运动路径,进而为后续的行为分析和安全预警提供基础。具体而言,该技术通常包括以下几个步骤:
-
视频数据采集:利用高分辨率摄像头对指定区域进行全方位、无死角的监控,确保数据的完整性与实时性。
-
视频数据处理:通过图像处理和增强技术,提升视频图像的质量,消除可能的干扰因素,如光线变化、背景杂物等。
-
目标检测与识别:采用先进的目标检测算法(如YOLO或SSD),自动检测视频流中的人员,并进行身份识别,分配唯一标识符。
-
轨迹记录与分析:基于检测到的目标,系统将实时记录每一目标的移动轨迹,生成时空坐标数据。
-
行为识别与异常检测:通过分析轨迹数据,系统能够识别出一系列正常行为模式,并基于大数据分析手段检测出异常行为,例如徘徊、聚集、逆行等,及时发出预警。
以下是人员轨迹追踪分析在实际应用中的几个典型场景:
-
公共场所安全监控:在车站、商场等人流密集的场所,通过实时监控和轨迹分析,及时发现并处理可疑人员行为,防止突发事件的发生。
-
大型活动安保:在各类大型活动(如演唱会、运动会)中,针对人员流动进行全面跟踪,分析人群动态,确保秩序稳定。
-
重点领域监控:针对学校、医院等特定区域进行个性化的轨迹分析,防止人员侵入和意外事件。
通过对这些数据的深入分析,公安部门能够实时掌握辖区内的人员动态,制定相应的治安防控措施,提升整体防控能力。同时,人员轨迹的历史数据也能为事件回溯和责任认定提供有力证据。
下面是人员轨迹分析具体实现流程的示意图:
在上述工作的基础上,进一步增强系统的智能化水平,结合大数据与云计算技术,可以实现多源数据的融合分析,彻底提升人员轨迹追踪的整体效果。通过这些升级,视频监控智能分析将在治安防控中发挥更加重要的作用,有效保障公共安全。
3.1.3 车辆违法行为检测
在当前城市管理与治安防控中,车辆违法行为的检测尤为重要。随着智能视频监控技术的快速发展,运用AI智能体进行车辆违法行为检测已成为一种行之有效的手段。该系统可以实时分析通过监控摄像头捕捉到的视频数据,识别并提示各种类型的交通违法行为。常见的违法行为包括逆向行驶、闯红灯、超速、不按车道行驶、违法停车等。
车辆违法行为检测的工作原理主要涉及视频图像处理、机器学习和模式识别技术。系统通过对实时视频流进行分析,利用训练好的模型检测不同类型的违法行为。这种智能分析具有高效率和高准确率,能够大幅度降低人工监控的工作负担,并迅速响应潜在的交通违法行为。
在实现上,以下几种关键技术和步骤是不可或缺的:
-
数据采集:通过设置在城区重要路口和交通要道的高清摄像头,实时采集交通流量和车辆行为的视频数据。
-
数据预处理:对采集的视频进行预处理,包括图像去噪、增强等,以提高后续分析的准确性。
-
行为识别:利用深度学习算法,对车辆的运动轨迹进行追踪和分析,识别出各类违法行为。例如,使用卷积神经网络(CNN)对视频帧进行处理,以识别车辆行驶方向和位置变化。
-
实时警报:一旦系统检测到违法行为,将及时向监控中心发出警报,并标注违法车辆的信息,如车牌号码、违法时刻和具体违法行为。
-
数据存储与分析:将检测到的违法行为数据进行分类存储,定期分析违法行为频次、类型、热点区域等,提供决策支持,指导城市交通管理的改善。
例如,在一次实地应用中,某城市利用AI智能体系统监测到一周内共有超过300起逆向行驶的案例,并且这些事件主要集中在几个特定路段。基于这些数据,公安部门加强了对该路段的监控力度,设置了更多的警示标识和提供了交通疏导,从而有效降低了这一类违法行为的发生率。
此外,车辆违法行为检测系统的优势不仅体现在实时监控与警报,还可以与其他系统如执法系统或交通管理系统联动,实现信息共享与联合执法,进一步提升治安防控的效能。通过持续的数据分析与优化,系统能够不断提升对违法行为检测的准确性与效率,为城市安全管理提供更为全面的技术支持。
3.2 智能巡逻辅助系统
智能巡逻辅助系统是基于人工智能算法和大数据分析技术,旨在提升治安巡逻效率和安全保障水平的创新应用。该系统通过整合各种信息源,实时分析和预测潜在的犯罪活动,从而指导警务人员的巡逻决策,提高巡逻的针对性和有效性。
首先,系统利用监控摄像头、传感器和社交媒体等数据源,收集实时信息。这些信息经过人工智能算法处理,能够识别出异常行为、可疑人员以及潜在的风险区域。例如,通过图像识别技术,系统能够在视频流中自动检测到可疑活动,从而为执法人员提供实时警报。
其次,在巡逻路线优化方面,智能巡逻助手通过机器学习和历史数据分析,能够判定哪些区域在特定时间内更可能发生犯罪活动。结合过往数据,系统生成最佳巡逻路线,提高巡逻的覆盖率和效率。
在数据可视化方面,系统可以通过可视化界面为巡逻人员展示实时的安全状况,包括各个区域的安全指数、犯罪热点及巡逻人员位置。这样,执法人员可以根据实时信息,灵活调整巡逻策略,提高响应速度。
具体而言,智能巡逻辅助系统的工作流程如下:
-
数据收集:通过智能监控摄像头、传感器、无人机等设备,收集实时视频、音频和环境数据。
-
数据分析:系统采用深度学习和大数据分析技术,自动分析数据流,识别潜在的安全风险和可疑活动。
-
决策支持:根据分析结果,系统为巡逻人员提供实时建议,优化巡逻路线,确定重点监控区域。
-
实时反馈:巡逻人员在执行任务时,系统通过移动端实时反馈周围环境和动态信息,使执法者保持警觉。
应用场景示例包括:
-
商业区巡逻:系统可以分析商圈内的客流量、消费行为,识别出高风险时段,建议警务人员在重点时段和区域加大巡逻密度。
-
学校周边安防:通过实时监控和数据分析,系统能够及时发现校园周边的可疑活动,进行早期预警。
-
社区治安:智能巡逻系统能够促进居民与执法机关的互动,及时获取居民的报警信息并进行实时响应。
值得注意的是,智能巡逻辅助系统还应当重视对执法人员的培训,确保其能够有效利用系统工具进行决策。此外,隐私保护也是该系统设计中的重要考虑因素,需要建立相应的法律法规和伦理规范,以保障公众隐私不被侵犯。通过合理运用智能技术,提升智能巡逻系统的实用性与可行性,从而实现更高效的社会治安管理和更安全的生活环境。
3.2.1 巡逻路线优化
在智能巡逻辅助系统中,巡逻路线优化是提升治安防控效率的关键环节。通过对历史巡逻数据、实时监控信息及环境变化进行分析,智能体能够制定出更为科学的巡逻路线,从而提高巡逻的覆盖率,降低案件发生的可能性。
首先,通过集成大数据分析技术,系统可以对特定区域的犯罪数据进行深度挖掘,识别出高风险点和热点区域。结合历史事件发生的时间和地点,系统能够生成热力图,直观展现出不同时间段的风险等级。这些信息将为巡逻路线的制定提供有力依据。
其次,优化算法的应用是实现路线优化的重要手段。通过运用贪心算法、遗传算法或蚁群算法等先进优化算法,智能体能够计算出最优巡逻路径。这些算法能够考虑多种因素,包括:
-
巡逻点的重要性:根据犯罪数据分布和社会事件的潜在威胁程度,确定重点巡逻区域。
-
时间控制:设定巡逻人员的巡逻频率和时段,以确保在高风险时段有足够的警力部署。
-
交通状况:实时监控交通流量,避免在高峰期通过拥堵路线,确保巡逻人员能够快速到达预定地点。
-
环境因素:如天气状况、施工信息等,也会影响巡逻效果,系统应实时更新这些信息。
通过上述分析,巡逻路线优化系统可以生成动态的巡逻路线建议。例如,针对某一时段内发现的犯罪高发区域,系统可能会调整巡逻路线,如下表所示:
| 时段 | 高风险区域 | 建议巡逻路线 |
|---|---|---|
| 08:00-09:00 | 商业街A | 从警局出发,经由主干道直达商业街A |
| 12:00-13:00 | 校园外围 | 繞行校园附近主要道路,增加校园巡逻 |
| 18:00-19:00 | 住宅区B | 配合社区志愿者巡逻,添加人流密集部分 |
| 22:00-23:00 | 夜市区域 | 重点跟随流动摊贩,打击流窜盗窃行为 |
通过以上的巡逻路线优化,整个巡逻过程不仅更加科学合理,也提升了巡逻人员在应对突发事件时的反应能力。同时,系统支持不断学习和自我优化的能力,能够根据新的数据和反馈不断调整巡逻策略,形成一个良性循环。
另外,为了进一步提高巡逻效率,智能体还能够通过实现模型可视化,帮助指挥中心实时监控巡逻情况,如下示意图所示:
综上所述,巡逻路线优化不仅是一个技术问题,更是一个动态管理的过程。通过运用先进的技术手段与数据分析能力,智能巡逻辅助系统能够为公安部门提供持续、可靠的支持,提高整体的治安防控能力和响应速度。
3.2.2 重点区域风险评估
在重点区域风险评估的过程中,智能巡逻辅助系统利用数据分析和机器学习算法,对治安事件发生的潜在风险进行量化评估。这一过程涉及多个数据维度,包括历史犯罪记录、日常巡逻频率、区域人口密度、社会活动情况以及环境因素等。通过综合分析这些数据,系统能够识别出风险较高的区域,并为巡逻工作提供科学依据和决策支持。
首先,系统会从各类公共安全数据库中提取相关数据,如过去一年的犯罪案件数量、案件类型及发生时间等。然后,通过数据挖掘技术,识别出不同类型犯罪的高发时段和区域,这可以通过以下表格进行总结:
| 类型 | 高发区域 | 高发时间段 | 案件数量 |
|---|---|---|---|
| 入室盗窃 | 居住区 | 晚上 8 点 - 10 点 | 50件 |
| 抢劫 | 商业街区 | 晚上 10 点 - 12 点 | 30件 |
| 跨区域诈骗 | 网络 | 全天 | 100件 |
接下来,系统对区域内的风险进行分级评估,通常将风险等级分为高、中、低三类。评估结果不仅考虑到历史数据,还依据当前社会动态及行为模式作出实时调整。例如,随着节假日到来,某些区域的犯罪风险可能上升,系统会根据这种变化自动进行风险等级的评估。
为实现动态风险评估,智能巡逻辅助系统还会整合社会媒体数据、环境监测数据等非结构化信息。例如,社交媒体中提及的事件及评论、市政管理部门发布的环境监测报告,都能为风险评估提供有效补充。这种多维度的数据整合,不仅提高了风险评估的准确性,也为预防性措施的制定提供了坚实的基础。
最后,系统会将评估结果以可视化的方式展示在监管平台上,帮助公安人员快速识别高风险区域。以下是一个可视化示例,通过颜色深浅显示不同地区的风险等级:
%%{
init: {
"theme": "base",
"themeVariables": {
"background": "#FFFFFF",
"primaryColor": "#FFFFFF",
"primaryBorderColor": "#000000",
"primaryTextColor": "#000000",
"lineColor": "#000000",
"secondaryColor": "#FFFFFF",
"tertiaryColor": "#FFFFFF"
}
}
}%%
map
title 风险评估可视化示例
US[重点区域]:::high --> LA[低风险区域]:::low
US --> NY[中风险区域]:::medium
US --> CH[高风险区域]:::high
classDef high fill:#ffcccc;
classDef medium fill:#ffffcc;
classDef low fill:#ccffcc;
通过以上方式,智能巡逻辅助系统能够在重点区域内实现有效的风险评估,辅助公安部门合理配置巡逻资源,保障公共安全。这种科学化、系统化的风险管理方法,必将极大提升治安防控的效率和效果。
3.2.3 突发事件快速响应
突发事件的快速响应是治安防控智能体应用中至关重要的一环。随着城市化进程和社会活动的增加,突发事件的发生频率和复杂性也在不断上升,如何高效应对突发事件成为公安工作面临的一大挑战。智能巡逻辅助系统能够通过实时监测、数据分析和自动响应机制,提升突发事件的应对效率。
智能巡逻辅助系统通过集成多种传感器和监控设备,能够实时采集和分析现场情况。当系统检测到异常情况,例如人群聚集、打斗、火灾等,便会快速启动预警机制。该系统能够通过以下几个步骤实现对突发事件的快速响应:
-
实时监测与数据采集:通过高清摄像头、红外传感器、声音识别等技术,实时监测周围环境,获取针对突发事件的第一手数据。
-
智能分析与判断:系统结合机器学习算法,对采集到的数据进行实时分析。例如,当监测到某区域的噪音水平异常升高,系统将自动分析声音特征,并判断是否为突发事件的标志。
-
自动报警与指挥调度:在确认发生突发事件后,系统将立即发出报警信号,通知相关执法人员,同时自动生成事件报告,包含事件地点、性质、影响范围等信息。这一过程的快速反应能够为指挥调度提供决策支持。
-
实时定位与路径规划:系统将利用GPS定位技术,快速定位事件发生的具体位置,并为前往现场的执法人员规划最佳路线,以最短时间到达事发现场进行处置。
-
现场情况回传与实时沟通:执法人员到达现场后,智能巡逻辅助系统可以通过无线网络实时传输现场视频和音频信息,确保指挥中心对事件发展的全面掌控。同时,系统能够为现场执法人员提供数据支持,比如实时显示周围监控画面、交通情况等信息。
-
综合反馈与事后分析:突发事件处理结束后,系统能够对整个事件的处置过程进行回顾和分析,总结经验教训,优化今后的应对方案。
通过以上流程,智能巡逻辅助系统有效地缩短了突发事件的响应时间,提高了现场执法的效率和准确性。例如,根据某城市的统计数据,引入智能巡逻辅助系统后,突发事件的平均响应时间从20分钟降至5分钟,事件处置的成功率提高了30%。这不仅提高了治安防控的科学性和智能化水平,还能有效增强市民对公安机关的信任和满意度。
总之,智能巡逻辅助系统在突发事件快速响应中的应用,不仅提升了公安机关的工作效率,也为维护社会治安、保障人民安全提供了强有力的技术支持。通过不断完善和优化该系统,未来的治安防控工作将更加高效、智能、科学。
3.3 人群聚集监测预警
人群聚集监测预警是通过AI技术对特定区域内的人群流动和聚集情况进行实时监测、分析和预警的重要应用场景。随着城市化进程的加快,人群聚集现象日益频繁,尤其在节假日、演唱会、体育赛事等大型活动期间,如何有效监测人群聚集情况,对公安部门的治安管理提出了新的挑战。
首先,结合视频分析技术与大数据处理,通过部署高清监控摄像头与人流量监测传感器,对公共场所如商业街、广场、车站、机场等地进行实时监控。这些设备能够自动识别并统计人群数量,分析人群动态,使用机器学习算法来识别人群聚集的异常模式,并生成预警信息。
其次,系统会设定阈值,一旦某一区域人群数量超过预设标准,系统将自动触发预警机制。根据不同的场景和安全级别,可以设置不同的预警等级,如:
- 绿色预警:人群正常,数量在安全范围内。
- 黄色预警:人群数量接近阈值,需进行监控。
- 红色预警:人群数量超出安全阈值,应立即采取应对措施。
此外,每个预警级别应对应相应的响应措施,包括但不限于:
- 增派警力,对聚集区域进行巡逻。
- 向公众发布安全提示,建议分散人群。
- 向相关部门报送数据,以便进行后续跟进和处理。
在现有技术的支持下,系统可实现对人群聚集的多维度分析。通过大数据融合技术,可以将历史人流量记录、气象数据、社会事件和即将到来的活动等信息进行综合分析,以提高预测的准确性。具体应用示例如下:
- 利用人流量监测数据,结合社交媒体上关于事件的讨论热度,可以实时调整预警策略。
- 在重大的公共事件和演出活动前,主动收集和分析周边的人流特征,制定合理的警力部署和应急预案。
通过以上措施,人群聚集监测预警在确保公共安全、维护社会秩序方面发挥了巨大作用。未来,随着AI技术的进一步发展,可以期待更加智能化、精准化的人群监测解决方案,以更好地应对城市治安挑战。
3.3.1 大型活动安全保障
在大型活动中,确保参与者的安全与活动的顺利进行至关重要。AI公安智能体可以在大型活动的安全保障中发挥重要作用,及时监测人群聚集情况,并在必要时发出预警,以防止潜在的安全隐患。该应用场景主要通过人群监测、数据分析和智能决策等技术手段,实现对人群集中情况的实时监管。
首先,AI公安智能体利用摄像头、无人机等多种监测设备,对大型活动现场的人群进行实时监控。这些监测设备配合计算机视觉技术,可以准确识别出人群的数量、密度以及流动方向。通过对比历史数据和现场实时数据,智能体能够分析出人群聚集的趋势,并预测可能导致的安全风险。
其次,监测系统将实时收集和分析以下关键指标:
- 人群密度
- 人流速度
- 参与人数变化趋势
- 突发事件监测(如急救需求、设备故障等)
一旦发现人群聚集面积过大或者密度异常,AI公安智能体会自动向现场指挥人员发送预警信息,并提供相应的处理建议。这些建议可能包括限制某些区域的入场、加强某些入口的安保人员部署或者引导人群疏散的行动方案。
例如,针对突发的人群拥堵情况,智能体可以根据分析结果提供以下几种应对措施:
-
人群引导:运用智能标识、广播系统,或通过志愿者进行现场指引,帮助人群有序流动。
-
警力调配:实时调配现场安保人员至人群聚集区域,以便进行直接干预和管理。
-
疏散通道开放:建议临时开放备用通道,分流人群,减轻某一出口的压力。
此外,通过对人群行为模式的分析,智能体还可以为活动主办方提供大数据支持,帮助其在未来活动中合理设计场地布局、出入口设置与人流控制策略,从而提升整体安全保障能力。
综合上述,通过AI公安智能体的应用,大型活动的安全保障不仅能实现事前的策划与预警,更能在活动进行时对突发情况做出快速响应,确保参与者的安全与活动的顺利进行。
3.3.2 公共场所流量管控
在公共场所,尤其是大型活动、节假日或特定事件期间,人员聚集现象常常会导致安全隐患和管理难题。为了解决这一问题,人工智能技术可以有效地监测和预警公共场所的人员流量,从而实现流量管控,确保现场秩序和安全。公共场所流量管控的智能解决方案主要包括以下几个方面:
首先,运用计算机视觉技术,搭建人流量监测系统,通过摄像头捕捉公共场所的人流情况。系统能够实时分析视频数据,识别出目标人群数量,并进行热力图生成,显示不同区域的人流密度。这不仅有助于管理人员把握现场情况,还能为及时采取措施提供依据。
其次,利用数据分析与预测模型,对历史人流数据进行深度挖掘,结合气象、活动日程等外部因素,预测未来人流趋势。这一功能可以帮助管理部门提前制定流量控制策略,减少高峰时段的人流密度,从而降低突发事件的风险。
整体流程可视化如下:
在具体的流量管控策略中,可以采取以下措施:
-
人数上限控制:根据场所的承载能力,设定每个区域最高容纳人数,并通过电子显示屏实时显示当前人数,当人数接近上限时发出提醒。
-
人流引导:通过智能导向系统,合理规划出入路线,设置单向通行标识,减少交叉人流,避免拥堵。
-
实时调度响应:在遇到人流高峰时,管理人员可以通过智能控制系统,迅速调配安保力量,进行现场疏导,保障人群安全有序。
-
反馈与优化:建立健全人流监测与评估机制,定期分析流量管控的有效性,形成可持续的改进方案。
这种基于AI技术的公共场所流量管控方案,不仅提升了安全管理效率,还有助于营造更加安全、舒适的公共环境。
3.3.3 踩踏风险预防
在公共场所的人群聚集事件中,踩踏事故常常造成严重的人员伤亡和财产损失。因此,针对人群聚集场所的踩踏风险进行有效的预防和应对显得尤为重要。AI公安智能体在监测和预警系统中的应用,可以通过数据分析和智能算法,提高人群管理的效率,及时发现和处理潜在的踩踏风险。
首先,智能体可以通过摄像头和传感器实时监测人群密度。在大型活动、公共交通枢纽等场所,智能体能够对人群进行分区监测,并根据预设的密度阈值,实时分析人群的聚集情况。一旦某个区域的人群密度超过安全阈值,系统将自动生成预警信息,提示相关部门采取措施进行疏导。
其次,通过对历史数据的深度学习,智能体能够识别特定场景下的人群应急行为模式。例如,在突发事件或意外情况下,人们的逃生行为往往会引发踩踏风险。通过分析以往事件中人群的动态变化,智能体能提取出关键特征,并在类似情况下及时预测风险。
此外,智能体还可与现场的指挥调度系统紧密结合,在预警发生后,自动发起相应的处置流程。这包括向现场安保人员发出任务指令,通过语音广播引导人群分流,以及启动相关交通管制措施,确保人群迅速而有序地疏散。
以下是踩踏风险预防的关键措施:
-
密度监测:利用摄像头和传感器收集人群密度数据,实时分析并设置密度警戒线。
-
行为模式识别:基于历史数据,通过深度学习模型分析人群动态,识别潜在风险行为。
-
自动化响应机制:在预警信息发出后,自动联动指挥系统,部署人员采取应对措施。
-
公众通告:通过广播系统及时告知人群当前状况以及应对建议,避免慌乱。
-
信息反馈渠道:建立举报和反馈机制,允许公众报告可疑情况以及实时反馈人群动态。
为确保安全措施的有效性,必须定期对监测系统进行维护和升级,引入先进的AI算法和大数据分析技术。同时,结合应急演练和培训,提高安保人员应对突发事件的能力,确保在关键时刻能够高效响应,最大程度地降低踩踏事故的发生概率。通过这些手段的综合应用,可以在一定程度上实现对人群聚集的智能化管理,保障公众安全。
4. 刑侦办案智能体应用场景
在刑侦办案的智能体应用场景中,可以通过多种方式增强办案效率、提高案件破获率、以及保障司法公正。以下是一些关键的应用场景,旨在利用人工智能技术辅助公安机关处理复杂的刑事案件。
首先,AI智能体可以在案件初期的预警和分析中发挥重要作用。通过对历史案件数据、犯罪模式和社会舆情的分析,智能体能够预测潜在的犯罪热点和高风险区域,从而为警方的日常巡逻和预防性干预提供科学依据。例如,通过分析城市的犯罪数据,智能体可以识别出某些时间段和特定区域的高发案件,并建议警方加强警力部署。
其次,在案件信息的收集和整理方面,AI智能体可以显著提高工作效率。当现场收集到大量证据和证人证言时,智能体可以迅速对这些信息进行分类、整理,并生成结构化的数据报告。这种自动化的数据处理不仅节约了人力资源,还提高了信息处理的准确性。同时,智能体可以通过自然语言处理技术分析证人陈述,寻找其中的矛盾和关键线索。
第三,在案件侦查的智能推荐系统中,AI智能体能够结合案件特征,通过模式识别和机器学习,为侦查人员推荐可能的嫌疑人、作案手法及相关联案件。利用图像识别技术,智能体可以快速比对监控视频中的人脸,或者识别相关的车辆信息,从而为案件的侦破提供有力支持。
此外,AI算法可以在犯罪行为分析中扮演关键角色。通过对犯罪嫌疑人的历史行为数据进行深度学习,智能体能够识别出潜在的犯法倾向,对频繁发生的暴力犯罪、贩毒等行为进行风险评估和预警。这种基于数据的风险预判能够帮助警方提前介入,遏制犯罪的发生。
最后,AI在案件审理阶段也可以发挥独特的作用。例如,通过对相似案例判决结果的分析,智能体可以为检察官和法官提供参考建议,以确保判决的公正性与合理性。基于前期积累的数据,智能体还能帮助法官快速生成判决书初稿,减轻法院的工作负担,提高审判效率。
总之,AI公安智能体在刑侦办案的应用场景中,能够在预警分析、信息处理、智能推荐、行为分析及审理辅助等多个层面上,提高办案的效率和准确性,推动智能化警务的发展。通过持续的技术迭代和数据积累,这些智能体将不断适应新的挑战,为现代公安工作提供坚实的保障。
4.1 案件信息智能分析
在当前的刑侦办案过程中,案件信息的智能分析扮演着至关重要的角色。通过引入人工智能技术,尤其是机器学习和数据挖掘手段,可以对大量案件数据进行快速处理与深度分析。这一过程不仅提高了信息处理的效率,还帮助警方从海量数据中提取有价值的线索,从而加速案件的侦破。
首先,案件信息智能分析可以对历史案件进行分析,归纳出案件类型、作案手法、嫌疑人特点等重要信息。通过聚类和分类算法,可以将过去的案件数据进行结构化处理,形成知识图谱。知识图谱能够直观地展示出案件之间的相似性与关联性,帮助刑侦人员快速掌握案件脉络。例如,某一类型的入室盗窃案件可能会在特定的时间和地点分布,分析不同案件的时间、地点和作案手法等信息,有助于识别出作案嫌疑人的特征。
其次,智能分析还能实时处理与犯罪行为相关的社交媒体、网络数据等公开信息。借助自然语言处理技术,AI可以对社交媒体上的信息进行情感分析和主题分析,及时发现可能与案件有关的线索。例如,通过监测某些关键词的出现频率,可以确定特定区域内的舆论动向与潜在的犯罪风险。
在具体的应用中,可以设计一个案件信息智能分析系统,其基本功能可以包括:
- 数据采集:从不同渠道(例如警务系统、社交媒体、网络公开数据等)收集案件信息。
- 数据预处理:清洗、去重和标准化数据,确保数据的准确性和一致性。
- 特征提取:运用机器学习技术提取案件数据中的关键特征,如时间、地点、人物特征等,形成结构化数据。
- 模式识别与预测:对案件数据进行分析,识别出潜在的犯罪模式,并进行预测,帮助警务人员制定相应对策。
- 结果可视化:通过数据可视化工具,直观展示分析结果,辅助决策。
表1:案件信息智能分析系统基本功能
| 功能 | 描述 |
|---|---|
| 数据采集 | 汇集不同来源的案件信息 |
| 数据预处理 | 清洗和标准化数据 |
| 特征提取 | 提取案件相关的关键特征 |
| 模式识别与预测 | 识别犯罪模式并预测潜在风险 |
| 结果可视化 | 使用图形化工具展示分析结果 |
通过这样的系统,警方在处理案件时不仅能提高办案效率,还能增强案件侦破的准确性和前瞻性。同时,随着智能分析技术的不断发展,未来可以结合深度学习等新型算法,使得案件信息智能分析的精准度和实用性进一步提升。例如,利用卷积神经网络(CNN)识别监控视频中的可疑人物,或者应用递归神经网络(RNN)分析时间序列数据,从而实现更为复杂的分析与应用。
综上所述,案件信息智能分析已成为现代刑侦工作的重要组成部分,随着人工智能技术的不断进步,未来的智能分析系统将更加智能化、自动化,能够更有效地支持公安机关的侦查工作,助力社会治安的维护。
4.1.1 海量数据关联分析
在海量数据关联分析中,AI公安智能体利用先进的机器学习和数据挖掘技术,对海量的刑事案件信息进行深度分析,以识别潜在的关联和模式。这一过程的核心在于将分散的、庞大的数据通过智能算法进行整合,从而为刑侦人员提供决策支持。
首先,案件信息智能分析需要整合多源数据,包括但不限于案件记录、监控视频、社会舆情、通信记录、社交网络信息和公共数据库等。通过自然语言处理技术,将非结构化的数据提取成结构化的数据模型,便于后续的分析。
例如,在一个特定的刑事案件中,可能涉及多个相关的嫌疑人、受害者、地点和时间节点。AI智能体可以通过构建数据关系图谱,将这些信息以可视化的形式展示出来,帮助侦查人员快速识别各要素之间的联系。例如,使用以下的关系图:
在分析过程中,AI系统会利用深度学习模型,自动挖掘数据中的潜在模式和异常点。这包括查找同一地点在不同时间节点的多次犯罪记录,或是关联不同案件之间的共同嫌疑人。例如,一个模式识别的图表可以显示出在过去六个月内某个区域的犯罪热点以及与之相关的嫌疑人活动频率,具体数据可体现如下:
| 地点 | 案件数量 | 主要嫌疑人数量 | 高发时间段 |
|---|---|---|---|
| 地点X | 10 | 5 | 22:00-02:00 |
| 地点Y | 8 | 3 | 18:00-20:00 |
| 地点Z | 15 | 4 | 20:00-23:00 |
与此同时,AI公安智能体还能够通过社交网络分析,检测嫌疑人在社交平台上的行为模式,并识别出可能的同伙或网络。例如,分析某个嫌疑人的朋友圈子,发现其与特定的多个嫌疑人有共同的互动,可以推测这些人之间可能存在犯罪网络。
通过海量数据的关联分析,AI智能体不仅可以揭示案件间的隐秘联系,还能够预测潜在的犯罪趋势,帮助警方提前部署资源,从而提高办案效率和有效性。这些分析结果可通过仪表盘形式实时展示,允许侦查人员快速获取所需信息,形成数据驱动的决策逻辑。
综上所述,海量数据关联分析为刑事侦查提供了强有力的技术支撑,通过高效的信息整合和深度的数据挖掘,帮助警方在复杂的案件环境中快速识别关键线索和潜在犯罪行为,从而提高综合执法水平和案件破获率。
4.1.2 犯罪模式识别
在刑侦办案的过程中,犯罪模式识别是一个至关重要的环节。通过对历史案件数据的深入分析,智能体能够识别出某些特定的犯罪模式,从而为案件的侦查提供重要线索。识别犯罪模式不仅能帮助警方了解犯罪行为的特点和规律,还能为犯罪预防提供科学依据。
犯罪模式识别主要依赖于大数据技术和机器学习算法,通过对大量案例的分析,捞取出隐藏在数据背后的模式。利用自然语言处理(NLP)技术,智能体可以从案件报告、现场记录以及媒体报道中提取关键信息,并将这些信息结构化,以便进一步分析。以下是犯罪模式识别所涉及的几个关键步骤:
-
数据收集与整合:整合来自不同来源的案件数据,包括警方报告、目击者证词、社会媒体内容等,确保信息的全面性与准确性。
-
特征提取:从整合的数据中提取出与犯罪模式相关的特征。例如,犯罪时间、地点、手段、受害者特征、作案工具等。
-
模式建模:运用机器学习算法对提取的特征进行建模,常用的算法包括聚类分析、决策树、随机森林等。通过这些算法,智能体能在庞大的数据集中找到潜在的犯罪模式。
-
模式验证与调整:对识别出的犯罪模式进行验证,不断调整模型,提升识别的准确性。这一过程通常需要专业人员的参与,以确保模型的实用性与可行性。
在实际应用中,犯罪模式识别不仅帮助警方快速锁定嫌疑人,还能为案件的深入调查提供方向。例如,某城市出现一系列相似的入室盗窃案件,智能体通过分析这些案件的共性,发现在特定的时间段内犯罪频率显著增加,这提示警方可以在此时间段内加强巡逻,进而有效遏制犯罪。
以下是一份可能的犯罪模式特征分析的表格:
| 特征类型 | 描述 | 例子 |
|---|---|---|
| 犯罪类型 | 具体犯罪行为 | 入室盗窃、抢劫 |
| 犯罪时间 | 犯罪发生的具体时间 | 夜间、周末 |
| 犯罪地点 | 犯罪发生的具体地点 | 居民区、公园 |
| 受害者特征 | 受害者的特征 | 年龄、性别、职业 |
| 作案手段 | 犯罪时使用的方法或工具 | 撬锁、托词 |
这种智能化的模式识别不仅可以降低侦查难度,还能提高案件处理的效率,使公安机关在复杂的犯罪环境中更具针对性与有效性。未来,随着数据分析技术的持续发展,犯罪模式识别的精确度将会得到进一步提升,从而助力更安全的社会环境的构建。
4.1.3 嫌疑人画像生成
在刑事侦查中,嫌疑人画像生成是案件信息智能分析的重要组成部分。通过对案件信息、目击者证词、监控视频等数据的综合分析,AI技术能够生成对嫌疑人的多维度画像,从而辅助警方缩小排查范围,提高侦破效率。
首先,嫌疑人画像生成的过程中,需要整合各类数据源。这些数据主要包括:
- 案件相关信息 - 包括案件类型、发生时间、地点、案发经过等。
- 目击者证词 - 通过对目击者的访谈,提取出嫌疑人特征,包括性别、身高、体型、衣着等。
- 监控视频资料 - 通过分析案件现场的视频监控,提取出嫌疑人的动态信息和外观特征。
- 地方警方数据库 - 结合已知犯罪嫌疑人的数据库,进行对比分析。
在数据采集后,利用机器学习和计算机视觉技术对数据进行处理,从而得到嫌疑人的基本特征。具体步骤如下:
-
特征提取:利用深度学习模型对目击者描述进行自然语言处理,从中提取出嫌疑人的特征词汇。
-
图像处理:对监控视频帧进行人脸识别和物体识别,提取出目标的特征信息。
-
特征匹配:使用已知嫌疑人的数据进行匹配,分析与数据库中的嫌疑人相似度,形成嫌疑人初步画像。
生成的嫌疑人画像可以呈现为一张多维度的复合图像,包括但不限于以下方面的信息:
- 外貌特征(如头发颜色、眼睛形状等)
- 穿着打扮(如上衣类型、鞋子样式等)
- 行为举止(如走路姿态、倾向行为等)
此外,AI系统还可以将这些信息可视化,便于侦查人员进行直观的判断和决策。下表展示了在嫌疑人画像生成时可能用到的特征维度:
| 特征类型 | 描述 |
|---|---|
| 体型 | 胖/瘦/健壮等 |
| 身高 | 概估(如:180cm) |
| 头发颜色 | 黑色/棕色/金色等 |
| 服饰风格 | 休闲/正式/运动等 |
| 特殊标志 | 文身/伤疤/配饰等 |
所生成的嫌疑人画像不仅对案件侦破有直接帮助,也能够通过警方的宣传渠道进行公众发布,提高公众对案件的关注,从而获得更多有价值的信息和线索。此外,结合社交媒体和网络搜索,AI模型能够分析出更为复杂的社会关系,从而为嫌疑人的定位提供支持。
整个嫌疑人画像生成的过程需要多学科的协作和技术融合,包括计算机视觉、自然语言处理、大数据分析等。通过这些先进技术的结合,嫌疑人画像生成不仅提高了案件侦破的效率,还降低了人为错误的可能性,为公安工作带来了新的思路和方法。
总之,嫌疑人画像生成的智能化应用,不仅是提升刑侦办案效率的具体措施,也是对现代技术在执法领域利用的一个生动体现,对提高案件破案率具有重要意义。
4.2 证据收集与整理
在刑侦办案的过程中,证据的收集与整理是确保案件公正审理的关键环节。AI公安智能体在这一环节中能够发挥重要作用,提升证据处理的效率和准确性。
首先,AI智能体可以通过多种渠道自动化收集证据。例如,通过与视频监控系统的结合,能够实时捕捉犯罪现场的动态影像,自动提取关键时间段的视频片段。同时,智能体还可以整合公共安全系统内的历史数据,分析潜在的可疑行为和人员,为后续的调查提供线索。
其次,智能体可通过信息采集技术自动提取与案件相关的文档、图像和声音记录,对此进行初步分类和标注。通过自然语言处理技术,智能体能够对证据材料进行智能化的文本处理,包括局部信息提取、语义分析和关联度评估,大大减轻刑侦人员的工作量。这种信息的整理可以按照以下维度进行分类:
- 时间:依据事件发生的时间线整理证据,形成时间轴。
- 地点:根据证据采集的地点进行区域分类,便于后续查阅和分析。
- 类型:对证据进行类型划分,如物证、证人证言、数字证据等。
- 关联性:基于证据之间的关联性进行标注,以帮助理解案件全貌。
为进一步提高证据整理的透明度和追溯性,AI智能体还可以自动生成证据链条图。通过可视化工具,动态展示证据与案件、嫌疑人之间的关系,使侦查人员在审阅案件时一目了然。
以下为方案原文截图










3035

被折叠的 条评论
为什么被折叠?



