1. 引言
在近年来,随着无人机技术的快速发展和应用领域的不断扩展,尤其是在大型吊装作业中,无人机的潜力愈加显著。传统的吊装作业往往依赖于大型起重设备,不仅成本高昂,而且在操作过程中受限于场地及环境条件。而大型吊装无人机的设计与制造,正是为了解决这些问题,提供一种高效、灵活、经济的吊装方案。
大型吊装无人机的关键特性在于其能够在多种复杂环境中进行高效作业。通过引入先进的动力系统、智能控制技术以及模块化设计,能够使无人机在性能与可靠性方面达到行业领先水平。例如,相比于传统的起重机,吊装无人机能够更快地部署到工作现场,并减少设备搬运与布置的时间。这使得其在紧急救援、重型设备搬运及建筑工地等场景中,具备了不可替代的优势。
为了确保大型吊装无人机的广泛适用性和卓越性能,设计方案应包括以下几个方面:
-
动力系统设计:需结合高能效电池和先进的电动机,以提供足够的动力支持大载荷的吊装作业。
-
控制系统研发:采用智能传感器和自适应控制算法,增强无人机的稳定性和精确度,同时实现自动化控制和远程监控。
-
结构材料选择:利用轻质而高强度的复合材料,降低无人机自重,增加有效载荷能力,并确保其在高强度作业中的耐久性。
-
载重方案设计:设计多种吊装挂具以适应不同的作业需求,从而提升无人机的通用性。
-
安全保障措施:集成多层次的安全系统,包括故障检测、紧急降落系统和环境感知,以保证吊装作业的安全进行。
随着市场对高效吊装解决方案需求的上升,开发大型吊装无人机不仅是技术创新的体现,更是行业转型升级的重要一步。通过合理的设计和制造方案,使得大型吊装无人机能够在未来的建筑、物流及其他相关领域中扮演重要角色。经过市场调研与技术分析,预计该方案将显著降低吊装作业的时间成本及人力投入,同时提升作业效率和安全性。
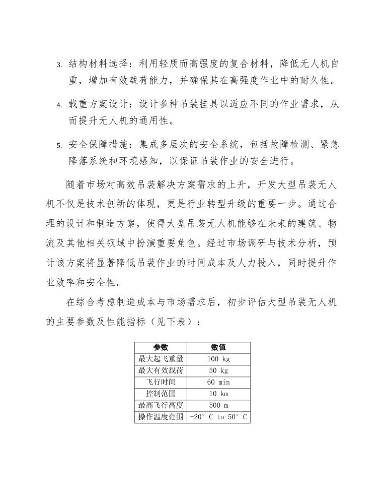
在综合考虑制造成本与市场需求后,初步评估大型吊装无人机的主要参数及性能指标(见下表):
| 参数 | 数值 |
|---|---|
| 最大起飞重量 | 100 kg |
| 最大有效载荷 | 50 kg |
| 飞行时间 | 60 min |
| 控制范围 | 10 km |
| 最高飞行高度 | 500 m |
| 操作温度范围 | -20°C to 50°C |
综上所述,大型吊装无人机的设计制造方案体现了现代工程技术的发展趋势,并符合未来产业发展的需求,其广泛应用前景值得期待。通过合理的设计、科学的制造和智慧的管理,确保该无人机项目的成功实施,将为未来的吊装作业带来根本性变革。
1.1 项目背景
目前,随着科技的不断进步,无人机(UAV)已经广泛应用于各个领域,如农业、冷链物流、环境监测等。尤其在重型货物的运输与吊装方面,传统运输方式面临着效率低、成本高、环境污染等诸多问题,亟需一种创新的解决方案。在这种背景下,大型吊装无人机的设计与制造应运而生,其目的在于实现高效、安全、环保的重型物品运输。
大型吊装无人机借助于先进的无人机技术和工程设计,具有较大载重能力和较强的作业灵活性。相较于传统起重机和大型运输车辆,该无人机能够在狭小或复杂的地形中作业,减少对道路及周边环境的影响。其可应用于建筑工地、救援抢险、物流运输及大型设备安装等多个场景。根据市场调查数据,未来几年内,重型无人机市场预计将以超过20%的年均增长率快速增长。
具体来说,大型吊装无人机的设计需要考虑以下几个方面:
- 项目目标明确,需兼顾载重能力与飞行稳定性。
- 结构设计需轻量化,提高能效比。
- 动力系统选用高效电池,以实现长时间飞行和快速充电。
- 需配备精准的导航与定位系统,以确保吊装过程的安全与高效。
当前,不少企业已经在相关领域进行了初步探索,虽然已取得一些成果,但在可靠性、操作安全性及成本控制等方面还存在改进空间。因此,设计一款针对特殊应用场景的大型吊装无人机,通过在材料、动力和控制系统等核心技术上的创新,能够填补市场空白,推动行业的发展。
综上所述,大型吊装无人机的设计与制造方案不仅是技术创新的体现,同时也是响应市场需求的重要举措。通过整合智能控制、轻量化设计及先进材料等科技手段,该无人机有望在未来的物料搬运和吊装作业中发挥重要作用,提升整体作业效率,推动相关行业的发展。
1.2 需求分析
在大型吊装无人机的设计与制造过程中,需求分析是一个至关重要的环节,它直接影响到无人机的性能、可靠性和市场竞争力。首先,需要明确用户对大型吊装无人机的基本功能需求,这些需求通常包括但不限于以下几个方面:
-
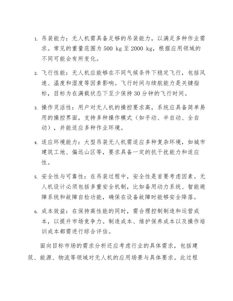
吊装能力:无人机需具备足够的吊装能力,以满足多种作业需求。常见的重量范围为500 kg至2000 kg,根据应用领域的不同可能会有所变化。
-
飞行性能:无人机应能够在不同气候条件下稳定飞行,包括风速、温度和湿度等因素影响。飞行时间与续航能力是关键指标,目标为在满载状态下至少保持30分钟的飞行时间。
-
操作灵活性:用户对无人机的操控要求高,系统应具备简单易用的操控界面,支持多种操作模式(如手动、半自动、全自动),并能适应多种作业环境。
-
适应环境能力:大型吊装无人机需适应多种复杂环境,如城市建筑工地、偏远山区等,要求具备一定的抗干扰能力和适应性。
-
安全性与可靠性:在吊装过程中,安全性是首要考虑因素。无人机设计必须包括多重安全机制,比如备用动力系统、智能避障系统和故障自检功能,确保在设备故障时能够安全降落。
-
成本效益:在保持高性能的同时,需合理控制制造和运营成本,以提升市场竞争力。制造成本、维护保养成本以及操作培训成本都需进行综合评估。
面向目标市场的需求分析还应考虑行业的具体需求,包括建筑、能源、物流等领域对无人机的应用场景与具体要求。此过程中,可以通过数据收集和市场调研,明确不同领域用户对无人机的期望,从而优化设计方案。
此外,可以通过以下表格摘要出不同领域的典型需求:
| 应用领域 | 典型需求 | 注意事项 |
|---|---|---|
| 建筑 | 大负荷吊装、高稳定性 | 动态环境下的操作需评估 |
| 能源 | 长时间续航、抗风能力 | 脆弱环境下的操作安全 |
| 物流 | 多点装卸、高效率运送 | 路径规划与流量管理需求高 |
| 林业 | 森林覆盖测量、空中监测 | 高精度传感器与数据处理需求 |
结合上述需求,再结合实际应用环境与技术发展趋势,可以为大型吊装无人机的设计与制造方案提供切实可行的指导,确保其在市场上的成功和用户满意度。通过技术创新与合理设计,实现无人机的高效、可靠与安全,必将推动行业的持续发展。
1.2.1 市场需求
在当前的市场环境中,大型吊装无人机的需求显著增加,这一趋势主要由多个因素驱动,包括产业升级、技术进步和政策支持等。随着无人机技术的不断发展,其在物流、建筑、能源、农业等多个领域的应用逐渐深入,市场亟需更加专业化、高效率的大型无人机吊装设备。
首先,物流行业对于大型吊装无人机的需求愈加明显。随着电商和快递服务的迅猛发展,诸多企业面临着最后一公里配送效率提升的挑战。大型吊装无人机能够实现大件物品的快速运输,尤其是在地形复杂或交通拥堵的区域,其优势更为突出。
**
其次,建筑行业的持续增长也对无人机吊装设备提出了更高的需求。随着城市化进程的加快,建筑工程规模不断扩大,传统的吊装方式渐渐无法满足项目的高效需求。大型吊装无人机可实现对重型建筑材料和设备的精准吊装,减少人工成本,提高施工安全性和效率。
**
在能源行业,尤其是风电和太阳能发电行业,大型设备的安装与维护也急需这种高效的吊装手段。无人机能够在复杂的地形和恶劣的气候条件下进行高效作业,为维护人员提供了便利,降低了作业风险。
**
最后,国家政策的持续推动亦为大型吊装无人机的市场需求提供了良好环境。如近年来对于无人机技术的发展扶持政策,鼓励企业投资无人机研发和应用,将进一步推动市场的快速扩张。
根据市场调研数据显示,预计在未来五年内,全球大型无人机市场年均增长率将达到20%以上,其中吊装无人机的市场需求将占据相当比例。以下是影响市场需求的一些关键因素:
- 行业应用增长:物流、建筑、能源等行业对无人机需求的增加。
- 技术进步:无人机技术的不断成熟,提高了吊装效率和安全性。
- 政策支持:政府对无人机行业的规范和扶持政策。
- 节约成本:降低人工成本和提高作业效率的需求日益增强。
在这样的市场背景下,开发一款符合市场需求的大型吊装无人机,不仅可以填补市场空白,还可以为企业带来良好的经济效益和社会效益。针对不同领域的客户需求,企业能够在设计、功能、性能等方面进行有针对性的创新,从而把握市场机遇,获取竞争优势。
1.2.2 应用场景
在当今社会,随着工业化进程的加快,尤其是在建筑、农业、能源等多个领域,针对大型物体的吊装需求日益增长。大型吊装无人机因其高效、灵活和安全的特性,越来越受到各行业的青睐。以下是几种主要应用场景的详细分析。
首先,在建筑行业,大型吊装无人机可以用于建筑材料的运输和高空作业。传统的吊装设备往往受限于场地和环境,而无人机的使用使得在狭窄或复杂环境中的吊装工作变得更加便利。例如,在城市高层建筑施工中,无人机能够轻松将重型材料运输到指定楼层,极大地提高了施工效率。
其次,在农业领域,大型吊装无人机的应用也展现出了广泛前景。通过装备特定的农用设备,无人机可以完成大规模农作物的喷洒、种植以及收割作业。这不仅提高了土地的利用效率,还减轻了农民的劳动强度。
此外,在能源行业,特别是在风电和太阳能发电项目中,大型吊装无人机同样具备重要的应用潜力。它们可以用于风机的安装及维修,太阳能板的运输和安装等。这种无人机能够有效降低工人高空作业的风险,同时又能提高工程的安全性与效率。
总结不同应用场景,具体的需求特性可以归纳如下:
- 高度灵活性:无人机能够适应各种复杂的作业环境。
- 操作简便性:相较于传统吊装设备,无人机的操作门槛较低。
- 工作效率:无人机能显著提高吊装作业的时间效率,降低人员集中作业的风险。
- 成本效益:在长远来看,无人机可以减少人工成本及设备维护的费用。
这些应用场景彰显了大型吊装无人机的多功能性和高效性。在未来的发展中,随着技术的不断进步,无人机的应用范围将会进一步拓展,行业需求日益旺盛,推动其设计制造方案的不断完善。
1.3 目标定位
在大型吊装无人机的设计与制造过程中,明确目标定位是确保项目成功的关键环节。该环节不仅涉及技术参数的设定,还关系到市场需求的准确把握与未来应用的可持续发展。因此,在进行目标定位时,需要综合考虑技术性能、经济效益以及用户需求等多方面因素。
首先,从技术性能方面来看,大型吊装无人机应具备高负载能力、长续航时间和优良的操控稳定性。根据行业标准,针对不同的施工环境以及载货类型,无人机需达到以下技术指标:
- 最大起飞重量:不低于100kg
- 容积载重:不低于50kg
- 续航时间:至少60分钟
- 操作半径:可支持5公里以上的远程控制
- 飞行高度:可达到500米以上
其次,从经济效益角度,目标定位应确保无人机在购买和维护成本上具备优势。初始投资和运营成本的控制是吸引潜在客户的关键因素。此外,采用高效能的动力系统和材料,虽在初期可能增加投资,但从长期来看可大幅降低能耗与维护支出。
最后,考虑到用户需求,市场调查表明,当前用户对于无人机在吊装、搬运领域的具体需求主要集中在以下几个方面:
- 提高作业效率,缩短施工周期
- 降低人工作业带来的安全风险
- 实现复杂或危险环境下的有效作业
- 具备多功能性,可适应不同施工场景
由此,目标定位不仅包括技术参数的设定,还涉及到市场需求的深度分析。项目的成功实施将依赖于我们对上述三方面的综合考量与有效整合,进而确保无人机在行业内的竞争力和市场认可度。
综上所述,在制定大型吊装无人机的目标定位时,需综合考虑技术、经济和用户需求,以实现全方位的市场响应与效益最大化。
1.3.1 项目目标
在大型吊装无人机的设计与制造中,项目目标的确立是确保整个工程顺利进行的关键环节。为了满足市场需求和实际应用场景,大型吊装无人机项目的目标主要集中在几个方面,以确保无人机的性能、效率和安全性。
首先,项目旨在研发一款具有高承载能力的无人机,目标吊载能力不低于500公斤,能够适应多种工作场景的货物吊装需求。具体性能指标包括:
- 最大起飞重量:不超过1000公斤
- 飞行时长:至少60分钟,确保能完成较长距离的运输任务
- 控制精度:在10米内的精准定位,增加吊装作业的安全性
其次,项目还希望在提高无人机自主作业能力方面取得突破。目标是在复杂环境中进行自动化作业,实现无人机的自主飞行与障碍物规避功能。这要求无人机装备高精度传感器和先进的导航系统,确保其能够在变幻的气象和地理条件下安全运行。
此外,为了降低运营成本,项目将优化设计和材料运用,计划将无人机的生产成本控制在每台30万元人民币以下。在运营方面,设计目标为实现一次性吊装的成本不超过每公斤20元人民币,以提高市场竞争力。
最后,项目要严格遵循航空安全和相关法规,保证大型吊装无人机在设计和制造过程中达到较高的安全标准,确保其在商业化操作中的合规性和安全性。
综上所述,项目的目标不仅是针对性能指标的设定,更是在技术创新和市场需求落实的综合考量下而制定的实际可行实施方案。这些目标为后续设计、测试和生产阶段提供了明确的方向和标准,从而推动整个项目的成功实施和应用。
1.3.2 关键性能指标
在大型吊装无人机设计制造过程中,关键性能指标的确定是确保无人机在吊装作业中高效、安全运作的基础。这些指标涉及无人机的动力系统、负载能力、飞行稳定性、续航时间及安全性等多个方面。
首先,负载能力是大型吊装无人机最重要的性能指标之一,通常需要能够吊装的最大重量应在500公斤至2000公斤之间,具体应根据应用需求合理设定。此项指标直接关系到无人机完成具体吊装任务的能力,确保能够满足市场需求。
此外,飞行稳定性是另一个关键性能指标。在高空作业环境中,无人机需具备良好的抗风能力和稳定性的控制系统,以保障在高风速情况下仍能安全地进行吊装作业。一般要求在风速不超过10米/秒的情况下,能够稳定悬停。
续航时间方面,大型吊装无人机应至少具备30分钟以上的飞行时间,以保证其完成远距离吊装任务时的时间充裕。此外,具备快速充电和更换电池的能力,使得无人机可以在短时间内恢复作业。
安全性指标也不可忽视。无人机需配备冗余系统,例如多重传感器和电池组设计,以降低单点故障的风险。此外,地面控制系统也应具备强大、可靠的远程操控能力,能实时监测无人机的状态,并在故障发生时能够及时采取措施,并引导无人机安全着陆。
综上所述,以下是大型吊装无人机的关键性能指标汇总:
| 性能指标 | 具体要求 |
|---|---|
| 负载能力 | 500公斤 - 2000公斤 |
| 飞行稳定性 | 抗风能力≥10m/s |
| 续航时间 | ≥30分钟 |
| 安全性指标 | 冗余系统,实时监测 |
这种性能指标体系的设定为大型吊装无人机的设计制造提供了明确的方向,使得在实际应用中能够更好地满足客户的需求和市场的挑战。通过这些关键指标的达成,我们能有效地提升无人机的作业效率和安全性,从而在各类吊装应用中展现出优异的性能表现。
2. 设计方案
在大型吊装无人机的设计方案中,我们将从无人机的结构、动力系统、控制系统以及负载能力等方面进行综合考虑,以确保其高效、稳定和安全的吊装作业能力。
首先,在结构设计方面,选择轻质高强度材料是关键。采用碳纤维复合材料和铝合金框架结构,可以有效减轻机身重量,同时保证足够的强度和刚性。机体设计需符合空气动力学原理,减少风阻,提高飞行效率。此外,作为大型无人机,机翼的布局应考虑大展弦比,以增加升力并降低功耗。
在动力系统方面,我们将考虑使用电动螺旋桨系统,以达到低噪音、低排放的飞行要求。不同型号的电动机的选择应根据吊装无人机的预期载重能力进行定制。为确保长时间的作业时间,应该配置高能量密度的锂电池组,电池容量应能支撑至少2小时的连续飞行作业。初步估算,在满载情况下,每个电动机的功率需求为10-15 kW,整个系统应设计有冗余,以应对可能的动力系统故障。
接着,控制系统的设计应具有实时反应能力和高稳定性。选用基于PX4或ArduPilot开源飞控系统,配备高精度的IMU(惯性测量单元)和GPS模块,实现精准的飞行姿态控制与位置定位。同时,配备实时数据链路和状态监测系统,确保在飞行过程中能够实时回传位置、速度、载荷等数据,便于操控和监测。
在负载能力方面,吊装无人机应设计为分级吊装。根据不同作业需求,设计不同的模块化吊装装置,以便于快速更换和维护。初步设计计划的最大吊装能力为200-500 kg,具备一定的悬停能力,能够在不适合无人机作业的环境中灵活应对。根据相关市场分析,可将吊装无人机分为以下几类:
-
轻型吊装无人机:最大吊装能力50-100 kg,适合小型建筑材料运输。
-
中型吊装无人机:最大吊装能力100-300 kg,适合中型设备转运。
-
重型吊装无人机:最大吊装能力300-500 kg,适用于大型结构物的搬运和安装。
为了确保安全性,设计方案还需考虑防撞系统和应急自动返回功能。无人机的边界检测与避障系统应采用激光雷达与摄像头的结合,以实现360度无死角的环境感知。同时,若出现故障或失去信号,无人机应能自动返回到起飞点或安全区域。
最后,进行全面的试飞测试,以验证各项设计指标的可行性和安全性。试飞阶段应在多种气候和环境条件下进行,确保无人机在各种实际作业中的可靠性和稳定性。同时,数据采集和分析能够为后续的优化设计提供有效依据。
通过以上方案的实施,将为大型吊装无人机的应用提供强有力的技术支撑,使其在建筑、电力、物流等多个领域发挥重要作用。
2.1 无人机总体设计
无人机的总体设计是确保其性能、稳定性和适用性的关键。针对大型吊装无人机的设计,将从结构设计、动力系统、控制系统及安全性能四个方面进行综合考虑。
首先,结构设计方面,考虑到大型吊装无人机需承载较大的载荷,其结构必须具备足够的强度和刚度,同时还要保持一定的轻量化。机身采用高强度碳纤维复合材料与铝合金相结合,确保在承载货物时的稳定性与抗风能力。此外,为了减少风阻和提高动力效率,机翼和桨叶采用流线型设计,并增加一定的翼展和桨叶直径,具体参数见下表。
| 参数 | 数值 |
|---|---|
| 机身长度 | 3.5米 |
| 机翼展宽 | 4.0米 |
| 桨叶直径 | 1.5米 |
| 最大吊载量 | 200千克 |
| 续航时间 | 60分钟 |
其次,在动力系统方面,选用高效电动机作为动力源,配合大功率锂电池组,以保证足够的动力输出和较长的飞行时间。电动机功率需达到至少10kW,以支撑起飞与悬停所需的推力。为了实现远程操作和提升安全性,设计双电池冗余系统,以防止单一电池故障导致的飞行事故。
控制系统是无人机的“大脑”,其设计需考虑无人机的自主飞行、远程控制及应急处理能力。采用先进的飞控系统,配备多种传感器,如气压计、GPS、IMU(惯性测量单元)等,实现精准定位与航迹跟踪。同时,还需设计一套可靠的数据链路,确保在飞行过程中与地面站的实时通信。考虑到操作的复杂性,增加支持一键起飞和降落的智能飞行模式。
在安全性能方面,增强无人机的故障检测和自我保护能力是一项重要任务。设计冗余系统用于动力、控制和通讯部分,一旦发生故障,能迅速切换到备用系统。同时,配置高强度防护框架以防止意外坠落时对设备和周围环境造成的损害。此外,为保障飞行的空域安全,设计“回归点”功能,当信号丢失或者电量低于设定值时,能自动返回起飞点。
综上所述,针对大型吊装无人机的总体设计,重点考虑了其结构强度、动力系统的高效性、控制系统的智能化以及安全性等多个因素,通过这些设计措施,确保无人机在各类应急和市场应用场景中的高效性与可靠性。通过综合设计方案,最终实现一款具有高性能、高安全性及良好市场适应性的吊装无人机。
2.1.1 尺寸与承载能力
在设计大型吊装无人机时,尺寸与承载能力是两个关键因素。这些因素直接影响无人机的飞行性能、稳定性和吊装能力,以及其在不同环境中的适应性。
首先,从尺寸方面考虑,大型吊装无人机的机身长宽高比例需经过精密计算,以确保其操控性能和空气动力学特性良好。一般情况下,大型无人机的翼展范围在5米到15米之间,机身长度约为4米到10米,具体数字可根据需要承载的负载量和预计的飞行距离而有所不同。
其次,承载能力是衡量无人机性能的另一关键指标。为了确保吊装作业的安全与效率,需定义无人机的最小和最大承载能力。通过选用高强度轻量化材料,如碳纤维复合材料及铝合金,可以在保持结构强度的同时减轻自重。根据设计需求,目标承载能力需在50千克至300千克之间,具体承载能力将为不同类型的负载(如设备、货物等)进行优化。
为充分展示上述参数,这里列出一组推荐的尺寸与承载能力数据:
- 最小翼展:8米
- 最大翼展:12米
- 机身长度:6米
- 自重:70千克
- 最大承载能力:250千克
- 最小承载能力:50千克
飞行性能方面,考虑到不同气候条件和外部环境影响,需设定适合的飞行高度和稳定性标准。预计无人机的飞行高度应在200米至500米之间,以确保在吊装作业过程中保持足够的视野和安全距离。
此外,设计过程中还需考虑重心分布的影响,确保在负载变化时无人机仍能保持稳定。可通过调整电机和电池的布局,来优化重心位置,并通过实际试飞来验证设定的参数,以达到最佳的飞行性能。
为了便于理解,以下是某型大型吊装无人机的尺寸与承载能力设计示例:
综上所述,在设计大型吊装无人机的过程中,合理的尺寸和承载能力不仅提高了其飞行性能,还有助于实现安全高效的吊装作业。这些参数将在后续的详细设计阶段中得到进一步的分析和优化。
2.1.2 结构设计
在大型吊装无人机的结构设计中,合理、轻量化的设计至关重要,保证其在吊装作业中具备良好的稳定性和承载能力。无人机的主要结构包括机身结构、动力系统、吊装装置以及控制系统的集成设计。通过优化材料选择与构造,确保结构的减重而不牺牲强度。
机身采用高强度轻质合金和复合材料组合设计,以实现最优的强度重量比。机身结构应考虑模块化设计,以便于维修和更换部件。根据工程需要,机身的尺寸和布局设计如下:
- 机身长度:约3米
- 机身宽度:约2米
- 机身高度:约1米
结合气动性能和受力分析,机身的截面设计应呈现流线型,以降低飞行阻力。此外,机身底部应设置多个吊点,分散吊装负载,确保在达到最大负载时结构不变形。
动力系统布局应将电动机和动力电池合理配置在机身的两侧,以保持飞行时的动态平衡。动力电池的选择,以高能量密度和快充为主要指标,满足长时间飞行和吊装任务的需求。建议的电池型号如下:
| 电池型号 | 容量 (Ah) | 电压 (V) | 类型 |
|---|---|---|---|
| 18650 | 4000 | 3.7 | 锂离子电池 |
吊装装置设计需承载最大500公斤的重量,采用高强度的铝合金材质,确保吊装过程中的稳定。吊具部分应具备可调节功能,以适应不同体积和形状的吊装物体。连接系统采用快速释放设计,便于作业的高效完成。
在控制系统方面,采用冗余设计以提高安全性。关键传感器(如GPS、IMU、压力传感器等)应分布在机身各个部位,确保数据采集的实时性。同样,为了增强抗风能力,在无人机的四个角安装可调节的翼面,以优化气动性能。
整个结构设计需要经过严密的有限元分析与仿真测试,确保在实际负载情况下的结构稳定性。同时,考虑到维护和检修的便利性,设计应能够快速拆卸和更换关键部件。
在整体设计中,必须配合原材料的物理性能和制造工艺,通过合理的设计方案,确保无人机具备优良的性能和可靠性。
2.1.3 材料选择
在大型吊装无人机的设计中,材料的选择直接影响到无人机的性能、耐用性和安全性。因此,在进行材料选择时,我们需综合考虑无人机的结构要求、工作环境、整体质量以及成本等多方面因素。
首先,框架结构作为无人机的主要承载部分,对于材料的强度和刚度有着严格要求。铝合金和碳纤维复合材料是两个主要选择。铝合金具有良好的强度和变形性能,且重量相对较轻,便于制造和加工;碳纤维复合材料则在轻量化方面具有极大的优势,且抗腐蚀性和疲劳强度良好,非常适合用于要求高度安全性的吊装无人机。
其次,动力系统对于材料的热稳定性和耐磨性有特殊要求。电机壳体通常采用铝合金或塑料复合材料,这样可以有效降低重量,同时保障电机的散热性能。
在电子系统方面,无人机需要考虑绝缘性能和热扩散性。PCB板一般使用FR-4材料,这种材料不仅具有优良的电绝缘性能,还能在一定温度范围内稳定工作。对于外壳,我们推荐使用耐高温塑料或聚碳酸酯,这样可以保障无人机在高温或恶劣天气下的稳定性。
考虑到重要部件的抗疲劳性和抗冲击性,传动系统的齿轮和轴承可以选用耐磨合金钢材料,该材料在承载应力和抗冲击性能方面具有优越的表现。此外,结构连接件如螺栓和螺母也推荐采用高强度合金材料,以确保在动态载荷下的安全性。
最后,为了提高整机的防腐蚀能力,建议对各个结构件进行表面处理,如阳极氧化处理或喷涂防锈涂料。这些处理能够显著延长无人机的使用寿命,降低维护成本。
综上所述,针对大型吊装无人机的材料选择,我们综合考虑了强度、重量、耐用性及成本等因素,形成如下材料选型表:
| 部件 | 材料选择 | 主要性能 |
|---|---|---|
| 框架结构 | 铝合金 / 碳纤维复合材料 | 高强度、低重量、抗腐蚀 |
| 动力系统外壳 | 铝合金 / 塑料复合材料 | 散热性能好、减轻整体重量 |
| 电子系统PCB | FR-4材料 | 优良电绝缘和稳定性 |
| 外壳 | 耐高温塑料 / 聚碳酸酯 | 高温稳定性、强韧性 |
| 传动系统齿轮 | 耐磨合金钢材料 | 抗疲劳、抗冲击能力 |
| 结构连接件 | 高强度合金材料 | 动态载荷下的安全性 |
| 表面处理 | 阳极氧化 / 防锈涂料 | 提高防腐蚀能力,延长使用寿命 |
通过以上详细的材料选择方案,我们能够确保大型吊装无人机在实际应用中具备优异的性能和可靠性。
2.2 动力系统设计
在大型吊装无人机的设计中,动力系统的选择与配置至关重要。动力系统不仅直接影响无人机的飞行性能,还关系到其承载能力、安全性与能耗效率。因此,合理设计强大而可靠的动力系统是确保无人机完成吊装任务的前提。
动力系统的核心组件包括电动机、推进器、动力传输系统和能量储存装置。本设计选择采用高功率密度电动机,结合高效的多叶片推进器,以优化提升能力和续航能力。
首先,电动机的选择应考虑到无人机的最大起飞重量和预期的悬停性能。根据市场上现有电动机的技术,推荐使用额定功率在10kW以上的无刷直流电动机(BLDC)。这样的电动机不仅能提供强大的起飞推力,而且具备良好的效率与稳定性。
并且,我们在这里列出电动机的关键参数:
| 参数 | 数值 |
|---|---|
| 额定功率 | 10kW |
| 电压 | 48V |
| 转速 | 6000 RPM |
| 最大扭矩 | 25 Nm |
| 效率 | 90% |
推进器方面,考虑到大型吊装无人机的特殊需求,选用直径在1.5米到2米之间的高升力多叶片推进器。这样的设计可以提高空气动力效率,降低在大负荷情况下的能量损耗。
动力传输系统主要包括减速机和传动轴。建议采用高效率的齿轮减速机构,以确保电动机的输出转速有效传递到推进器,同时降低噪音和提高系统的可靠性。此外,传动轴应采用轻质高强度材料,抵抗扭转和弯曲应力。
能量储存装置方面,为满足长时间续航和高负载运行的需求,建议使用锂聚合物(LiPo)电池组,选用总电量不低于30Ah的电池组,以便于在大负荷工作时提供持续的能量支持。通过合理的电池管理系统(BMS)监控电池的状态,确保安全和延长使用寿命。
在整个动力系统设计中,我们也需考虑冗余设计,以确保在部分组件故障的情况下,无人机能够保持基本的飞行能力。因此,推荐在每个电机组中配置独立的电源与控制系统,这样即使有单个电机发生故障,其余电机仍可以接管部分负荷,保证无人机的安全飞行。
综上所述,动力系统的设计方案通过精心选择高功率密度电动机、优化多叶片推进器、采用高效传动系统以及合理配置能量储存装置,确保了大型吊装无人机具备卓越的飞行性能和较高的作业安全性。同时,在设计中融入冗余机制,进一步增强了系统的可靠性。
2.2.1 电动机选择
在大型吊装无人机的设计中,电动机的选择至关重要。考虑到无人机在吊装过程中所需的升力、推力以及续航能力,我们需要综合评估多种电动机的特性。电动机的选择不仅影响无人机的整体性能,还会直接关系到能效、可靠性和维护成本等关键指标。
首先,针对大型吊装无人机的工作要求,建议选择无刷直流电动机(BLDC)。这种电动机具有较高的功率密度和效率,适合持续高负载运行。在选择电动机时,我们需要考虑以下几个关键参数:额定功率、额定转速、扭矩特性、冷却方式以及重量。
根据目前市场上的电动机规格,我们可以建立一个推荐的电动机参数表:
| 参数 | 选项 | 说明 |
|---|---|---|
| 额定功率 | 10-30 kW | 应选择能够提供足够升力的电动机 |
| 额定转速 | 3000-6000 rpm | 高转速有助于提高推进效率 |
| 启动扭矩 | > 50 Nm | 满足起飞和悬停时的负载需求 |
| 冷却方式 | 风冷/油冷 | 提高电动机的使用寿命和稳定性 |
| 机身重量 | < 10 kg | 保证无人机的整体负载能力 |
在具体选型过程中,可以参考一些成熟品牌和型号,比如某些知名电动机制造商的无刷直流电动机产品。通过对比不同产品的性能参数,我们可以选择出满足设计需求的最佳电动机。此外,还要考虑电动机和控制器的匹配,确保系统能够高效运行。
为提高动力系统的整体效率,建议使用高性能的电子速度控制器(ESC),与所选电动机优化匹配。这可以有效地控制电动机的转速,确保在不同载荷和工况下的平稳运行。
最后,在电动机的安装和配置上,同样需要合理设计支架和连接,以减少因振动和冲击造成的损害。在无人机的设计图中,可以利用需注意电动机相对其他部件的重心位置,确保飞行稳定性和操控性。
综合以上因素,电动机的选择将对大型吊装无人机的表现产生深远影响。因此,需要在设计初期就充分考虑各方面因素,为后续的研发和生产提供坚实基础。
2.2.2 电池配置
在大型吊装无人机的设计中,电池配置是确保其动力系统高效、稳定运行的重要组成部分。我们需要选定合适的电池类型、容量以及数量,以满足作业负载和飞行时间的需求。
首先,针对该无人机的作业特性,考虑使用锂聚合物电池(Li-Po)作为主要电源。锂聚合物电池以其高能量密度、轻量化特性以及较低的自放电率,成为无人机动力系统的理想选择。
根据大型吊装无人机的设计参数,目标飞行时间约为60分钟,而典型的起飞重量为50公斤。为了满足这一需求,进行以下电池配置分析:
-
电池能量需求计算:
- 假设无人机的功率需求为5000W。
- 飞行时间为60分钟,即1小时。
- 因此,所需的电池总能量为:
[
能量 (Wh) = 功率 (W) \times 时间 (h) = 5000W \times 1h = 5000Wh
]
-
选择合适的电池类型:
- 选定的锂聚合物电池模块的标称电压为22.2V(6S配置)。
- 由此可得出所需的电池容量:
[
容量 (Ah) = \frac{能量 (Wh)}{电压 (V)} = \frac{5000Wh}{22.2V} \approx 225.23Ah
]
-
电池数量及规格:
- 假设单个锂聚合物电池模块的容量为100Ah(22.2V 6S),则所需的电池模块数量为:
[
所需电池模块数量 = \frac{225.23Ah}{100Ah} \approx 2.25 \text{ 个模块}
] - 因此我们可以配置3个这样的模块,以确保在大负载情况下的电力储备。
- 假设单个锂聚合物电池模块的容量为100Ah(22.2V 6S),则所需的电池模块数量为:
-
电池排列方式:
- 为了提高系统的可用性和安全性,建议按并联方式连接三个电池模块。这样的配置既能满足容量需求,也为系统提供了备份。
-
电池管理系统(BMS):
- 配置高效的电池管理系统以监测电池状况,包括电压、温度和充放电状态等。这将有助于延长电池寿命,提高安全性,并优化能量使用。
在此基础上,电池的完整配置计划如下表:
| 电池规格 | 规格参数 | 数量 | 总容量 | 储存能量 |
|---|---|---|---|---|
| Li-Po 6S 22.2V | 100Ah | 3 | 300Ah | 6660Wh |
这样的电池配置方案将确保大型吊装无人机在执行任务时,能够维持足够的动力和续航能力,并且在需要更高负载时,能够通过增加电池数量或调整电池模块组合来满足额外的需求。
2.2.3 散热设计
在大型吊装无人机的动力系统设计中,散热设计是确保动力系统可靠性和效率的关键环节。由于无人机在高负载和长时间飞行过程中可能会产生大量热量,因此有效的散热设计至关重要。
首先,针对无人机动力系统的各个组成部分,如电动机、电子调速器(ESC)、电池组及其他关键元件,需进行全面的热量产生评估。根据不同组件的功率输出和工作时的热量生成,可以使用以下数据表来总结各个部分的散热需求。
| 组件 | 功率 (W) | 预期最高温度 (°C) | 散热需求 (W) |
|---|---|---|---|
| 电动机 | 500 | 80 | 100 |
| 电子调速器 (ESC) | 200 | 90 | 60 |
| 电池组 | 1000 | 70 | 150 |
| 控制单元 | 50 | 75 | 20 |
通过以上表格的数据,可以看出,电动机和ESC是散热设计中需要重点关注的两个部分。针对这些关键元件的散热需求,制定出以下具体的散热设计方案:
-
风冷散热系统:在无人机的结构设计中,利用飞行产生的气流来增强散热效果。为此,我们可以在动力系统外壳上设计散热孔,增加空气流动,提高热量散发的效率。散热孔的尺寸和形状需符合气动性能的要求,以确保不会对无人机的飞行性能产生负面影响。
-
液冷系统:针对高性能应用,液冷系统是一种高效的散热方式。可以设计一个小型化的封闭式液冷循环系统,利用冷却液(例如防冻液或专用散热液)经过散热器与各个发热组件相连,将热量吸收后通过散热器释放到外部环境。此系统可有效控制各个组件的温度,防止过热。
-
导热材料:在电动机、ESC和电池组与散热器之间使用高导热性材料(如导热硅脂或导热膜),有效增强热量传导,减少热阻。此外,可以将散热片附加到这些元件上,增加表面积,以提高散热效果。
-
热管理监测系统:搭载温度传感器和实时监控设备,持续监测无人机各个关键部件的温度。在飞行过程中,若出现高温报警,系统可以主动调节飞行模式或降低电机输出,以确保安全。
通过上述多重散热设计方案的实施,可以有效解决散热问题,确保大型吊装无人机在各种工作环境和负载下的稳定性和可靠性。同时,在散热设计中,需要优化组件的布局,以确保散热系统能充分发挥效能。例如,电动机与ESC的距离应适当,热量不会积聚在一起,同时给散热设备提供良好的通风条件。设计团队应利用CFD(计算流体动力学)仿真技术进行优化分析,以实现最佳的热管理效果。
3. 控制系统
在大型吊装无人机的设计制造方案中,控制系统扮演着至关重要的角色,直接影响到无人机的稳定性、操控性和安全性。该系统需具备高可靠性、实时反馈和精准控制的能力,以确保吊装作业的高效完成。
控制系统的核心是飞行控制单元(FCU),其主要任务是处理传感器数据,控制电机输出,同时执行检验和校正任务。该系统需要集成多种传感器,如陀螺仪、加速度计、气压计、GPS和光流传感器等,以实现精准的定位和姿态控制。
飞行控制单元将处理来自传感器的数据,并根据预设的控制算法生成电机指令。为提高系统的智能性和适应能力,建议采用多层次的控制架构,包括低层的PID控制和高层的路径规划与决策算法。具体设计可以参考以下策略:
-
低层控制:通过PID算法对无人机的姿态进行实时调整,确保其在飞行过程中保持稳定。PID参数需要根据实际飞行测试进行调整,以适应不同的环境条件。
-
高层控制:引入基于模型的控制方法,利用无人机的动力学模型进行预测控制,并结合环境信息进行动态路径规划。
-
故障检测与恢复:系统中应增设故障检测模块,当出现传感器失效或信号干扰时,能够及时切换至安全模式,保证无人机的安全飞行。
在实际操作中,无人机的控制系统不应仅限于单一的传输协议,因此建议采用多种冗余通信方式,比如Wi-Fi、4G LTE和专用无线电,以确保在不同环境下的可靠数据传输。
为增强用户对操控的感知,控制系统中可加入以下功能:
- 实时移动地图显示和航线规划
- 拓扑结构识别与避障功能
- 高度警报与动态安全区域设定
在硬件方面,飞行控制单元可以选择基于ARM处理器的平台,其性能和能耗比均优于传统的处理器方案。推荐的控制器如Pixhawk或Kylin可以有效支持上述功能。
表1:控制系统关键组件
| 组件 | 描述 |
|---|---|
| 飞行控制单元 | 实时处理传感器数据,并生成电机控制指令 |
| 传感器 | 包括陀螺仪、加速度计、气压计和GPS等 |
| 通信模块 | 实现数据的冗余传输,确保信息的实时传递 |
| 用户界面 | 提供航线规划和实时状态监控的可视化功能 |
为了提高系统的可扩展性,可考虑在控制系统中预留接口,以支持未来的新功能和传感器的集成。同时,通过采用开源软件架构,能够在控制算法上进行定制化开发,以满足特定应用需求。
考虑到大型吊装无人机在复杂环境中的应用,控制系统还需配备应急处理程序,并进行严格的仿真测试,以确保在各种极端情况下的稳定性和安全性。同时,针对不同的吊装任务,系统功能模块应具备灵活的任务配置能力,以实现高效的自动化吊装作业。
最终的控制系统设计将会通过多轮测试和验证,确保所有设计目标被有效实现,以达到预期的性能标准。通过以上方案的实施,大型吊装无人机的控制系统能够高效、准确且可靠地完成各种吊装作业,突显无人机技术在工业领域的重要价值。
3.1 飞行控制原理
在大型吊装无人机的设计中,飞行控制系统是确保飞行稳定性与安全性的关键。飞行控制原理主要通过对无人机的多维运动进行实时测量及反馈控制,使无人机在复杂环境中能够精准执行吊装任务。
无人机的飞行控制主要包括姿态控制、位置控制和速度控制。姿态控制确保无人机的航向、俯仰和横滚角度保持在预设范围内;位置控制则是通过全球定位系统(GPS)和惯性测量单元(IMU)来保证无人机在三维空间中精确定位;速度控制则负责调节无人机的推力输出,实现上下升降以及前进、后退和侧向移动。
在控制系统设计中,采用闭环控制策略是提高飞行稳定性的重要手段。通过传感器实时获取无人机的状态信息,控制算法对目标值与实际值之间的偏差进行计算,从而调整各个电机的推力,确保无人机按照预定轨迹飞行。
飞行控制系统通常包含以下几个模块:
-
传感器模块:包括IMU、GPS、气压计、光流传感器等,用于获取无人机的当前状态和环境信息。
-
控制算法模块:采用PID控制、模糊控制或自适应控制等算法,对传感器输入的数据进行处理,产生控制指令。
-
执行机构模块:将控制算法输出的指令转化为各个电机的转速,实现对无人机姿态和位置的调节。
-
通信模块:确保无人机与地面站之间的实时数据传输,以便于监测和控制。
在大型吊装无人机的飞行过程中,还需特别考虑载荷对飞行性能的影响。悬挂载荷的动力学特性在飞行过程中会引起无人机的摇摆和偏离,因此,需要在控制系统中加入特定的负载补偿算法,以实现动态补偿。
根据以上分析,以下是飞行控制原理的逻辑框架:
总之,大型吊装无人机的飞行控制原理是一个复杂而精细的系统,通过有效的传感器配置、控制算法优化及执行机构协同工作,可以确保无人机在执行吊装任务时的安全、稳定与高效。飞行控制系统的设计需要兼顾其在各类极端环境下的适应性与可靠性,从而实现无人机技术的广泛应用。
3.2 自动驾驶系统
在大型吊装无人机的设计中,自动驾驶系统是提升无人机作业效率与安全性的关键组成部分。该系统通过集成先进的传感器、控制算法和执行机构,实现无人机在复杂环境中的自主飞行和精准作业。
自动驾驶系统包括多个关键模块,主要包括导航模块、姿态控制模块、路径规划模块和任务管理模块。导航模块负责实时定位和环境感知,通常采用GPS与IMU(惯性测量单元)的组合,通过卡尔曼滤波算法优化位置和姿态的估计。为了提高定位精度,系统还可集成激光雷达或视觉传感器,获取周围环境的三维信息。
姿态控制模块是保证无人机飞行稳定性的核心,它通过PID控制算法对无人机的俯仰角、滚转角和偏航角进行调节,实现对飞行姿态的精确控制。在此基础上,系统还应具备故障检测能力,当各类传感器出现异常时,能够自动切换到安全模式,防止意外事故的发生。
路径规划模块主要负责根据任务需求和环境信息生成最佳飞行路径。当接收到吊装任务时,系统会根据吊装位置、障碍物信息及天气条件等因素,动态调整飞行路径,确保无人机能够安全、快速地到达指定位置。
任务管理模块则充当系统的指挥中心,负责协调各个子模块的工作,进行任务分配和状态监控。用户可以通过控制终端向任务管理模块下达订单,系统将自动生成作业计划并启动执行。所有的飞行数据和任务进度都将实时上传至监控平台,供操作人员随时查看。
为了提升系统的适应性和抗干扰能力,建议在自动驾驶系统中加入AI算法,通过机器学习对多种飞行环境和任务类型进行训练。这样,系统能根据历史数据优化决策过程,提高作业效率。
系统还应考虑数据的安全性,采用端到端加密技术,确保在信息传输过程中避免黑客攻击和数据泄露。具体的系统架构可参见下表:
| 模块 | 功能描述 | 关键技术 |
|---|---|---|
| 导航模块 | 实时定位及环境感知 | GPS, IMU, 激光雷达, 视觉传感器 |
| 姿态控制模块 | 飞行稳定性控制 | PID控制算法 |
| 路径规划模块 | 生成最佳飞行路径 | A*算法, Dijkstra算法 |
| 任务管理模块 | 任务协调与进度监控 | 任务调度算法 |
| 安全模块 | 故障检测与安全模式切换 | 自适应故障检测算法 |
综上所述,自动驾驶系统通过多模块的协同工作以及智能化的决策能力,能够有效提升大型吊装无人机的自主作业能力和安全性。这一方案不仅适应当今技术发展趋势,更具备实际操作的可行性与有效性。
3.2.1 导航系统
导航系统是大型吊装无人机自动驾驶系统的核心组成部分之一,负责实时获取无人机的位置信息,确保其在预定轨迹内飞行,完成吊装任务。为了实现高精度的定位与导航,导航系统结合多种导航技术,包括全球定位系统(GPS)、惯性导航系统(INS)和视觉导航系统(VNS),确保在不同环境条件下均能提供可靠的导航服务。
在具体设计上,导航系统将整合以下几种技术:
-
全球定位系统(GPS):GPS模块将为无人机提供精确的地理位置信息,通过接收至少四颗卫星的信号,计算出无人机的三维坐标(经度、纬度和高度)。为提高 GPS 定位的精度,我们将采用差分 GPS(DGPS)技术,以减少由大气延迟和信号多径效应引起的误差。
-
惯性导航系统(INS):INS采用高性能的加速度计和陀螺仪,实时监测无人机的加速度和角速率。通过积分计算,可以获得无人机的速度、姿态和位移信息。INS具有较高的抗干扰能力,可以在GPS信号不良或失效的情况下维持导航能力。为了进一步提高系统的稳定性,我们将考虑采用卡尔曼滤波算法将GPS与INS的数据进行融合,提升整体导航精度。
-
视觉导航系统(VNS):在复杂的城市环境或室内场景中,GPS信号可能受到遮挡或干扰,因此VNS将利用无人机所携带的摄像头进行视觉识别,获取周围环境信息。通过图像处理技术,识别特征点并与预设地图进行比对,实现相对位置的测量和环境建模。
-
地图与轨迹规划:为确保吊装任务的有效性,导航系统需要建立准确的地形地图。我们将使用激光雷达(LiDAR)或摄像头进行地形扫描,构建三维地图,并根据任务需求进行路径规划。该规划还应考虑避障能力,确保无人机在作业过程中能够识别并避开障碍物。
-
定位精度与鲁棒性评估:针对上述技术,我们将对系统进行综合测试,以评估不同环境下的定位精度和鲁棒性。需保证在城市、山区以及工业区域等多种环境中均能稳定工作。
在具体实施过程中,导航系统将与无人机的控制系统紧密集成,以实现飞行控制与数据反馈的实时交互。通过高速数据处理和实时反馈机制,确保无人机能够根据实际飞行状态及时调整航向和高度,适应复杂的飞行任务需求。
以下是导航系统主要技术的对比和特性总结:
| 技术 | 优势 | 局限性 |
|---|---|---|
| GPS | 全球覆盖、定位精度高 | 室内信号弱、干扰大 |
| INS | 高速响应、抗干扰能力强 | 随时间累积误差,需定期校正 |
| VNS | 在GPS失效情况下可提供定位支持 | 受光照和环境特征限制,计算量大 |
| 地图与轨迹规划 | 能够实现复杂环境中的动态避障 | 需要高精度的地图数据,建图时间长 |
通过结合以上几种技术,导航系统可为大型吊装无人机提供全面、可靠的导航支持,确保其高效、精准地完成吊装任务,满足现代化施工与物流需求。
3.2.2 传感器配置
在大型吊装无人机的自动驾驶系统中,传感器配置是保障无人机能够高效、安全飞行的关键因素。合理的传感器配置不仅可以提高无人机的环境感知能力,还能够增强其在复杂环境中的导航与操控性能。以下是针对大型吊装无人机的传感器配置方案。
首先,我们将采用多种类型的传感器,以实现对飞行环境的全方位感知,包括但不限于以下主要传感器:
-
惯性测量单元(IMU):IMU是无人机姿态控制的核心,它通过加速度计和陀螺仪获取无人机的加速度和角速度,实时计算出其各项姿态参数。IMU的高频率数据输出可以帮助无人机在快速变化的环境中保持稳定。
-
GPS模块:高精度的GPS模块能够为无人机提供全局定位信息,尤其是在大范围作业时,GPS数据可以帮助无人机确定当前的地理位置,支持路径规划与任务执行。
-
激光雷达(LiDAR):激光雷达可以精确测量无人机与周围障碍物之间的距离,生成高精度的三维地图。这对于避免碰撞和安全着陆至关重要,能够有效提升无人机在复杂环境中的自主能力。
-
视觉传感器(摄像头):配备高清摄像头的视觉传感器可用于实时图像捕捉与分析,结合计算机视觉技术,可以实现对目标物体的识别、跟踪以及环境的整体理解。此外,双目摄像头还能够获取深度信息,进一步增强无人机对立体环境的感知能力。
-
超声波传感器:超声波传感器可用于近距离测距,适用于检查无人机周边环境的安全性,特别是在靠近地面或障碍物时,提供辅助数据以确保安全着陆。
为了确保各类传感器在复杂环境下的一致性和准确性,我们将采用以下的配置方案:
-
传感器之间的数据融合:配置传感器时,需将IMU、GPS、激光雷达和视觉传感器的数据进行集成与融合。通过建立数据融合算法,可以克服各传感器的不足,实现更加稳定和精准的导航与控制。
-
多传感器冗余设计:为了提高系统的可靠性,避免单一传感器故障导致的系统性能下降,我们将在关键的传感器模块上采取冗余设计。例如,主GPS模块将配备一个备用GPS模块,以确保在主模块失效的情况下,仍能保持无人机的定位能力。
-
传感器布局优化:传感器的物理布局会影响其性能。在设计阶段,我们将对传感器的相对位置进行优化,确保传感器的视野无遮挡,提高环境感知的完整性和实时性。
-
定期参数校正与维护:为了确保传感器的长期稳定性与准确性,系统将定期监测传感器的性能,并执行必要的校正与维护。这不仅适用于动态环境下的传感器,还包括对静态传感器的数据验证。
通过上述传感器配置与管理策略,将能够在复杂、高风险的吊装作业中保障大型无人机的安全、高效运行。
3.3 通信系统设计
在大型吊装无人机的设计制造过程中,通信系统的设计至关重要。通信系统不仅负责无人机与地面控制中心之间的数据传输,还需要确保无人机内不同子系统之间的有效协调。为了实现稳定、可靠的通信,以下几方面需要重点考虑:
首先,通信系统应采用多种通信方式的结合,以确保在不同环境和不同操作条件下的通信可靠性。例如,可以结合卫星通信、蜂窝网络和无线电频段通信等,以提供冗余的通信链路。这样即使某一路径出现故障或信号弱化,其他路径仍能够保证数据的传输。
其次,为了适应复杂的作业环境,大型吊装无人机的通信系统应具备抗干扰能力。选择低频和高频通信全频谱,可以在各种不同的传播条件下实现稳定的信号传输。此外,使用自适应调制解调技术,可以在面临信道变化时自动调整信号编码方式,以提高数据传输的可靠性。
通信系统的设计中还需考虑延迟问题,提供实时的数据反馈。例如,使用低延迟的无线通信协议如LoRa、Zigbee和MQTT等,确保无人机在飞行过程中的实时性能。此外,在数据包传输中采用优先级设置,可以确保重要信息(如飞行状态、紧急警告)优先发送,提高整体系统的响应速度。
在数据安全方面,通信系统应采用加密措施来防止数据被窃取或篡改。在数据传输过程中引入端到端加密技术,并采取身份验证机制,确保只有授权人员能够访问与无人机相关的信息。
为了实现有效的监控,可以在通信系统中集成数据采集与分析模块,实时监测无人机的状态数据、传感器信息等,并将这些数据发送到地面控制中心进行处理与分析。这不仅能提高作业的安全性,还能为后续的运维和故障排查提供详细依据。
最后,通信系统的布局应便于后期维护。应在设计中考虑通信设备的模块化,使得故障排查过程更为简化。根据无人机的结构特点合理配置通信天线,确保信号覆盖范围广且信号质量高,降低盲区的产生概率。
上述通信系统设计方案通过多重通信手段、抗干扰措施、实时反馈和数据安全策略的综合应用,能够有效地满足大型吊装无人机在各种复杂环境下的通信需求,确保无人机的安全稳定运行。
3.3.1 无线通信模块
在大型吊装无人机的控制系统中,无线通信模块是实现无人机与地面控制站、其他无人机之间信息传递的关键组件。无线通信模块的设计需要考虑到通信距离、信号强度、数据传输速率、抗干扰能力以及系统的可靠性等因素。
首先,选择适合的无线通信技术是设计方案的重要一步。常用的无线通信技术包括Wi-Fi、Zigbee、LoRa、4G/5G等。其中,LoRa技术以其远距离传输和低功耗的优势适用于大型吊装无人机,尤其是在需要跨越复杂地形和长距离传输数据的情况下。表1列出不同无线通信技术的特点和适用场景。
| 通信技术 | 传输距离 | 数据速率 | 功耗 | 适用场景 |
|---|---|---|---|---|
| Wi-Fi | 100-300m | 100Mbps+ | 中等 | 城市环境 |
| Zigbee | 10-100m | 250Kbps | 低 | 近距离传感 |
| LoRa | 2-15km | 0.3-50Kbps | 低 | 远程监控 |
| 4G/5G | 10km+ | 100Mbps+ | 高 | 实时视频传输 |
无线通信模块应具备多种工作模式,如数据传输、状态监控、指令上传等。在设计时,可以选用集成度高的通信芯片,支持多频段和多协议,以便于在不同的操作环境中灵活切换。
其次,通信模块的硬件设计需要确保抗干扰能力。可以增加密集的调制解调技术,同时使用错误检测与纠正算法,以提高在复杂环境下任务的稳定性和可靠性。此外,模块应具备自动重发机制,确保重要数据的可靠传输。
在软件层面,通信协议的设计同样至关重要。为确保数据的实时性和有效性,需要设计一种轻量级通信协议,支持低延迟的数据交互和高效的带宽利用。通过分层架构,确保高层逻辑与底层传输的解耦。同时,制定相应的通信质量监测机制,反馈通信状况,及时调整系统以应对突发状况。
最后,为了支持大规模的无人机编队作业,无线通信模块需要实现组网功能,支持多对多的通信。通过Mesh网络结构,各无人机不仅能够与控制站进行通信,还能直接与其他无人机交换信息,大大提高系统的灵活性和信息传递的速度。以下是一个示意图,展示了无人机与控制站及其他无人机之间的通信架构。
综上所述,航空器的无线通信模块设计应在技术选择、硬件布局、通信协议、网络架构等方面进行全面考虑,以实现高效、稳定的通信保障。这是确保大型吊装无人机高效作业与协同工作的基础。
3.3.2 数据传输协议
在大型吊装无人机的通信系统设计中,数据传输协议是确保无人机在执行吊装作业过程中信息传递的核心环节。我们所采用的数据传输协议必须具备高效性、可靠性和实时性,以满足无人机对数据交换的需求。
首先,选择合适的无线通信协议是实现数据传输的关键。目前广泛应用的协议包括TCP/IP、UDP、MQTT和CoAP等。针对大型吊装无人机的特点,推荐采用UDP(用户数据报协议)作为主要的数据传输协议。UDP具备快速传输的特点,可以有效降低延迟,适合对实时性要求较高的应用场景,如飞行控制、状态监测和远程指令传递等。相比于TCP,UDP在丢包的情况下依然能够维持较高的数据传输速率。
其次,为了确保数据的完整性和准确性,可以在应用层采用自定义的简单重传机制,对关键的数据包进行确认和重发。同时,将非关键数据包的传输频率适当降低,以减少网络拥堵。
数据传输内容主要包括飞行状态信息、传感器数据、操作指令以及遥控指令。具体的数据包结构可设计如下:
| 字段 | 数据类型 | 描述 |
|---|---|---|
| 版本号 | 整数 | 协议版本号 |
| 消息类型 | 枚举 | 传输消息的类型(状态、指令等) |
| 数据长度 | 整数 | 数据部分的字节长度 |
| 数据内容 | 字节数组 | 实际要传输的数据内容 |
| 校验和 | 整数 | 数据完整性校验值 |
在具体实施过程中,需要遵循以下原则:
- 优先传输实时性要求高的数据,如飞行状态和控制指令,以确保无人机的操控精度。
- 对于实时性要求低的数据,如状态日志或历史参数,可以采用较低的传输频率,以降低带宽占用。
- 设置合理的数据包大小,过大的数据包易导致传输延迟,而过小的数据包会增大传输的开销。推荐数据包大小设置在512字节至1024字节之间。
为进一步提高通信可靠性,可考虑加入冗余设计,例如在通信链路中增加备用信道,利用不同频率的无线电频段进行备份,同时根据飞行环境的变化动态切换数据传输路径。此外,为增强系统的抗干扰能力,采用调频和扩频技术对信号进行编码,以减少外部信号的干扰。
最后,针对未来的扩展需求,设计的数据传输协议应具备一定的灵活性和可扩展性,支持未来可能加入的新功能或新设备。在协议的设计上,应留出接口和扩展字段,便于后续的系统集成。这样可以确保在无人机系统更新时,通信协议依然能够适应不同的操作需求。
4. 吊装系统
在大型吊装无人机的设计制造方案中,吊装系统是其核心组成部分,决定了无人机的吊装能力和稳定性。吊装系统应具备高效、可靠的性能,确保能够在各种复杂环境中完成重物的吊装任务。
首先,吊装系统需包含高强度的吊装机具,例如特制的起重钩和吊带。这些机具应该采用轻质且高强度的材料,如碳纤维或镁合金,以最小化自身重量,同时提供足够的承载能力。具体参数如下:
| 组件 | 材料 | 最大承重(kg) | 自重(kg) |
|---|---|---|---|
| 起重钩 | 碳纤维 | 1000 | 2.5 |
| 吊带 | 聚酯纤维 | 1200 | 0.8 |
| 吊装接口 | 铝合金 | 1500 | 1.0 |
其次,吊装系统的控制机制至关重要。需要引入先进的电控系统,使无人机能够智能化地控制吊装过程。控制系统应包括传感器(如负荷传感器和高度传感器),确保在吊装过程中实时监测负载和高度状态,从而防止超载和意外坠落。
另外,为了提高吊装的精度与安全性,可以采用双重冗余控制策略,即通过主控系统和备份控制系统相互验证,确保在单一系统故障的情况下,吊装依然安全可靠。
在吊装操作过程中,稳态稳定性的重要性不言而喻。为了降低吊装和运输时的横摆、摇晃,吊装系统可以引入主动振动控制技术,利用陀螺仪和伺服电机对无人机和吊装物体的姿态进行实时调整。
在执行吊装操作时,无人机的飞行路径和吊装角度可以通过事先的航线规划与轨迹控制相结合进行优化。这可以通过以下几个步骤来实现:
- 空中探测:利用激光雷达或光学传感器进行周边环境的实时扫描,收集障碍物信息。
- 路线计算:基于障碍物信息和吊装目标位置,运用路径规划算法生成最佳的飞行路径。
- 实时调整:在飞行过程中,持续监测环境,确保无人机能够实时调整飞行线路,避免潜在风险。
此外,针对不同重量和形状的吊装物体,吊装系统还需具备一定的可调性。建议设计一套可调节的吊装装置,用户可以根据具体的任务需求,迅速调整吊装设备的参数,如吊带长度和吊装角度等,以适应不同类型的任务。
综合上述考虑,吊装系统的设计与制造方案应当保证在多种环境下的安全性、稳定性和实用性,有效满足市场的需求和技术发展的方向。这样设计的吊装系统将为大型吊装无人机的应用奠定坚实基础,提高其在大型物体搬运和救援等领域的适用性与可靠性。
4.1 吊装装置设计
在大型吊装无人机的设计中,吊装装置的设计至关重要,它直接影响到无人机的承载能力、稳定性和操作的安全性。吊装装置主要由吊臂、吊点、升降机构、控制系统及安全防护系统等组成。
首先,吊臂是吊装装置中最重要的组成部分。其结构通常采用铝合金或碳纤维材料,以实现轻量化和强度的平衡。吊臂的设计要考虑到有效的受力和操作范围,能够支持设计的最大吊装重量。根据计算,吊臂长度推荐在3-5米之间,此长度可以满足多种起重需求,同时保证无人机的重心稳定。
吊点的设计也十分关键,应结合吊装作业的特点进行精细化设计。吊点位置应设置在吊臂的适中位置,以确保在吊装过程中吊装物的平衡。针对不同的吊装物体,可以设计多个吊点,选择不同的倾斜角度进行作业,提供更高的适应性。
升降机构通常采用电动或液压升降系统。考虑到大型吊装无人机的动力供给,一种推荐的方案是采用电动伺服马达,结合齿轮传动系统,实现高效的升降动作。升降机构应具备多级减速功能,以便在吊装重物时能够保持稳定的升降速度和力量。
控制系统应配备高精度传感器,实时监测吊装物的状态。可以通过无线通信将数据反馈至操控终端,帮助操控人员及时调整吊装策略。在集成了GPS和IMU(惯性测量单元)的情况下,吊装装置可实现多点同步控制,确保吊装作业的精准性。
安全防护系统也不可忽视,吊装过程中的风险管理是保证作业安全的核心。为此,应设计多重安全机制,包括但不限于:
-
过载保护:在吊装物超出额定重量时自动停止作业。
-
拖延保护:在吊装物未完全到位时,防止吊臂突然移动。
-
失控保护:当无人机失去控制信号时,吊装装置应能够迅速切换到安全模式,缓慢降落负载。
为了更好地展示吊装装置的设计方案,附上 mermaid 图示:
通过以上设计,确保了大型吊装无人机在执行各类吊装作业时的高效性与安全性,同时为无人机的后续应用提供了良好的基础。整体方案根据作业类型和吊装要求的变化,能够灵活调整,实现高水平的吊装作业表现。
4.1.1 吊钩与索具
在大型吊装无人机的设计中,吊钩与索具作为吊装系统的核心组件,其设计直接影响到整个吊装系统的安全性、稳定性和效率。因此,选择合适的吊钩与索具至关重要。
首先,吊钩的选择应考虑到其承载能力、材料强度及耐久性。通常推荐使用高强度合金钢制造的吊钩,这类材料能够承受较大的静态和动态载荷。设计时应确保吊钩的安全工作负荷(SWL)能够满足吊装任务的需求,通常安全系数应不小于5。例如,对于某一特定任务,其预期的最大负载为1000 kg,则吊钩的SWL应至少达到5000 kg。此外,吊钩的形状应设计为U形或J形,以便能够有效地抓取和固定负载,并减少负载在移动过程中滑落的风险。
在索具的选型上,主要考虑绳索的类型及其直径、强度等参数。常用的绳索包括钢丝绳和聚酯绳,其中钢丝绳因其优异的拉伸强度和耐磨性,适合于承载重负荷场景。而聚酯绳则因其轻便和抗紫外线的特性,适合于低负载及短时间吊装作业。索具的连接与配置需确保能最大限度地分摊载荷,并避免集中应力的出现。
在设计吊钩与索具时,相关的几何参数和材料特性应符合以下标准:
- 吊钩材料:合金钢
- 钩型:U形或J形
- 安全工作负荷(SWL):≥5倍最大负载
- 索具材料:钢丝绳或聚酯绳
- 索具直径:根据最大负载和选用材料计算得出
- 连接件:高强度锁扣,确保连接的安全性与可靠性
根据实际应用的需求,我们可以制定如下选择和配置方案:
- 针对1000 kg的吊装任务,选择直径为10 mm的钢丝绳作为主要索具,SWL为5000 kg。
- 吊钩设计为U形,材质为合金钢,SWL为5500 kg,确保在极端条件下的安全使用。
- 采用高强度锁扣作为连接件,确保在整个吊装过程中索具的稳定性。
通过以上设计,可以有效提升大型吊装无人机在执行吊装任务时的安全性与稳定性,确保能够应对复杂多变的工作环境和极端载荷情况,实现可靠的吊装作业。
4.1.2 安全锁设计
在大型吊装无人机的吊装装置设计中,安全锁的设计至关重要,其核心功能是预防吊装物品在飞行或作业过程中意外脱落,确保操作的安全性和稳定性。为实现这一目标,安全锁的设计需要综合考虑材料、结构、操作机制和冗余设计等多个方面。
首先,安全锁的材料选择应具备高强度、耐腐蚀和轻量化的特性,建议采用航空铝合金或高强度复合材料,以保证在各种环境下的可靠性。根据材料的不同,推荐的铝合金型号为7075-T6,其抗拉强度可达到570 MPa,并且相对轻便,适合用于无人机的高效能要求。
在结构设计上,安全锁应包括锁扣、锁舌和连接机构几部分。锁扣采用双重锁定机制,能够有效防止因意外撞击或振动导致的意外脱落。锁舌的设计则需考虑到与吊装物的适配性,确保能够适应不同尺寸和形状的吊装物。在连接机构方面,应采用快速安装设计,使得在吊装作业前,操作人员能够快速、简便地进行装配,并确保锁定的稳定性。
为了提升安全性,安全锁需设计冗余机制。这可通过双重锁定系统实现,即在主锁的基础上增加辅助锁,确保在主锁失效的情况下,辅助锁能够及时启动,进一步降低脱落的风险。例如,可以采用弹簧型安全锁,在主要锁定机制是否状态良好时,辅助锁可保持在锁定状态;一旦发现主锁未能完全锁定,辅助锁自动介入。
为验证安全锁设计的有效性和可靠性,推荐进行相关的试验测试,包括:
- 静态载荷试验:测试安全锁在规定载荷下的承载能力。
- 动态振动试验:模拟飞行环境中的振动对安全锁的影响。
- 低温、高温耐久性试验:确保安全锁在极端天气条件下的可靠性。
以下为安全锁设计的技术指标:
| 指标 | 参数 |
|---|---|
| 材料 | 航空铝合金7075-T6 |
| 最大承载重量 | 1000 kg |
| 解锁时间 | ≤ 5 s |
| 锁定机制 | 双重锁定 |
| 工作温度范围 | -40°C ~ +60°C |
| 重量 | 2.5 kg |
综上所述,安全锁的设计应为大型吊装无人机的吊装系统提供坚实的安全保障,考虑到各种可能的工况和环境影响,通过科学的材料选择、结构设计和冗余机制确保在极限条件下安全可靠运行。这对创建一个安全高效的吊装解决方案至关重要。
4.2 重心与稳定性分析
在大型吊装无人机的设计中,重心与稳定性分析是确保其安全、高效作业的关键环节。有效的重心设计能够减少在吊装过程中产生的扭矩和倾斜,使无人机在执行任务时保持良好的稳定性。为了实现这一目标,应从多个方面进行详细分析。
首先,重心的位置直接影响无人机的飞行平衡。无人机的总重心应尽量设计在无人机的几何中心附近,这样可以避免在工作过程中因负载不均匀导致的不稳定性。在设计阶段,可以利用三维建模软件对无人机各部件的重量和位置进行模拟,明确重心的动态变化,并优化部件布局。
在实际的吊装过程中,重心的位置会因吊装物体的重量和形状不同而发生变化,因此,需要对不同负载状态下的重心进行分析。以下是影响吊装物体重心的主要因素:
- 吊装物的形状与体积
- 吊装物的重量分布
- 吊装作业的高度与倾斜角度
通过对这些因素进行评估,可以计算出不同状态下的重心变化,并相应地调整无人机的控制参数。
对于稳定性的分析,首先要考虑无人机在负载状态下的俯仰、偏航和翻滚稳定性。可以采用以下方法进行评估:
- 确定无人机在不同飞行模式(悬停、前飞、转向)下的气动力学特性。
- 构建动态模型,评估在特定负载下无人机的运动响应。
- 运行仿真,观察并记录在不同风速、气流干扰和急转弯情况下的表现。
在表格中列出不同飞行模式下的影响因素及相应参数可以明确各类飞行状态的稳定性需求。
| 飞行模式 | 负载状态 | 重心位置 | 稳定性参数 |
|---|---|---|---|
| 悬停 | 轻载 | 中心 | 稳定 |
| 悬停 | 重载 | 偏移1 | 中等稳定 |
| 腾飞 | 轻载 | 中心 | 稳定 |
| 腾飞 | 重载 | 偏移2 | 不稳定 |
| 转向 | 重载 | 偏移1 | 不稳定 |
此外,可以通过调整无人机的支撑结构和吊装装置的位置,来最小化负载对重心的影响。设计过程中,应考虑可调节的吊挂系统,确保在不同负载下能够自动调节吊装物体的位置,以保持无人机的整体稳定性。
在设计中,还需保证无人机的机身结构具有足够的强度和刚度,以抵御因重心变化而引发的动态载荷。同时,选择合适的飞控系统,也是确保无人机在复杂吊装环境中保持高稳定性的关键。
最后,定期进行实际吊装作业的测试,以验证计算模型的准确性,并根据测试结果不断优化设计,确保无人机在执行任务时具有良好的重心保持能力和稳定性。
4.3 吊装作业流程
吊装作业流程是确保大型吊装无人机高效、安全地执行吊装任务的关键环节。在进行吊装作业前,必须对作业现场进行充分的勘察与准备,以确保环境条件适合无人机作业。流程具体包括以下几个阶段:
首先,在作业前的准备阶段,操作人员需完成以下几点工作:
- 确认吊装设备的状态,包括无人机的电池电量、机身完整性、吊装设备的功能等。
- 进行现场勘查,确认吊装区域的空间、障碍物及安全距离。
- 制定详细的吊装方案,包括负载性质、重量、吊点位置及作业时间。
接下来,在实际的吊装作业中,执行流程如下:
-
起飞准备:操作人员在确认设备无误后,将无人机搬至预定的起飞位置,确保地面平坦、无障碍物。调节遥控器或控制软件,进行起飞前的系统检查。
-
起飞操作:通过遥控器或操控终端,启动功率系统,逐步提升无人机的高度。在起飞过程中,监测无人机的姿态及运行状态,确保稳定上升至预定的作业高度。
-
附载作业:无人机达到目标高度后,执行附件操作,完成负载的悬挂。此过程需确认吊装角度与方向,保持负载平衡,避免倾斜。
-
移动吊装:根据预设路径,通过遥控器调控无人机的移动。保持低速航行,避免因风力或外界因素导致的负载晃动。操作过程中,务必与地面人员保持沟通,实时调整航向与速度。
-
卸载作业:到达卸载区域后,操作人员减小无人机的高度,确保负载安全与稳定。执行放下操作。在负载成功卸下后,确保无人机已完全脱离负载才可进行离场。
-
返航:完成吊装作业后,无人机可以根据设定的程序进行返航。在返航过程中,持续监控无人机的状态,以应对突发的情况。
-
着陆:无人机抵达起飞点后,操作人员进行降落准备,确保降落区域平坦、无障碍物。通过操控终端安全着陆,完成整个吊装作业流程。
为确保作业的安全和高效,以下是作业中需遵循的基本安全规定:
- 确保无人机在作业过程中始终保持在可视范围内。
- 定期进行设备检查,确保无人机性能良好。
- 设定清晰的沟通方案,确保地面与空中操作人员的即刻反馈。
通过以上流程的严格遵循,能够有效提高大型吊装无人机的作业安全性和效率,确保作业目标的顺利完成。
5. 机体结构分析
机体结构的设计是大型吊装无人机制造方案中的关键环节,它直接影响到无人机的性能、稳定性及承载能力。机体结构不仅需要满足强度和刚度的要求,还需要考虑到轻量化、抗风性及环境适应性等因素。
首先,机体材料的选择是影响结构性能的重要因素。由于大型吊装无人机需要承受较大的负载,同时又要求具备较高的机动灵活性,综合考虑性能和成本,铝合金和碳纤维复合材料成为主要候选材料。铝合金具有良好的强度和相对较低的密度,而碳纤维复合材料则具有更高的强度重量比,适合用于高承载部件。
在结构设计上,机体采用框架式结构,便于实现各部分的模块化设计。框架通过铝合金型材和碳纤维横梁进行组合,形成一个稳定的整体。每个结构模块都经过有限元分析,确保在最大负载情况下不会发生屈服或断裂。设计中考虑了应力集中问题,关键受力部位增加了加固措施,例如在连接处使用圆角设计或增加过渡段,以分散应力。
在进行机体结构的分析时,需要关注以下几个关键因素:
-
结构刚度:机体结构在外力作用下需要保持足够的刚度,以避免在高速运动或大风环境中产生过大的变形。
-
防风能力:无人机在吊装过程中可能面临强风影响,机体结构的设计需要能够有效抵御风力的作用,避免产生侧翻或失去控制的风险。
-
重量:为提高飞行效率,机体的整体重量需要尽量控制,选择合适的材料与设计方法,以确保结构的强度和刚度的前提下轻量化。
-
振动特性:在大负载情况下,机体可能产生明显的振动现象,设计时需考虑减振结构,这可以通过增加阻尼结构或合理的对称布局来实现。
在进行结构优化时,采用拓扑优化和参数优化的方法,对不同的设计方案进行评估,寻找最优解,使得机重与载重比例达到最佳匹配。
表1展示了不同材质在强度、密度和应用场景下的对比:
| 材料 | 强度 (MPa) | 密度 (g/cm³) | 应用场景 |
|---|---|---|---|
| 铝合金 | 250-300 | 2.7 | 结构框架、轻量化部件 |
| 碳纤维复合材料 | 600-1000 | 1.5 | 高强度部件、航空航天应用 |
| 钢 | 400-500 | 7.8 | 重载部件、地面支撑结构 |
在机体的总体布局中,考虑到电池、控制系统、吊装设备等各部分的合理布局,确保重心保持在飞行器的正中心附近,从而提高飞行的稳定性。此外,机体结构与动力系统的结合尤为重要,动力系统的安装需考虑到重心以及对机体的振动影响。
通过以上的设计思路与结构分析,最终目的是实现一个既满足强度要求,又能够灵活、高效完成吊装作业的大型无人机。机体结构的设计方案需经过多轮的模拟测试和实际验证,确保在各种工况下的可靠性与安全性。
5.1 强度与刚度计算
在设计大型吊装无人机的机体结构时,强度与刚度计算是确保其安全性和可靠性的关键环节。本节将从材料选择、结构设计、载荷分析等方面对机体的强度与刚度进行全面分析。
首先,材料的选择直接影响机体的强度和刚度。对于大型吊装无人机的机身结构,常采用轻质高强度材料,如碳纤维复合材料、铝合金或钛合金。这些材料能够在保持较低自重的同时,确保足够的强度和刚度。例如,常用的铝合金7075-T6,具有较高的抗拉和屈服强度,其物理性能数据如下表所示:
| 材料 | 抗拉强度 (MPa) | 屈服强度 (MPa) | 密度 (g/cm³) |
|---|---|---|---|
| 铝合金 7075-T6 | 570 | 505 | 2.81 |
| 碳纤维复合材料 | 600 | 500 | 1.6 |
| 钛合金 Ti-6Al-4V | 900 | 828 | 4.43 |
根据无人机的飞行任务和预期载荷,机体需要承受静态和动态的负载。静态载荷包括机体自重、载荷以及气动力,而动态载荷则包括在飞行过程中的冲击载荷和振动。在此基础上,必须进行细致的载荷分析,通过计算机仿真工具进行有限元分析(FEA),识别机体结构的高应力区域,并进行相应的结构优化。
接下来,针对机体的几何形状进行强度和刚度的分析。假设机体为矩形框架结构,其主要部分由若干长梁和横梁组成。可以使用Euler-Bernoulli梁理论进行分析,计算梁的挠曲和弯矩。公式为:
弯曲应力: σ = (M*y)/I
挠度: δ = (PL^3)/(3E*I)
其中,M为弯矩,y为距中性轴的距离,I为截面惯性矩,P为集中载荷,L为梁的长度,E为材料的弹性模量。
根据上述方法,可以得出一组典型的计算示例,进行验证。
在载荷计算完成后,对关键结构件进行安全系数分析。安全系数通常设置在1.5至2.5之间,具体取决于使用的材料和应用环境。通过计算实际应力与材质极限强度的比值,以确保结构在极限状况下依然保持安全。例如,如果实际工作应力为250 MPa,材料的屈服强度为505 MPa,则安全系数为:
安全系数 = 材料屈服强度 / 实际工作应力 = 505 / 250 = 2.02
最后,为增强机体的刚度,设计上可考虑采用设定加劲肋或增加横向加强筋。这些结构特征能够有效分散荷载,提高整体刚度,减少振动传递。可通过以下的结构示意图来概括:
以下为方案原文截图










3158

被折叠的 条评论
为什么被折叠?



