1. 项目背景与目标
随着低空经济的快速发展,低空飞行活动在物流配送、应急救援、农业植保、旅游观光等领域的应用日益广泛。为适应这一发展趋势,提升低空飞行服务效率,保障低空飞行安全,推动低空经济高质量发展,建设低空飞行政务服务中心已成为当务之急。该中心将作为低空飞行管理的核心枢纽,整合现有资源,优化服务流程,为低空飞行活动提供一站式政务服务。
项目的主要目标包括:建立统一的低空飞行管理平台,实现飞行计划审批、空域协调、飞行监控等业务的集中办理;构建高效的数据共享机制,打通民航、气象、公安等部门的信息壁垒,提升协同管理能力;开发智能化服务系统,为低空飞行用户提供便捷的在线申报、实时查询、智能预警等服务;建立专业化的服务团队,提供政策咨询、技术指导、应急处置等全方位支持。通过以上措施,力争在项目建成后实现以下具体指标:
- 飞行计划审批时间缩短至2小时以内
- 空域使用效率提升30%以上
- 低空飞行事故率降低50%
- 用户满意度达到95%以上
为实现上述目标,项目将分三个阶段实施:第一阶段重点建设基础设施和基础平台,完成硬件部署和系统开发;第二阶段着力推进数据整合和流程优化,实现各部门业务系统的互联互通;第三阶段重点完善服务功能和提升服务质量,打造具有示范效应的低空飞行服务品牌。通过科学规划、分步实施,确保项目按期高质量完成,为低空经济发展提供有力支撑。
1.1 项目背景
随着我国低空经济的快速发展,低空飞行活动日益频繁,对相关政务服务的需求也日益增长。目前,我国低空飞行管理服务体系尚不完善,存在审批流程复杂、服务效率低下、信息共享不畅等问题,难以满足日益增长的低空飞行服务需求。根据《国务院办公厅关于促进通用航空业发展的指导意见》(国办发〔2016〕38号)和《民用航空局关于促进通用航空业发展的若干意见》(民航发〔2016〕120号)等文件精神,为加快推进低空飞行管理服务体系建设,提升低空飞行政务服务水平,特制定本方案。
近年来,我国低空飞行活动呈现出以下特点:
- 飞行器数量快速增长:截至2022年底,全国注册通用航空器数量达到4,500架,同比增长15%。
- 飞行小时数持续增加:2022年全国通用航空飞行小时数达到120万小时,同比增长20%。
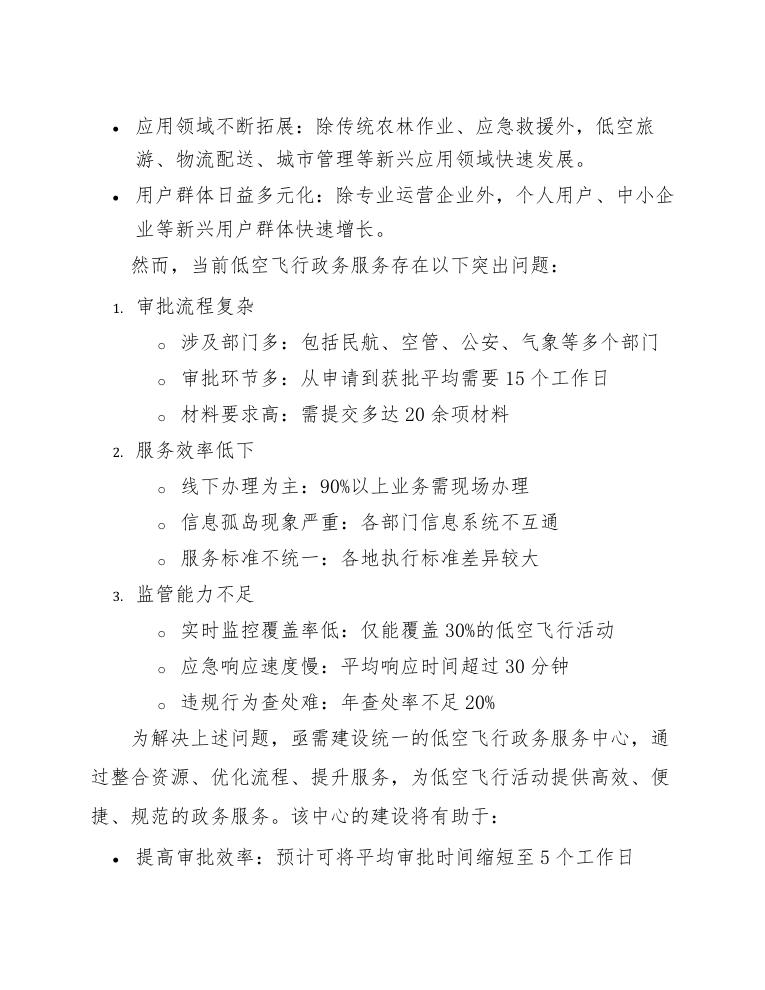
- 应用领域不断拓展:除传统农林作业、应急救援外,低空旅游、物流配送、城市管理等新兴应用领域快速发展。
- 用户群体日益多元化:除专业运营企业外,个人用户、中小企业等新兴用户群体快速增长。
然而,当前低空飞行政务服务存在以下突出问题:
-
审批流程复杂
- 涉及部门多:包括民航、空管、公安、气象等多个部门
- 审批环节多:从申请到获批平均需要15个工作日
- 材料要求高:需提交多达20余项材料
-
服务效率低下
- 线下办理为主:90%以上业务需现场办理
- 信息孤岛现象严重:各部门信息系统不互通
- 服务标准不统一:各地执行标准差异较大
-
监管能力不足
- 实时监控覆盖率低:仅能覆盖30%的低空飞行活动
- 应急响应速度慢:平均响应时间超过30分钟
- 违规行为查处难:年查处率不足20%
为解决上述问题,亟需建设统一的低空飞行政务服务中心,通过整合资源、优化流程、提升服务,为低空飞行活动提供高效、便捷、规范的政务服务。该中心的建设将有助于:
- 提高审批效率:预计可将平均审批时间缩短至5个工作日
- 提升服务质量:实现90%以上业务网上办理
- 加强监管能力:实现80%以上低空飞行活动实时监控
- 促进产业发展:预计可带动相关产业年增长15%以上
1.1.1 低空飞行的发展现状
近年来,随着航空技术的快速发展和低空空域管理政策的逐步放开,低空飞行在全球范围内呈现出蓬勃发展的态势。低空飞行主要涵盖通用航空、无人机物流、应急救援、农业植保、空中观光等多个领域,已成为现代交通运输体系的重要组成部分。根据国际航空运输协会(IATA)的数据显示,全球通用航空市场规模在2022年已达到约2500亿美元,年均增长率保持在5%以上。特别是在中国,随着《通用航空“十四五”发展规划》的发布,低空飞行产业迎来了前所未有的发展机遇。
从技术层面来看,低空飞行的核心支撑技术包括无人机技术、低空导航系统、通信与监控技术等。无人机技术的成熟使得低空飞行在物流配送、农业植保等领域得到了广泛应用。例如,某知名物流企业已在全国范围内建立了超过1000条无人机配送航线,日均配送量超过10万单。同时,低空导航系统的完善也为低空飞行提供了更高的安全性和效率。北斗卫星导航系统的全面应用,使得低空飞行器的定位精度达到了厘米级,极大地提升了飞行安全。
在政策支持方面,中国政府近年来出台了一系列促进低空飞行发展的政策措施。例如,《低空空域管理改革方案》明确提出要逐步放开3000米以下的低空空域,为通用航空和无人机产业的发展提供了广阔的空间。此外,地方政府也积极响应,多个省市已开始建设低空飞行示范区,推动低空飞行与地方经济的深度融合。以广东省为例,其低空飞行示范区已吸引了超过50家通用航空企业入驻,年产值超过100亿元。
从市场需求来看,低空飞行的应用场景不断拓展,市场需求持续增长。以下是一些典型应用场景及其市场规模:
- 物流配送:预计到2025年,中国无人机物流市场规模将达到500亿元,年均增长率超过30%。
- 农业植保:无人机在农业植保中的应用已覆盖全国超过50%的农田,市场规模达到200亿元。
- 应急救援:低空飞行在应急救援中的应用显著提升了救援效率,市场规模预计到2025年将达到100亿元。
- 空中观光:随着旅游业的复苏,低空飞行观光项目逐渐成为热门,市场规模预计到2025年将达到50亿元。
尽管低空飞行发展迅速,但仍面临一些挑战。例如,低空空域的管理机制尚需进一步完善,飞行安全监管体系仍需加强,技术标准与法规的制定也需加快步伐。此外,低空飞行器的噪声污染和隐私保护问题也引起了社会的广泛关注。
总体而言,低空飞行正处于快速发展阶段,技术、政策和市场三方面的协同推进为其提供了强大的动力。未来,随着低空空域管理政策的进一步优化和技术的持续创新,低空飞行将在更多领域发挥重要作用,成为推动经济社会发展的重要力量。
1.1.2 政务服务中心的需求分析
随着城市化进程的加速和低空经济的快速发展,政务服务中心作为政府服务的重要窗口,面临着新的挑战和机遇。当前,政务服务中心在服务效率、信息化水平、用户体验等方面存在一定的不足,亟需通过建设低空飞行政务服务中心来提升服务质量和效率。
首先,政务服务中心需要应对日益增长的服务需求。随着低空飞行活动的增加,相关行政审批、飞行计划报备、空域使用申请等业务量显著上升。传统的政务服务中心在处理这些业务时,往往存在流程繁琐、审批时间长、信息不对称等问题,导致用户体验不佳。因此,建设一个高效、便捷的低空飞行政务服务中心成为当务之急。
其次,政务服务中心需要提升信息化水平。当前,政务服务中心的信息化建设相对滞后,缺乏统一的信息平台和数据共享机制,导致各部门之间的信息孤岛现象严重。这不仅影响了服务效率,还增加了行政成本。通过建设低空飞行政务服务中心,可以实现政务信息的互联互通,提高数据共享和业务协同能力,从而提升整体服务水平。
此外,政务服务中心需要优化用户体验。传统的政务服务中心在服务方式上较为单一,用户往往需要多次往返、排队等候,耗费大量时间和精力。通过引入智能化、自助化的服务设备,如自助终端、智能导览系统等,可以大幅提升用户体验,减少用户等待时间,提高服务满意度。
具体需求分析如下:
-
业务需求:低空飞行政务服务中心需要处理包括飞行计划报备、空域使用申请、飞行器注册、飞行许可审批等在内的多项业务。这些业务涉及多个部门,需要实现跨部门协同办公,确保业务流程的顺畅和高效。
-
技术需求:政务服务中心需要建设一个统一的信息平台,实现数据的集中管理和共享。该平台应具备高并发处理能力、数据安全保障机制以及灵活的扩展性,以应对未来业务增长和技术升级的需求。
-
用户需求:用户期望通过政务服务中心获得便捷、高效的服务体验。因此,政务服务中心需要提供多种服务渠道,如线上预约、自助办理、智能导览等,以满足不同用户的需求。
-
管理需求:政务服务中心需要建立完善的管理机制,包括业务流程管理、服务质量监控、绩效考核等,以确保服务质量和效率的持续提升。
通过以上需求分析,可以看出,建设低空飞行政务服务中心不仅是提升政府服务能力的必要举措,也是适应低空经济发展趋势的必然选择。通过满足业务、技术、用户和管理等多方面的需求,政务服务中心将能够更好地服务于社会公众,推动低空经济的健康发展。
1.2 项目目标
本项目旨在通过建设低空飞行政务服务中心,全面提升低空飞行领域的政务服务效率和质量,推动低空飞行产业的规范化、智能化发展。具体目标包括以下几个方面:
-
提升政务服务效率:通过整合低空飞行相关的行政审批、监管、服务等职能,建立一站式服务平台,减少企业和个人在办理低空飞行相关业务时的繁琐流程,缩短审批时间,提高办事效率。预计通过该中心的建设,低空飞行相关业务的平均办理时间将缩短30%以上。
-
推动低空飞行产业规范化发展:通过制定统一的低空飞行管理标准和流程,规范低空飞行活动的申报、审批、监管等环节,确保低空飞行活动的安全性和合规性。同时,建立低空飞行数据共享平台,实现飞行数据的实时监控和分析,为政府决策提供科学依据。
-
促进低空飞行技术创新与应用:通过政务服务中心的建设,推动低空飞行技术的研发和应用,支持无人机、飞行汽车等新兴技术的试验和推广。中心将设立专门的技术支持部门,为企业和科研机构提供技术咨询、测试验证等服务,促进低空飞行技术的产业化发展。
-
优化低空飞行资源配置:通过建立低空飞行资源管理系统,实现对低空空域资源的动态调配和优化利用,确保低空飞行活动的高效运行。中心将引入智能调度系统,实时监控低空飞行器的运行状态,合理分配空域资源,避免空域拥堵和资源浪费。
-
提升公众参与度和满意度:通过政务服务中心的建设和运营,增强公众对低空飞行活动的认知和参与度。中心将设立公众服务窗口,提供低空飞行相关的政策咨询、投诉处理等服务,确保公众的合法权益得到保障。同时,通过定期举办低空飞行科普活动和展览,提升公众对低空飞行技术的兴趣和接受度。
-
实现低空飞行数据的全面整合与分析:通过建设低空飞行数据中心,整合来自不同来源的低空飞行数据,包括飞行器状态、空域使用情况、气象信息等,实现对低空飞行活动的全面监控和分析。中心将利用大数据和人工智能技术,对低空飞行数据进行深度挖掘,为政府决策、企业运营和公众服务提供数据支持。
通过以上目标的实现,低空飞行政务服务中心将成为推动低空飞行产业发展的重要支撑平台,为低空飞行活动的安全、高效、规范运行提供有力保障。
1.2.1 提升低空飞行管理效率
为了提升低空飞行管理效率,本项目将通过以下几个方面进行优化和提升:
首先,建立统一的低空飞行管理平台,整合现有的飞行数据、空域信息和飞行计划,实现数据的实时共享和协同管理。通过该平台,管理部门可以实时监控低空飞行器的动态,快速响应突发事件,减少信息滞后和决策延误。
其次,引入智能化管理系统,利用人工智能和大数据技术,对低空飞行数据进行深度分析和预测。通过机器学习算法,系统能够自动识别飞行异常行为,提前预警潜在风险,优化飞行路径规划,减少飞行冲突和空域拥堵。
- 实时监控:通过传感器和卫星数据,实时获取飞行器的位置、速度和高度信息。
- 数据分析:利用大数据技术,对历史飞行数据进行分析,识别飞行模式和风险点。
- 智能预警:通过机器学习模型,预测飞行冲突和异常行为,提前发出预警。
再次,优化低空飞行审批流程,简化审批手续,缩短审批时间。通过在线审批系统,飞行计划可以快速提交、审核和批准,减少纸质文件和人工干预,提高审批效率。
最后,加强低空飞行管理人员的培训和技术支持,提升管理人员的专业素质和操作技能。通过定期培训和模拟演练,确保管理人员能够熟练使用新系统,快速应对各种飞行管理问题。
通过以上措施,本项目将显著提升低空飞行管理效率,确保低空飞行的安全、有序和高效运行。
1.2.2 优化政务服务质量
优化政务服务质量是低空飞行政务服务中心建设的核心目标之一。通过引入先进的技术手段和管理模式,提升政务服务的效率、透明度和用户体验,确保服务的高效性和便捷性。具体措施包括以下几个方面:
首先,建立智能化服务平台,整合低空飞行相关的行政审批、许可、监管等业务,实现“一网通办”。通过大数据分析和人工智能技术,优化业务流程,减少审批环节,缩短办理时间。例如,利用智能审批系统,自动识别和审核申请材料,减少人工干预,提高审批效率。
其次,推行“一站式”服务模式,将涉及低空飞行的各类政务服务事项集中办理,避免群众和企业多头跑、多次跑。设立综合服务窗口,提供咨询、受理、审批、反馈等全流程服务,确保服务无缝衔接。同时,建立服务评价机制,通过用户反馈不断优化服务流程。
此外,加强政务服务的标准化和规范化建设。制定统一的服务标准和操作规范,确保各项服务流程透明、公开、可追溯。通过定期培训和考核,提升工作人员的专业素质和服务意识,确保服务质量的一致性。
- 引入智能客服系统,提供24小时在线咨询服务,解答用户疑问,减少等待时间。
- 建立政务服务大数据平台,实时监控服务进度,及时发现和解决问题。
- 推行“容缺受理”机制,允许申请人在材料不齐全的情况下先行受理,后续补交材料,减少因材料问题导致的延误。
通过以上措施,低空飞行政务服务中心将实现政务服务的全面优化,提升用户满意度,为低空飞行产业的发展提供有力支持。
1.2.3 促进低空经济产业发展
通过建设低空飞行政务服务中心,旨在为低空经济产业提供全方位的支持与服务,推动低空经济产业的快速发展。首先,中心将整合低空飞行相关的行政审批、监管、服务等职能,简化审批流程,提高行政效率,降低企业运营成本。通过建立统一的低空飞行管理平台,实现飞行计划申报、空域协调、飞行监控等功能的在线化、智能化,为低空飞行企业提供便捷的服务支持。
其次,中心将推动低空经济产业链的延伸与升级。通过引入无人机研发、制造、运营、培训等上下游企业,形成产业集群效应,促进技术创新与产业协同发展。中心将设立专项基金,支持低空经济领域的技术研发与成果转化,鼓励企业开展无人机在农业、物流、测绘、应急救援等领域的应用示范项目,推动低空经济与实体经济的深度融合。
此外,中心将加强与高校、科研院所的合作,建立低空经济产业人才培养基地,培养具备专业技能的飞行操作人员、技术研发人员和管理人才。通过定期举办低空经济产业论坛、技术交流会等活动,促进产业内的信息共享与技术合作,提升整体产业竞争力。
在政策支持方面,中心将协助政府制定和完善低空经济产业发展的相关政策法规,推动低空飞行空域开放与管理机制的优化。通过建立低空飞行数据共享平台,实现飞行数据的实时采集与分析,为政府决策提供科学依据,确保低空经济产业的健康有序发展。
最后,中心将积极推动低空经济产业的国际化合作,吸引国际先进技术与企业入驻,提升我国低空经济产业的国际竞争力。通过与国际低空经济组织的合作,参与国际标准的制定与推广,推动我国低空经济产业在全球范围内的影响力提升。
通过以上措施,低空飞行政务服务中心将成为低空经济产业发展的重要引擎,推动低空经济产业成为区域经济新的增长点,助力我国低空经济产业的规模化、规范化和高质量发展。
2. 项目规划与设计
项目规划与设计阶段是低空飞行政务服务中心建设的核心环节,旨在通过科学合理的布局和设计,确保中心的功能性、高效性和可持续性。首先,项目选址需综合考虑地理位置、空域条件、交通便利性及周边环境等因素。选址应优先选择靠近主要城市群或经济活跃区域,同时确保空域资源充足,避免与其他航空活动产生冲突。选址完成后,需进行详细的地形测绘和空域分析,确保飞行安全和服务覆盖范围。
在功能布局方面,低空飞行政务服务中心应划分为核心功能区、辅助功能区和配套设施区。核心功能区包括飞行调度中心、飞行数据处理中心、飞行服务大厅等,主要用于飞行计划的审批、飞行数据的实时监控及飞行服务的提供。辅助功能区包括设备维护区、应急响应中心、培训中心等,用于保障设备的正常运行、应对突发事件及提供人员培训。配套设施区则包括停车场、餐饮区、休息区等,以满足工作人员和访客的日常需求。
- 飞行调度中心:负责飞行计划的审批、调度及实时监控。
- 飞行数据处理中心:用于飞行数据的采集、存储和分析。
- 飞行服务大厅:提供飞行咨询、申请办理等服务。
- 设备维护区:保障飞行设备的日常维护和检修。
- 应急响应中心:处理突发事件,确保飞行安全。
- 培训中心:提供飞行相关人员的培训和教育。
在技术设计方面,中心应采用先进的低空飞行管理系统(UAS Traffic Management, UTM),实现对低空飞行器的实时监控和调度。UTM系统应具备高精度定位、实时通信、智能调度等功能,确保飞行器在低空空域内的安全运行。同时,中心应配备高性能的数据处理设备,确保飞行数据的快速处理和存储。此外,中心还应建立完善的信息安全体系,确保飞行数据的安全性和隐私性。
在建筑设计方面,中心建筑应遵循绿色建筑理念,采用节能环保材料,减少能源消耗和环境影响。建筑布局应合理,确保各功能区之间的高效连接和协同工作。建筑外观设计应体现现代科技感,同时与周边环境相协调。建筑内部应设置智能化管理系统,实现能源管理、设备监控、安全防护等功能的自动化。
在项目实施过程中,需制定详细的项目进度计划,确保各阶段任务按时完成。项目进度计划应包括选址评估、设计规划、设备采购、施工建设、系统调试等关键节点。同时,需建立完善的项目管理机制,确保项目按计划推进,及时发现和解决问题。
在项目预算方面,需进行详细的成本估算,确保项目资金充足且合理使用。项目预算应包括土地购置费、建筑设计费、设备采购费、施工建设费、系统调试费、人员培训费等。同时,需预留一定的应急资金,以应对项目实施过程中可能出现的不可预见费用。
通过以上规划与设计,低空飞行政务服务中心将成为一个功能齐全、技术先进、管理高效的现代化服务中心,为低空飞行活动提供全方位的支持和服务。
2.1 总体规划
低空飞行政务服务中心的总体规划旨在构建一个高效、安全、便捷的服务平台,以满足低空飞行领域日益增长的需求。该中心将整合现有资源,优化服务流程,提升服务质量,确保低空飞行活动的安全与合规性。
首先,中心的地理位置选择至关重要。考虑到低空飞行活动的特殊性,中心应选址于交通便利、空域条件良好的区域,便于飞行器的起降和调度。同时,周边环境应具备良好的基础设施支持,包括通信、电力、交通等,以确保中心的高效运作。
其次,中心的功能布局需科学合理。主要功能区包括飞行服务大厅、飞行调度中心、飞行器维护区、飞行培训区、行政办公区等。飞行服务大厅将提供一站式服务,包括飞行计划申报、飞行许可办理、飞行信息查询等。飞行调度中心负责实时监控飞行活动,确保飞行安全。飞行器维护区将配备专业的维护设备和人员,保障飞行器的正常运行。飞行培训区将提供专业的飞行培训服务,提升飞行员的技能水平。行政办公区则负责中心的日常管理和运营。
在技术层面,中心将采用先进的飞行管理系统和通信技术,实现飞行信息的实时共享和高效处理。同时,中心将建立完善的数据中心,存储和管理飞行数据,为飞行决策提供支持。
为确保中心的高效运作,将制定详细的管理制度和操作规程。包括飞行服务流程、飞行调度流程、飞行器维护流程、飞行培训流程等。同时,中心将建立应急预案,以应对突发事件,确保飞行安全。
在人力资源方面,中心将组建一支专业的服务团队,包括飞行服务人员、飞行调度人员、飞行器维护人员、飞行培训人员等。团队成员需具备相应的专业资质和丰富的实践经验,以确保服务质量。
最后,中心将积极开展对外合作,与相关政府部门、飞行器制造商、飞行培训机构等建立合作关系,共同推动低空飞行领域的发展。同时,中心将定期举办行业交流活动,分享经验,提升行业整体水平。
通过以上规划与设计,低空飞行政务服务中心将成为一个高效、安全、便捷的服务平台,为低空飞行领域的发展提供有力支持。
2.1.1 服务中心的定位与功能
服务中心的定位与功能是低空飞行政务服务中心建设的核心内容,旨在为低空飞行相关企业、个人及管理机构提供高效、便捷、专业的政务服务。服务中心将作为低空飞行领域的综合性服务平台,整合政策咨询、行政审批、技术支持、数据共享等功能,推动低空飞行产业的规范化、智能化发展。
首先,服务中心的定位是低空飞行领域的“一站式”政务服务平台。通过集中办理低空飞行相关的行政审批、备案、监管等事项,减少企业及个人的办事成本和时间。服务中心将依托数字化技术,实现线上线下一体化服务,确保用户能够通过多种渠道快速获取所需服务。同时,服务中心还将承担政策宣传与解读的职能,帮助用户及时了解国家和地方关于低空飞行的最新政策法规。
其次,服务中心的功能设计将围绕以下几个方面展开:
-
行政审批与备案服务:服务中心将整合低空飞行相关的行政审批事项,包括飞行计划审批、空域使用申请、无人机登记备案等。通过优化流程、简化材料,实现“一窗受理、并联审批、限时办结”,提高审批效率。具体审批事项及流程如下:
- 飞行计划审批:在线提交飞行计划,系统自动审核并反馈结果。
- 空域使用申请:提供空域使用申请的在线填报与审批服务。
- 无人机登记备案:实现无人机设备的在线登记与备案管理。
-
政策咨询与解读:服务中心将设立政策咨询窗口,提供低空飞行相关政策的解读与咨询服务。通过定期发布政策解读手册、举办政策宣讲会等方式,帮助用户更好地理解政策内容,确保政策落地实施。
-
技术支持与培训:服务中心将提供低空飞行相关的技术支持服务,包括飞行器检测、飞行数据管理、飞行安全评估等。同时,服务中心还将定期组织低空飞行操作培训、安全管理培训等,提升从业人员的专业素质。
-
数据共享与监管:服务中心将建立低空飞行数据共享平台,整合飞行数据、空域信息、气象数据等,为低空飞行提供数据支持。同时,服务中心还将承担低空飞行监管职能,通过实时监控飞行活动,确保飞行安全。
-
应急响应与协调:服务中心将设立应急响应机制,针对低空飞行中的突发事件,提供快速响应与协调服务。通过建立应急联络机制,确保在紧急情况下能够迅速调动资源,保障飞行安全。
服务中心的功能设计将充分考虑到低空飞行产业的实际需求,确保各项服务能够切实解决用户痛点,推动低空飞行产业的健康发展。通过提供高效、便捷的政务服务,服务中心将成为低空飞行领域的重要支撑平台,助力低空飞行产业的快速发展与规范化管理。
2.1.2 服务中心的布局设计
服务中心的布局设计应充分考虑功能分区、人流物流的合理组织以及空间利用的高效性。首先,服务中心的主体建筑应采用模块化设计,便于未来扩展和功能调整。建筑布局应分为前台服务区、后台办公区、技术支持区、休息等候区以及设备存储区五大功能区域。前台服务区应位于建筑入口处,便于来访人员快速找到服务窗口,减少排队时间。后台办公区则应与前台服务区保持一定的隔离,确保工作人员的工作环境安静且不受干扰。
在空间布局上,建议采用开放式办公设计,以提高工作效率和团队协作能力。技术支持区应靠近后台办公区,便于技术人员快速响应和处理技术问题。休息等候区应设置在建筑的中心位置,配备舒适的座椅、饮水机和自助服务终端,提升用户体验。设备存储区则应靠近建筑的后部,便于设备的进出和维护。
为了优化人流和物流的流动,建议在建筑内部设置明确的导向标识系统,包括地面标识、墙面标识和电子显示屏,确保来访人员能够快速找到目的地。同时,应设置独立的物流通道,避免与人员流动交叉,确保物流的高效和安全。
在建筑的外部布局上,应合理规划停车场和绿化区域。停车场应分为访客停车区和员工停车区,访客停车区应靠近建筑入口,方便来访人员停车。绿化区域则应围绕建筑布置,提供良好的视觉环境和空气质量。
此外,服务中心的布局设计还应考虑节能环保因素。建议采用自然采光和通风设计,减少人工照明和空调的使用。建筑外墙可采用隔热材料,降低能耗。同时,可在屋顶安装太阳能板,利用可再生能源。
- 前台服务区:位于建筑入口处,设置多个服务窗口,配备自助服务终端。
- 后台办公区:与前台服务区隔离,采用开放式办公设计,配备独立的工作站和会议室。
- 技术支持区:靠近后台办公区,配备专业设备和技术人员,确保技术问题快速解决。
- 休息等候区:位于建筑中心,配备舒适的座椅、饮水机和自助服务终端,提升用户体验。
- 设备存储区:靠近建筑后部,设置独立的物流通道,确保设备的安全和高效管理。
通过以上布局设计,服务中心将能够实现功能分区明确、人流物流顺畅、空间利用高效的目标,为用户和工作人员提供舒适、便捷的服务环境。
2.2 详细设计
在低空飞行政务服务中心的详细设计阶段,我们将重点关注功能布局、技术实现、运营流程及安全保障等方面的具体实施方案。首先,中心的功能布局将根据服务需求进行合理划分,主要分为政务服务区、飞行调度区、技术支持区及后勤保障区。政务服务区将设置多个服务窗口,涵盖飞行计划审批、空域使用申请、飞行器注册等业务;飞行调度区将配备先进的飞行监控系统,实时跟踪低空飞行器的动态;技术支持区将部署数据中心和通信设备,确保信息的高效传输和处理;后勤保障区则负责设备维护、人员培训及应急响应。
在技术实现方面,中心将采用先进的低空飞行管理系统(UAS Traffic Management, UTM),该系统能够实现对低空飞行器的实时监控、路径规划及冲突预警。UTM系统将与现有的空管系统无缝对接,确保低空飞行与高空飞行的协同运行。此外,中心还将引入人工智能和大数据分析技术,用于飞行数据的实时处理和分析,以提升决策效率和准确性。
运营流程的设计将遵循高效、便捷的原则。飞行计划的提交和审批将通过在线平台进行,申请人只需填写相关信息并上传必要的文件,系统将自动进行初步审核并分配至相应的审批人员。审批通过后,飞行计划将自动同步至飞行调度系统,确保飞行器能够按时起飞。对于紧急飞行任务,中心将设立快速通道,确保在最短时间内完成审批和调度。
安全保障是低空飞行政务服务中心的核心任务之一。中心将建立多层次的安全防护体系,包括物理安全、网络安全及数据安全。物理安全方面,中心将配备门禁系统、监控摄像头及安保人员,确保中心的安全运行;网络安全方面,中心将部署防火墙、入侵检测系统及数据加密技术,防止网络攻击和数据泄露;数据安全方面,中心将建立严格的数据访问权限管理制度,确保敏感信息的安全。
为了确保中心的可持续发展,我们将定期进行性能评估和优化。评估指标包括服务响应时间、系统稳定性、用户满意度等。根据评估结果,我们将对系统进行必要的升级和优化,以提升整体服务水平。
- 功能布局:政务服务区、飞行调度区、技术支持区、后勤保障区
- 技术实现:低空飞行管理系统(UTM)、人工智能、大数据分析
- 运营流程:在线平台提交和审批、快速通道、自动同步至飞行调度系统
- 安全保障:物理安全、网络安全、数据安全
- 性能评估:服务响应时间、系统稳定性、用户满意度
通过以上详细设计,低空飞行政务服务中心将能够高效、安全地服务于低空飞行领域,推动低空经济的快速发展。
2.2.1 建筑设计方案
在建筑设计方案中,我们将采用现代简约风格,结合低空飞行服务的特点,打造一个功能齐全、高效便捷的政务服务中心。建筑主体结构为钢筋混凝土框架结构,外立面采用玻璃幕墙与金属板材相结合的设计,既保证了建筑的现代感,又提升了建筑的节能性能。建筑总高度为24米,共分为6层,每层高度为4米,总建筑面积约为12000平方米。
建筑平面布局采用“回”字形设计,中心区域为开放式大厅,四周为办公区域和功能用房。大厅设计为挑高12米,顶部采用透光玻璃顶棚,确保自然光线的充足引入,减少白天照明能耗。大厅内设置多个服务窗口,采用智能化排队系统,提高办事效率。办公区域分为普通办公区和特殊办公区,普通办公区用于日常政务处理,特殊办公区用于低空飞行相关业务的专项处理。
建筑内部功能分区明确,主要包括以下几个区域:
- 政务服务区:位于建筑一至三层,设有综合服务窗口、咨询台、自助服务终端等,提供一站式政务服务。
- 低空飞行服务区:位于建筑四层,设有飞行计划申报、飞行监控、应急救援等功能模块,配备先进的监控设备和通信系统。
- 会议与培训区:位于建筑五层,设有多个会议室和培训室,用于召开会议、举办培训和进行业务交流。
- 后勤保障区:位于建筑六层,设有员工休息室、设备机房、档案室等,确保日常运营的顺利进行。
建筑设计中充分考虑了绿色环保理念,采用了一系列节能措施:
- 太阳能利用:在建筑屋顶安装太阳能光伏板,年发电量预计为120,000千瓦时,可满足建筑部分用电需求。
- 雨水回收系统:设置雨水收集装置,用于绿化灌溉和建筑清洁,年节约用水量约为5000立方米。
- 智能照明系统:采用感应式LED照明,根据光线强度和人员活动自动调节亮度,年节电量预计为30,000千瓦时。
建筑外观设计上,我们注重与周边环境的协调,采用流线型设计,减少风阻,提升建筑的空气动力学性能。外立面颜色以银灰色为主,搭配深蓝色玻璃幕墙,既体现了现代科技感,又与低空飞行的主题相呼应。
通过以上设计,我们力求打造一个功能完善、环境友好、高效便捷的低空飞行政务服务中心,为市民和相关企业提供优质的服务体验。
2.2.2 信息系统设计
在低空飞行政务服务中心的信息系统设计中,核心目标是构建一个高效、安全、可扩展的信息化平台,以支持低空飞行相关业务的办理、监管和服务。系统设计应充分考虑低空飞行领域的特点,包括飞行器管理、空域资源调度、飞行计划审批、实时监控等需求。系统架构采用分布式微服务架构,确保高可用性和可扩展性,同时通过模块化设计实现功能的灵活组合与扩展。
首先,系统的基础设施层应基于云计算平台搭建,采用混合云架构,兼顾公有云的弹性扩展能力和私有云的数据安全性。数据库设计采用主从复制和分片技术,确保数据的高可用性和读写分离。核心业务数据存储采用关系型数据库(如MySQL或PostgreSQL),非结构化数据(如飞行器影像、监控视频)则存储在分布式文件系统(如HDFS或MinIO)中。
其次,系统功能模块设计包括以下几个核心部分:
-
飞行器管理模块:实现飞行器的注册、备案、年检等功能。飞行器信息包括型号、编号、所有者、适航状态等,支持批量导入和实时更新。系统应提供API接口,与民航管理部门的数据系统对接,确保数据一致性。
-
空域资源调度模块:基于GIS技术,实现低空空域的可视化管理和动态调度。系统应支持空域资源的实时监控、冲突检测和自动分配,确保飞行计划的合理性和安全性。空域数据包括禁飞区、限制区、临时管制区等,需与军方和民航部门的数据实时同步。
-
飞行计划审批模块:提供在线飞行计划提交、审批和反馈功能。系统应支持多级审批流程,包括自动预审和人工复核。审批结果通过短信、邮件或APP推送通知申请人。审批过程中,系统需自动检查飞行计划与空域资源的冲突情况,并提供优化建议。
-
实时监控与预警模块:通过接入飞行器的实时位置数据(如ADS-B信号),实现对低空飞行器的动态监控。系统应支持异常行为检测(如偏离航线、超速、闯入禁飞区等),并自动触发预警机制。预警信息可通过短信、邮件或指挥中心大屏实时推送。
-
数据分析与决策支持模块:基于大数据技术,对低空飞行相关数据进行深度挖掘和分析,生成统计报表和趋势预测。分析内容包括飞行器使用频率、空域利用率、飞行安全事件等。系统应提供可视化仪表盘,支持多维度数据筛选和自定义报表生成。
在安全性设计方面,系统需满足国家信息安全等级保护三级要求,采用多层次的安全防护措施:
- 身份认证与权限管理:采用多因素认证(MFA)机制,结合角色基于访问控制(RBAC)模型,确保用户权限的最小化和精细化。
- 数据加密与传输安全:对敏感数据(如飞行器位置、用户信息)进行加密存储,采用SSL/TLS协议保障数据传输安全。
- 日志审计与异常检测:记录所有关键操作日志,支持实时审计和异常行为检测,确保系统的可追溯性和安全性。
系统接口设计遵循RESTful API规范,提供标准化的数据交换格式(如JSON),支持与外部系统(如民航管理部门、军方、气象部门)的无缝对接。接口文档应详细描述每个接口的请求参数、响应格式和错误码,便于第三方系统集成。
最后,系统的性能优化设计包括:
- 缓存机制:采用Redis或Memcached作为缓存层,减少数据库访问压力,提升系统响应速度。
- 负载均衡:通过Nginx或HAProxy实现请求的负载均衡,确保系统在高并发场景下的稳定性。
- 异步处理:对于耗时操作(如飞行计划审批、数据分析),采用消息队列(如Kafka或RabbitMQ)实现异步处理,避免阻塞主线程。
通过以上设计,低空飞行政务服务中心的信息系统将具备高效、安全、可扩展的特点,能够满足低空飞行领域复杂多变的业务需求,为低空经济的发展提供强有力的技术支撑。
2.2.3 安全与应急系统设计
安全与应急系统设计是低空飞行政务服务中心建设中的核心环节,旨在确保飞行活动的安全性、应急响应的及时性以及系统的可靠性。系统设计需综合考虑飞行器运行环境、人员安全、设备保障及应急处理能力,确保在突发情况下能够迅速响应并有效控制风险。
首先,安全系统设计包括飞行器监控、空域管理、气象监测及通信保障等模块。飞行器监控系统通过部署多源传感器(如雷达、ADS-B、光学设备等)实时跟踪飞行器位置、高度、速度等关键参数,确保飞行器在指定空域内安全运行。空域管理系统通过动态划分空域、设置禁飞区和限飞区,避免飞行冲突。气象监测系统则通过部署气象站、卫星数据接收设备等,实时获取风速、温度、湿度、能见度等气象信息,为飞行决策提供数据支持。通信保障系统采用多频段、多模式的通信设备(如VHF、UHF、卫星通信等),确保飞行器与地面控制中心之间的实时通信。
其次,应急系统设计包括应急预案制定、应急设备配置及应急响应机制。应急预案需涵盖飞行器故障、气象突变、空域冲突、人员伤亡等多种场景,明确各岗位职责和处置流程。应急设备配置包括应急电源、备用通信设备、急救设备、消防设备等,确保在突发情况下能够迅速投入使用。应急响应机制通过建立24小时值班制度、应急指挥中心及多部门联动机制,确保在突发事件发生时能够快速启动应急响应程序。
在系统设计中,需特别关注以下关键点:
- 飞行器监控精度:确保监控系统对飞行器的定位精度达到米级,并具备实时数据更新能力。
- 空域管理灵活性:根据飞行任务需求动态调整空域划分,避免空域资源浪费。
- 气象数据实时性:确保气象数据的采集频率不低于每分钟一次,并提供短期预报功能。
- 通信系统冗余性:采用双链路或多链路通信设计,确保在单点故障时仍能保持通信畅通。
以下为安全与应急系统设计的关键性能指标:
| 模块名称 | 关键指标 | 目标值 |
|---|---|---|
| 飞行器监控 | 定位精度 | ≤1米 |
| 数据更新频率 | ≥1次/秒 | |
| 空域管理 | 空域划分响应时间 | ≤5分钟 |
| 气象监测 | 数据采集频率 | ≥1次/分钟 |
| 短期预报准确率 | ≥90% | |
| 通信保障 | 通信链路冗余度 | ≥2条 |
| 通信延迟 | ≤100毫秒 |
此外,应急响应机制的设计需通过模拟演练进行验证,确保各环节的协调性和有效性。演练内容包括但不限于:
- 飞行器失联应急处理
- 气象突变情况下的飞行器返航
- 空域冲突的快速处置
- 人员受伤的急救与转运
通过以上设计,安全与应急系统能够为低空飞行政务服务中心提供全方位的安全保障,确保飞行活动的高效、安全运行。
3. 基础设施建设
低空飞行政务服务中心的基础设施建设是确保其高效运行的关键环节。首先,中心的地理位置选择应优先考虑交通便利、周边环境安全且无干扰的区域,确保飞行器起降的安全性和便捷性。中心需建设标准化的起降场地,包括跑道、停机坪和导航设施。跑道长度和宽度应根据主要服务机型的起降需求设计,通常建议跑道长度不少于800米,宽度不少于30米,以满足小型固定翼飞机和直升机的起降需求。停机坪区域需划分明确,设置多个停机位,并配备地面引导系统和夜间照明设施,确保全天候运行能力。
导航设施是基础设施建设的核心部分,包括雷达系统、通信设备和气象监测站。雷达系统需覆盖中心周边50公里范围,实时监控低空飞行器的动态,确保飞行安全。通信设备需支持多频段、多协议,确保与飞行器、空管部门及其他相关机构的无缝对接。气象监测站需配备风速、温度、湿度、气压等传感器,实时提供气象数据,为飞行决策提供支持。
电力供应是基础设施的重要保障,中心需建设独立的电力系统,配备双回路供电和备用发电机,确保在突发停电情况下仍能正常运行。同时,中心需建设完善的供水、排水和消防系统,确保日常运营和应急处理能力。供水系统需满足高峰期的用水需求,排水系统需具备防涝能力,消防系统需覆盖所有重点区域,并配备自动喷淋装置和消防栓。
信息基础设施是低空飞行政务服务中心的智能化支撑。中心需建设高速光纤网络,确保数据传输的稳定性和高效性。数据中心需配备高性能服务器和存储设备,支持大容量数据的实时处理和分析。网络安全是信息基础设施的重要组成部分,需部署防火墙、入侵检测系统和数据加密技术,确保数据的安全性和隐私性。
为提升服务效率,中心需建设智能化的调度管理系统。该系统需集成飞行计划申报、空域管理、飞行监控和应急处理等功能,实现全流程自动化管理。调度管理系统需与空管部门、气象部门和飞行器运营单位的数据系统对接,确保信息的实时共享和协同处理。
此外,中心需建设完善的配套设施,包括办公区、会议室、培训中心和休息区。办公区需配备现代化的办公设备,满足日常行政和业务处理需求。会议室需配备视频会议系统,支持远程协作和决策。培训中心需配备模拟飞行设备和教学工具,为相关人员提供专业培训。休息区需提供舒适的休息环境,确保工作人员的身心健康。
为保障基础设施的长期运行,中心需建立完善的维护和管理机制。定期对跑道、停机坪、导航设施和电力系统进行检查和维护,确保其处于良好状态。同时,需制定应急预案,定期组织演练,提升应对突发事件的能力。
以下为中心基础设施建设的主要技术参数:
| 设施名称 | 技术参数 | 备注 |
|---|---|---|
| 跑道 | 长度≥800米,宽度≥30米 | 满足小型固定翼飞机起降 |
| 停机坪 | 多个停机位,配备地面引导系统和夜间照明 | 全天候运行 |
| 雷达系统 | 覆盖范围≥50公里 | 实时监控低空飞行器 |
| 通信设备 | 多频段、多协议支持 | 无缝对接相关机构 |
| 气象监测站 | 风速、温度、湿度、气压等传感器 | 实时提供气象数据 |
| 电力系统 | 双回路供电,备用发电机 | 确保不间断供电 |
| 信息基础设施 | 高速光纤网络,高性能服务器和存储设备 | 支持大容量数据处理 |
| 调度管理系统 | 集成飞行计划申报、空域管理、飞行监控等功能 | 全流程自动化管理 |
通过以上基础设施建设,低空飞行政务服务中心将具备高效、安全、智能的运行能力,为低空飞行提供全方位的支持和服务。
3.1 场地选择与准备
在低空飞行政务服务中心的建设过程中,场地选择与准备是基础设施建设的首要环节,直接关系到后续运营的效率和安全性。首先,场地的选择应综合考虑地理位置、空域条件、交通便利性以及周边环境等因素。理想情况下,场地应位于城市郊区或交通枢纽附近,以确保与主要城市区域的距离适中,同时避免对城市居民生活造成干扰。此外,场地应具备良好的空域条件,确保飞行器起降的安全性和便捷性。
场地准备阶段需进行详细的地形勘测和地质评估,确保地基稳固,能够承受飞行器起降时的冲击力。同时,场地应具备足够的面积,以满足飞行器停放、维护和应急处理的需求。建议场地面积不少于10公顷,以确保未来扩展的可能性。
在场地准备过程中,还需进行以下具体工作:
- 场地平整:确保场地表面平整,无明显凹凸,避免飞行器起降时发生意外。
- 排水系统建设:设计并建设完善的排水系统,防止雨水积聚影响飞行安全。
- 围栏与标识设置:在场地的周边设置围栏,并安装明显的标识,确保非授权人员无法进入飞行区域。
- 照明系统安装:安装高亮度照明设备,确保夜间或低能见度条件下的飞行安全。
此外,场地准备还需考虑以下数据支持:
| 项目 | 标准要求 | 备注 |
|---|---|---|
| 场地面积 | ≥10公顷 | 满足未来扩展需求 |
| 地基承载力 | ≥150kPa | 确保飞行器起降安全 |
| 排水系统容量 | ≥50mm/h | 防止雨水积聚 |
| 照明系统亮度 | ≥1000lux | 确保夜间飞行安全 |
最后,场地准备阶段还需与相关部门进行协调,确保场地符合国家和地方的航空管理规定,并获得必要的审批文件。通过科学合理的场地选择与准备,为低空飞行政务服务中心的顺利运营奠定坚实基础。
3.1.1 场地评估与选择
场地评估与选择是低空飞行政务服务中心建设的基础环节,直接关系到后续运营的可行性和效率。首先,需对潜在场地进行全面的地理、环境、交通及政策合规性评估。地理评估包括地形地貌、气候条件、周边障碍物分布等,确保场地满足低空飞行器的起降和飞行需求。环境评估则需考虑噪音、电磁干扰、生态保护等因素,避免对周边居民和生态环境造成不良影响。交通评估重点关注场地的可达性,确保政务服务中心能够便捷服务于公众和企业。政策合规性评估则需确保场地选择符合国家和地方的相关法律法规,特别是航空管理、土地使用和环境保护等方面的规定。
在具体操作中,场地选择应遵循以下步骤:
-
初步筛选:根据政务服务中心的服务范围和预期流量,划定潜在场地的地理范围。利用地理信息系统(GIS)进行初步筛选,排除明显不符合条件的区域。
-
详细评估:对初步筛选出的场地进行详细评估,包括但不限于:
- 地形地貌分析:利用高精度地图和遥感数据,评估场地的平整度、坡度、地质稳定性等。
- 气候条件分析:收集历史气象数据,评估风速、降水、温度等对低空飞行的影响。
- 周边障碍物分析:利用三维建模技术,评估周边建筑物、高压线、树木等对飞行安全的潜在威胁。
-
交通可达性分析:评估场地的交通连接性,包括公路、铁路、公共交通等,确保政务服务中心能够便捷服务于公众和企业。
-
政策合规性审查:与相关部门沟通,确保场地选择符合国家和地方的航空管理、土地使用和环境保护等法律法规。
-
综合评分与选择:根据上述评估结果,对各个潜在场地进行综合评分,选择最优场地。评分标准可包括:
- 地理条件(30%)
- 环境条件(20%)
- 交通可达性(20%)
- 政策合规性(20%)
- 经济成本(10%)
通过上述步骤,可以确保场地选择科学、合理,为低空飞行政务服务中心的顺利建设和运营奠定坚实基础。
3.1.2 场地准备与平整
在低空飞行政务服务中心的建设过程中,场地准备与平整是确保后续施工顺利进行的关键步骤。首先,需对选定场地进行详细的现场勘察,评估地形地貌、地质条件、周边环境等因素,确保场地符合建设要求。勘察内容包括但不限于土壤承载力、地下水位、坡度、植被覆盖情况等。根据勘察结果,制定详细的场地平整方案。
场地平整工作主要包括以下几个步骤:
-
清理与拆除:清除场地内的障碍物,如树木、灌木、建筑垃圾等。对于需要保留的植被,需进行移植或保护。拆除现有建筑物或构筑物时,需确保安全,并妥善处理拆除产生的废弃物。
-
土方工程:根据设计标高,进行土方开挖与回填。开挖过程中需注意边坡稳定,防止塌方。回填土应分层夯实,确保地基承载力满足设计要求。对于软土地基,需进行地基处理,如换填、强夯、桩基等。
-
排水系统建设:场地平整后,需建设完善的排水系统,包括地表排水和地下排水。地表排水可通过设置排水沟、雨水口等方式实现;地下排水则需铺设排水管道,确保场地内无积水。
-
场地硬化:根据设计要求,对场地进行硬化处理。硬化方式可选择混凝土浇筑、沥青铺设等。硬化后的场地应平整、坚实,满足低空飞行器起降和停放的要求。
-
绿化与美化:在场地周边进行绿化,种植适宜的植被,改善环境质量。绿化区域应与飞行区保持安全距离,避免影响飞行安全。
在场地准备与平整过程中,需严格按照相关规范和标准执行,确保施工质量。同时,应加强施工现场管理,确保施工安全,减少对周边环境的影响。以下为场地平整的主要技术参数:
| 项目 | 技术参数 | 备注 |
|---|---|---|
| 土壤承载力 | ≥150kPa | 根据地质勘察报告确定 |
| 坡度 | ≤2% | 确保场地排水顺畅 |
| 排水沟间距 | 20-30m | 根据场地面积和降雨量确定 |
| 硬化层厚度 | 混凝土:≥200mm;沥青:≥100mm | 根据设计要求确定 |
通过以上步骤和技术参数的落实,确保低空飞行政务服务中心的场地准备与平整工作顺利完成,为后续建设奠定坚实基础。
3.2 建筑与设施建设
在低空飞行政务服务中心的建设中,建筑与设施建设是核心环节之一,直接关系到服务中心的功能实现和运营效率。首先,建筑布局应充分考虑低空飞行服务的特点,确保各功能区域合理分布,避免相互干扰。建筑主体应采用现代化设计,结合绿色建筑理念,确保节能环保。建筑高度和结构设计需符合航空安全标准,避免对低空飞行器造成潜在威胁。同时,建筑外墙材料应具备良好的隔音性能,以减少外部噪音对内部办公环境的影响。
在设施建设方面,需重点配置以下功能区域和设施:
-
飞行服务指挥中心:作为核心功能区,需配备先进的飞行监控系统、通信设备和数据处理平台,确保实时监控和调度低空飞行器。指挥中心应设置大屏幕显示系统,用于展示飞行器位置、气象信息和空域状态等关键数据。
-
飞行器停放与维护区:建设标准化停机坪和机库,满足不同类型飞行器的停放需求。机库内应配备必要的维护设备,如充电桩、检修平台和工具库,确保飞行器的日常维护和应急维修。
-
政务办公区:为工作人员提供舒适的办公环境,配备智能化办公设备,如电子政务系统、视频会议设备和信息共享平台,提升工作效率。
-
公共服务区:包括接待大厅、咨询台和休息区,为来访人员提供便捷的服务。接待大厅应设置自助服务终端,方便用户查询信息和办理业务。
-
培训与会议区:建设多功能会议室和培训教室,配备先进的音视频设备,用于开展低空飞行相关的培训和会议活动。
-
应急响应中心:配备应急通信设备和物资储备,确保在突发事件中能够快速响应和处理。应急响应中心应与指挥中心紧密联动,形成高效的应急管理体系。
在建筑与设施建设中,还需注重以下技术细节:
- 智能化系统集成:通过物联网技术实现建筑内各系统的互联互通,如安防监控、环境控制和能源管理等,提升整体运营效率。
- 绿色能源利用:在建筑屋顶安装太阳能光伏板,利用可再生能源为建筑供电,减少碳排放。
- 无障碍设计:确保建筑内各区域均符合无障碍设计标准,方便残障人士和老年人使用。
以下为建筑与设施建设的主要技术参数表:
| 项目 | 技术参数/要求 |
|---|---|
| 建筑高度 | 不超过15米,符合低空飞行安全标准 |
| 外墙隔音性能 | 隔音系数≥30dB |
| 指挥中心屏幕尺寸 | ≥100英寸,支持多屏联动 |
| 机库面积 | 单机库面积≥200平方米 |
| 太阳能光伏板功率 | ≥50kW,满足建筑20%用电需求 |
| 应急响应时间 | ≤5分钟,确保快速响应 |
通过以上建设方案,低空飞行政务服务中心将具备高效、智能、环保的运营能力,为低空飞行行业提供优质服务,同时为区域经济发展和航空产业升级提供有力支撑。
3.2.1 主体建筑施工
主体建筑施工是低空飞行政务服务中心建设的核心环节,其施工质量直接关系到整个项目的功能实现和长期运营效果。施工过程中需严格按照设计图纸和相关规范进行,确保建筑结构的安全性、功能性和耐久性。施工内容包括基础工程、主体结构施工、屋面工程、外墙工程及内部隔断等。
首先,基础工程是主体建筑施工的基础,需根据地质勘察报告确定基础形式。通常采用桩基础或筏板基础,具体选择需结合场地地质条件和建筑荷载要求。施工过程中需严格控制桩基的垂直度、桩长和承载力,确保基础稳固。基础施工完成后,需进行承载力检测,确保其满足设计要求。
主体结构施工主要包括框架结构、剪力墙结构和楼板施工。框架结构采用钢筋混凝土现浇工艺,施工时需严格按照设计图纸进行钢筋绑扎和模板安装,确保结构的几何尺寸和钢筋保护层厚度符合规范要求。剪力墙结构施工时需特别注意墙体的垂直度和水平度,确保其抗震性能。楼板施工采用现浇混凝土工艺,施工时需控制好混凝土的坍落度和振捣质量,确保楼板的平整度和强度。
屋面工程是主体建筑施工的重要组成部分,需根据建筑功能选择合适的屋面形式。通常采用平屋面或坡屋面,具体选择需结合建筑外观设计和防水要求。屋面施工时需严格控制防水层的施工质量,确保其无渗漏。同时,屋面保温层的施工也需符合节能设计要求,确保建筑的保温性能。
外墙工程是主体建筑施工的另一个重要环节,需根据建筑外观设计和功能要求选择合适的外墙材料。通常采用外墙保温一体板或幕墙系统,具体选择需结合建筑外观效果和节能要求。外墙施工时需严格控制材料的安装质量和接缝处理,确保其防水性能和外观效果。
内部隔断施工需根据建筑功能分区进行,通常采用轻质隔墙或玻璃隔断。施工时需严格控制隔断的垂直度和水平度,确保其安装牢固。同时,隔断的隔音性能和防火性能也需符合相关规范要求。
在施工过程中,需严格按照施工进度计划进行,确保各工序的衔接和协调。同时,施工过程中需加强质量控制和安全管理,确保施工质量和施工安全。施工完成后,需进行全面的质量验收,确保主体建筑的质量符合设计要求和相关规范。
施工过程中需注意以下关键点:
- 基础施工时需严格控制桩基的垂直度和承载力,确保基础稳固。
- 主体结构施工时需严格按照设计图纸进行钢筋绑扎和模板安装,确保结构的几何尺寸和钢筋保护层厚度符合规范要求。
- 屋面施工时需严格控制防水层的施工质量,确保其无渗漏。
- 外墙施工时需严格控制材料的安装质量和接缝处理,确保其防水性能和外观效果。
- 内部隔断施工时需严格控制隔断的垂直度和水平度,确保其安装牢固。
施工过程中需加强质量控制和安全管理,确保施工质量和施工安全。施工完成后,需进行全面的质量验收,确保主体建筑的质量符合设计要求和相关规范。
通过以上施工步骤和关键点的控制,确保低空飞行政务服务中心主体建筑的施工质量和功能实现,为后续的运营和管理奠定坚实基础。
3.2.2 配套设施建设
在低空飞行政务服务中心的建设中,配套设施的建设是确保中心高效运营和提供优质服务的关键环节。配套设施的建设应涵盖以下几个方面:
-
通信与信息系统:
- 建设高速、稳定的通信网络,确保数据传输的实时性和可靠性。包括光纤网络、无线网络覆盖以及卫星通信系统的部署。
- 建立统一的信息管理平台,集成飞行数据、气象信息、空域管理等功能,实现信息的集中管理和快速响应。
-
能源供应系统:
- 确保电力供应的稳定性和可靠性,建设双回路供电系统,配备备用发电机组,以应对突发停电情况。
- 考虑可再生能源的应用,如太阳能光伏发电系统,以减少对传统能源的依赖,降低运营成本。
-
供水与排水系统:
- 建设完善的供水系统,确保中心日常运营和消防用水的需求。包括自来水供应、雨水收集系统和污水处理设施。
- 排水系统应设计合理,确保雨水和污水的有效排放,防止内涝和水污染。
-
交通与停车设施:
- 建设便捷的交通网络,包括道路、桥梁和停车场,确保人员和物资的快速进出。
- 提供足够的停车位,包括地面停车场和地下停车场,满足员工和访客的停车需求。
-
安全与监控系统:
- 安装全方位的监控系统,包括视频监控、入侵报警和火灾报警系统,确保中心的安全。
- 建立应急响应机制,配备专业的安保人员和应急设备,以应对突发事件。
-
环境与绿化:
- 进行环境美化,包括绿化带、景观设计和公共休息区,提升中心的整体形象和员工的工作环境。
- 实施噪音控制和空气质量管理措施,确保中心的环境质量符合相关标准。
-
服务设施:
- 建设员工餐厅、休息室、健身房等生活服务设施,提高员工的工作满意度和生活质量。
- 提供会议室、培训室等专业服务设施,支持中心的日常运营和业务发展。
通过上述配套设施的建设,低空飞行政务服务中心将能够提供一个高效、安全、舒适的工作环境,确保各项业务的顺利开展和服务的优质提供。
3.3 信息系统建设
在低空飞行政务服务中心的基础设施建设中,信息系统建设是核心环节之一,旨在实现高效、安全、智能化的服务管理。首先,信息系统的架构设计应遵循模块化、可扩展的原则,确保系统能够适应未来业务增长和技术升级的需求。系统架构应包括数据采集层、数据处理层、应用服务层和用户交互层,各层之间通过标准化的接口进行通信,确保数据的无缝流动和高效处理。
数据采集层主要负责从各类传感器、飞行器、气象站等设备中实时采集数据,包括飞行状态、气象信息、空域使用情况等。数据处理层则负责对采集到的数据进行清洗、存储和分析,利用大数据技术和人工智能算法,实现对飞行安全、空域管理、服务优化等方面的智能决策支持。应用服务层提供各类业务应用,如飞行计划审批、空域调度、应急响应等,通过API接口与外部系统进行集成,确保信息的实时共享和协同工作。用户交互层则为用户提供友好的操作界面,支持多终端访问,包括PC端、移动端和专用设备,确保用户能够随时随地获取所需信息和服务。
在信息安全方面,信息系统建设必须遵循国家相关法律法规和行业标准,建立完善的安全防护体系。具体措施包括:
- 数据加密:对敏感数据进行加密存储和传输,确保数据在传输和存储过程中的安全性。
- 访问控制:采用多层次的访问控制机制,确保只有授权用户才能访问系统资源。
- 安全审计:建立安全审计机制,记录系统操作日志,定期进行安全审计和风险评估。
- 应急响应:制定应急预案,建立应急响应团队,确保在发生安全事件时能够快速响应和处理。
此外,信息系统的建设还应注重与现有系统的兼容性和集成性,避免信息孤岛现象。通过标准化的数据接口和协议,实现与民航、气象、公安等相关系统的数据共享和业务协同,提升整体服务效率和管理水平。
在系统运维方面,建议采用自动化运维工具和平台,实现对系统运行状态的实时监控和故障预警,确保系统的高可用性和稳定性。同时,建立完善的运维管理制度,定期进行系统维护和升级,确保系统始终处于最佳运行状态。
通过以上措施,低空飞行政务服务中心的信息系统建设将能够为低空飞行提供高效、安全、智能化的服务支持,推动低空飞行产业的健康发展。
3.3.1 硬件设备采购与安装
在低空飞行政务服务中心的信息系统建设中,硬件设备的采购与安装是确保系统高效运行的基础环节。首先,硬件设备的采购应根据中心的具体需求和未来扩展计划进行规划。主要设备包括服务器、存储设备、网络设备、安全设备以及终端设备等。服务器应选择高性能、高可靠性的品牌产品,以满足数据处理和存储的需求;存储设备需具备大容量和高速度,以支持大量数据的快速存取;网络设备则应选择支持高速传输和稳定连接的设备,确保信息传输的流畅性。
在采购过程中,需进行详细的市场调研和供应商评估,确保设备的质量和性价比。采购流程应遵循公开、公平、公正的原则,通过招标或竞争性谈判等方式选择合适的供应商。采购合同应明确设备的规格、数量、价格、交货时间、售后服务等条款,确保采购过程的透明和合规。
设备到货后,需进行严格的验收工作。验收内容包括设备的外观检查、性能测试和兼容性测试等,确保设备符合采购要求和技术标准。验收合格后,方可进行安装和调试工作。
安装过程中,需遵循设备厂商提供的安装指南和技术规范,确保设备的正确安装和稳定运行。安装完成后,需进行系统联调和性能测试,确保各设备之间的协同工作和整体系统的稳定性。测试内容包括网络连通性测试、数据传输测试、系统负载测试等,确保系统在高负载情况下的稳定性和可靠性。
为确保硬件设备的长期稳定运行,需制定详细的维护计划和应急预案。维护计划应包括定期检查、清洁、保养和升级等内容,确保设备的正常运行和性能优化。应急预案应包括设备故障的快速响应和恢复措施,确保在设备出现故障时能够及时处理和恢复系统运行。
以下为硬件设备采购与安装的主要步骤:
- 需求分析与规划
- 市场调研与供应商评估
- 采购流程与合同签订
- 设备验收与测试
- 设备安装与调试
- 系统联调与性能测试
- 维护计划与应急预案制定
通过以上步骤,确保低空飞行政务服务中心的信息系统硬件设备的采购与安装工作顺利进行,为系统的稳定运行和高效服务提供坚实的基础。
3.3.2 软件系统开发与集成
在低空飞行政务服务中心的信息系统建设中,软件系统开发与集成是关键环节,旨在构建一个高效、稳定、可扩展的数字化平台,支持低空飞行相关业务的全面管理和服务。首先,软件系统开发应遵循模块化设计原则,确保各功能模块的独立性和可复用性。系统主要包括飞行计划管理、空域资源调度、飞行监控与预警、数据分析与决策支持等核心模块。每个模块的开发需结合业务需求,采用敏捷开发模式,分阶段迭代交付,确保系统功能逐步完善并快速响应业务变化。
在开发过程中,需采用主流的技术框架和开发工具,如Java Spring Boot、Python Django等后端框架,以及Vue.js、React等前端框架,确保系统的技术先进性和可维护性。数据库设计应支持高并发和大数据存储,推荐使用MySQL、PostgreSQL等关系型数据库,并结合Redis等缓存技术提升系统性能。同时,系统应具备良好的扩展性,支持未来功能模块的快速接入和升级。
软件系统集成是确保各模块协同工作的关键。首先,需建立统一的数据交换标准,采用RESTful API或WebSocket等通信协议,实现模块间的高效数据交互。其次,系统应与外部系统(如空管系统、气象系统、飞行器监控系统等)实现无缝对接,确保数据的实时性和准确性。集成过程中需进行严格的接口测试和性能优化,确保系统在高并发场景下的稳定运行。
为确保系统的安全性和可靠性,需在开发与集成阶段实施全面的安全策略。包括但不限于:
- 数据加密传输:采用SSL/TLS协议确保数据传输的安全性。
- 用户权限管理:基于RBAC(基于角色的访问控制)模型,实现细粒度的权限控制。
- 日志审计:记录系统操作日志,便于问题追溯和安全审计。
- 容灾备份:建立多级备份机制,确保数据安全和系统的高可用性。
在系统开发与集成完成后,需进行全面的测试和验证,包括功能测试、性能测试、安全测试和用户验收测试。测试过程中应模拟实际业务场景,确保系统能够满足低空飞行政务服务的各项需求。测试通过后,系统方可上线运行,并进入运维阶段,定期进行性能优化和功能升级。
通过以上措施,软件系统开发与集成将为低空飞行政务服务中心提供强有力的技术支撑,助力低空飞行相关业务的高效管理和服务提升。
4. 服务功能与流程设计
在低空飞行政务服务中心的建设中,服务功能与流程设计是确保中心高效运作的核心环节。首先,中心将提供一站式服务,涵盖飞行计划审批、空域使用申请、飞行器注册、飞行员资质认证、飞行安全监管等多项功能。通过整合相关部门资源,实现信息共享与协同办公,减少用户在不同部门之间的奔波,提升服务效率。
其次,流程设计将遵循“简化、透明、高效”的原则。用户可通过线上平台提交申请,系统自动进行初步审核,并将符合条件的申请流转至相关部门进行详细审批。审批过程中,系统将实时更新进度,用户可通过平台随时查看审批状态。对于紧急飞行任务,中心将设立快速通道,确保在最短时间内完成审批流程。
- 飞行计划审批:用户提交飞行计划,系统自动进行空域冲突检测,生成初步审批意见。
- 空域使用申请:用户申请特定空域使用权,系统自动匹配可用空域资源,生成使用许可。
- 飞行器注册:用户提交飞行器信息,系统自动进行合规性检查,生成注册证书。
- 飞行员资质认证:用户提交飞行员资质证明,系统自动进行审核,生成认证证书。
- 飞行安全监管:系统实时监控飞行器状态,自动预警异常情况,生成安全报告。
此外,中心将建立完善的数据管理系统,确保所有审批流程的透明性和可追溯性。通过大数据分析,中心能够预测空域使用高峰,提前调配资源,避免拥堵。同时,中心将定期对服务流程进行优化,根据用户反馈和实际运行情况,不断调整和升级系统功能,确保服务始终处于最优状态。
通过以上服务功能与流程设计,低空飞行政务服务中心将能够为用户提供高效、便捷的服务,确保低空飞行活动的安全与合规。
4.1 服务功能设计
在低空飞行政务服务中心的建设中,服务功能设计是核心环节,旨在为低空飞行相关企业、个人及管理机构提供高效、便捷、全面的服务。首先,中心应设立综合服务窗口,涵盖飞行计划申报、空域使用审批、飞行器登记、飞行人员资质认证等基础服务。综合服务窗口采用“一窗受理、集成服务”模式,确保用户只需在一个窗口即可完成所有相关业务的办理,减少重复提交材料和多次往返的时间成本。
其次,中心应提供智能化服务功能,包括在线申报系统、实时空域信息查询、飞行计划自动审核等。在线申报系统应支持多终端访问,用户可通过电脑、手机等设备随时提交飞行计划、查询审批进度。实时空域信息查询功能应与国家空域管理系统对接,为用户提供最新的空域开放情况、气象信息及飞行限制区域数据。飞行计划自动审核功能则通过预设规则和人工智能技术,快速完成飞行计划的合规性检查,缩短审批时间。
此外,中心还应设立专项服务功能,如低空飞行培训咨询、飞行器维护保养指导、应急救援协调等。低空飞行培训咨询服务可为飞行人员提供资质考试辅导、飞行技能提升课程等;飞行器维护保养指导服务则通过专业技术人员为用户提供飞行器日常维护、故障排查等技术支持;应急救援协调服务则与地方应急管理部门联动,确保在飞行事故或突发事件发生时能够快速响应并提供救援支持。
为提升服务效率,中心应引入数据共享与协同机制。通过建立统一的低空飞行数据平台,实现与民航、气象、公安等部门的数据互联互通,确保用户在办理业务时无需重复提交已在其他部门登记的信息。同时,中心应设立服务评价与反馈机制,用户可通过线上或线下渠道对服务质量进行评价,中心根据反馈持续优化服务流程。
在服务功能设计中,还需特别关注用户体验的优化。例如,通过设置自助服务终端,用户可自行打印飞行计划审批结果、查询空域信息等;通过提供多语言服务,满足外籍用户的需求;通过设立绿色通道,为紧急飞行任务提供快速审批服务。
以下为服务功能设计的核心模块及其主要功能:
- 综合服务窗口:飞行计划申报、空域使用审批、飞行器登记、飞行人员资质认证。
- 智能化服务:在线申报系统、实时空域信息查询、飞行计划自动审核。
- 专项服务:低空飞行培训咨询、飞行器维护保养指导、应急救援协调。
- 数据共享与协同:低空飞行数据平台、部门数据互联互通。
- 用户体验优化:自助服务终端、多语言服务、绿色通道。
通过以上功能设计,低空飞行政务服务中心将实现服务的高效化、智能化和人性化,为低空飞行活动的规范化管理提供有力支撑。
4.1.1 低空飞行审批服务
低空飞行审批服务是低空飞行政务服务中心的核心功能之一,旨在为低空飞行活动提供高效、规范的审批服务,确保飞行安全与合规性。该服务主要面向无人机、轻型飞机、直升机等低空飞行器的运营单位或个人,涵盖飞行计划申报、空域使用申请、飞行许可审批等环节。审批服务的设计遵循“简化流程、提高效率、强化监管”的原则,确保审批过程透明、可追溯,同时满足低空飞行活动的多样化需求。
首先,低空飞行审批服务采用线上与线下相结合的模式。申请人可通过政务服务中心的在线平台提交飞行计划及相关材料,系统自动进行初步审核,确保提交信息的完整性和合规性。对于复杂或特殊的飞行任务,申请人可预约线下窗口服务,由专业人员进行一对一指导。在线平台支持多种终端访问,包括PC端、移动端等,确保用户操作的便捷性。
其次,审批流程分为以下几个关键步骤:
-
飞行计划申报:申请人需填写飞行器的基本信息、飞行时间、飞行区域、飞行高度等,并上传相关证明文件(如飞行器适航证、操作人员资质证明等)。系统会根据申报内容自动匹配空域资源,并生成初步的飞行计划。
-
空域使用申请:飞行计划提交后,系统会自动向相关空域管理部门发送空域使用申请。空域管理部门根据当前空域使用情况及飞行计划的安全性进行评估,并在规定时间内反馈审批结果。
-
飞行许可审批:在空域使用申请通过后,系统会生成飞行许可证书,并通过短信、邮件等方式通知申请人。飞行许可证书包含飞行器的唯一标识码、飞行时间、飞行区域等关键信息,确保飞行活动的可追溯性。
-
飞行监控与反馈:在飞行活动进行期间,系统会实时监控飞行器的位置、高度等信息,并与申报内容进行比对。如发现异常情况,系统会立即向相关部门和申请人发出预警。飞行结束后,申请人需提交飞行报告,系统会根据飞行数据生成飞行记录,供后续监管和分析使用。
为提升审批效率,系统引入了智能化的审批辅助工具。例如,基于地理信息系统(GIS)的空域资源管理模块,可实时显示空域使用情况,帮助审批人员快速做出决策。此外,系统还支持批量审批功能,适用于大型活动或密集飞行任务的高效处理。
在数据管理方面,低空飞行审批服务建立了完善的数据存储与共享机制。所有审批数据均存储在政务服务中心的云端数据库中,确保数据的安全性与可访问性。同时,系统支持与民航管理部门、公安部门等相关机构的数据共享,实现跨部门协同监管。
为保障服务质量,政务服务中心定期对审批流程进行优化,并根据用户反馈调整服务内容。例如,针对高频次飞行任务的申请人,系统提供“绿色通道”服务,简化重复性审批流程,缩短审批时间。此外,政务服务中心还设立了专门的咨询热线和在线客服,为申请人提供全天候的技术支持与咨询服务。
通过以上设计,低空飞行审批服务能够有效提升低空飞行活动的管理效率,确保飞行安全与合规性,同时为用户提供便捷、高效的服务体验。
4.1.2 低空飞行监控服务
低空飞行监控服务是低空飞行政务服务中心的核心功能之一,旨在通过先进的技术手段和科学的管理流程,实现对低空飞行活动的实时监控、风险预警和应急响应。该服务将依托多源数据融合、智能分析和可视化展示技术,构建覆盖全域的低空飞行监控网络,确保飞行安全、提升管理效率。
首先,低空飞行监控服务将集成多种数据源,包括但不限于雷达数据、ADS-B(自动相关监视广播)数据、无人机遥测数据、气象数据以及地理信息系统(GIS)数据。通过数据融合技术,系统能够实时获取飞行器的位置、高度、速度、航向等关键信息,并结合气象条件和地理环境进行综合分析。监控系统将采用分布式架构,确保数据的高效传输和处理,同时支持多用户并发访问。
其次,系统将引入人工智能算法,对飞行数据进行实时分析,识别潜在的安全风险。例如,系统能够自动检测飞行器之间的接近风险、飞行器偏离预定航线的情况,以及飞行器进入禁飞区或限制区的行为。一旦发现异常,系统将立即触发预警机制,并通过多种渠道(如短信、邮件、移动应用推送等)向相关管理人员和飞行器操作人员发送预警信息。
为了提升监控服务的可视化效果,系统将提供基于Web的三维地图展示功能,支持用户实时查看飞行器的动态轨迹、飞行状态和周边环境。同时,系统还将提供历史数据查询功能,支持用户按时间、区域、飞行器类型等条件进行检索和分析。通过数据可视化,管理人员能够更直观地了解低空飞行活动的整体情况,为决策提供有力支持。
在应急响应方面,低空飞行监控服务将建立快速响应机制。一旦发生飞行事故或紧急情况,系统将自动生成应急预案,并协调相关部门和资源进行处置。例如,系统可以自动调取事故区域的实时影像数据,协助救援人员快速定位事故地点;同时,系统还可以向周边飞行器发送避让指令,避免次生事故的发生。
为确保监控服务的可靠性和稳定性,系统将采用冗余设计和容错机制。例如,关键数据将进行多节点备份,确保在部分节点故障时仍能正常运行;同时,系统将定期进行压力测试和性能优化,确保在高并发场景下仍能保持高效运行。
以下是低空飞行监控服务的主要功能模块及其实现方式:
- 数据采集与融合模块:集成雷达、ADS-B、无人机遥测等多源数据,采用分布式存储和实时处理技术,确保数据的高效采集和融合。
- 智能分析与预警模块:基于人工智能算法,实时分析飞行数据,识别潜在风险,并触发预警机制。
- 可视化展示模块:提供基于Web的三维地图展示功能,支持实时监控和历史数据查询。
- 应急响应模块:建立快速响应机制,自动生成应急预案并协调相关部门进行处置。
- 系统管理与维护模块:提供用户权限管理、日志记录、系统监控等功能,确保系统的安全性和稳定性。
通过以上功能设计,低空飞行监控服务将实现对低空飞行活动的全方位、多层次监控,为低空飞行安全管理提供强有力的技术支撑。
4.1.3 低空飞行信息服务
低空飞行信息服务是低空飞行政务服务中心的核心功能之一,旨在为低空飞行活动提供全面、精准、实时的信息支持,确保飞行安全与效率。该服务主要包括飞行计划申报、空域状态查询、气象信息获取、飞行态势监控等功能模块,通过信息化手段实现低空飞行活动的全流程管理。
首先,飞行计划申报模块为低空飞行用户提供便捷的在线申报渠道。用户可通过政务服务中心的官方网站或移动应用程序提交飞行计划,系统将自动校验申报信息的完整性与合规性,并与空域管理部门进行实时对接。申报内容包括飞行时间、飞行区域、飞行高度、飞行器类型等关键信息,系统支持一键生成标准化飞行计划文件,并自动推送至相关部门进行审批。审批结果将通过短信、邮件或系统通知的方式及时反馈给用户。
其次,空域状态查询模块为用户提供实时空域使用情况的可视化展示。通过集成空域管理系统的数据,用户可查询特定区域内的空域开放状态、禁飞区信息、临时限制区动态等。系统支持地图叠加显示,用户可通过交互式地图直观了解空域使用情况,并结合飞行计划进行合理规划。此外,系统还提供空域使用趋势分析功能,帮助用户预测未来空域资源的供需情况。
气象信息获取模块是低空飞行信息服务的重要组成部分。系统通过与气象部门的数据接口对接,实时获取飞行区域的气象数据,包括风速、风向、温度、湿度、能见度等关键参数。用户可通过系统查询未来24小时的气象预报,并结合历史气象数据进行飞行风险评估。系统还支持气象预警功能,当监测到恶劣天气条件时,自动向用户发送预警信息,提醒其调整飞行计划或采取必要的安全措施。
飞行态势监控模块通过集成雷达、ADS-B(自动相关监视广播)等监控设备的数据,实时跟踪低空飞行器的位置、高度、速度等信息,并在电子地图上进行动态展示。该模块不仅为飞行用户提供实时态势感知服务,还为空域管理部门提供飞行器监控与冲突预警功能。当系统检测到飞行器可能进入禁飞区或与其他飞行器发生冲突时,将自动生成预警信息并推送至相关方,确保飞行安全。
此外,低空飞行信息服务还提供以下辅助功能:
- 飞行数据统计与分析:系统自动记录飞行计划的执行情况、空域使用率、气象条件等数据,并生成统计报表,为空域管理部门优化资源配置提供数据支持。
- 飞行知识库:系统内置低空飞行相关的法律法规、操作规范、安全指南等知识库,用户可通过关键词检索获取所需信息。
- 用户反馈与评价:用户可通过系统对服务质量进行评价,并提出改进建议,政务服务中心将根据用户反馈持续优化服务流程。
为保障低空飞行信息服务的稳定运行,系统采用分布式架构设计,具备高可用性与可扩展性。数据存储采用多副本备份机制,确保数据安全与可靠性。同时,系统通过身份认证、数据加密等技术手段,保障用户信息与飞行数据的安全。
通过以上功能模块的协同运作,低空飞行信息服务将为低空飞行活动提供全方位的信息支持,提升飞行安全性与管理效率,助力低空经济的健康发展。
4.2 服务流程设计
服务流程设计是低空飞行政务服务中心建设的核心环节,旨在通过科学、高效的流程设计,确保各类服务能够快速响应、精准执行。首先,服务流程的设计应遵循“用户导向、简化流程、提高效率”的原则,确保用户能够便捷地获取所需服务。具体流程设计如下:
-
用户需求收集与分析
用户通过线上或线下渠道提交服务需求,系统自动记录并分类。需求分析模块根据用户提交的信息,自动匹配相关服务类型,并生成初步的服务方案。对于复杂需求,系统将自动触发人工审核流程,确保需求的准确性和完整性。 -
服务申请与受理
用户通过统一的政务服务平台提交申请,系统自动生成唯一的申请编号,并实时更新申请状态。受理环节采用智能分派机制,根据服务类型和紧急程度,自动分配至相应的处理部门或人员。对于需要多部门协同处理的服务,系统将自动生成协同任务,确保各部门之间的无缝衔接。 -
服务处理与执行
服务处理环节采用标准化流程,确保每个步骤的可追溯性和可控性。处理过程中,系统将实时更新处理进度,并通过短信、邮件或平台通知等方式告知用户。对于涉及飞行计划审批、空域协调等复杂服务,系统将自动调用相关数据库,辅助工作人员快速完成审批流程。 -
服务反馈与评价
服务完成后,系统将自动向用户发送服务反馈表,用户可以对服务质量、处理效率等进行评价。评价结果将作为服务质量改进的重要依据,系统将根据用户反馈自动生成改进建议,并推送至相关部门。 -
数据分析与优化
系统将定期对服务流程的运行数据进行分析,识别流程中的瓶颈和低效环节。通过数据分析,优化服务流程,提升整体效率。例如,通过分析用户申请的高峰时段,系统可以自动调整资源分配,确保高峰时段的处理能力。
在流程设计中,还需特别关注以下几点:
- 流程自动化:通过引入智能算法和自动化工具,减少人工干预,提升处理效率。
- 数据共享与协同:建立统一的数据共享平台,确保各部门之间的信息互通,避免重复劳动。
- 用户隐私保护:在流程设计中,严格遵守数据隐私保护法规,确保用户信息的安全性和保密性。
通过以上流程设计,低空飞行政务服务中心将能够为用户提供高效、便捷的服务,同时确保服务质量和用户满意度。
4.2.1 审批流程优化
在低空飞行政务服务中心的建设中,审批流程的优化是提升服务效率、缩短办理时间、增强用户体验的关键环节。为实现这一目标,我们将从以下几个方面进行优化:
首先,简化审批环节。通过整合相关部门职能,减少审批层级,避免重复审批。具体措施包括:将原本分散在不同部门的审批事项集中到一个窗口办理,减少申请人往返次数;对于低风险、常规性的审批事项,推行“即来即办”模式,缩短审批时间。例如,无人机飞行计划的审批,若符合预设条件,可直接通过系统自动审批,无需人工干预。
其次,推行“一网通办”模式。通过建设统一的低空飞行审批平台,实现线上申请、线上审批、线上反馈的全流程电子化操作。申请人只需在平台上提交一次材料,系统会自动将材料分发至相关部门进行并联审批,审批结果实时更新并通知申请人。此举不仅减少了纸质材料的传递时间,还避免了因材料不全或格式不符导致的反复提交问题。
第三,引入智能审批系统。利用人工智能和大数据技术,开发智能审批辅助系统,自动识别和提取申请材料中的关键信息,并与预设的审批规则进行比对,自动生成审批意见。对于复杂或特殊情况,系统会将审批任务分配给相应的人工审批员,并提供审批建议,提高审批效率和准确性。
第四,建立审批时限承诺机制。针对不同类型的审批事项,设定明确的审批时限,并在平台上公示。对于超时未处理的审批事项,系统会自动提醒相关审批人员,并记录超时情况,作为绩效考核的依据。此举不仅提高了审批效率,还增强了申请人对审批流程的信任感。
第五,优化审批反馈机制。审批结果将通过短信、邮件、平台通知等多种方式及时反馈给申请人,并提供详细的审批意见和后续操作指引。对于未通过的审批事项,系统会自动生成未通过原因清单,并提供修改建议,帮助申请人快速调整并重新提交申请。
- 简化审批环节:整合职能,减少层级,推行“即来即办”。
- 推行“一网通办”:全流程电子化操作,减少纸质材料传递。
- 引入智能审批系统:自动识别关键信息,提高审批效率。
- 建立审批时限承诺机制:设定明确时限,公示并监督执行。
- 优化审批反馈机制:多渠道反馈,提供详细意见和修改建议。
通过以上优化措施,低空飞行政务服务中心的审批流程将更加高效、透明、便捷,为低空飞行活动的顺利开展提供有力保障。
4.2.2 监控流程设计
监控流程设计是低空飞行政务服务中心建设中的关键环节,旨在确保飞行活动的安全性和合规性。首先,监控流程应基于实时数据采集与分析,通过部署多源传感器网络(如雷达、ADS-B、光学监控设备等)实现对低空飞行器的全方位监控。监控数据将通过高速通信网络实时传输至中心数据处理平台,确保信息的及时性和准确性。
在数据处理环节,平台将采用智能算法对飞行器的位置、速度、高度、航向等关键参数进行实时分析,并结合地理信息系统(GIS)和气象数据,评估飞行器的安全状态。对于异常情况(如偏离航线、超速、低空侵入等),系统将自动触发预警机制,并通过可视化界面向监控人员发出警报。
监控流程的具体步骤如下:
- 数据采集:通过雷达、ADS-B、光学设备等多源传感器实时采集飞行器数据。
- 数据传输:利用高速通信网络将数据传输至中心数据处理平台。
- 数据分析:采用智能算法对飞行器的位置、速度、高度、航向等参数进行分析。
- 风险评估:结合GIS和气象数据,评估飞行器的安全状态。
- 预警触发:对异常情况自动触发预警机制,并通过可视化界面发出警报。
- 响应处理:监控人员根据预警信息采取相应措施,如与飞行器通信、协调空域管理等。
为了进一步提升监控效率,系统将引入人工智能技术,通过机器学习模型对历史数据进行分析,优化预警阈值和响应策略。同时,监控流程将支持多级权限管理,确保不同层级的工作人员能够根据职责范围访问和操作相关数据。
以下是一个简化的监控流程示意图:
通过上述设计,监控流程将实现从数据采集到响应处理的全链条自动化管理,确保低空飞行活动的安全性和合规性,为政务服务中心的高效运行提供有力支持。
4.2.3 信息发布流程设计
信息发布流程设计是低空飞行政务服务中心建设中的关键环节,旨在确保信息的及时性、准确性和可追溯性。首先,信息发布流程应遵循“统一采集、分级审核、多渠道发布”的原则。信息采集由各业务部门负责,确保数据的全面性和实时性。采集的信息包括但不限于低空飞行政策、空域动态、飞行计划审批结果、安全预警等。
信息审核环节采用分级审核机制,分为初审和终审两个阶段。初审由业务部门负责人完成,主要检查信息的完整性和准确性;终审由信息发布中心负责,确保信息符合发布标准和国家相关法律法规。审核通过的信息将被标记为“待发布”状态,并进入发布队列。
信息发布渠道包括政务服务中心官网、移动应用程序、微信公众号、短信通知等。发布时,系统会根据信息的紧急程度和受众范围自动选择最优渠道。例如,紧急安全预警信息将通过短信和移动应用程序推送,确保用户第一时间获取;常规政策更新则通过官网和微信公众号发布。
为确保信息发布的透明性和可追溯性,系统将记录每一条信息的发布轨迹,包括采集时间、审核人员、发布时间、发布渠道等。用户可通过政务服务中心官网查询信息发布记录,并反馈意见或建议。
信息发布流程的具体步骤如下:
- 信息采集:业务部门通过系统提交信息,填写信息标题、内容、紧急程度、受众范围等字段。
- 初审:业务部门负责人审核信息,确认无误后提交至信息发布中心。
- 终审:信息发布中心审核信息,确保符合发布标准。
- 发布:系统根据信息属性自动选择发布渠道,完成信息推送。
- 记录与反馈:系统记录发布轨迹,用户可查询并反馈意见。
以下为方案原文截图










1368

被折叠的 条评论
为什么被折叠?



