❝开头还是介绍一下群,如果感兴趣PolarDB ,MongoDB ,MySQL ,PostgreSQL ,Redis, OceanBase, Sql Server等有问题,有需求都可以加群群内有各大数据库行业大咖,可以解决你的问题。加群请联系 liuaustin3 ,(共2740人左右 1 + 2 + 3 + 4 +5 + 6 + 7 + 8 +9)(1 2 3 4 5 6 7群均已爆满,开8群近200人 9群)
Austindatabases公众号已经开启了,AI 文章分析,AI 文章问答,比如你想知道AustinDatabases 里面,说了多少种数据库,那些是讲 MySQL,那些是PostgreSQL, 那些是OB ,POLARDB ,MongoDB ,SQL Server, 阿里云的,问他他会列出来,同时如果有问题不明白,可以将文章的文字粘贴到公众号提供的专用AI ,公众号将通过众多文章(目前1300多篇)来进行尝试性的解释。使用方法,直接到微信公众号中点击服务,选择AI问答。如下示例


正文:
科技进步了,数据库主从的延迟的问题,应该被解决了,当然这里说的并不是PostgreSQL数据库本身解决主从同步的方案,因为实话说,没有方案,或者说如果可以的话,那么要求将是及其严苛的,做到PostgreSQL主从完全同步,且不影响性能的方案是99%的应用场景无法接受的。
那么到底主从的MYSQL OR PostgreSQL可以主从一致吗,我的回答是可以,当然可以,今天揭秘PostgreSQL 的数据库如何主从一致在源代码层次的如何进行设计。
下面枯燥的理论部分来了,我在开始之前先问几个问题,PG的数据库WAL中最大的问题是什么。
相信看完上图的人对于PostgreSQL的wal的性能问题会有一个了解,也明白基于日志的复制的主从方式必然会有延迟,尤其是大事务的情况下,或堆积一堆的数据脏页后的checkpoint导致的wal激增。
那么今天我就找到这块的内部资料,来说说这个"PostgreSQL" 数据库是怎么解决的这个问题,可以做到主从数据一致。
LOG INDEX
这里我先提出三个名词, Logindex中的HashTable, Segment,Index Order。
下面我将用一张图来说明这三者的关系
+-----------------+ +-----------------+ +-----------------+
| HashTable | | Segment | | Index Order |
+-----------------+ +-----------------+ +-----------------+
| [0] : ------> |---->| Item Head (PageA)| | [0] : (3, 0) |
| [1] : NULL | | Next Seg (LSN1) | | [1] : (3, 1) |
| [2] : ------> | | Next Seg (LSN2) | | [2] : (5, 0) |
| [3] : ------> |---->| Item Head (PageB)| | [3] : (6, 0) |
| [4] : NULL | | ... | | [4] : (3, 2) |
| [5] : ------> |---->| Item Head (PageC)| | [5] : (7, 0) |
| [6] : ------> |---->| Item Head (PageD)| | [6] : (8, 0) |
| [7] : ------> |---->| Item Head (PageE)| | [7] : (9, 0) |
| [8] : ------> |---->| Item Head (PageF)| | [8] : (10, 0) |
| [9] : ------> |---->| Item Head (PageG)| | [9] : (11, 0) |
| [10] : ------> |---->| Item Head (PageH)| | [10] : (12, 0) |
| [11] : ------> |---->| Item Head (PageI)| | [11] : (13, 0) |
| [12] : ------> |---->| Item Head (PageJ)| | [12] : (14, 0) |
| [13] : ------> |---->| Item Head (PageK)| | [13] : (15, 0) |
| [14] : ------> |---->| Item Head (PageL)| | [14] : (16, 0) |
| [15] : ------> |---->| Item Head (PageM)| | [15] : (17, 0) |
| [16] : ------> |---->| Item Head (PageN)| | [16] : (18, 0) |
| [17] : ------> |---->| Item Head (PageO)| | [17] : (19, 0) |
| [18] : ------> |---->| Item Head (PageP)| | [18] : (20, 0) |
| [19] : ------> |---->| Item Head (PageQ)| | [19] : (21, 0) |
| [20] : ------> |---->| Item Head (PageR)| | [20] : (22, 0) |
| [21] : ------> |---->| Item Head (PageS)| | [21] : (23, 0) |
| [22] : ------> |---->| Item Head (PageT)| | [22] : (24, 0) |
| [23] : ------> |---->| Item Head (PageU)| | [23] : (25, 0) |
| [24] : ------> |---->| Item Head (PageV)| | [24] : (26, 0) |
| [25] : ------> |---->| Item Head (PageW)| | [25] : (27, 0) |
| [26] : ------> |---->| Item Head (PageX)| | [26] : (28, 0) |
| [27] : ------> |---->| Item Head (PageY)| | [27] : (29, 0) |
| [28] : ------> |---->| Item Head (PageZ)| | [28] : (30, 0) |
| [29] : ------> |---->| Item Head (PageAA)| | [29] : (31, 0) |
| [30] : ------> |---->| Item Head (PageAB)| | [30] : (32, 0) |
| [31] : ------> |---->| Item Head (PageAC)| | [31] : (33, 0) |
| [32] : ------> |---->| Item Head (PageAD)| | [32] : (34, 0) |
| [33] : ------> |---->| Item Head (PageAE)| | [33] : (35, 0) |
| [34] : ------> |---->| Item Head (PageAF)| | [34] : (36, 0) |
| [35] : ------> |---->| Item Head (PageAG)| | [35] : (37, 0) |
| [36] : ------> |---->| Item Head (PageAH)| | [36] : (38, 0) |
| [37] : ------> |---->| Item Head (PageAI)| | [37] : (39, 0) |
| [38] : ------> |---->| Item Head (PageAJ)| | [38] : (40, 0) |
| [39] : ------> |---->| Item Head (PageAK)| | [39] : (41, 0) |
| [40] : ------> |---->| Item Head (PageAL)| | [40] : (42, 0) |
| [41] : ------> |---->| Item Head (PageAM)| | [41] : (43, 0) |
| [42] : ------> |---->| Item Head (PageAN)| | [42] : (44, 0) |
| [43] : ------> |---->| Item Head (PageAO)| | [43] : (45, 0) |
| ... | | ... | | ... |
+-----------------+ +-----------------+ +-----------------+
工作流程:
1 当一个 Page 被修改时,生成一个 LSN。
2 通过 PageTag 的哈希值,在 HashTable 中找到对应的 Segment 数组索引。
3 在 Segment 数组中,找到对应的 Item Head,并将 LSN 添加到其 LSN 链表中。
4 同时,在 Index Order 数组中记录下该 LSN 和对应的 Segment 数组下标。
5 通过 Index Order 数组,可以按顺序回放 LSN,并根据 HashTable 和 Segment 数组找到对应的 Page。
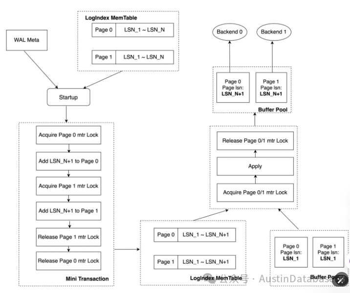
这些信息同意包装到一个叫 WAL Meta 数据传输中
一句话解释,在通过LOG INDEX的新设计后,PostgreSQL的从库回放的方式,会有什么改变。
1 并行回放: PostgreSQL的WAL日志的回放是顺序的,并不是并行的,如果采用了logindex的设计模式,则WAL在从库的回放将是并行的。
2 快速检索需要先回放的日志,如果在从库获得读取数据的要求,而发现这部分数据没有回放,则可以通过log index去找到需要回放的wal 来定点回放。
写到这里log index的功能如果在PostgreSQL上实现,将大大有利于PostgreSQL从库的数据与主库的同步性,当然这还不能满足文章里面提到的主库和从库的数据完全一致性,且不损耗太多的性能。
那么PostgreSQL 主从传统的架构的核心问题是:
1 在传统的PostgreSQL的架构中,shared nothing架构下,必然会产生RO 与 RW节点WAL日志回放的性能问题,导致主从在全部时间不能完全做到一致,但最终主库和从库是一致的。
2 在RO 节点接受到WAL的日志回放,这会导致CacheMiss,频繁带来Buffer pool的淘汰问题。影响从库的性能。
3 串行WAL日志的回放,导致性能不足和从库延迟的问题。
4 大量的WAL中包含了full page write 导致了大量的磁盘 和网络被无效的数据占领,从库回放更是添加了60-80%无用的数据。
基于这个问题:PolarDB for PostgreSQL 除了设计出log index的结构来加速wal日志回复的便利性。同时还做出了如下举措,让PostgreSQL 的主 从库之间可以做到完全同步。
1 取消full page write ,日志就是日志,无需记录数据库的数据在日志里面,大大降低了 wal的大小,将磁盘和网络的压力降低60-80%。 (这里通过硬件来完全避免页面部分写的问题)
2 通过shared storeage的方式,真正的存储只有一份,所有的从库和主库都是一个存储一个文件,所以不需要网络作为数据传输的媒介。
3 WAL的日志传输通过内存通道复制,而不是网络通道,主库和从库的内存之间是有通道,且内存中仅仅复制的是log index的数据,数据量非常小。
4 在获得了需要复制的数据后,从库直接从磁盘拿取数据,而不是通过重放的方式,将数据塞入到从库的shared buffer pool。
5 数据磁盘为原子paxos协议的一些三,数据在落盘时通过硬件落到对应的存储,不存在一个磁盘坏了数据就损失的了问题。如同你做了 raid 5 一块磁盘坏了也不会损坏数据的道理类似。
当然这也只是POLARDB FOR POSTGRESQL (商业版),可以做到主从POSTGRESQL 数据库在大部分时间数据完全主从完全一致的冰山一角,其中还有使用其他的技术,如 Mini Transaction锁机制,延迟回放,硬件数据硬压缩等,我们后面找机会在进行探索和解密。
最终结果:POSTGRESQL 数据库是否可以主从节点完全数据一致,回答是可以,当然是在POLARDB FOR POSTGRESQL 上。
置顶
临时工:数据库人生路,如何救赎自己 -- 答某个迷茫DBA的职业咨询
开源软件是心怀鬼胎的大骗局 -- 开源软件是人类最好的正能量 --- 一个人的辩论会
AI 祸国殃民必须铲除,AI国强民富必须支持 一个人的辩论会系列
PostgreSQL 相关文章
PostgreSQL 添加索引导致崩溃,参数调整需谨慎--文档未必完全覆盖场景
PostgreSQL SQL优化用兵法,优化后提高 140倍速度
PostgreSQL 运维的难与“难” --上海PG大会主题记录
PostgreSQL 什么都能存,什么都能塞 --- 你能成熟一点吗?
全世界都在“搞” PostgreSQL ,从Oracle 得到一个“馊主意”开始
PostgreSQL 加索引系统OOM 怨我了--- 不怨你怨谁
PostgreSQL “我怎么就连个数据库都不会建?” --- 你还真不会!
病毒攻击PostgreSQL暴力破解系统,防范加固系统方案(内附分析日志脚本)
PostgreSQL 远程管理越来越简单,6个自动化脚本开胃菜
PostgreSQL 稳定性平台 PG中文社区大会--杭州来去匆匆
PostgreSQL 分组查询可以不进行全表扫描吗?速度提高上千倍?
POSTGRESQL --Austindatabaes 历年文章整理
PostgreSQL 查询语句开发写不好是必然,不是PG的锅
PostgreSQL 字符集乌龙导致数据查询排序的问题,与 MySQL 稳定 "PG不稳定"
PostgreSQL Patroni 3.0 新功能规划 2023年 纽约PG 大会 (音译)
PostgreSQL 玩PG我们是认真的,vacuum 稳定性平台我们有了
PostgreSQL DBA硬扛 垃圾 “开发”,“架构师”,滥用PG 你们滚出 !(附送定期清理连接脚本)
MySQL相关文章
MySQL 的SQL引擎很差吗?由一个同学提出问题引出的实验
用MySql不是MySQL, 不用MySQL都是MySQL 横批 哼哼哈哈啊啊
MYSQL --Austindatabases 历年文章合集
OceanBase 相关文章
OceanBase 架构学习--OB上手视频学习总结第二章 (OBCA)
OceanBase 6大学习法--OB上手视频学习总结第一章
没有谁是垮掉的一代--记 第四届 OceanBase 数据库大赛
跟我学OceanBase4.0 --阅读白皮书 (OB分布式优化哪里了提高了速度)
跟我学OceanBase4.0 --阅读白皮书 (4.0优化的核心点是什么)
跟我学OceanBase4.0 --阅读白皮书 (0.5-4.0的架构与之前架构特点)
跟我学OceanBase4.0 --阅读白皮书 (旧的概念害死人呀,更新知识和理念)
OceanBase 学习记录-- 建立MySQL租户,像用MySQL一样使用OB
临时工访谈:OceanBase上海开大会,我们四个开小会 OB 国产数据库破局者
临时工说:OceanBase 到访,果然数据库的世界很卷,没边
数据库信息速递 阿里巴巴的分布式数据库OceanBase旨在进军中国以外的市场 (翻译)
MongoDB 相关文章
MongoDB 大俗大雅,上来问分片真三俗 -- 4 分什么分
MongoDB 大俗大雅,高端知识讲“庸俗” --3 奇葩数据更新方法
MongoDB 大俗大雅,高端的知识讲“通俗” -- 2 嵌套和引用
MongoDB 大俗大雅,高端的知识讲“低俗” -- 1 什么叫多模
MongoDB 合作考试报销活动 贴附属,MongoDB基础知识速通
MongoDB 使用网上妙招,直接DOWN机---清理表碎片导致的灾祸 (送书活动结束)
数据库 《三体》“二向箔” 思维限制 !8个公众号联合抽奖送书 建立数据库设计新思维
MongoDB 是外星人,水瓶座,怎么和不按套路出牌的他沟通?
17000多张MongoDB表的锅 自动分析删除表数据难题--从头到尾的处理过程(文尾有MongoDB开发规范)
MongoDB 插入更新数据慢,开发问哪的问题?附带解决方案和脚本
MongoDB 挑战传统数据库聚合查询,干不死他们的MongoDB 2023纽约 MongoDB 大会 -- 我们怎么做的新一代引擎 SBE Mongodb 7.0双擎力量(译)
MongoDB 2023年度纽约 MongoDB 年度大会话题 -- MongoDB 数据模式与建模
MongoDB 双机热备那篇文章是 “毒”
MongoDB 会丢数据吗?在次补刀MongoDB 双机热备
MONGODB ---- Austindatabases 历年文章合集
PolarDB 相关文章
POLARDB 添加字段 “卡” 住---这锅Polar不背
PolarDB 版本差异分析--外人不知道的秘密(谁是绵羊,谁是怪兽)
PolarDB 答题拿-- 飞刀总的书、同款卫衣、T恤,来自杭州的Package(活动结束了)
PolarDB for MySQL 三大核心之一POLARFS 今天扒开它--- 嘛是火星人
PolarDB-MySQL 并行技巧与内幕--(怎么薅羊毛)
PolarDB 并行黑科技--从百套MySQL撤下说起 (感谢8018个粉丝的支持)
PolarDB 杀疯了,Everywhere Everytime Everydatabase on Serverless
POLARDB 从一个使用者的角度来说说,POALRDB 怎么打败 MYSQL RDS
PolarDB 最近遇到加字段加不上的问题 与 使用PolarDB 三年感受与恳谈
PolarDB 从节点Down机后,引起的主从节点强一致的争论
PolarDB serverless 真敢搞,你出圈了你知道吗!!!!
PolarDB VS PostgreSQL "云上"性能与成本评测 -- PolarDB 比PostgreSQL 好?
临时工访谈:PolarDB Serverless 发现“大”问题了 之 灭妖记 续集
临时工访谈:庙小妖风大-PolarDB 组团镇妖 之 他们是第一
PolarDB for PostgreSQL 有意思吗?有意思呀
PolarDB Serverless POC测试中有没有坑与发现的疑问
临时工说:从人性的角度来分析为什么公司内MySQL 成为少数派,PolarDB 占领高处
POLARDB -- Ausitndatabases 历年的文章集合
PolarDB for PostgreSQL 有意思吗?有意思呀
临时工访谈系列
国内最大IT服务公司-招聘DBA “招聘广告”的变化--分析与探讨
没有谁是垮掉的一代--记 第四届 OceanBase 数据库大赛
SQL SERVER 系列
SQL SERVER 如何实现UNDO REDO 和PostgreSQL 有近亲关系吗
SQL SERVER 我没有消失,SQL SERVER下一个版本是2025 (功能领先大多数数据库)
SQL SERVER 2022 针对缓存扫描和Query Store 的进步,可以考虑进行版本升级
阿里云系列
阿里云数据库产品权限设计缺陷 ,六个场景诠释问题,你可以做的更好?
阿里云数据库--市场营销聊胜于无--3年的使用感受与反馈系列
阿里云数据库产品 对内对外一样的卷 --3年阿里云数据库的使用感受与反馈系列
阿里云数据库使用感受--客户服务问题深入剖析与什么是廉价客户 --3年的使用感受与反馈系列
阿里云数据库使用感受--操作界面有点眼花缭乱 --3年的使用感受与反馈系列

4412

被折叠的 条评论
为什么被折叠?



