原理图的绘制
修改图纸大小
连线
添加网络标签
添加文本字符串
在原理图中修改元件
原理图标注
STM32F103VFT6 MCU核心电路
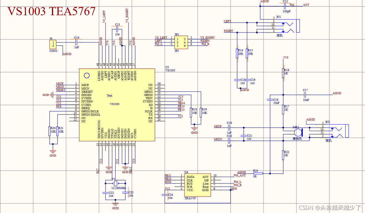
TEA5767音频模块
ENC28J60以太网模块
CAN24C02及DS18B20温度传感单元
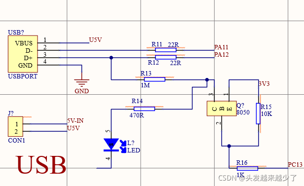
USB单元
SD卡及TFT单元
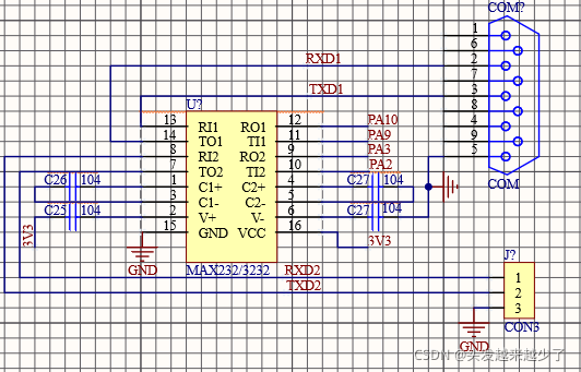
NRF24L01&COM口及PS2接口
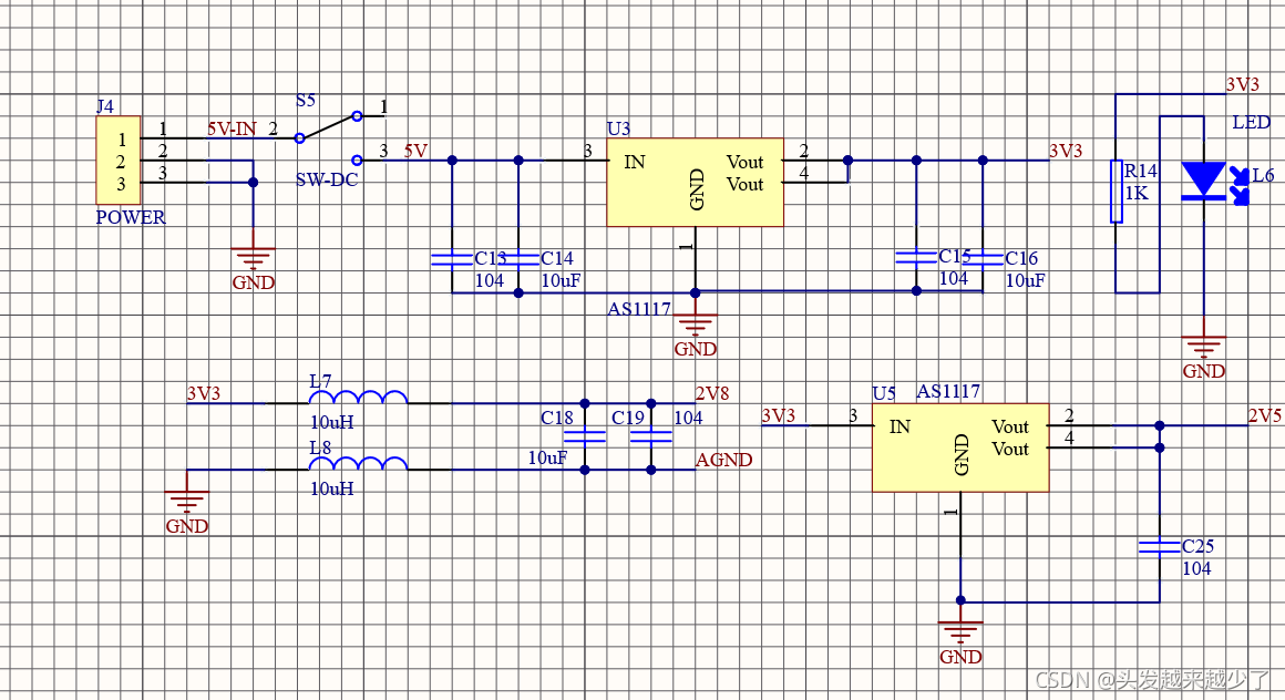
DCDC电源输入单元的绘制
原理图的绘制
修改图纸大小

连线

点击"线"
快捷键:【Ctrl】+【W】
此处的线和绘制元件时的线是不一样的,此处的线带有电气属性
添加网络标签
在工具栏中找到【放置】接着点击【网络标签】
标签一定要放到线上否则会报错
例:

添加文本字符串
添加文本字符串可以清楚的看到元件在原理图的位置,添加时在顶部工具栏点击【A】图表样式

放置后调整大小为40,颜色以学习资料为准为红色。
在原理图中修改元件
有时候会遇到放置好后发现问题需要修改,可以双击元件在右侧修改属性及相关参数。


另外可以在元件库中直接修改,完成后在左侧

右击元件点击更新原理图
原理图标注
在顶部工具栏点击工具,然后点击标注,点击原理图标注
快捷键:【T】—【A】—【A】

必须选上起始索引,然后Reset All,更新更改列表。
STM32F103VFT6 MCU核心电路

TEA5767音频模块

ENC28J60以太网模块

CAN24C02及DS18B20温度传感单元

USB单元

SD卡及TFT单元


NRF24L01&COM口及PS2接口


DCDC电源输入单元的绘制

本文详细介绍了如何进行原理图的绘制,包括修改图纸大小、电气连线、添加网络标签和文本字符串,以及在原理图中修改元件。重点讲解了STM32F103VFT6MCU、TEA5767音频模块、ENC28J60以太网模块等关键单元的电路配置。同时,还涵盖了原理图标注的步骤和技巧,帮助读者提升电路设计能力。
2万+

被折叠的 条评论
为什么被折叠?



