先贴上电路,如下:

大家看这个电路有什么问题吗?很常用的一个电路,当有动作时,驱动三极管,拉低信号线,给主板一个信号,执行马桶翻圈翻盖冲水。
目前该线路板已经量产,但是不少客户反馈产品存在自己动作的情况,做EFT测试的时候,马桶会自动翻圈翻盖或者误冲水。拔掉我们的感应器产品后,功能就正常。
不应该啊,产品在自己的主板上是有测试过EFT的,测试结果是合格的啊,于是让几个有问题的客户各寄了主板来复现功能。
测试情况:
几家客户的主板测试情况类似,测试4KV 5KHz的时候,有个客户的主板自激动作了,另外两家的主板测试合格。

但是在测试4KV 100KHz的时候几家的主板都出现了自激动作的情况,但是产品上的动作指示灯并未闪烁,正常动作时,输出信号的同时指示灯也会闪烁一下才是,说明产品并未动作,但是信号线上的电平抖动了,导致主板误动作了。

于是用示波器抓了下主板端的信号波形,发现确实时不时的会有毫秒级的拉低电平,而如果是产品拉低的信号的话,至少会有100ms,与之前的想法是一致。
那是什么问题导致的呢?于是做了几个验证:
1、拿掉8050直接将三极管的集电极与R8电阻的芯片IO口端连接到一起,只改了这个IO的电平状态,确保待机时信号输出是高电平,动作时输出低电平;
2、在三极管基极加一个104pF的电容,重新测试;
经验证:
1方案测试了3次EFT都正常,主板未再出现自激的情况;
2方案测试还是出现了自激的现象,但是明显出现的次数下降了;
通过两个方案的对比,可以发现与原方案最大的差别是验证方案1取消了三极管和R8电阻。难道是在打EFT测试的时候,基极电平出现波动?
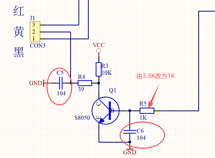
于是又验证了如下方案:

复测EFT,三次测试几个客户的主板都明显改善了,只有一个客户的主板在打EFT负半周时,从N极切换L极的时候出现了一次自激动作以外,其他几个的主板均测试OK !
以上是近期一款量产多年的产品的改善验证情况。各位大佬觉得是什么问题导致的这种异常了,为什么经过上图的硬件微调后,就能改善呢?
希望大家帮分析下,在评论区说一下各位的见解,不胜感激!!!
EFT干扰导致信号误触发分析

被折叠的 条评论
为什么被折叠?



