
《低空+发展研究报告(2025年)》由上海财经大学数字经济研究院发布,旨在全面分析中国低空经济的发展现状、趋势和挑战,为政策制定者、企业和投资者提供决策参考。报告基于实地调研和数据分析,覆盖了北京、上海、南京、苏州、成都、海口、三亚、深圳、惠州、广州等地的30多家低空相关企业。
关注公众号:【互联互通社区】,回复【DKJJ043】获取全部报告内容。

低空经济发展现状与核心要素
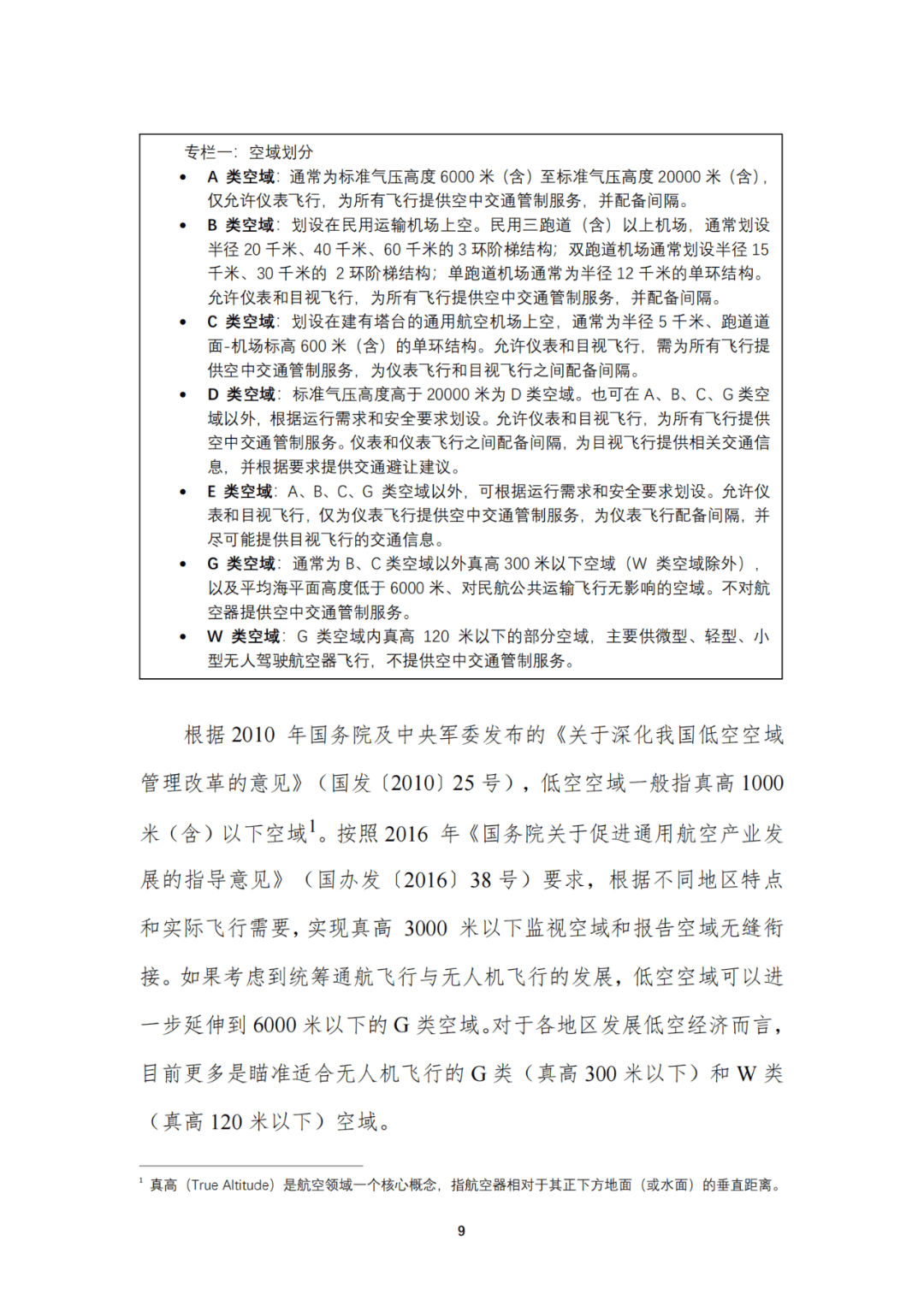
《低空 + 发展研究报告(2025 年)》系统梳理了我国低空经济的发展现状与核心要素。低空经济依托低空空域,融合新能源、无人驾驶等技术,涵盖低空产业的产业链与供应链。其发展历程分为试点期(2010-2015)、规范期(2016-2020)、政策提速期(2021-2023),2024 年成为“起飞元年”,2025 年进入规模化商业化阶段。低空经济的六要素框架包括空域资源、技术与产业、基础设施、应用场景、安全保障和管理体制。我国低空经济在消费级无人机领域全球领先,但在适飞空域占比、基础设施建设等方面仍面临挑战。
产业市场现状与应用场景
报告指出,低空经济的产业生态分为飞行器制造、飞行运营、基础设施和服务保障四大板块。2024 年,飞行器制造占比 59.8%,飞行运营占 23.4%,基础设施占 14.6%,服务保障仅 2.2%。预计到 2035 年,市场规模将达 4 万亿元,全社会飞行器保有量达 5000 万架。应用场景涵盖农业植保、电力巡检、国土测绘、低空物流、载人交通、文旅观光、应急救援和城市治理等领域。其中,低空物流和载人交通等商业化应用取得突破,成为新的增长点。
发展瓶颈与政策建议
低空经济发展面临空域供给不足、基础设施薄弱、产业链风险、管理与应用场景短板等问题。具体表现为审批复杂、适飞空域碎片化、核心零部件对外依存度高、新型基建滞后等。报告建议,国家层面应推进空域数字化改革与动态配置,深化“低空 + AI + 数据”融合,突破核心技术瓶颈,完善基础设施与金融支持,探索市场化运营机制。近年来,国家和地方层面已出台多项政策支持低空经济发展,未来需进一步加强政策协同与创新。
精彩推荐
DKJJ001:+低空经济专题报告(精选九篇)
①-2023低空经济发展白皮书(2.0)-全数字化方案
②-2024年低空经济研究报告
③-2024年中国低空经济报告
④-低空经济专题报告
⑤-中国低空经济发展(2022-2023)
⑥-低空经济深度报告:低空翱翔,拉开序幕
⑦-低空经济深度报告:全新赛道,落地元年
⑧-中国民用低空空域发展的现状、问题及对策
⑨-中国上市及新三板挂牌公司低空经济发展报告(2023)
DKJJ002:2024低空经济产业发展白皮书
DKJJ003:2024中国低空经济行业研究报告
DKJJ004:2024年中国低空经济前景研究报告
DKJJ005:城市低空经济“链接力”指数报告(2024)
DKJJ006:2024年中国低空经济数据分析报告
DKJJ007:2024上海低空经济发展白皮书
DKJJ008:中国低空经济发展研究报告(2024)
DKJJ009:2024低空经济产业发展研究报告
DKJJ010:2024年中国城市低空经济发展指数报告
DKJJ011:2024年低空航行系统白皮书
DKJJ012:2024低空经济场景白皮书
DKJJ013:2024年低空智联网发展研究报告
DKJJ014:低空智能网联体系参考架构(2024版)
DKJJ015:2024年低空经济发展研究报告
DKJJ016:2025年低空经济未来发展趋势分析
DKJJ017:低空经济政策与产业生态研究报告(2024年)
DKJJ018:城市低空经济“链接力”指数(成都)报告
DKJJ019:低空智联云技术研究报告1.0
DKJJ020:中国低空经济发展研究报告2024
DKJJ021:2025中国低空经济产业链全面解析报告
DKJJ022:2025中国低空经济城市发展指数报告
DKJJ023:中国低空经济应用场景研究报告(2025)
DKJJ024:企业大脑·AI赋能低空经济白皮书
DKJJ025:低空经济场景应用与通信需求白皮书
DKJJ026:2025年各省市低空政策汇编
DKJJ027:2025中国低空经济商业洞察报告(商业无人机应用篇)
DKJJ028:地方低空经济平台建设指南白皮书
DKJJ029:2025年中国低空经济市场现状报告
DKJJ030:2025低空经济城市发展全景研究报告
DKJJ031:2025年低空经济产业与标准化发展报告
DKJJ032:2025低空经济发展及关键技术概况报告
DKJJ033:2025西部地区低空经济发展研究报告
DKJJ034:2025中国低空经济法律、法规、政策文件汇编
DKJJ035:中国低空空域管理与安全体系演进趋势研究
DKJJ036:低空经济发展趋势与路径研究报告
DKJJ037:低空数字底座技术研究报告
DKJJ038:中国低空经济投融资地图(2025)
DKJJ039:2025年国资国企发展低空经济正当时
DKJJ040:城市低空基础设施标准体系研究报告2025版
DKJJ041:2025年低空智联网场景和关键技术白皮书
DKJJ042:智慧城市低空应用人工智能安全白皮书
DKJJ043:低空+发展研究报告(2025年)
以下是报告部分内容

















声明
来源:上海财经大学,互联互通社区推荐阅读,版权归作者所有。文章内容仅代表作者独立观点,不代表互联互通社区立场,转载目的在于传递更多信息。如涉及作品版权问题,请联系我们删除或做相关处理!

关注公众号:【互联互通社区】,回复【DKJJ043】获取全部报告内容。

105

被折叠的 条评论
为什么被折叠?



