本系列另一篇文章《线性回归》
https://blog.youkuaiyun.com/juwikuang/article/details/78420337
本文源代码地址:
https://github.com/juwikuang/machine_learning_step_by_step
你也可以直接看源代码,我用了jupyter notebook,源代码中有详细的说明。
数据集
数据来源于我的Github项目。 Data from here:
https://github.com/juwikuang/china_job_survey
我爬了全国的招聘信息,然后以上海为例子,选择了收入最高的25%和最低的25%,以他们作为两类。通过机器学习的分类模型,找出程序员如何成功(成为收入最高的25%)的秘诀。
最近正好朋友介绍了一本书,成功的公式。它也是通过大量数据,找出成功的公式的。我决心好好分析数据,找出程序员成功的Formula。
数据集已经通过GitHub共享。
字段说明
dataset 说明,
low=工资是否低,low=0表示高工资,low=1表示低工资。这是我们的label,或者说y,或者叫应变量。其他的叫features,或者叫X,或者叫自变量。
注意我这里y是小写,X是大写,因为y是vector,X是matrix
ageism=是否有年龄歧视,我检查招聘信息里面,是否有【岁】字,是则是年龄歧视。
career_algorithm, career_architect, career_software_engineer=这里对职业(career),进行了one-hot-encoding。
其他100多个feature就不一一解释了。这里并不是写论文,等他们出现了再说。
为了简单起见,所有的feature都是bool型的
决策树
决策树其实很容易理解,我们先看看相亲决策树吧。

对,这就是决策树。现在你有了感性认识了。
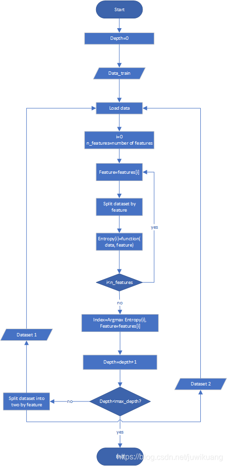
决策树Decision Tree(DT),是通过某种选择机制(entropy或者gini),找到能够把数据分成正负两组的特征。往往需要多次划分,才能得到满意的结果,所以,最后得到的模型,看起来就像一颗树。所以叫决策树。
这个算法,概括的来说,就是不断的寻找一个最优解(最优特征+最优分割点),把数据集一分为二,使集合纯度最高(label为true的和false尽量分开),直到分了n层。
具体来说,就是:
加载数据,遍历每个特征,用每个特征去划分数据集。
这里的特征,可能是bool型的,那就最好了,true的一组,false的一组,直接分成了两组。
也可能是数值型的,那就要把数据从小到大排序,不断的增大切割点的数值,只到找到最优的解。
如果特征是字典型的(categorical,如天气分为晴天,阴天,下雨)的,现在一般是用one-hot-encoding转化成几个bool型。
每个特征的最优解,都是用entropy或者gini表示的,等遍历完了所有的特征,就比较他们的entrop或者gini,选出最优的。
用最优解把数据集一分为二,再对子数据集运用上面的步骤,直到决策树已经达到了一定深度。
决策树的flow chart

集合纯度
集合纯度是决策树的难点重点,我们需要找到一种数学方法,去计算集合的纯度。常用的有熵(entropy)和基尼(gini)。
Entropy
根据维基百科,信息熵(Information Entropy)的数学定义为:
The function from wikipedia:

def information_entropy(counts):
percentages = counts/np.sum(counts)
S=0
for p in percentages:
if p==0:
continue
S=S-(p*np.log2(p))
return S
这里p表示百分比,S表示信息熵。S越小,数据集的纯度越高。以我们的数据集为例,假如所有人都是高收入,则S等于0,这时S最小,数据集最纯。
information_entropy([0,1])
返回值0.0
information_entropy([1/2,1/2])
返回值1.0
我们的数据集呢?我们算一下
n_high=2244 #有2244人拿高工资
n_low=2647 #有2647人拿低工资
information_entropy([n_low, n_high])
返回值0.995
可见,信息熵接近于1,说明我们数据集的纯度非常低。 The information entropy is close to one, indicating it is very impure.
假如我们用会不会python,把数据集切开。
data_python=data[data.pl_python==1]
data_not_python=data[~data.pl_python==1]
def data_entropy(data):
n_rows=data.shape[0]
n_low=

本文详细介绍了使用Python实现决策树的过程,包括数据集介绍、字段说明、熵与基尼指数的概念,以及如何构建和可视化决策树。通过对全国程序员薪资数据的分析,揭示了学历对获取高薪的影响。同时,文章比较了手写算法与Scikit-Learn库中决策树的性能,并讨论了决策树的优缺点。
最低0.47元/天 解锁文章
1930

被折叠的 条评论
为什么被折叠?



