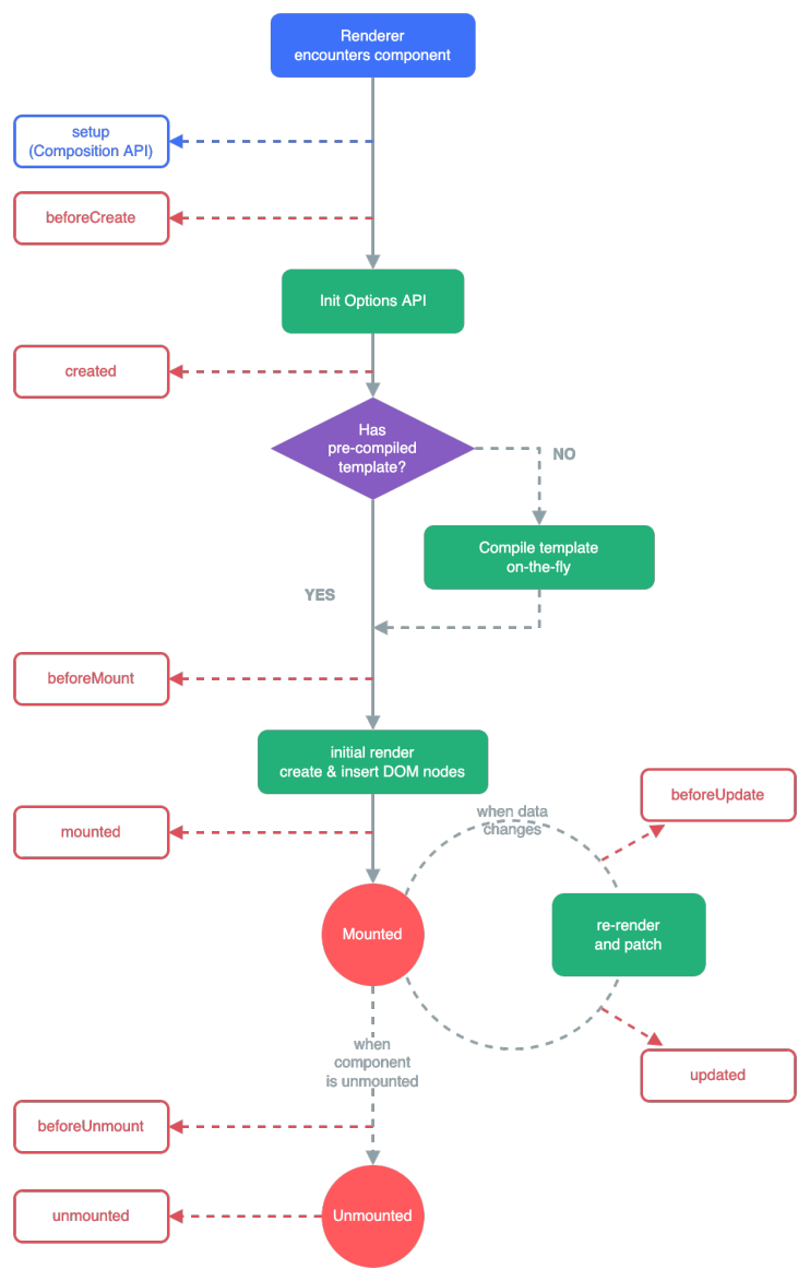
每个Vue组件实例在创建时都需要经历一系列的初始化步骤,比如数据侦听,编译模板,挂载实例到DOM,以及在数据改变时更新DOM。在此过程中,它也会运行被称为生命周期钩子的函数,让开发者有机会在特定阶段运行自己的代码。最常用的是created、mounted、updated和unmounted。

一、beforeCreate
a. beforeCreate选项式生命周期函数
b. 在组件实例初始化之前调用(props解析已解析、data和computed等选项还未处理)
c. 不能访问组件的实例this及其组件中的数据源和函数等
d. 不能访问组件中的视图DOM元素
e. 组合式 API 中的setup()钩子会在所有选项式 API 钩子之前调用
二、created
a. created选项式生命周期函数
b. 在组件实例化成功后调用
c. 可访问组件的实例this及其组件中的数据源和函数等
d. 不能访问组件中的视图DOM元素
三、beforeMount/onBeforeMount
a. beforeMount:选项式生命周期函数、onBeforeMount:组合式生命周期钩子
b. 组件视图在浏览器渲染之前调用
c. 可访问组件实例东西(数据源、函数、计算属性等)
d. 不能访问组件视图中的DOM元素
四、mounted/onMounted
a. mounted:选项式生命周期函数、onMounted:组合式生命周期钩子
b. 组件视图在浏览器渲染之后调用
c. 可访问组件实例东西(数据源、函数、计算属性等)
d. 可以访问组件视图中的DOM元素
五、beforeUpdate/onBeforeUpdate
a. beforeUpdate:选项式生命周期函数、onBeforeUpdate:组合式生命周期钩子
b. 数据源发生变化时,组件视图重新渲染之前调用
c. 可访问组件实例东西(数据源、函数、计算属性等)
d. 可以访问该组件中在更新之前的DOM元素,但是不能访问该组件中在更新之后的DOM元素
六、updated/onUpdated
a. updated:选项式生命周期函数、onUpdated:组合式生命周期钩子
b. 数据源发生变化时,组件视图重新渲染之后调用
c. 可访问组件实例东西(数据源、函数、计算属性等)
d. 不可以访问该组件中在更新之前的DOM元素,但是可以访问该组件中在更新之后的DOM元素
七、beforeUnmount/onBeforeUnmount
a. beforeUnmount:选项式生命周期函数、onBeforeUnmount:组合式生命周期钩子
b. 组件实例被卸载之前调用
c. 可访问组件实例东西(数据源、函数、计算属性等)
d. 可以访问组件视图中的DOM元素
八、unmounted/onUnmounted
a. unmounted:选项式生命周期函数、onUnmounted:组合式生命周期钩子
b. 组件实例被卸载之后调用
c. 可访问组件实例东西(数据源、函数、计算属性等)
d. 不可以访问组件视图中的DOM元素
e. 一般在这个生命周期函数里,我们可以手动清理一些副作用,例如计时器、DOM事件监听器或者与服务器的连接
实例:
App.vue
<script setup>
import { ref } from 'vue'
import SonVue from './components/Son.vue'
let isShow = ref(false)
</script>
<!-- 视图区域(view) -->
<template>
<h3>APP组件</h3>
<input type="checkbox" v-model="isShow">是否显示子组件
<hr>
<SonVue v-if="isShow"/>
</template>
<style>
</style>
Son.vue
<script setup>
import { onBeforeMount,onBeforeUnmount,onBeforeUpdate,onMounted,onUnmounted,onUpdated,ref } from 'vue';
let age = ref(30)
function showMessage() {
console.log('HELLO')
}
//组件视图渲染之前,能访问组件实例的东西(数据源、函数等)
//但是不能访问组件视图中的DOM元素
onBeforeMount(()=>{
console.log('--------------------------------')
console.log('onBeforeMount组件视图渲染之前(生命周期钩子)')
console.log(age.value)
showMessage()
console.log('不能访问组件视图中的DOM元素')
// console.log(document.getElementById('title').innerHTML)
})
//组件视图渲染之后,能访问组件实例的东西(数据源、函数等)
//能访问组件视图中的DOM元素
onMounted(()=>{
console.log('---------------------------------')
console.log('onMounted组件视图渲染之后(生命周期钩子)')
console.log(age.value)
showMessage()
console.log(document.getElementById('title').innerHTML)
})
//数据源发生变化,组件视图重新渲染之前,能访问组件实例的东西(数据源、函数等)
//能访问组件视图渲染之前的DOM元素
onBeforeUpdate(()=>{
console.log('---------------------------------')
console.log('onBeforeUpdate数据源发生变化,组件视图重新渲染之前(生命周期钩子)')
console.log(age.value)
showMessage()
console.log(document.getElementById('title').innerHTML)
})
//数据源发生变化,组件视图重新渲染之后,能访问组件实例的东西(数据源、函数等)
//能访问组件视图渲染之后的DOM元素
onUpdated(()=>{
console.log('---------------------------------')
console.log('onUpdated数据源发生变化,组件视图重新渲染之后(生命周期钩子)')
console.log(age.value)
showMessage()
console.log(document.getElementById('title').innerHTML)
})
//组件视图卸载之前,能访问组件实例的东西(数据源、函数等)
//能访问组件视图DOM元素
onBeforeUnmount(()=>{
console.log('---------------------------------')
console.log('onBeforeUnmount组件卸载之前(生命周期钩子)')
console.log(age.value)
showMessage()
console.log(document.getElementById('title').innerHTML)
})
//组件视图卸载之后,能访问组件实例的东西(数据源、函数等)
//不能访问组件视图DOM元素
onUnmounted(()=>{
console.log('---------------------------------')
console.log('onUnmounted组件卸载之后(生命周期钩子)')
console.log(age.value)
showMessage()
console.log('不能访问组件视图中的DOM元素')
//console.log(document.getElementById('title').innerHTML)
})
</script>
<template>
<h3 id="title">
<i>年龄:{{ age }}</i>
</h3>
<button @click="(age = 70)">年龄改成70</button>
<button @click="(age = 30)">年龄改成30</button>
</template>

被折叠的 条评论
为什么被折叠?



