今天这篇文章就一句话概括,3分钟让你知道什么是LangChain,以及LangChain的部署配置全流程
什么是 LangChain?
LangChain 是一个为各种大型语言模型应用提供通用接口的框架,旨在简化应用程序的开发流程。通过 LangChain,开发者可以轻松构建如图所示的 RAG(Retrieval-Augmented Generation)应用。

在这里插入图片描述
LangChain 概述
LangChain 是一个专为构建大型语言模型(LLMs)驱动的应用程序而设计的框架,其核心目标是简化从开发到生产的整个应用程序生命周期。
主要特点
-
模块化构建:提供一套模块化的构建块和组件,便于集成到第三方服务中,帮助开发者快速构建应用程序。
-
生命周期支持:涵盖应用程序的整个生命周期,从开发、生产化到部署,确保每个阶段的顺利进行。
-
开源与集成:提供开源库和工具,支持与多种第三方服务的集成。
-
生产化工具:LangSmith 是一个开发平台,用于调试、测试、评估和监控基于 LLM 的应用程序。
-
部署:LangServe 允许将 LangChain 链作为 REST API 部署,方便应用程序的访问和使用。
理解 Agent 和 Chain
Chain
在 LangChain 中,Chain 是指一系列按顺序执行的任务或操作,这些任务通常涉及与语言模型的交互。Chain 可以看作是处理输入、执行一系列决策和操作,最终产生输出的流程。Chain 的复杂性可以从简单的单一提示(prompt)和语言模型调用,扩展到涉及多个步骤和决策点的复杂流程。
Agent
Agent 是 LangChain 中更为高级和自主的实体,负责管理和执行 Chain。Agent 可以决定何时、如何以及以何种顺序执行 Chain 中的各个步骤。通常,Agent 基于一组规则或策略来模拟决策过程,能够观察执行结果并根据这些结果调整后续行动。Agent 的引入使得 LangChain 能够构建更为复杂和动态的应用程序,如自动化聊天机器人或个性化问答系统。
示例
-
Agent:基于某模型实现的问答系统可以视为一个 Agent。
-
Chain:问答系统根据一个 prompt 给出回答的过程可以看作是一个 Chain,实际回答过程通常涉及多个任务(Chain)依次执行。
简单顺序链示例
from langchain import Chain, Agent
# 定义一个简单的 Chain
simple_chain = Chain([
{"task": "获取用户输入"},
{"task": "处理输入"},
{"task": "生成回答"}
])
# 定义一个 Agent
simple_agent = Agent(chain=simple_chain)
# 执行 Agent
response = simple_agent.execute()
print(response)
检索增强生成(RAG)
检索增强生成(RAG, Retrieval-Augmented Generation)是一种创新架构,巧妙地整合了从庞大知识库中检索到的相关信息,以指导大型语言模型生成更为精准的答案。这一方法显著提升了回答的准确性与深度。
LLM 面临的主要问题
- 信息偏差/幻觉:
-
LLM 有时会生成与客观事实不符的信息,导致用户接收到不准确的信息。
-
解决方案:RAG 通过检索数据源辅助模型生成过程,确保输出内容的精确性和可信度,减少信息偏差。
- 知识更新滞后性:
-
LLM 基于静态数据集训练,可能导致知识更新滞后,无法及时反映最新信息动态。
-
解决方案:RAG 通过实时检索最新数据,保持内容的时效性,确保信息的持续更新和准确性。
- 内容不可追溯:
-
LLM 生成的内容往往缺乏明确的信息来源,影响内容的可信度。
-
解决方案:RAG 将生成内容与检索到的原始资料建立链接,增强内容的可追溯性,提升用户对生成内容的信任度。
- 领域专业知识能力欠缺:
-
LLM 在处理特定领域的专业知识时,效果可能不理想,影响回答质量。
-
解决方案:RAG 通过检索特定领域的相关文档,为模型提供丰富的上下文信息,提升专业领域内的问题回答质量和深度。
- 推理能力限制:
-
面对复杂问题时,LLM 可能缺乏必要的推理能力,影响问题理解和回答。
-
解决方案:RAG 结合检索到的信息和模型的生成能力,通过提供额外的背景知识和数据支持,增强模型的推理和理解能力。
- 应用场景适应性受限:
-
LLM 需在多样化应用场景中保持高效和准确,但单一模型可能难以全面适应所有场景。
-
解决方案:RAG 使得 LLM 能够通过检索对应应用场景数据,灵活适应问答系统、推荐系统等多种应用场景。
- 长文本处理能力较弱:
-
LLM 在理解和生成长篇内容时受限于有限的上下文窗口,处理速度随着输入长度增加而减慢。
-
解决方案:RAG 通过检索和整合长文本信息,强化模型对长上下文的理解和生成,有效突破输入长度限制,降低调用成本,提升整体处理效率。

RAG 的工作流程
RAG 是一个完整的系统,其工作流程可以简单地分为以下四个阶段:
- 数据处理:
- 收集和预处理相关数据,以确保信息的质量和可用性。
- 检索阶段:
- 从知识库中检索与用户查询相关的信息,确保获取最新和最相关的数据。
- 增强阶段:
- 将检索到的信息与用户输入结合,为模型提供丰富的上下文。
- 生成阶段:
- 基于增强的信息,使用大型语言模型生成最终的回答或内容。

针对所有自学遇到困难的同学们,我帮大家系统梳理大模型学习脉络,将这份 LLM大模型资料 分享出来:包括LLM大模型书籍、640套大模型行业报告、LLM大模型学习视频、LLM大模型学习路线、开源大模型学习教程等, 😝有需要的小伙伴,可以 扫描下方二维码领取🆓↓↓↓

LangChain 核心组件
LangChain 是一个强大的大语言模型开发框架,能够将 LLM 模型(如对话模型、嵌入模型等)、向量数据库、交互层 Prompt、外部知识和代理工具整合在一起,从而自由构建 LLM 应用。LangChain 主要由以下六个核心组件组成:
1. 模型输入/输出(Model I/O)
与语言模型交互的接口,负责处理输入和输出数据。
2. 数据连接(Data Connection)
与特定应用程序的数据进行交互的接口,确保数据流的顺畅。
3. 链(Chains)
将各个组件组合实现端到端应用。例如,检索问答链可以完成检索和回答的任务。
4. 记忆(Memory)
用于链的多次运行之间持久化应用程序状态,确保上下文的连贯性。
5. 代理(Agents)
扩展模型的推理能力,执行复杂任务和流程的关键组件。代理可以集成外部信息源或 API,增强功能。
6. 回调(Callbacks)
用于扩展模型的推理能力,支持复杂应用的调用序列。
在开发过程中,开发者可以根据自身需求灵活组合这些组件,以实现特定功能。
获取OpenAI API KEY的两种方式,开发者必看全方面教程,点击就在这里!
LangChain-CLI
LangChain 提供了一个命令行工具 langchain-cli,通过该工具可以快速创建基于 LangChain 的应用,访问方式为 REST API。
-
项目地址:LangChain CLI GitHub
-
使用视频:YouTube 教程
-
对应项目地址:CSV Agent 示例
配置步骤(Pirate-Speak 模板案例)
- Git 配置:
- 确保 Git 已安装并配置。
- 环境变量配置:
- 设置
OPENAI_API_KEY和OPENAI_BASE_URL(如果转发 API 不是直接向api.openai.com发起请求,则需要配置后者)。
-
创建新环境:
conda create -n my-env python=3.11 conda activate my-env -
更换 pip 源:
python -m pip config set global.index-url https://mirrors.aliyun.com/pypi/simple/ -
安装 Poetry:
pip install poetry -
安装 LangChain:
pip install langchain -
创建 LangChain 应用:
langchain app new my-app -
进入 Poetry 环境:
cd my-app poetry shell
- 安装依赖:
poetry install
- 运行模板:
poetry run langchain app add pirate-speak
- 注意:如果出现错误,可能是网络问题,请尝试更换网络。
- **修改
server.py**:在./app/server.py中去掉注释内容及if语句上一行的add_routes语句,加入以下内容:
from pirate_speak.chain import chain as pirate_speak_chain add_routes(app, pirate_speak_chain, path=“/pirate-speak”)
- 注意:在 Windows 系统中,
path="/pirate-speak"中的斜杠需要改为path="\pirate-speak"。
- 启动应用:
poetry run langchain serve
最后,您可以在浏览器中访问 http://127.0.0.1:8000/pirate-speak/playground/ 来查看和使用应用。



在这里插入图片描述
CSV-Agent 模板配置
在完成上述模板的配置后,您可以直接配置 CSV-Agent 模板,跳过部分步骤。
配置步骤
-
添加 CSV-Agent:在
my-app目录下运行以下命令:poetry run langchain app add csv-agent
- 输入
Y后等待安装完成。如果遇到网络问题,请参考之前的解决办法。
-
**修改
server.py**:在./app/server.py中添加以下内容:from csv_agent import agent_executor as csv_agent_chain add_routes(app, csv_agent_chain, path="/csv-agent") # Windows 系统中将 "\" 改为 "/" -
启动应用:运行以下命令启动应用:
poetry run langchain serve
处理反序列化错误
如果在启动时遇到以下错误:
`ValueError: The de-serialization relies loading a pickle file. Pickle files can be modified to deliver a malicious payload that results in execution of arbitrary code on your machine. You will need to set `allow_dangerous_deserialization` to `True` to enable deserialization. `
解决方案
-
打开
faiss.py文件:找到报错信息中提到的faiss.py文件,路径通常类似于:C:\xxxxxx\anaconda3\envs\LCTest\Lib\site-packages\langchain_community\vectorstores\faiss.py -
**修改
allow_dangerous_deserialization**:在文件中找到allow_dangerous_deserialization的相关代码,将其设置为True:allow_dangerous_deserialization = True注意:确保您信任要反序列化的文件来源。仅在确认文件未被他人修改的情况下执行此操作。
使用应用
启动应用后,您可以在浏览器中访问以下链接来查看和使用 CSV-Agent:http://127.0.0.1:8000/csv-agent/playground





LangChain LCEL 概述
什么是 LCEL?
LangChain Expression Language(LCEL)是 LangChain 工具包的重要组成部分,旨在提供一种声明式方法,用于组合不同组件以创建处理链(chain)。LCEL 的设计理念是提供一个强大而灵活的方式来组合不同的组件和服务,从而创建复杂的工作流程。通过 LCEL,开发者可以定义数据的流动方式,以及如何在 LangChain 的不同组件之间转换和处理数据。
获取OpenAI API KEY的两种方式,开发者必看全方面教程,点击就在这里!
LCEL 的设计目标
-
提高效率和灵活性:LCEL 旨在提高文本处理任务的效率,支持流处理、批处理和异步任务,具有模块化架构,方便用户定制和修改链组件。
-
简化复杂链的构建:为涉及多次大型语言模型(LLM)调用的复杂链提供简单的解决方案。
-
与 LangSmith 平台兼容:LCEL 设计时考虑了与 LangSmith 平台的配合,帮助用户从原型开发过渡到生产阶段。
LCEL 的主要特点
- 流媒体支持:
- LCEL 构建的链可以以流的形式直接从 LLM 获取并处理输出,提供快速响应。
- 异步支持:
- 允许链以同步或异步的方式执行,适合在不同环境下(如 Jupyter 笔记本或 LangServe 服务器)使用。
- 优化的并行执行:
- LCEL 链中的步骤如果能够并行执行,框架会自动优化以减少延迟。
- 重试和回退机制:
- 为链的任何部分配置重试和回退策略,提高链的可靠性。
- 访问中间结果:
- 允许在最终输出产生之前访问中间步骤的结果,有助于调试和提供反馈。
- 输入和输出模式:
- 为每个 LCEL 链提供推断出的 Pydantic 和 JSONSchema 模式,有助于验证输入和输出。
- 与 LangSmith 和 LangServe 的集成:
- LCEL 链自动记录到 LangSmith 以便于跟踪和调试,同时可以使用 LangServe 进行部署。
LCEL 的应用示例
LCEL 通过管道符 | 来连接不同的组件,创建一个处理链。例如,一个简单的链可能如下所示:
chain = (prompt | model | output_parser)
这个链将用户的输入传递给提示模板,模板生成的提示再传递给模型进行处理,最后由输出解析器将模型的输出转换为最终结果。
实际应用
LCEL 不仅支持简单的链,还可以构建更复杂的链,例如结合向量数据库进行检索增强的生成(RAG)查询。在这些复杂的应用中,LCEL 提供了 RunnableMap、RunnableParallel 等原语来并行化组件、动态配置内部链等。
OpenAI API KEY
获取OpenAI API KEY的两种方式,开发者必看全方面教程,点击就在这里!

在这里插入图片描述
结论
通过这篇文章,你可以清楚地知道什么是LangChain,以及LangChain的部署配置。如果对你有帮助,可以留下三连给个支持,谢谢!
可能大家都想学习AI大模型技术,也_想通过这项技能真正达到升职加薪,就业或是副业的目的,但是不知道该如何开始学习_,因为网上的资料太多太杂乱了,如果不能系统的学习就相当于是白学。
为了帮助大家打破壁垒,快速了解大模型核心技术原理,学习相关大模型技术。从原理出发真正入局大模型。在这里我和MoPaaS魔泊云联合梳理打造了系统大模型学习脉络,这份 LLM大模型资料 分享出来:包括LLM大模型书籍、640套大模型行业报告、LLM大模型学习视频、LLM大模型学习路线、开源大模型学习教程等, 😝有需要的小伙伴,可以 扫描下方二维码免费领取🆓**⬇️⬇️⬇️

【大模型全套视频教程】
教程从当下的市场现状和趋势出发,分析各个岗位人才需求,带你充分了解自身情况,get 到适合自己的 AI 大模型入门学习路线。
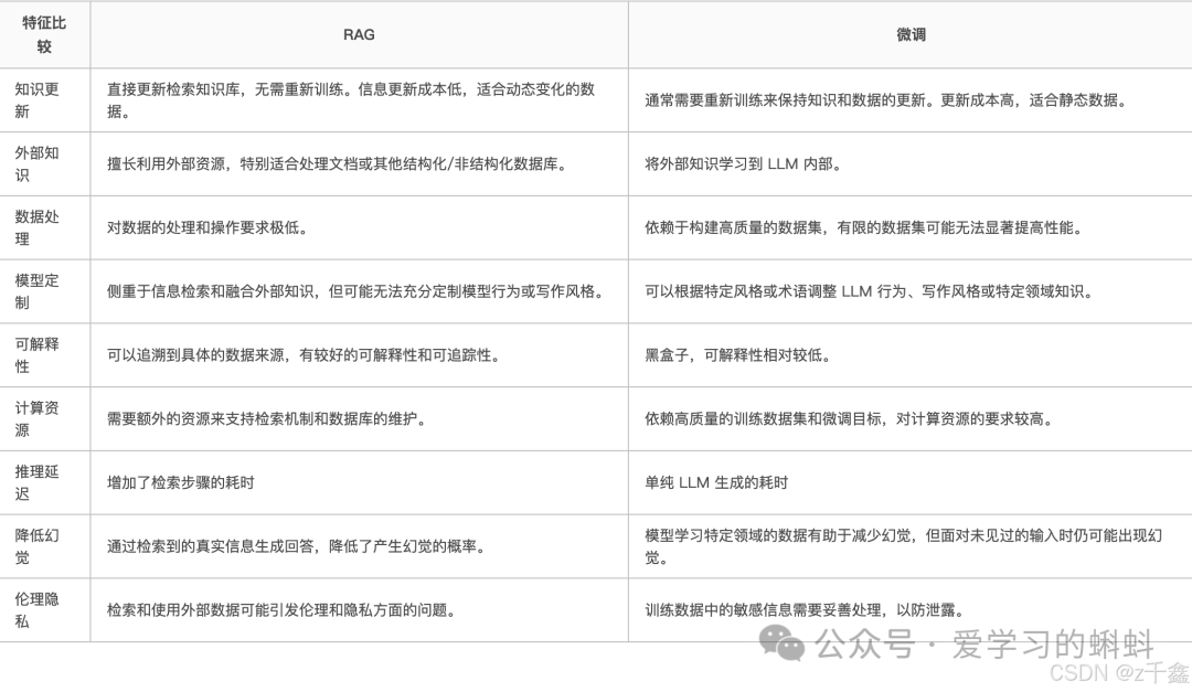
从基础的 prompt 工程入手,逐步深入到 Agents,其中更是详细介绍了 LLM 最重要的编程框架 LangChain。最后把微调与预训练进行了对比介绍与分析。
同时课程详细介绍了AI大模型技能图谱知识树,规划属于你自己的大模型学习路线,并且专门提前收集了大家对大模型常见的疑问,集中解答所有疑惑!

深耕 AI 领域技术专家带你快速入门大模型
跟着行业技术专家免费学习的机会非常难得,相信跟着学习下来能够对大模型有更加深刻的认知和理解,也能真正利用起大模型,从而“弯道超车”,实现职业跃迁!

【精选AI大模型权威PDF书籍/教程】
精心筛选的经典与前沿并重的电子书和教程合集,包含《深度学习》等一百多本书籍和讲义精要等材料。绝对是深入理解理论、夯实基础的不二之选。

【AI 大模型面试题 】
除了 AI 入门课程,我还给大家准备了非常全面的**「AI 大模型面试题」,**包括字节、腾讯等一线大厂的 AI 岗面经分享、LLMs、Transformer、RAG 面试真题等,帮你在面试大模型工作中更快一步。
【大厂 AI 岗位面经分享(92份)】

【AI 大模型面试真题(102 道)】

【LLMs 面试真题(97 道)】

【640套 AI 大模型行业研究报告】

【AI大模型完整版学习路线图(2025版)】
明确学习方向,2025年 AI 要学什么,这一张图就够了!

👇👇点击下方卡片链接免费领取全部内容👇👇

抓住AI浪潮,重塑职业未来!
科技行业正处于深刻变革之中。英特尔等巨头近期进行结构性调整,缩减部分传统岗位,同时AI相关技术岗位(尤其是大模型方向)需求激增,已成为不争的事实。具备相关技能的人才在就业市场上正变得炙手可热。
行业趋势洞察:
- 转型加速: 传统IT岗位面临转型压力,拥抱AI技术成为关键。
- 人才争夺战: 拥有3-5年经验、扎实AI技术功底和真实项目经验的工程师,在头部大厂及明星AI企业中的薪资竞争力显著提升(部分核心岗位可达较高水平)。
- 门槛提高: “具备AI项目实操经验”正迅速成为简历筛选的重要标准,预计未来1-2年将成为普遍门槛。
与其观望,不如行动!
面对变革,主动学习、提升技能才是应对之道。掌握AI大模型核心原理、主流应用技术与项目实战经验,是抓住时代机遇、实现职业跃迁的关键一步。

01 为什么分享这份学习资料?
当前,我国在AI大模型领域的高质量人才供给仍显不足,行业亟需更多有志于此的专业力量加入。
因此,我们决定将这份精心整理的AI大模型学习资料,无偿分享给每一位真心渴望进入这个领域、愿意投入学习的伙伴!
我们希望能为你的学习之路提供一份助力。如果在学习过程中遇到技术问题,也欢迎交流探讨,我们乐于分享所知。
*02 这份资料的价值在哪里?*
专业背书,系统构建:
-
本资料由我与MoPaaS魔泊云的鲁为民博士共同整理。鲁博士拥有清华大学学士和美国加州理工学院博士学位,在人工智能领域造诣深厚:
-
- 在IEEE Transactions等顶级学术期刊及国际会议发表论文超过50篇。
- 拥有多项中美发明专利。
- 荣获吴文俊人工智能科学技术奖(中国人工智能领域重要奖项)。
-
目前,我有幸与鲁博士共同进行人工智能相关研究。

内容实用,循序渐进:
-
资料体系化覆盖了从基础概念入门到核心技术进阶的知识点。
-
包含丰富的视频教程与实战项目案例,强调动手实践能力。
-
无论你是初探AI领域的新手,还是已有一定技术基础希望深入大模型的学习者,这份资料都能为你提供系统性的学习路径和宝贵的实践参考,助力你提升技术能力,向大模型相关岗位转型发展。



抓住机遇,开启你的AI学习之旅!

2627

被折叠的 条评论
为什么被折叠?



