点击:【第一章:Java开发岗:基础篇】
计算机基础问题、HashMap、Fail-safe机制/Fail-fast机制、Synchronized、ThreadLocal、AQS、线程池、JVM内存模型、内存屏障、class文件结构、类加载 机制、双亲委派、垃圾回收算法、垃圾回收器、空间分配担保策略、安全点、JIT技术、可达性分析、强软弱虚引用、gc的过程、三色标记、跨代引用、 逃逸分析、 内存泄漏与溢出、JVM线上调优、CPU飙高系统反应慢怎么排查。
点击:【第二章:Java开发岗:MySQL篇】
隔离级别、ACID底层实现原理、 一致性非锁定读(MVCC的原理)、BufferPool缓存机制、filesort过程、 离散读、ICP优化、全文检索、 行锁、表锁、间隙锁、死锁、主键自增长实现原理、索引数据结构、SQL优化、索引失效的几种情况、聚集索引、辅助索引、覆盖索引、联合索引、redo log、bin log、undolog、分布式事务、SQL的执行流程、重做日志刷盘策略、有MySQL调优、分库分表、主从复制、读写分离、高可用。
点击:【第三章:Java开发岗:Redis篇】
多路复用模式、单线程模型、简单字符串、链表、字典、跳跃表、压缩列表、encoding属性编码、持久化、布隆过滤器、分布式寻址算法、过期策略、内存淘汰策略 、Redis与数据库的数据一致性、Redis分布式锁、热点数据缓存、哨兵模式、集群模式、多级缓存架构、并发竞争、主从架构、集群架构及高可用、缓存雪崩、 缓存穿透、缓存失效。
点击:【第四章:Java开发岗:MQ篇】
RabbitMQ、RockerMQ、Kafka 三种消息中间件出现的消息可靠投递、消息丢失、消息顺序性、消息延迟、过期失效、消息队列满了、消息高可用等问题的解决方案。RabbitMQ的工作模式,RocketMQ的消息类型、消息存储机制,Kafka消费模式、主题/分区/日志、核心总控制器以及它的选举机制、Partition副本选举Leader机制、消费者消费消息的offset记录机制、消费者Rebalance机制、Rebalance分区分配策略、Rebalance过程、 producer发布消息机制、HW与LEO、日志分段存储、十亿消息数据线上环境规划、JVM参数设置。
点击:【第五章:Java开发岗:Spring篇】
SpringBean生命周期、Spring循环依赖、Spring容器启动执行流程、Spring事务底层实现原理、Spring IOC容器加载过程、Spring AOP底层实现原理、Spring的自动装配、Spring Boot自动装配、Spring Boot启动过程、SpringMVC执行流程、Mybatis的缓存机制。
微服务构建、客户端负载均衡、服务治理、服务容错保护、声明式服务调用、API网关服务、分布式配置中心、消息总线、消息驱动、分布式服务追踪、分布式事务、流量控制。
点击:【第七章:Java开发岗:项目篇】
简历上面的项目经历怎么写(项目介绍、负责模块、使用技术),面试项目实战(秒杀下单设计、权限设计、红包雨设计)
系列文章:每篇文章字数都是大几万,保证质量,文章以备战面试为背景,薪资参考坐标:上海;每个地方,每个时间段薪资待遇都不一样,文章仅做面试参考,具体能否谈到理想的薪资取决于面试表现、平时的积累、市场行情、机遇。
提示:系列文章还未全部完成,后续的文章,会慢慢补充进去的。
文章目录
这里总结一下35k的Java开发岗需要掌握的面试题,帮助大家快速复习,突破面试瓶颈。本章主讲MQ知识点,知识点有:RabbitMQ、RockerMQ、Kafka 三种消息中间件出现的消息可靠投递、消息丢失、消息顺序性、消息延迟、过期失效、消息队列满了、消息高可用等问题的解决方案。RabbitMQ的工作模式,RocketMQ的消息类型,Kafka消费模式、主题/分区/日志、核心总控制器以及它的选举机制、Partition副本选举Leader机制、消费者消费消息的offset记录机制、消费者Rebalance机制、Rebalance分区分配策略、Rebalance过程、 producer发布消息机制、HW与LEO、日志分段存储、十亿消息数据线上环境规划、JVM参数设置。大致估算可以讲8小时左右,作为备战面试的mq知识点还是很不错的。35k薪资参考的坐标:上海,参考时间:2022年8月。
三种mq对比
使用消息队列有解耦,扩展性,削峰,异步等功能,市面上主流的几款mq,rabbitmq,rocketmq,kafka有各自的应用场景。kafka,有出色的吞吐量,比较强悍的性能,而且集群可以实现高可用,就是会丢数据,所以一般被用于日志分析和大数据采集。rabbitmq,消息可靠性比较高,支持六种工作模式,功能比较全面,但是由于吞吐量比较低,消息累积还会影响性能,加上erlang语言不好定制,所以一般使用于小规模的场景,大多数是中小企业用的比较多。rocketmq,高可用,高性能,高吞吐量,支持多种消息类型,比如同步,异步,顺序,广播,延迟,批量,过滤,事务等等消息,功能比较全面,只不过开源版本比不上商业版本的,加上开发这个中间件的大佬写的文档不多,文档不太全,这也是它的一个缺点,不过这个中间件可以作用于几乎全场景。
消息丢失
消息丢失,生产者往消息队列发送消息,消息队列往消费者发送消息,会有丢消息的可能,消息队列也有可能丢消息,通常MQ存盘时都会先写入操作系统的缓存页中,然后再由操作系统异步的将消息写入硬盘,这个中间有个时间差,就可能会造成消息丢失,如果服务挂了,缓存中还没有来得及写入硬盘的消息就会发生消息丢失。
不同的消息中间件对于消息丢失也有不同的解决方案,先说说最容易丢失消息的kafka吧。生产者发消息给Kafka Broker:消息写入Leader后,Follower是主动与Leader进行同步,然后发ack告诉生产者收到消息了,这个过程kafka提供了一个参数,request.required.acks属性来确认消息的生产,0表示不进行消息接收是否成功的确认,发生网络抖动消息丢了,生产者不校验ACK自然就不知道丢了。1表示当Leader接收成功时确认,只要Leader存活就可以保证不丢失,保证了吞吐量,但是如果leader挂了,恰好选了一个没有ACK的follower,那也丢了。-1或者all表示Leader和Follower都接收成功时确认,可以最大限度保证消息不丢失,但是吞吐量低,降低了kafka的性能。一般在不涉及金额的情况下,均衡考虑可以使用1,保证消息的发送和性能的一个平衡。Kafka Broker 消息同步和持久化:Kafka通过多分区多副本机制,可以最大限度保证数据不会丢失,如果数据已经写入系统缓存中,但是还没来得及刷入磁盘,这个时候机器宕机,或者没电了,那就丢消息了,当然这种情况很极端。Kafka Broker 将消息传递给消费者:如果消费这边配置的是自动提交,万一消费到数据还没处理完,就自动提交offset了,但是此时消费者直接宕机了,未处理完的数据丢失了,下次也消费不到了。所以为了避免这种情况,需要将配置改为,先消费处理数据,然后手动提交,这样消息处理失败,也不会提交成功,没有丢消息。
rabbitmq整个消息投递的路径是producer—>rabbitmq broker—>exchange—>queue—>consumer。
生产者将消息投递到Broker时产生confirm状态,会出现二种情况,ack:表示已经被Broker签收。nack:表示表示已经被Broker拒收,原因可能有队列满了,限流,IO异常等。生产者将消息投递到Broker,被Broker签收,但是没有对应的队列进行投递,将消息回退给生产者会产生return状态。这二种状态是rabbitmq提供的消息可靠投递机制,生产者开启确认模式和退回模式。使用rabbitTemplate.setConfirmCallback设置回调函数。当消息发送到exchange后回调confirm方法。在方法中判断ack,如果为true,则发送成功,如果为false,则发送失败,需要处理。使用rabbitTemplate.setReturnCallback设置退回函数,当消息从exchange路由到queue失败后,如果设置了rabbitTemplate.setMandatory(true)参数,则会将消息退回给producer。消费者在rabbit:listener-container标签中设置acknowledge属性,设置ack方式 none:自动确认,manual:手动确认。none自动确认模式很危险,当生产者发送多条消息,消费者接收到一条信息时,会自动认为当前发送的消息已经签收了,这个时候消费者进行业务处理时出现了异常情况,也会认为消息已经正常签收处理了,而队列里面显示都被消费掉了。所以真实开发都会改为手动签收,可以防止消息丢失。消费者如果在消费端没有出现异常,则调用channel.basicAck方法确认签收消息。消费者如果出现异常,则在catch中调用 basicNack或 basicReject,拒绝消息,让MQ重新发送消息。通过一系列的操作,可以保证消息的可靠投递以及防止消息丢失的情况。

然后说一下rocketmq,生产者使用事务消息机制保证消息零丢失,第一步就是确保Producer发送消息到了Broker这个过程不会丢消息。发送half消息给rocketmq,这个half消息是在生产者操作前发送的,对下游服务的消费者是不可见的。这个消息主要是确认RocketMQ的服务是否正常,通知RocketMQ,马上要发一个消息了,做好准备。half消息如果写入失败就认为MQ的服务是有问题的,这个时候就不能通知下游服务了,给生产者的操作加上一个状态标记,然后等待MQ服务正常后再进行补偿操作,等MQ服务正常后重新下单通知下游服务。然后执行本地事务,比如说下了个订单,把下单数据写入到mysql,返回本地事务状态给rocketmq,在这个过程中,如果写入数据库失败,可能是数据库崩了,需要等一段时间才能恢复,这个时候把订单一直标记为"新下单"的状态,订单的消息先缓存起来,比如Redis、文本或者其他方式,然后给RocketMQ返回一个未知状态,未知状态的事务状态回查是由RocketMQ的Broker主动发起的,RocketMQ过一段时间来回查事务状态,在回查事务状态的时候,再尝试把数据写入数据库,如果数据库这时候已经恢复了,继续后面的业务。而且即便这个时候half消息写入成功后RocketMQ挂了,只要存储的消息没有丢失,等RocketMQ恢复后,RocketMQ就会再次继续状态回查的流程。第二步就是确保Broker接收到的消息不会丢失,因为RocketMQ为了减少磁盘的IO,会先将消息写入到os缓存中,不是直接写入到磁盘里面,消费者从os缓存中获取消息,类似于从内存中获取消息,速度更快,过一段时间会由os线程异步的将消息刷入磁盘中,此时才算真正完成了消息的持久化。在这个过程中,如果消息还没有完成异步刷盘,RocketMQ中的Broker宕机的话,就会导致消息丢失。所以第二步,消息支持持久化到Commitlog里面,即使宕机后重启,未消费的消息也是可以加载出来的。把RocketMQ的刷盘方式 flushDiskType配置成同步刷盘,一旦同步刷盘返回成功,可以保证接收到的消息一定存储在本地的内存中。采用主从机构,集群部署,Leader中的数据在多个Follower中都存有备份,防止单点故障,同步复制可以保证即使Master 磁盘崩溃,消息仍然不会丢失。但是这里还会有一个问题,主从结构是只做数据备份,没有容灾功能的。也就是说当一个master节点挂了后,slave节点是无法切换成master节点继续提供服务的。所以在RocketMQ4.5以后的版本支持Dledge,DLedger是基于Raft协议选举Leader Broker的,当master节点挂了后,Dledger会接管Broker的CommitLog消息存储 ,在Raft协议中进行多台机器的Leader选举,发起一轮一轮的投票,通过多台机器互相投票选出来一个Leader,完成master节点往slave节点的消息同步。数据同步会通过两个阶段,一个是uncommitted阶段,一个是commited阶段。Leader Broker上的Dledger收到一条数据后,会标记为uncommitted状态,然后他通过自己的DledgerServer组件把这个uncommitted数据发给Follower Broker的DledgerServer组件。接着Follower Broker的DledgerServer收到uncommitted消息之后,必须返回一个ack给Leader Broker的Dledger。然后如果Leader Broker收到超过半数的Follower Broker返回的ack之后,就会把消息标记为committed状态。再接下来, Leader Broker上的DledgerServer就会发送committed消息给Follower Broker上的DledgerServer,让他们把消息也标记为committed状态。这样,就基于Raft协议完成了两阶段的数据同步。第三步,Cunmser确保拉取到的消息被成功消费,就需要消费者不要使用异步消费,有可能造成消息状态返回后消费者本地业务逻辑处理失败造成消息丢失的可能。用同步消费方式,消费者端先处理本地事务,然后再给MQ一个ACK响应,这时MQ就会修改Offset,将消息标记为已消费,不再往其他消费者推送消息,在Broker的这种重新推送机制下,消息是不会在传输过程中丢失的。
消息重复消费
消息重复消费的问题
第一种情况是发送时消息重复,当一条消息已被成功发送到服务端并完成持久化,此时出现了网络抖动或者客户端宕机,导致服务端对客户端应答失败。 如果此时生产者意识到消息发送失败并尝试再次发送消息,消费者后续会收到两条内容相同并且 Message ID 也相同的消息。
第二种情况是投递时消息重复,消息消费的场景下,消息已投递到消费者并完成业务处理,当客户端给服务端反馈应答的时候网络闪断。 为了保证消息至少被消费一次,tMQ 的服务端将在网络恢复后再次尝试投递之前已被处理过的消息,消费者后续会收到两条内容相同并且 Message ID 也相同的消息。
第三种情况是负载均衡时消息重复,比如网络抖动、Broker 重启以及订阅方应用重启,当MQ的Broker或客户端重启、扩容或缩容时,会触发Rebalance,此时消费者可能会收到重复消息。
那么怎么解决消息重复消费的问题呢?就是对消息进行幂等性处理。
在MQ中,是无法保证每个消息只被投递一次的,因为网络抖动或者客户端宕机等其他因素,基本都会配置重试机制,所以要在消费者端的业务上做消费幂等处理,MQ的每条消息都有一个唯一的MessageId,这个参数在多次投递的过程中是不会改变的,业务上可以用这个MessageId加上业务的唯一标识来作为判断幂等的关键依据,例如订单ID。而这个业务标识可以使用Message的Key来进行传递。消费者获取到消息后先根据id去查询redis/db是否存在该消息,如果不存在,则正常消费,消费完后写入redis/db。如果存在,则证明消息被消费过,直接丢弃。
消息顺序
消息顺序的问题,如果发送端配置了重试机制,mq不会等之前那条消息完全发送成功,才去发送下一条消息,这样可能会出现发送了1,2,3条消息,但是第1条超时了,后面两条发送成功,再重试发送第1条消息,这时消息在broker端的顺序就是2,3,1了。RocketMQ消息有序要保证最终消费到的消息是有序的,需要从Producer、Broker、Consumer三个步骤都保证消息有序才行。在发送者端:在默认情况下,消息发送者会采取Round Robin轮询方式把消息发送到不同的分区队列,而消费者消费的时候也从多个MessageQueue上拉取消息,这种情况下消息是不能保证顺序的。而只有当一组有序的消息发送到同一个MessageQueue上时,才能利用MessageQueue先进先出的特性保证这一组消息有序。而Broker中一个队列内的消息是可以保证有序的。在消费者端:消费者会从多个消息队列上去拿消息。这时虽然每个消息队列上的消息是有序的,但是多个队列之间的消息仍然是乱序的。消费者端要保证消息有序,就需要按队列一个一个来取消息,即取完一个队列的消息后,再去取下一个队列的消息。而给consumer注入的MessageListenerOrderly对象,在RocketMQ内部就会通过锁队列的方式保证消息是一个一个队列来取的。MessageListenerConcurrently这个消息监听器则不会锁队列,每次都是从多个Message中取一批数据,默认不超过32条。因此也无法保证消息有序。RocketMQ 在默认情况下不保证顺序,要保证全局顺序,需要把 Topic 的读写队列数设置为 1,然后生产者和消费者的并发设置也是 1,不能使用多线程。所以这样的话高并发,高吞吐量的功能完全用不上。全局有序就是无论发的是不是同一个分区,我都可以按照你生产的顺序来消费。分区有序就只针对发到同一个分区的消息可以顺序消费。kafka保证全链路消息顺序消费,需要从发送端开始,将所有有序消息发送到同一个分区,然后用一个消费者去消费,但是这种性能比较低,可以在消费者端接收到消息后将需要保证顺序消费的几条消费发到内存队列(可以搞多个),一个内存队列开启一个线程顺序处理消息。RabbitMq没有属性设置消息的顺序性,不过我们可以通过拆分为多个queue,每个queue由一个consumer消费。或者一个queue对应一个consumer,然后这个consumer内部用内存队列做排队,然后分发给底层不同的worker来处理,保证消息的顺序性。
消息积压
线上有时因为发送方发送消息速度过快,或者消费方处理消息过慢,可能会导致broker积压大量未消费消息。消息数据格式变动或消费者程序有bug,导致消费者一直消费不成功,也可能导致broker积压大量未消费消息。解决方案可以修改消费端程序,让其将收到的消息快速转发到其他主题,可以设置很多分区,然后再启动多个消费者同时消费新主题的不同分区。可以将这些消费不成功的消息转发到其它队列里去,类似死信队列,后面再慢慢分析死信队列里的消息处理问题。另外在RocketMQ官网中,还分析了一个特殊情况,如果RocketMQ原本是采用的普通方式搭建主从架构,而现在想要中途改为使用Dledger高可用集群,这时候如果不想历史消息丢失,就需要先将消息进行对齐,也就是要消费者把所有的消息都消费完,再来切换主从架构。因为Dledger集群会接管RocketMQ原有的CommitLog日志,所以切换主从架构时,如果有消息没有消费完,这些消息是存在旧的CommitLog中的,就无法再进行消费了。这个场景下也是需要尽快的处理掉积压的消息。
延迟队列
消息被发送以后,并不想让消费者立刻获取,而是等待特定的时间后,消费者才能获取这个消息进行消费。例如10分钟,内完成订单支付,支付完成后才会通知下游服务进行进一步的营销补偿。往MQ发一个延迟1分钟的消息,消费到这个消息后去检查订单的支付状态,如果订单已经支付,就往下游发送下单的通知。而如果没有支付,就再发一个延迟1分钟的消息。最终在第10个消息时把订单回收,就不用对全部的订单表进行扫描,而只需要每次处理一个单独的订单消息。这个就是延迟对列的应用场景。rabbittmq,rocketmq都可以通过设置ttl来设置延迟时间,kafka则是可以在发送延时消息的时候,先把消息按照不同的延迟时间段发送到指定的队列中,比如topic_1s,topic_5s,topic_10s,topic_2h,然后通过定时器进行轮训消费这些topic,查看消息是否到期,如果到期就把这个消息发送到具体业务处理的topic中,队列中消息越靠前的到期时间越早,具体来说就是定时器在一次消费过程中,对消息的发送时间做判断,看下是否延迟到对应时间了,如果到了就转发,如果还没到这一次定时任务就可以提前结束了。
mq设置过期时间,就会有消息失效的情况,如果消息在队列里积压超过指定的过期时间,就会被mq给清理掉,这个时候数据就没了。解决方案也有手动写程序,将丢失的那批数据,一点点地查出来,然后重新插入到 mq 里面去。
消息队列高可用
对于RocketMQ来说可以使用Dledger主从架构来保证消息队列的高可用,这个在上面也有提到过。然后在说说rabbitmq,它提供了一种叫镜像集群模式,在镜像集群模式下,你创建的 queue,无论元数据还是 queue 里的消息都会存在于多个实例上,就是说,每个 RabbitMQ 节点都有这个 queue 的一个完整镜像,包含 queue 的全部数据的意思。然后每次你写消息到 queue 的时候,都会自动把消息同步到多个实例的 queue 上。RabbitMQ 有很好的管理控制台,可以在后台新增一个策略,这个策略是镜像集群模式的策略,指定的时候是可以要求数据同步到所有节点的,也可以要求同步到指定数量的节点,再次创建 queue 的时候,应用这个策略,就会自动将数据同步到其他的节点上去了。只不过消息需要同步到所有机器上,导致网络带宽压力和消耗很重。最后再说说kafka,它是天然的分布式消息队列,在Kafka 0.8 以后,提供了副本机制,一个 topic要求指定partition数量,每个 partition的数据都会同步到其它机器上,形成自己的多个 replica 副本,所有 replica 会选举一个 leader 出来,其他 replica 就是 follower。写的时候,leader 会负责把数据同步到所有 follower 上去。如果某个 broker 宕机了,没事儿,那个 broker上面的 partition 在其他机器上都有副本的,如果这上面有某个 partition 的 leader,那么此时会从 follower 中重新选举一个新的 leader 出来。
RabbitMQ的工作模式
RabbitMQ 提供了 6 种工作模式,简单模式、work queues、Publish/Subscribe
发布与订阅模式、Routing 路由模式、Topics 主题模式、RPC 远程调用模式(远程调用,不太算消息队列)
简单模式
一个生产者生产消息发送到队列里面,一个消费者从队列里面拿消息,进行消费消息。一个生产者、一个消费者,不需要设置交换机(使用默认的交换机)

说明:类似一个邮箱,可以缓存消息;生产者向其中投递消息,消费者从其中取出消息。
Work queues 工作队列模式
一个生产者生产消息发送到队列里面,一个或者多个消费者从队列里面拿消息,进行消费消息。一个生产者、多个消费者(竞争关系),不需要设置交换机(使用默认的交换机)

说明:对于任务过重或任务较多情况使用工作队列可以提高任务处理的速度。应用场景:过年过节12306抢票,发短信给用户,可以接入多个短信服务进行发送,提供任务的处理速度。
Pub/Sub 订阅模式
一个生产者生产消息发送到交换机里面,由交换机处理消息,队列与交换机的任意绑定,将消息指派给某个队列,一个或者多个消费者从队列里面拿消息,进行消费消息。需要设置类型为 fanout 的交换机,并且交换机和队列进行绑定,当发送消息到交换机后,交换机会将消息发送到绑定的队列。

说明:Exchange(交换机)只负责转发消息,不具备存储消息的能力,因此如果没有任何队列与 Exchange 绑定,或者没有符合路由规则的队列,那么消息会丢失!
Routing 路由模式
一个生产者生产消息发送到交换机里面,并且指定一个路由key,队列与交换机的绑定是通过路由key进行绑定的,消费者在消费的时候需要根据路由key从交换机里面拿消息,进行消费消息。需要设置类型为 direct 的交换机,交换机和队列进行绑定,并且指定 routing key,当发送消息到交换机后,交换机会根据 routing key 将消息发送到对应的队列。

说明:Routing 模式要求队列在绑定交换机时要指定 routing key,消息会转发到符合 routing key 的队列。
Topics 通配符模式
一个生产者生产消息发送到交换机里面,并且使用通配符的形式(类似mysql里面的模糊查询,比如想获取一批带有item前缀的数据),队列与交换机的绑定是通过通配符进行绑定的,消费者在消费的时候需要根据根据通配符从交换机里面拿消息,进行消费消息。需要设置类型为 topic 的交换机,交换机和队列进行绑定,并且指定通配符方式的 routing key,当发送消息到交换机后,交换机会根据 routing key 将消息发送到对应的队列

说明:通配符规则:# 匹配一个或多个词,* 匹配不多不少恰好1个词。例如:Lazy.# 能够匹配 Lazy.insert.content或者 Lazy.insert,Lazy.* 只能匹配Lazy.insert。
RocketMQ的消息类型
那我们来逐一连接下RocketMQ都支持哪些类型的消息:
同步发送、异步发送以及单向发送
基本样例部分我们使用消息生产者分别通过三种方式发送消息,同步发送、异步发送以及单向发送。
然后使用消费者来消费这些消息。
1、同步发送消息的样例见:org.apache.rocketmq.example.simple.Producer
发送完消息之后,等待消息返回后再继续进行下面的操作。(消息发送最慢)
package org.apache.rocketmq.example.simple;
import org.apache.rocketmq.client.exception.MQClientException;
import org.apache.rocketmq.client.producer.DefaultMQProducer;
import org.apache.rocketmq.client.producer.SendResult;
import org.apache.rocketmq.common.message.Message;
import org.apache.rocketmq.remoting.common.RemotingHelper;
//简单样例:同步发送消息
public class Producer {
public static void main(String[] args) throws MQClientException, InterruptedException {
DefaultMQProducer producer = new DefaultMQProducer("ProducerGroupName");
producer.setNamesrvAddr("ip:9876");
producer.start();
for (int i = 0; i < 20; i++)
try {
{
Message msg = new Message("TopicTest",
"TagA",
"OrderID188",
"Hello world".getBytes(RemotingHelper.DEFAULT_CHARSET));
//同步传递消息,消息会发给集群中的一个Broker节点。
SendResult sendResult = producer.send(msg);
System.out.printf("%s%n", sendResult);
}
} catch (Exception e) {
e.printStackTrace();
}
producer.shutdown();
}
}
2、异步发送消息的样例见:org.apache.rocketmq.example.simple.AsyncProducer
发完消息之后就去做自己的事情了,但是会给客户端一个回调方法,把消息发送的结果给到客户端。这里引入了一个countDownLatch来保证所有消息回调方法都执行完了再关闭Producer。 所以从这里可以看出,RocketMQ的Producer也是一个服务端,在往Broker发送消息的时候也要作为服务端提供服务。
package org.apache.rocketmq.example.simple;
import org.apache.rocketmq.client.exception.MQClientException;
import org.apache.rocketmq.client.producer.DefaultMQProducer;
import org.apache.rocketmq.client.producer.SendCallback;
import org.apache.rocketmq.client.producer.SendResult;
import org.apache.rocketmq.common.message.Message;
import org.apache.rocketmq.remoting.common.RemotingHelper;
import java.io.UnsupportedEncodingException;
import java.util.concurrent.CountDownLatch;
import java.util.concurrent.TimeUnit;
//简单样例:异步发送消息
public class AsyncProducer {
public static void main(String[] args) throws MQClientException, InterruptedException, UnsupportedEncodingException {
DefaultMQProducer producer = new DefaultMQProducer("Jodie_Daily_test");
producer.setNamesrvAddr("ip:9876");
producer.start();
producer.setRetryTimesWhenSendAsyncFailed(0);
int messageCount = 100;
//由于是异步发送,这里引入一个countDownLatch,保证所有Producer发送消息的回调方法都执行完了再停止Producer服务。
final CountDownLatch countDownLatch = new CountDownLatch(messageCount);
for (int i = 0; i < messageCount; i++) {
try {
final int index = i;
Message msg = new Message("TopicTest",
"TagA",
"OrderID188",
"Hello world".getBytes(RemotingHelper.DEFAULT_CHARSET));
producer.send(msg, new SendCallback() {
@Override
public void onSuccess(SendResult sendResult) {
countDownLatch.countDown();
System.out.printf("%-10d OK %s %n", index, sendResult.getMsgId());
}
@Override
public void onException(Throwable e) {
countDownLatch.countDown();
System.out.printf("%-10d Exception %s %n", index, e);
e.printStackTrace();
}
});
System.out.println("消息发送完成");
} catch (Exception e) {
e.printStackTrace();
}
}
countDownLatch.await(5, TimeUnit.SECONDS);
producer.shutdown();
}
}
3、单向发送消息的样例:
关键点就是使用producer.sendOneWay方式来发送消息,这个方法没有返回值,也没有回调。就是只管把消息发出去就行了。(消息发送最快)
public class OnewayProducer {
public static void main(String[] args) throws Exception{
//Instantiate with a producer group name.
DefaultMQProducer producer = new DefaultMQProducer("please_rename_unique_group_name");
// Specify name server addresses.可以在代码中指定,也可以在环境变量中配置,和jdk配置环境变量类似
producer.setNamesrvAddr("ip:9876");
//Launch the instance.
producer.start();
for (int i = 0; i < 100; i++) {
//Create a message instance, specifying topic, tag and message body.
Message msg = new Message("TopicTest" /* Topic */,
"TagA" /* Tag */,
("Hello RocketMQ " +
i).getBytes(RemotingHelper.DEFAULT_CHARSET) /* Message body */
);
//Call send message to deliver message to one of brokers.
//核心:发送消息。没有返回值,发完消息就不管了,不知道有没有发送消息成功
producer.sendOneway(msg);
}
//Wait for sending to complete
Thread.sleep(5000);
producer.shutdown();
}
}
4、使用消费者消费消息

消费者消费消息有两种模式
一种是消费者主动去Broker上拉取消息的拉模式。
一种是消费者等待Broker把消息推送过来的推模式。
拉模式的样例见:org.apache.rocketmq.example.simple.PullConsumer
package org.apache.rocketmq.example.simple;
import org.apache.rocketmq.client.consumer.DefaultMQPullConsumer;
import org.apache.rocketmq.client.consumer.PullResult;
import org.apache.rocketmq.client.exception.MQClientException;
import org.apache.rocketmq.common.message.MessageQueue;
import java.util.HashMap;
import java.util.Map;
import java.util.Set;
public class PullConsumer {
//偏移量
private static final Map<MessageQueue, Long> OFFSE_TABLE = new HashMap<MessageQueue, Long>();
public static void main(String[] args) throws MQClientException {
//过期的方法
DefaultMQPullConsumer consumer = new DefaultMQPullConsumer("PullConsumer_1");
consumer.setNamesrvAddr("ip:9876");
consumer.start();
Set<MessageQueue> mqs = consumer.fetchSubscribeMessageQueues("Topic_1");
for (MessageQueue mq : mqs) {
System.out.printf("Consume from the queue: %s%n", mq);
SINGLE_MQ:
while (true) {
try {
//第一个参数:mq的消息队列,第二个参数:过滤,第三个参数:偏移量,第四个参数:一次拉取多少条消息
PullResult pullResult =
consumer.pullBlockIfNotFound(mq, null, getMessageQueueOffset(mq), 32);
System.out.printf("%s%n", pullResult);
//自己维护偏移量
putMessageQueueOffset(mq, pullResult.getNextBeginOffset());
switch (pullResult.getPullStatus()) {
case FOUND:
break;
case NO_MATCHED_MSG:
break;
case NO_NEW_MSG:
break SINGLE_MQ;
case OFFSET_ILLEGAL:
break;
default:
break;
}
} catch (Exception e) {
e.printStackTrace();
}
}
}
consumer.shutdown();
}
//获取偏移量
private static long getMessageQueueOffset(MessageQueue mq) {
Long offset = OFFSE_TABLE.get(mq);
if (offset != null)
return offset;
return 0;
}
//存储偏移量
private static void putMessageQueueOffset(MessageQueue mq, long offset) {
OFFSE_TABLE.put(mq, offset);
}
}
上面那种方式需要自己维护偏移量,不够友好,所以下面这种方式改进了
package org.apache.rocketmq.example.simple;
import org.apache.rocketmq.client.consumer.DefaultLitePullConsumer;
import org.apache.rocketmq.common.consumer.ConsumeFromWhere;
import org.apache.rocketmq.common.message.MessageExt;
import java.util.List;
public class LitePullConsumerSubscribe {
public static volatile boolean running = true;
public static void main(String[] args) throws Exception {
DefaultLitePullConsumer litePullConsumer = new DefaultLitePullConsumer("lite_pull_consumer_test");
litePullConsumer.setNamesrvAddr("ip:9876");
litePullConsumer.setConsumeFromWhere(ConsumeFromWhere.CONSUME_FROM_FIRST_OFFSET);
litePullConsumer.subscribe("TopicTest", "*");
litePullConsumer.start();
try {
while (running) {
//直接去拉就可以了
List<MessageExt> messageExts = litePullConsumer.poll();
System.out.printf("%s%n", messageExts);
}
} finally {
litePullConsumer.shutdown();
}
}
}
上面那种就是傻瓜式的一次拉取32条,无法定制化拉取指定某一个区间的消息,所以下面这种又进行了定制化调整
package org.apache.rocketmq.example.simple;
import org.apache.rocketmq.client.consumer.DefaultLitePullConsumer;
import org.apache.rocketmq.common.message.MessageExt;
import org.apache.rocketmq.common.message.MessageQueue;
import java.util.ArrayList;
import java.util.Collection;
import java.util.List;
public class LitePullConsumerAssign {
public static volatile boolean running = true;
public static void main(String[] args) throws Exception {
DefaultLitePullConsumer litePullConsumer = new DefaultLitePullConsumer("PullConsumer_1");
litePullConsumer.setAutoCommit(false);
litePullConsumer.start();
//拉取这个主题里面的队列
Collection<MessageQueue> mqSet = litePullConsumer.fetchMessageQueues("Topic_1");
List<MessageQueue> list = new ArrayList<>(mqSet);
//这一步就是过滤一部分队列,取其中一部分的队列
List<MessageQueue> assignList = new ArrayList<>();
for (int i = 0; i < list.size() / 2; i++) {
assignList.add(list.get(i));
}
//把队列分配给这个消费者客户端
litePullConsumer.assign(assignList);
//取第一个队列,从偏移量为10的起点开始消费消息
litePullConsumer.seek(assignList.get(0), 10);
try {
while (running) {
//默认拉取32条
List<MessageExt> messageExts = litePullConsumer.poll();
System.out.printf("%s %n", messageExts);
litePullConsumer.commitSync();
}
} finally {
litePullConsumer.shutdown();
}
}
}
推模式的样例见:org.apache.rocketmq.example.simple.PushConsumer
package org.apache.rocketmq.example.simple;
import org.apache.rocketmq.client.consumer.DefaultMQPushConsumer;
import org.apache.rocketmq.client.consumer.listener.ConsumeConcurrentlyContext;
import org.apache.rocketmq.client.consumer.listener.ConsumeConcurrentlyStatus;
import org.apache.rocketmq.client.consumer.listener.MessageListenerConcurrently;
import org.apache.rocketmq.client.exception.MQClientException;
import org.apache.rocketmq.common.consumer.ConsumeFromWhere;
import org.apache.rocketmq.common.message.MessageExt;
import java.util.List;
public class PushConsumer {
public static void main(String[] args) throws InterruptedException, MQClientException {
DefaultMQPushConsumer consumer = new DefaultMQPushConsumer("PushConsumer_1");
consumer.setNamesrvAddr("ip:9876");
consumer.subscribe("Topic_1", "*");//第二个参数就是过滤方式
consumer.setConsumeFromWhere(ConsumeFromWhere.CONSUME_FROM_FIRST_OFFSET);
//wrong time format 2018_0522_221800
consumer.setConsumeTimestamp("20220117221800");
//注册一个消息监听
consumer.registerMessageListener(new MessageListenerConcurrently() {
//消费消息,有消息来了之后就会由broker往这里面推消息
@Override
public ConsumeConcurrentlyStatus consumeMessage(List<MessageExt> msgs, ConsumeConcurrentlyContext context) {
System.out.printf("%s Receive New Messages: %s %n", Thread.currentThread().getName(), msgs);
return ConsumeConcurrentlyStatus.CONSUME_SUCCESS;
}
});
consumer.start();
System.out.printf("Consumer Started.%n");
}
}
通常情况下,用推模式比较简单。实际上RocketMQ的推模式也是由拉模式封装出来的。4.7.1版本中DefaultMQPullConsumerImpl这个消费者类已标记为过期,但是还是可以使用的。替换的类是DefaultLitePullConsumerImpl。
顺序消息
顺序消息生产者样例见:org.apache.rocketmq.example.ordermessage.Producer
package org.apache.rocketmq.example.ordermessage;
import org.apache.rocketmq.client.exception.MQBrokerException;
import org.apache.rocketmq.client.exception.MQClientException;
import org.apache.rocketmq.client.producer.DefaultMQProducer;
import org.apache.rocketmq.client.producer.MQProducer;
import org.apache.rocketmq.client.producer.MessageQueueSelector;
import org.apache.rocketmq.client.producer.SendResult;
import org.apache.rocketmq.common.message.Message;
import org.apache.rocketmq.common.message.MessageQueue;
import org.apache.rocketmq.remoting.common.RemotingHelper;
import org.apache.rocketmq.remoting.exception.RemotingException;
import java.io.UnsupportedEncodingException;
import java.util.List;
public class Producer {
public static void main(String[] args) throws UnsupportedEncodingException {
try {
DefaultMQProducer producer = new DefaultMQProducer("please_rename_unique_group_name");
producer.setNamesrvAddr("ip:9876");
producer.start();
//业务场景:我有十个订单,每个订单有六个步骤,现在需要按照固定的步骤一条条的发送消息
for (int i = 0; i < 10; i++) {
int orderId = i;
for(int j = 0 ; j <= 5 ; j ++){
Message msg =
new Message("OrderTopicTest", "order_"+orderId, "KEY" + orderId,
("order_"+orderId+" step " + j).getBytes(RemotingHelper.DEFAULT_CHARSET));
//消息队列的选择器
SendResult sendResult = producer.send(msg, new MessageQueueSelector() {
//第一个参数:所有的消息,第二个参数:发送的消息,第三个参数:根据什么发送,这里面传的是orderId
@Override
public MessageQueue select(List<MessageQueue> mqs, Message msg, Object arg) {
Integer id = (Integer) arg;
int index = id % mqs.size();
//获取订单id进行取模,取其中一个消息
return mqs.get(index);
}
//同一个订单id可以放到同一个队列里面去
}, orderId);
System.out.printf("%s%n", sendResult);
}
}
producer.shutdown();
} catch (MQClientException | RemotingException | MQBrokerException | InterruptedException e) {
e.printStackTrace();
}
}
}
顺序消息消费者样例见:org.apache.rocketmq.example.ordermessage.Consumer
package org.apache.rocketmq.example.ordermessage;
import org.apache.rocketmq.client.consumer.DefaultMQPushConsumer;
import org.apache.rocketmq.client.consumer.listener.*;
import org.apache.rocketmq.client.exception.MQClientException;
import org.apache.rocketmq.common.consumer.ConsumeFromWhere;
import org.apache.rocketmq.common.message.MessageExt;
import java.util.List;
import java.util.concurrent.TimeUnit;
import java.util.concurrent.atomic.AtomicLong;
public class Consumer {
public static void main(String[] args) throws MQClientException {
DefaultMQPushConsumer consumer = new DefaultMQPushConsumer("please_rename_unique_group_name_3");
consumer.setNamesrvAddr("ip:9876");
consumer.setConsumeFromWhere(ConsumeFromWhere.CONSUME_FROM_LAST_OFFSET);
consumer.subscribe("OrderTopicTest", "*");
//MessageListenerOrderly是可以保证消息顺序消费的,因为它是一个队列一个队列的去拿消息的
consumer.registerMessageListener(new MessageListenerOrderly() {
@Override
public ConsumeOrderlyStatus consumeMessage(List<MessageExt> msgs, ConsumeOrderlyContext context) {
//自动提交
context.setAutoCommit(true);
for(MessageExt msg:msgs){
System.out.println("收到消息内容 "+new String(msg.getBody()));
}
return ConsumeOrderlyStatus.SUCCESS;
}
});
// MessageListenerConcurrently是保证不了最终消费顺序的,因为他会出现同一个主题拿多个队列的消息,有可能第一个队列拿一大部分,第二个队列拿一小部分,这样是没法保证消息的顺序消费的
// 全局顺序可以通过一个主题里面只有一个队列,来保证在消费端队列里面的消息可以顺序消费。
// consumer.registerMessageListener(new MessageListenerConcurrently() {
// @Override
// public ConsumeConcurrentlyStatus consumeMessage(List<MessageExt> msgs, ConsumeConcurrentlyContext context) {
// for(MessageExt msg:msgs){
// System.out.println("收到消息内容 "+new String(msg.getBody()));
// }
// return ConsumeConcurrentlyStatus.CONSUME_SUCCESS;
// }
// });
consumer.start();
System.out.printf("Consumer Started.%n");
}
}
验证时,可以启动多个Consumer实例,观察下每一个订单的消息分配以及每个订单下多个步骤的消费顺序。不管订单在多个Consumer实例之前是如何分配的,每个订单下的多条消息顺序都是固定从0~5的。RocketMQ保证的是消息的局部有序,而不是全局有序。
MessageListenerOrderly是可以保证最终消费顺序的,它是一个队列一个队列的去拿消息的

MessageListenerConcurrently是保证不了最终消费顺序的,不保证全局有序,只保证局部有序

先从控制台上看下List mqs是什么。再回看我们的样例,实际上,RocketMQ也只保证了每个OrderID的所有消息有序(发到了同一个queue),而并不能保证所有消息都有序。所以这就涉及到了RocketMQ消息有序的原理。要保证最终消费到的消息是有序的,需要从Producer、Broker、Consumer三个步骤都保证消息有序才行。
首先在发送者端:在默认情况下,消息发送者会采取Round Robin轮询方式把消息发送到不同的MessageQueue(分区队列),而消费者消费的时候也从多个MessageQueue上拉取消息,这种情况下消息是不能保证顺序的。而只有当一组有序的消息发送到同一个MessageQueue上时,才能利用MessageQueue先进先出的特性保证这一组消息有序。而Broker中一个队列内的消息是可以保证有序的。
然后在消费者端:消费者会从多个消息队列上去拿消息。这时虽然每个消息队列上的消息是有序的,但是多个队列之间的消息仍然是乱序的。消费者端要保证消息有序,就需要按队列一个一个来取消息,即取完一个队列的消息后,再去取下一个队列的消息。而给consumer注入的MessageListenerOrderly对象,在RocketMQ内部就会通过锁队列的方式保证消息是一个一个队列来取的。MessageListenerConcurrently这个消息监听器则不会锁队列,每次都是从多个Message中取一批数据(默认不超过32条)。因此也无法保证消息有序。
RocketMQ 在默认情况下不保证顺序,要保证全局顺序,需要把 Topic 的读写队列数设置为 1,然后生产者和消费者的并发设置也是 1,不能使用多线程。所以这样的话 高并发,高吞吐量的功能完全用不上。
全局顺序消息 对于指定的一个 Topic,所有消息按照严格的先入先出(FIFO)的顺序进行发布 和消费。 分区顺序消息 对于指定的一个 Topic,所有消息根据 Sharding Key 进行区块分区。同一个分 区内的消息按照严格的 FIFO 顺序进行发布和消费。Sharding Key 是顺序消息中用 来区分不同分区的关键字段,和普通消息的 Message Key 是完全不同的概念。
- 全局有序就是无论发的是不是同一个分区,我都可以按照你生产的顺序来消费
- 分区有序就只针对发到同一个分区的消息可以顺序消费
广播消息
广播消息的消息生产者样例见:org.apache.rocketmq.example.broadcast.PushConsumer
package org.apache.rocketmq.example.broadcast;
import org.apache.rocketmq.client.consumer.DefaultMQPushConsumer;
import org.apache.rocketmq.client.consumer.listener.ConsumeConcurrentlyContext;
import org.apache.rocketmq.client.consumer.listener.ConsumeConcurrentlyStatus;
import org.apache.rocketmq.client.consumer.listener.MessageListenerConcurrently;
import org.apache.rocketmq.client.exception.MQClientException;
import org.apache.rocketmq.common.consumer.ConsumeFromWhere;
import org.apache.rocketmq.common.message.MessageExt;
import org.apache.rocketmq.common.protocol.heartbeat.MessageModel;
import java.util.List;
public class PushConsumer {
public static void main(String[] args) throws InterruptedException, MQClientException {
DefaultMQPushConsumer consumer = new DefaultMQPushConsumer("please_rename_unique_group_name_1");
consumer.setConsumeFromWhere(ConsumeFromWhere.CONSUME_FROM_LAST_OFFSET);
consumer.setNamesrvAddr("ip:9876");
//重点是这个消费模式
consumer.setMessageModel(MessageModel.BROADCASTING);
consumer.subscribe("TopicTest", "*");
consumer.registerMessageListener(new MessageListenerConcurrently() {
@Override
public ConsumeConcurrentlyStatus consumeMessage(List<MessageExt> msgs,
ConsumeConcurrentlyContext context) {
System.out.printf("%s Receive New Messages: %s %n", Thread.currentThread().getName(), msgs);
return ConsumeConcurrentlyStatus.CONSUME_SUCCESS;
}
});
consumer.start();
System.out.printf("Broadcast Consumer Started.%n");
}
}
广播消息并没有特定的消息消费者样例,这是因为这涉及到消费者的集群消费模式。在集群状态(MessageModel.CLUSTERING)下,每一条消息只会被同一个消费者组中的一个实例消费到(这跟kafka和rabbitMQ的集群模式是一样的)。而广播模式则是把消息发给了所有订阅了对应主题的消费者,而不管消费者是不是同一个消费者组。
延迟消息
延迟消息的生产者案例
public class ScheduledMessageProducer {
public static void main(String[] args) throws Exception {
// Instantiate a producer to send scheduled messages
DefaultMQProducer producer = new DefaultMQProducer("ExampleProducerGroup");
producer.setNamesrvAddr("ip:9876");
// Launch producer
producer.start();
int totalMessagesToSend = 100;
for (int i = 0; i < totalMessagesToSend; i++) {
Message message = new Message("TestTopic", ("Hello scheduled message " + i).getBytes());
// This message will be delivered to consumer 10 seconds later.
//消息的延迟级别,1s 5s 10s 30s 1m 2m 3m 4m 5m 6m 7m 8m 9m 10m 20m
message.setDelayTimeLevel(3);
// Send the message
producer.send(message);
}
// Shutdown producer after use.
producer.shutdown();
}
}
延迟消息实现的效果就是在调用producer.send方法后,消息并不会立即发送出去,而是会等一段时间再发送出去。这是RocketMQ特有的一个功能。
那会延迟多久呢?延迟时间的设置就是在Message消息对象上设置一个延迟级别message.setDelayTimeLevel(3);
开源版本的RocketMQ中,对延迟消息并不支持任意时间的延迟设定(商业版本中支持),而是只支持18个固定的延迟级别,1到18分别对应messageDelayLevel=1s 5s 10s 30s 1m 2m 3m 4m 5m 6m 7m 8m 9m 10m 20m 30m 1h 2h。这从哪里看出来的?其实从rocketmq-console控制台就能看出来。而这18个延迟级别也支持自行定义,不过一般情况下最好不要自定义修改。开源版本只有18个级别,商业版本可以自定义级别


批量消息
批量消息是指将多条消息合并成一个批量消息,一次发送出去。这样的好处是可以减少网络IO,提升吞吐量。
批量消息的消息生产者样例见:
org.apache.rocketmq.example.batch.SimpleBatchProducer
package org.apache.rocketmq.example.batch;
import org.apache.rocketmq.client.producer.DefaultMQProducer;
import org.apache.rocketmq.common.message.Message;
import java.util.ArrayList;
import java.util.List;
public class SimpleBatchProducer {
public static void main(String[] args) throws Exception {
DefaultMQProducer producer = new DefaultMQProducer("BatchProducerGroupName");
producer.setNamesrvAddr("ip:9876");
producer.start();
//If you just send messages of no more than 1MiB at a time, it is easy to use batch
//Messages of the same batch should have: same topic, same waitStoreMsgOK and no schedule support
String topic = "BatchTest";
List<Message> messages = new ArrayList<>();
messages.add(new Message(topic, "Tag", "OrderID001", "Hello world 0".getBytes()));
messages.add(new Message(topic, "Tag", "OrderID002", "Hello world 1".getBytes()));
messages.add(new Message(topic, "Tag", "OrderID003", "Hello world 2".getBytes()));
//把三个消息当成一个消息发送出去
producer.send(messages);
producer.shutdown();
}
}
org.apache.rocketmq.example.batch.SplitBatchProducer
package org.apache.rocketmq.example.batch;
import org.apache.rocketmq.client.producer.DefaultMQProducer;
import org.apache.rocketmq.common.message.Message;
import java.util.ArrayList;
import java.util.Iterator;
import java.util.List;
import java.util.Map;
public class SplitBatchProducer {
public static void main(String[] args) throws Exception {
DefaultMQProducer producer = new DefaultMQProducer("BatchProducerGroupName");
producer.start();
String topic = "BatchTest";
//这里一次发送十万条消息,rocketmq肯定接受不了
List<Message> messages = new ArrayList<>(100 * 1000);
for (int i = 0; i < 100 * 1000; i++) {
messages.add(new Message(topic, "Tag", "OrderID" + i, ("Hello world " + i).getBytes()));
}
//案例1:一次发送十万条消息,直接报错
//producer.send(messages);
//案例2:将十万条消息拆分,最大不能超过4M
ListSplitter splitter = new ListSplitter(messages);
while (splitter.hasNext()) {
List<Message> listItem = splitter.next();
producer.send(listItem);
}
producer.shutdown();
}
}
class ListSplitter implements Iterator<List<Message>> {
private int sizeLimit = 1000 * 1000;
private final List<Message> messages;
private int currIndex;
public ListSplitter(List<Message> messages) {
this.messages = messages;
}
@Override
public boolean hasNext() {
return currIndex < messages.size();
}
@Override
public List<Message> next() {
int nextIndex = currIndex;
int totalSize = 0;
for (; nextIndex < messages.size(); nextIndex++) {
Message message = messages.get(nextIndex);
int tmpSize = message.getTopic().length() + message.getBody().length;
Map<String, String> properties = message.getProperties();
for (Map.Entry<String, String> entry : properties.entrySet()) {
tmpSize += entry.getKey().length() + entry.getValue().length();
}
tmpSize = tmpSize + 20; //for log overhead
if (tmpSize > sizeLimit) {
//it is unexpected that single message exceeds the sizeLimit
//here just let it go, otherwise it will block the splitting process
if (nextIndex - currIndex == 0) {
//if the next sublist has no element, add this one and then break, otherwise just break
nextIndex++;
}
break;
}
if (tmpSize + totalSize > sizeLimit) {
break;
} else {
totalSize += tmpSize;
}
}
List<Message> subList = messages.subList(currIndex, nextIndex);
currIndex = nextIndex;
return subList;
}
@Override
public void remove() {
throw new UnsupportedOperationException("Not allowed to remove");
}
}
相信大家在官网以及测试代码中都看到了关键的注释:如果批量消息大于1MB就不要用一个批次发送,而要拆分成多个批次消息发送。也就是说,一个批次消息的大小不要超过1MB
实际使用时,这个1MB的限制可以稍微扩大点,实际最大的限制是4194304字节,大概4MB。但是使用批量消息时,这个消息长度确实是必须考虑的一个问题。而且批量消息的使用是有一定限制的,这些消息应该有相同的Topic,相同的waitStoreMsgOK。而且不能是延迟消息、事务消息等。
过滤消息
在大多数情况下,可以使用Message的Tag属性来简单快速的过滤信息。
使用Tag过滤消息的消息生产者案例见:org.apache.rocketmq.example.filter.TagFilterProducer
package org.apache.rocketmq.example.filter;
import org.apache.rocketmq.client.producer.DefaultMQProducer;
import org.apache.rocketmq.client.producer.SendResult;
import org.apache.rocketmq.common.message.Message;
import org.apache.rocketmq.remoting.common.RemotingHelper;
public class TagFilterProducer {
public static void main(String[] args) throws Exception {
DefaultMQProducer producer = new DefaultMQProducer("please_rename_unique_group_name");
producer.setNamesrvAddr("ip:9876");
producer.start();
//我们这里有三个tag,后续的消费,可以消费其中一部分的tag消息
String[] tags = new String[] {"TagA", "TagB", "TagC"};
for (int i = 0; i < 15; i++) {
Message msg = new Message("TagFilterTest",
tags[i % tags.length],
"Hello world".getBytes(RemotingHelper.DEFAULT_CHARSET));
SendResult sendResult = producer.send(msg);
System.out.printf("%s%n", sendResult);
}
producer.shutdown();
}
}
使用Tag过滤消息的消息消费者案例见:org.apache.rocketmq.example.filter.TagFilterConsumer
package org.apache.rocketmq.example.filter;
import org.apache.rocketmq.client.consumer.DefaultMQPushConsumer;
import org.apache.rocketmq.client.consumer.listener.ConsumeConcurrentlyContext;
import org.apache.rocketmq.client.consumer.listener.ConsumeConcurrentlyStatus;
import org.apache.rocketmq.client.consumer.listener.MessageListenerConcurrently;
import org.apache.rocketmq.client.exception.MQClientException;
import org.apache.rocketmq.common.message.MessageExt;
import java.io.IOException;
import java.util.List;
public class TagFilterConsumer {
public static void main(String[] args) throws InterruptedException, MQClientException, IOException {
DefaultMQPushConsumer consumer = new DefaultMQPushConsumer("please_rename_unique_group_name");
consumer.setNamesrvAddr("ip:9876");
//这里我们只消费taga或者tagc的消息,borker也只会推送taga或者tagc的消息,这样就可以减少网络io
consumer.subscribe("TagFilterTest", "TagA || TagC");
consumer.registerMessageListener(new MessageListenerConcurrently() {
@Override
public ConsumeConcurrentlyStatus consumeMessage(List<MessageExt> msgs,
ConsumeConcurrentlyContext context) {
System.out.printf("%s Receive New Messages: %s %n", Thread.currentThread().getName(), msgs);
return ConsumeConcurrentlyStatus.CONSUME_SUCCESS;
}
});
consumer.start();
System.out.printf("Consumer Started.%n");
}
}
主要是看消息消费者。consumer.subscribe(“TagFilterTest”, “TagA || TagC”); 这句只订阅TagA和TagC的消息。
TAG是RocketMQ中特有的一个消息属性。RocketMQ的最佳实践中就建议,使用RocketMQ时,一个应用可以就用一个Topic,而应用中的不同业务就用TAG来区分。
但是,这种方式有一个很大的限制,就是一个消息只能有一个TAG,这在一些比较复杂的场景就有点不足了。 这时候,可以使用SQL表达式来对消息进行过滤。
SQL过滤的消息生产者案例见:org.apache.rocketmq.example.filter.SqlFilterProducer
package org.apache.rocketmq.example.filter;
import org.apache.rocketmq.client.producer.DefaultMQProducer;
import org.apache.rocketmq.client.producer.SendResult;
import org.apache.rocketmq.common.message.Message;
import org.apache.rocketmq.remoting.common.RemotingHelper;
public class SqlFilterProducer {
public static void main(String[] args) throws Exception {
DefaultMQProducer producer = new DefaultMQProducer("please_rename_unique_group_name");
producer.setNamesrvAddr("ip:9876");
producer.start();
String[] tags = new String[] {"TagA", "TagB", "TagC"};
for (int i = 0; i < 15; i++) {
Message msg = new Message("SqlFilterTest",
tags[i % tags.length],
("Hello RocketMQ " + i).getBytes(RemotingHelper.DEFAULT_CHARSET)
);
msg.putUserProperty("a", String.valueOf(i));
SendResult sendResult = producer.send(msg);
System.out.printf("%s%n", sendResult);
}
producer.shutdown();
}
}
SQL过滤的消息消费者案例见:org.apache.rocketmq.example.filter.SqlFilterConsumer
package org.apache.rocketmq.example.filter;
import org.apache.rocketmq.client.consumer.DefaultMQPushConsumer;
import org.apache.rocketmq.client.consumer.MessageSelector;
import org.apache.rocketmq.client.consumer.listener.ConsumeConcurrentlyContext;
import org.apache.rocketmq.client.consumer.listener.ConsumeConcurrentlyStatus;
import org.apache.rocketmq.client.consumer.listener.MessageListenerConcurrently;
import org.apache.rocketmq.common.message.MessageExt;
import java.util.List;
public class SqlFilterConsumer {
public static void main(String[] args) throws Exception {
DefaultMQPushConsumer consumer = new DefaultMQPushConsumer("please_rename_unique_group_name");
// Don't forget to set enablePropertyFilter=true in broker
//tags在a或者b之间,a这个值不能为空,并且在0~3之间
consumer.subscribe("SqlFilterTest",
MessageSelector.bySql("(TAGS is not null and TAGS in ('TagA', 'TagB'))" +
"and (a is not null and a between 0 and 3)"));
consumer.registerMessageListener(new MessageListenerConcurrently() {
@Override
public ConsumeConcurrentlyStatus consumeMessage(List<MessageExt> msgs,
ConsumeConcurrentlyContext context) {
System.out.printf("%s Receive New Messages: %s %n", Thread.currentThread().getName(), msgs);
return ConsumeConcurrentlyStatus.CONSUME_SUCCESS;
}
});
consumer.start();
System.out.printf("Consumer Started.%n");
}
}
这个模式的关键是在消费者端使用MessageSelector.bySql(String sql)返回的一个MessageSelector。这里面的sql语句是按照SQL92标准来执行的。sql中可以使用的参数有默认的TAGS和一个在生产者中加入的a属性。
SQL92语法:
RocketMQ只定义了一些基本语法来支持这个特性。你也可以很容易地扩展它。
数值比较,比如:>,>=,<,<=,BETWEEN,=;
字符比较,比如:=,<>,IN;
IS NULL 或者 IS NOT NULL;
逻辑符号 AND,OR,NOT;常量支持类型为:
数值,比如:123,3.1415;
字符,比如:‘abc’,必须用单引号包裹起来;
NULL,特殊的常量
布尔值,TRUE 或 FALSE使用注意:只有推模式的消费者可以使用SQL过滤。拉模式是用不了的。
大家想一下,这个消息过滤是在Broker端进行的还是在Consumer端进行的?
在Broker端进行消息过滤,可以减少无效消息发送到_Consumer_,少占用网络带宽从而提高吞吐量
事务消息
官网的介绍是:事务消息是在分布式系统中保证最终一致性的两阶段提交的消息实现。他可以保证本地事务执行与消息发送两个操作的原子性,也就是这两个操作一起成功或者一起失败。
其次,我们来理解下事务消息的编程模型。事务消息只保证消息发送者的本地事务与发消息这两个操作的原子性,因此,事务消息的示例只涉及到消息发送者,对于消息消费者来说,并没有什么特别的。
事务消息生产者的案例见:org.apache.rocketmq.example.transaction.TransactionProducer
package org.apache.rocketmq.example.transaction;
import org.apache.rocketmq.client.exception.MQClientException;
import org.apache.rocketmq.client.producer.SendResult;
import org.apache.rocketmq.client.producer.TransactionListener;
import org.apache.rocketmq.client.producer.TransactionMQProducer;
import org.apache.rocketmq.common.message.Message;
import org.apache.rocketmq.remoting.common.RemotingHelper;
import java.io.UnsupportedEncodingException;
import java.util.concurrent.*;
public class TransactionProducer {
public static void main(String[] args) throws MQClientException, InterruptedException {
TransactionListener transactionListener = new TransactionListenerImpl();
TransactionMQProducer producer = new TransactionMQProducer("Transaction_1");
producer.setNamesrvAddr("ip:9876");
ExecutorService executorService = new ThreadPoolExecutor(2, 5, 100, TimeUnit.SECONDS, new ArrayBlockingQueue<Runnable>(2000), new ThreadFactory() {
@Override
public Thread newThread(Runnable r) {
Thread thread = new Thread(r);
thread.setName("client-transaction-msg-check-thread");
return thread;
}
});
producer.setExecutorService(executorService);
producer.setTransactionListener(transactionListener);
producer.start();
String[] tags = new String[] {"TagA", "TagB", "TagC", "TagD", "TagE"};
for (int i = 0; i < 10; i++) {
try {
Message msg =
new Message("TopicTest", tags[i % tags.length], "KEY" + i,
("Hello RocketMQ " + i).getBytes(RemotingHelper.DEFAULT_CHARSET));
SendResult sendResult = producer.sendMessageInTransaction(msg, null);
System.out.printf("%s%n", sendResult);
Thread.sleep(10);
} catch (MQClientException | UnsupportedEncodingException e) {
e.printStackTrace();
}
}
for (int i = 0; i < 100000; i++) {
Thread.sleep(1000);
}
producer.shutdown();
}
}
事务消息的关键是在TransactionMQProducer中指定了一个TransactionListener事务监听器,这个事务监听器就是事务消息的关键控制器。源码中的案例有点复杂,我这里准备了一个更清晰明了的事务监听器示例。
public class TransactionListenerImpl implements TransactionListener {
//在提交完事务消息后执行。
//返回COMMIT_MESSAGE状态的消息会立即被消费者消费到。
//返回ROLLBACK_MESSAGE状态的消息会被丢弃。
//返回UNKNOWN状态的消息会由Broker过一段时间再来回查事务的状态。
@Override
public LocalTransactionState executeLocalTransaction(Message msg, Object arg) {
String tags = msg.getTags();
//TagA的消息会立即被消费者消费到
if(StringUtils.contains(tags,"TagA")){
return LocalTransactionState.COMMIT_MESSAGE;
//TagB的消息会被丢弃
}else if(StringUtils.contains(tags,"TagB")){
return LocalTransactionState.ROLLBACK_MESSAGE;
//其他消息会等待Broker进行事务状态回查。
}else{
return LocalTransactionState.UNKNOW;
}
}
//在对UNKNOWN状态的消息进行状态回查时执行。返回的结果是一样的。
@Override
public LocalTransactionState checkLocalTransaction(MessageExt msg) {
String tags = msg.getTags();
//TagC的消息过一段时间会被消费者消费到
if(StringUtils.contains(tags,"TagC")){
return LocalTransactionState.COMMIT_MESSAGE;
//TagD的消息也会在状态回查时被丢弃掉
}else if(StringUtils.contains(tags,"TagD")){
return LocalTransactionState.ROLLBACK_MESSAGE;
//剩下TagE的消息会在多次状态回查后最终丢弃
}else{
return LocalTransactionState.UNKNOW;
}
}
}
然后,我们要了解下事务消息的使用限制:
1、事务消息不支持延迟消息和批量消息。
2、为了避免单个消息被检查太多次而导致半队列消息累积,我们默认将单个消息的检查次数限制为 15 次,但是用户可以通过 Broker 配置文件的 transactionCheckMax参数来修改此限制。如果已经检查某条消息超过 N 次的话( N = transactionCheckMax ) 则 Broker 将丢弃此消息,并在默认情况下同时打印错误日志。用户可以通过重写 AbstractTransactionCheckListener 类来修改这个行为。
回查次数是由BrokerConfig.transactionCheckMax这个参数来配置的,默认15次,可以在broker.conf中覆盖。 然后实际的检查次数会在message中保存一个用户属性MessageConst.PROPERTY_TRANSACTION_CHECK_TIMES。这个属性值大于transactionCheckMax,就会丢弃。 这个用户属性值会按回查次数递增,也可以在Producer中自行覆盖这个属性。
3、事务消息将在 Broker 配置文件中的参数 transactionMsgTimeout 这样的特定时间长度之后被检查。当发送事务消息时,用户还可以通过设置用户属性 CHECK_IMMUNITY_TIME_IN_SECONDS 来改变这个限制,该参数优先于 transactionMsgTimeout 参数。
由BrokerConfig.transactionTimeOut这个参数来配置。默认6秒,可以在broker.conf中进行修改。 另外,也可以给消息配置一个MessageConst.PROPERTY_CHECK_IMMUNITY_TIME_IN_SECONDS属性来给消息指定一个特定的消息回查时间。 msg.putUserProperty(MessageConst.PROPERTY_CHECK_IMMUNITY_TIME_IN_SECONDS, “10000”); 这样就是10秒。
4、事务性消息可能不止一次被检查或消费。
5、提交给用户的目标主题消息可能会失败,目前这依日志的记录而定。它的高可用性通过 RocketMQ 本身的高可用性机制来保证,如果希望确保事务消息不丢失、并且事务完整性得到保证,建议使用同步的双重写入机制。
6、事务消息的生产者 ID 不能与其他类型消息的生产者 ID 共享。与其他类型的消息不同,事务消息允许反向查询、MQ服务器能通过它们的生产者 ID 查询到消费者。
接下来,我们还要了解下事务消息的实现机制,参见下图:

事务消息机制的关键是在发送消息时,会将消息转为一个half半消息,并存入RocketMQ内部的一个 RMQ_SYS_TRANS_HALF_TOPIC 这个Topic,这样对消费者是不可见的。再经过一系列事务检查通过后,再将消息转存到目标Topic,这样对消费者就可见了。
最后,我们还需要思考下事务消息的作用。
大家想一下这个事务消息跟分布式事务有什么关系?为什么扯到了分布式事务相关的两阶段提交上了?事务消息只保证了发送者本地事务和发送消息这两个操作的原子性,但是并不保证消费者本地事务的原子性,所以,事务消息只保证了分布式事务的一半。但是即使这样,对于复杂的分布式事务,RocketMQ提供的事务消息也是目前业内最佳的降级方案。
ACL权限控制
权限控制(ACL)主要为RocketMQ提供Topic资源级别的用户访问控制。用户在使用RocketMQ权限控制时,可以在Client客户端通过 RPCHook注入AccessKey和SecretKey签名;同时,将对应的权限控制属性(包括Topic访问权限、IP白名单和AccessKey和SecretKey签名等)设置在$ROCKETMQ_HOME/conf/plain_acl.yml的配置文件中。Broker端对AccessKey所拥有的权限进行校验,校验不过,抛出异常; ACL客户端可以参考:org.apache.rocketmq.example.simple包下面的AclClient代码。
注意,如果要在自己的客户端中使用RocketMQ的ACL功能,还需要引入一个单独的依赖包。
<dependency>
<groupId>org.apache.rocketmq</groupId>
<artifactId>rocketmq-acl</artifactId>
<version>4.7.1</version>
</dependency>
而Broker端具体的配置信息可以参见源码包下docs/cn/acl/user_guide.md。主要是在broker.conf中打开acl的标志:aclEnable=true。然后就可以用plain_acl.yml来进行权限配置了。并且这个配置文件是热加载的,也就是说要修改配置时,只要修改配置文件就可以了,不用重启Broker服务。我们来简单分析下源码中的plan_acl.yml的配置:
#全局白名单,不受ACL控制
#通常需要将主从架构中的所有节点加进来
globalWhiteRemoteAddresses:
- 10.10.103.*
- 192.168.0.*
accounts:
#第一个账户
- accessKey: RocketMQ
secretKey: 123456789
whiteRemoteAddress:
admin: false
defaultTopicPerm: DENY #默认Topic访问策略是拒绝
defaultGroupPerm: SUB #默认Group访问策略是只允许订阅
topicPerms:
- topicA=DENY #topicA拒绝
- topicB=PUB|SUB #topicB允许发布和订阅消息
- topicC=SUB #topicC只允许订阅
groupPerms:
# the group should convert to retry topic
- groupA=DENY
- groupB=PUB|SUB
- groupC=SUB
#第二个账户,只要是来自192.168.2.*的IP,就可以访问所有资源
- accessKey: rocketmq2
secretKey: 123456789
whiteRemoteAddress: 192.168.2.*
# if it is admin, it could access all resources
admin: true
消息存储机制
RocketMQ中的消息存储在本地文件系统中,主要是由ConsumeQueue和CommitLog配合完成的,消息真正的物理存储文件是CommitLog,ConsumeQueue是消息的逻辑队列,类似数据库的索引文件,存储的是指向物理存储的地址。每个Topic下的每个Message Queue都有一个对应的ConsumeQueue文件。
CommitLog文件
CommitLog是消息主体以及元数据的存储主体,存储Producer端写入的消息主体内容,消息内容不是定长的。单个文件大小默认1G, 文件名长度为20位,左边补零,剩余为起始偏移量,比如00000000000000000000代表了第一个文件,起始偏移量为0,文件大小为1G=1073741824;当第一个文件写满了,第二个文件为00000000001073741824,起始偏移量为1073741824,以此类推。消息主要是顺序写入日志文件,当文件满了,写入下一个文件。

需要注意的是,一个Broker中仅包含一个commitlog目录,所有的mappedFile文件都是存放在该目录中 的。即无论当前Broker中存放着多少Topic的消息,这些消息都是被顺序写入到了mappedFile文件中。
RocketMQ利用“零拷贝”技术,提高消息存盘和网络发送的速度。这里需要注意的是,采用MappedByteBuffer这种内存映射的方式有几个限制,其中之一是一次只能映射1.5~2G 的文件至用户态的虚拟内存,这也是为何RocketMQ默认设置单个CommitLog日志数据文件为1G的原因。
ConsumerQueue消费逻辑队列
ConsumerQueue是消息消费队列,引入的目的主要是提高消息消费的性能,由于RocketMQ是基于主题topic的订阅模式,消息消费是针对主题进行的,如果要遍历commitlog文件中根据topic检索消息是非常低效的。Consumer即可根据ConsumeQueue来查找待消费的消息。其中,ConsumeQueue(逻辑消费队列)作为消费消息的索引,保存了指定Topic下的队列消息在CommitLog中的起始物理偏移量offset,消息大小size和消息Tag的HashCode值。consumequeue文件可以看成是基于topic的commitlog索引文件,故consumequeue文件夹的组织方式如下:topic/queue/file三层组织结构:

可以看到一个consumequeue中的索引条目结构为:

同样consumequeue文件采取定长设计,单个consumequeue文件由30W个索引条目组成。每一个索引条目包含了三个重要属性:消息在commitlog中的偏移量(8字节)、消息长度(4字节)、消息Tag的hashcode值(8字节)。可以像数组一样随机访问每一个索引条目,每个索引条目这三个属性占20个字节,所以每个ConsumeQueue文件的大小是固定的30w * 20字节,约5.72M。
IndexFile索引文件
除了通过通常的指定Topic进行消息消费外,RocketMQ还提供了根据key进行消息查询的功能。该查询是通过store目录中的index子目录中的indexFile进行索引实现的快速查询。当然,这个indexFile中的索引数据是在包含了key的消息被发送到Broker时写入的。如果消息中没有包含key,则不会写入。

RocketMQ的索引文件逻辑结构,类似JDK中HashMap的实现。
每个Broker中会包含一组indexFile,每个indexFile都是以一个时间戳命名的(这个indexFile被创建时的时间戳),文件大小是固定的。如果消息的properties中设置了UNIQ_KEY这个属性,就用 topic + “#” + UNIQ_KEY的value作为 key 来做写入操作。如果消息设置了KEYS属性(多个KEY以空格分隔),也会用 topic + “#” + KEY 来做索引。

其中的索引数据包含了Key Hash、CommitLog Offset、Timestamp、NextIndex offset 这四个字段,一共20 字节。NextIndex offset 即前面读出来的slotValue,如果有 hash冲突,就可以用这个字段将所有冲突的索引用链表的方式串起来了。Timestamp记录的是消息storeTimestamp之间的差,并不是一个绝对的时间。整个Index File的结构如图,40 Byte 的Header用于保存一些总的统计信息,4500W的 Slot Table并不保存真正的索引数据,而是保存每个槽位对应的单向链表的头。202000W 是真正的索引数据,即一个 Index File 可以保存 2000W个索引。
页缓存与内存映射
页缓存(PageCache)是OS对文件的缓存,用于加速对文件的读写。一般来说,程序对文件进行顺序读写的速度几乎接近于内存的读写速度,主要原因就是由于OS使用PageCache机制对读写访问操作进行了性能优化,将一部分的内存用作PageCache。对于数据的写入,OS会先写入至Cache内,随后通过异步的方式由pdflush内核线程将Cache内的数据刷盘至物理磁盘上。对于数据的读取,如果一次读取文件时出现未命中PageCache的情况,OS从物理磁盘上访问读取文件的同时,会顺序对其他相邻块的数据文件进行预读取。
在RocketMQ中,ConsumeQueue逻辑消费队列存储的数据较少,并且是顺序读取,在page cache机制的预读取作用下,Consume Queue文件的读性能几乎接近读内存,即使在有消息堆积情况下也不会影响性能。而对于CommitLog消息存储的日志数据文件来说,读取CommitLog消息内容时候会产生较多的随机访问读取,严重影响性能。如果选择合适的系统IO调度算法,比如设置调度算法为“Deadline”(此时块存储采用SSD的话),随机读的性能也会有所提升。
另外,RocketMQ主要通过MappedByteBuffer(零拷贝)对文件进行读写操作。其中,利用了NIO中的FileChannel模型将磁盘上的物理文件直接映射到用户态的内存地址中(这种Mmap的方式减少了传统IO将磁盘文件数据在操作系统内核地址空间的缓冲区和用户应用程序地址空间的缓冲区之间来回进行拷贝的性能开销),将对文件的操作转化为直接对内存地址进行操作,从而极大地提高了文件的读写效率(正因为需要使用内存映射机制,故RocketMQ的文件存储都使用定长结构来存储,方便一次将整个文件映射至内存)。
Kafka相关知识点
消费模式
单播消费
一条消息只能被某一个消费者消费的模式,类似queue模式,只需让所有消费者在同一个消费组里即可。
分别在两个客户端执行如下消费命令,然后往主题里发送消息,结果只有一个客户端能收到消息。
多播消费
一条消息能被多个消费者消费的模式,类似publish-subscribe模式费,针对Kafka同一条消息只能被同一个消费组下的某一个消费者消费的特性,要实现多播只要保证这些消费者属于不同的消费组即可。我们再增加一个消费者,该消费者属于testGroup-2消费组,结果两个客户端都能收到消息。
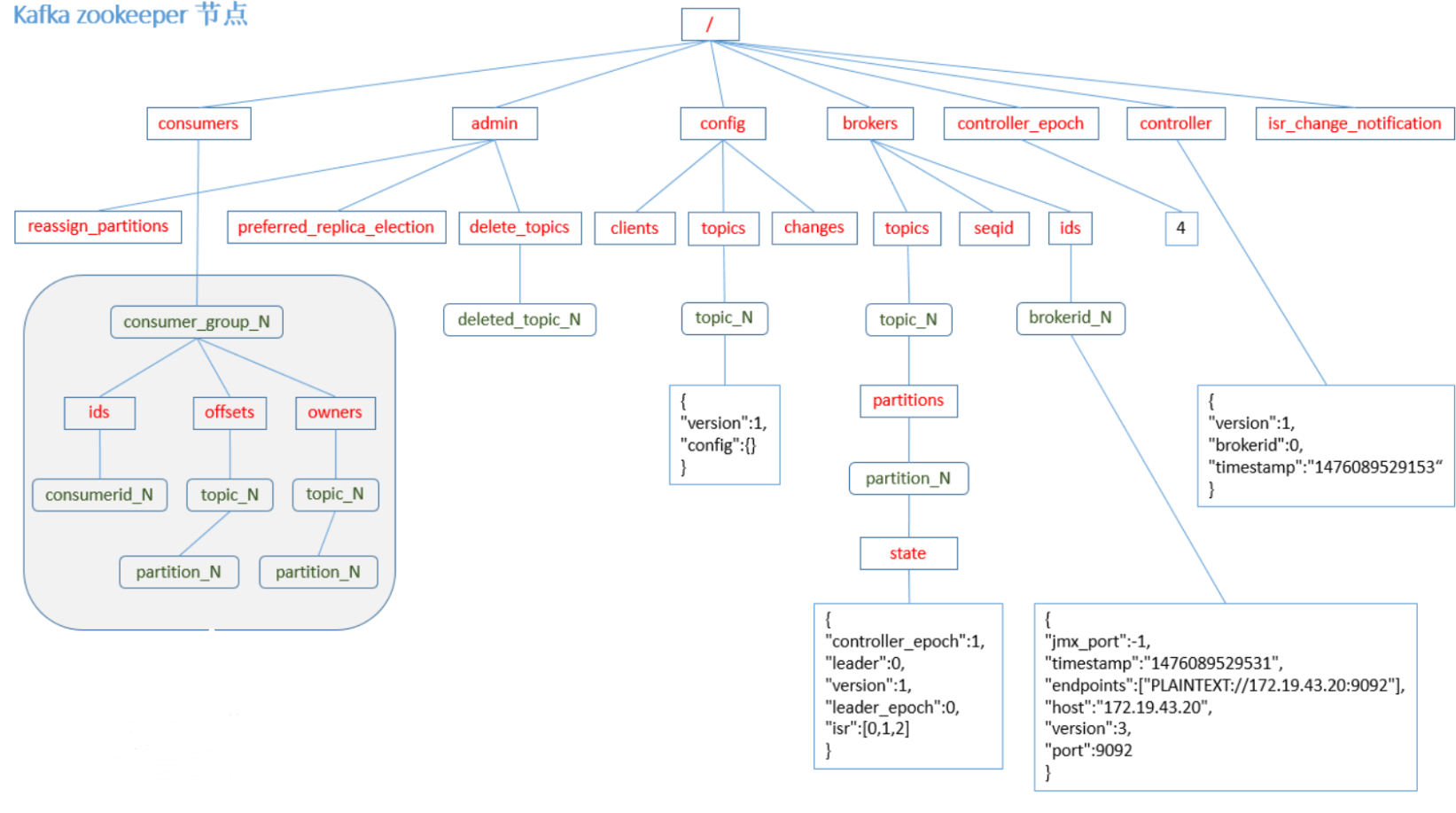
主题/分区/日志的概念
主题
Topic是一个类别的名称,同类消息发送到同一个Topic下面。对于每一个Topic,下面可以有多个分区(Partition)日志文件。Topic是一个逻辑概念,真正落实的数据都在分区上面,一般每个主题至少有一个分区。这样可以通过多个分区,放在在不同的服务器上面去,达到分布式存储的功能,海量数据通过分区存储,切片存储解决单台机器无法存储海量数据的问题。

分区
分区是一个有序的消息序列,这些消息按顺序添加到一个叫做commit log的文件中。每个分区中的消息都有一个唯一的编号,称之为offset,用来唯一标示某个分区中的消息。 每个分区,都对应一个commit log文件。一个分区中的消息的offset都是唯一的,但是不同的分区中的消息的offset可能是相同的。
日志
kafka一般不会删除消息,不管这些消息有没有被消费。只会根据配置的日志保留时间(log.retention.hours)确认消息多久被删除,默认保留最近一周的日志消息。kafka的性能与保留的消息数据量大小没有关系,因此保存大量的数据消息日志信息不会有什么影响。
每个消费者是基于自己在commit log中的消费进度(offset)来进行工作的。在kafka中,消费offset由消费者自己来维护;一般情况下我们按照顺序逐条消费commit log中的消息,当然我可以通过指定offset来重复消费某些消息,或者跳过某些消息。这意味kafka中的消费者对集群的影响是非常小的,添加一个或者减少一个消费者,对于集群或者其他消费者来说,都是没有影响的,因为每个消费者维护各自的消费offset。
Kafka核心总控制器Controller
在Kafka集群中会有一个或者多个broker,其中有一个broker会被选举为控制器(Kafka Controller),它负责管理整个集群中所有分区和副本的状态。
- 当某个分区的leader副本出现故障时,由控制器负责为该分区选举新的leader副本。
- 当检测到某个分区的ISR集合发生变化时,由控制器负责通知所有broker更新其元数据信息。
- 当使用kafka-topics.sh脚本为某个topic增加分区数量时,同样还是由控制器负责让新分区被其他节点感知到。
Controller选举机制
在kafka集群启动的时候,会自动选举一台broker作为总控制器来管理整个集群,选举的过程是集群中每个broker都会尝试在zookeeper上创建一个/controller临时节点,zookeeper会保证只有一个broker能创建成功,这个broker就会成为集群的总控制器。当这个总控制器角色的broker宕机了,此时zookeeper临时节点会消失,集群里其他broker会一直监听这个临时节点,发现临时节点消失了,就竞争再次创建临时节点,就是我们上面说的选举机制,zookeeper又会保证有一个broker成为新的controller。
具备控制器身份的broker需要比其他普通的broker多一份职责,具体细节如下:
- 监听broker相关的变化。为Zookeeper中的/brokers/ids/节点添加BrokerChangeListener,用来处理broker增减的变化。
- 监听topic相关的变化。为Zookeeper中的/brokers/topics节点添加TopicChangeListener,用来处理topic增减的变化;为Zookeeper中的/admin/delete_topics节点添加TopicDeletionListener,用来处理删除topic的动作。
- 从Zookeeper中读取获取当前所有与topic、partition以及broker有关的信息并进行相应的管理。对于所有topic所对应的Zookeeper中的/brokers/topics/[topic]节点添加PartitionModificationsListener,用来监听topic中的分区分配变化。
- 更新集群的元数据信息,同步到其他普通的broker节点中。
Partition副本选举Leader机制
控制器感知到分区leader所在的broker挂了(控制器监听了很多zk节点可以感知到broker存活),控制器会从ISR列表(参数unclean.leader.election.enable=false的前提下)里挑第一个broker作为leader(第一个broker最先放进ISR列表,可能是同步数据最多的副本),如果参数unclean.leader.election.enable为true,代表在ISR列表里所有副本都挂了的时候可以在ISR列表以外的副本中选leader,这种设置,可以提高可用性,但是选出的新leader有可能数据少很多。
副本进入ISR列表有两个条件:
- 副本节点不能产生分区,必须能与zookeeper保持会话以及跟leader副本网络连通
- 副本能复制leader上的所有写操作,并且不能落后太多。(与leader副本同步滞后的副本,是由replica.lag.time.max.ms 配置决定的,超过这个时间都没有跟leader同步过的一次的副本会被移出ISR列表)
消费者消费消息的offset记录机制
每个消费者会定期将自己消费分区的offset提交给kafka内部topic:consumer_offsets,提交过去的时候,key是consumerGroupId+topic+分区号,value就是当前offset的值,kafka会定期清理topic里的消息,最后就保留最新的那条数据因为consumer_offsets可能会接收高并发的请求,kafka默认给其分配50个分区(可以通过offsets.topic.num.partitions设置),这样可以通过加机器的方式抗大并发。通过如下公式可以选出consumer消费的offset要提交到**consumer_offsets的哪个分区,公式:hash(consumerGroupId) % **consumer_offsets主题的分区数
消费者Rebalance机制
rebalance就是说如果消费组里的消费者数量有变化或消费的分区数有变化,kafka会重新分配消费者消费分区的关系。比如consumer
group中某个消费者挂了,此时会自动把分配给他的分区交给其他的消费者,如果他又重启了,那么又会把一些分区重新交还给他。
注意:rebalance只针对subscribe这种不指定分区消费的情况,如果通过assign这种消费方式指定了分区,kafka不会进行rebanlance。
如下情况可能会触发消费者rebalance:
- 消费组里的consumer增加或减少了。
- 动态给topic增加了分区
- 消费组订阅了更多的topic。
rebalance过程中,消费者无法从kafka消费消息,这对kafka的TPS会有影响,如果kafka集群内节点较多,比如数百个,那重平衡可能会耗时极多,所以应尽量避免在系统高峰期的重平衡发生。
消费者Rebalance分区分配策略
主要有三种rebalance的策略:range、round-robin、sticky。
Kafka 提供了消费者客户端参数partition.assignment.strategy 来设置消费者与订阅主题之间的分区分配策略。默认情况为range分配策略。
假设一个主题有10个分区(0-9),现在有三个consumer消费:
range策略就是按照分区序号排序,假设 n=分区数/消费者数量 = 3, m=分区数%消费者数量 = 1,那么前 m 个消费者每个分配 n+1 个分区,后面的(消费者数量-m )个消费者每个分配 n 个分区。
比如分区03给一个consumer,分区46给一个consumer,分区7~9给一个consumer。
round-robin策略就是轮询分配,比如分区0、3、6、9给一个consumer,分区1、4、7给一个consumer,分区2、5、8给一个consumer
sticky策略初始时分配策略与round-robin类似,但是在rebalance的时候,需要保证如下两个原则。
1)分区的分配要尽可能均匀 。
2)分区的分配尽可能与上次分配的保持相同。
当两者发生冲突时,第一个目标优先于第二个目标 。这样可以最大程度维持原来的分区分配的策略。
比如对于第一种range情况的分配,如果第三个consumer挂了,那么重新用sticky策略分配的结果如下:
consumer1除了原有的0~3,会再分配一个7
consumer2除了原有的4~6,会再分配8和9
Rebalance过程

第一阶段:选择组协调器
组协调器GroupCoordinator
每个消费组都会选择一个broker作为自己的组协调器coordinator,负责监控这个消费组里的所有消费者的心跳,以及判断是否宕机,然后开启消费者rebalance。消费组中的每个消费者启动时会向kafka集群中的某个节点发送 FindCoordinatorRequest 请求来查找对应的组协调器GroupCoordinator,并跟其建立网络连接。
组协调器选择方式
消费者消费的offset要提交到__consumer_offsets的哪个分区,这个分区leader对应的broker就是这个消费组的coordinator
$#### 第二阶段:加入消费组JOIN GROUP
在成功找到消费组所对应的 GroupCoordinator 之后就进入加入消费组的阶段,在此阶段的消费者会向 GroupCoordinator 发送 JoinGroupRequest 请求,并处理响应。然后GroupCoordinator 从一个consumer group中选择第一个加入group的consumer作为leader(消费组协调器),把consumer group情况发送给这个leader,接着这个leader会负责制定分区方案。
第三阶段( SYNC GROUP)
consumer leader通过给GroupCoordinator发送SyncGroupRequest,接着GroupCoordinator就把分区方案下发给各个消费者,他们会根据指定分区的leader broker进行网络连接以及消息消费。
producer发布消息机制
写入方式
producer 采用 push 模式将消息发布到 broker,每条消息都被 append 到 patition 中,属于顺序写磁盘(顺序写磁盘效率比随机写内存要高,保障 kafka 吞吐率)。
消息路由
producer 发送消息到 broker 时,会根据分区算法选择将其存储到哪一个 partition。其路由机制为:
- 指定了 patition,则直接使用;
- 未指定 patition 但指定 key,通过对 key 的 value 进行hash 选出一个 patition
- patition 和 key 都未指定,使用轮询选出一个 patition。
写入流程

- producer 先从 zookeeper 的 “/brokers/…/state” 节点找到该 partition 的 leader。
- producer 将消息发送给该 leader。
- leader 将消息写入本地 log。
- followers 从 leader pull 消息,写入本地 log 后 向leader 发送 ACK。
- leader 收到所有 ISR 中的 replica 的 ACK 后,增加 HW(high watermark,最后 commit 的 offset) 并向 producer 发送 ACK。
HW与LEO
HW俗称高水位,HighWatermark的缩写,取一个partition对应的ISR中最小的LEO(log-end-offset)作为HW,consumer最多只能消费到HW所在的位置。另外每个replica都有HW,leader和follower各自负责更新自己的HW的状态。对于leader新写入的消息,consumer不能立刻消费,leader会等待该消息被所有ISR中的replicas同步后更新HW,此时消息才能被consumer消费。这样就保证了如果leader所在的broker失效,该消息仍然可以从新选举的leader中获取。对于来自内部broker的读取请求,没有HW的限制。
下图详细的说明了当producer生产消息至broker后,ISR以及HW和LEO的流转过程

由此可见,Kafka的复制机制既不是完全的同步复制,也不是单纯的异步复制。事实上,同步复制要求所有能工作的follower都复制完,这条消息才会被commit,这种复制方式极大的影响了吞吐率。而异步复制方式下,follower异步的从leader复制数据,数据只要被leader写入log就被认为已经commit,这种情况下如果follower都还没有复制完,落后于leader时,突然leader宕机,则会丢失数据。而Kafka的这种使用ISR的方式则很好的均衡了确保数据不丢失以及吞吐率。再回顾下消息发送端对发出消息持久化机制参数acks的设置,我们结合HW和LEO来看下acks=1的情况。
结合HW和LEO看下 acks=1的情况

日志分段存储
Kafka 一个分区的消息数据对应存储在一个文件夹下,以topic名称+分区号命名,消息在分区内是分段(segment)存储,每个段的消息都存储在不一样的log文件里,这种特性方便oldsegment file快速被删除,kafka规定了一个段位的 log 文件最大为 1G,做这个限制目的是为了方便把 log文件加载到内存去操作。
# 部分消息的offset索引文件,kafka每次往分区发4K(可配置)消息就会记录一条当前消息的offset到index文件,
# 如果要定位消息的offset会先在这个文件里快速定位,再去log文件里找具体消息
00000000000000000000.index
# 消息存储文件,主要存offset和消息体
00000000000000000000.log
# 消息的发送时间索引文件,kafka每次往分区发4K(可配置)消息就会记录一条当前消息的发送时间戳与对应的offset到timeindex文件,
# 如果需要按照时间来定位消息的offset,会先在这个文件里查找
00000000000000000000.timeindex
00000000000005367851.index
00000000000005367851.log
00000000000005367851.timeindex
00000000000009936472.index
00000000000009936472.log
00000000000009936472.timeindex
这个 9936472 之类的数字,就是代表了这个日志段文件里包含的起始 Offset,也就说明这个分区里至少都写入了接近 1000万条数据了。Kafka Broker 有一个参数,log.segment.bytes,限定了每个日志段文件的大小,最大就是 1GB。一个日志段文件满了,就自动开一个新的日志段文件来写入,避免单个文件过大,影响文件的读写性能,这个过程叫做 log rolling,正在被写入的那个日志段文件,叫做 active log segment。

十亿消息数据线上环境规划

JVM参数设置
kafka是scala语言开发,运行在JVM上,需要对JVM参数合理设置,参看JVM调优专题
修改bin/kafka-start-server.sh中的jvm设置,假设机器是32G内存,可以如下设置:
export KAFKA_HEAP_OPTS="-Xmx16G -Xms16G -Xmn10G -XX:MetaspaceSize=256M
-XX:+UseG1GC -XX:MaxGCPauseMillis=50 -XX:G1HeapRegionSize=16M"
这种大内存的情况一般都要用G1垃圾收集器,因为年轻代内存比较大,用G1可以设置GC最大停顿时间,不至于一次minor gc就花费太长时间,当然,因为像kafka,rocketmq,es这些中间件,写数据到磁盘会用到操作系统的page cache,所以JVM内存不宜分配过大,需要给操作系统的缓存留出几个G。
本文深入讲解了Java开发岗位所需掌握的MQ技术,包括RabbitMQ、RocketMQ和Kafka的特性:消息丢失机制、重试与确认策略、顺序消费与广播、延迟消息、高可用性实践。通过实例解析了如何确保消息的可靠投递、处理消息丢失与重复,并优化延迟和队列管理。
1276

被折叠的 条评论
为什么被折叠?



