1. 基本概念
由于 Apollo 概念比较多,刚开始使用比较复杂,最好先过一遍概念再动手实践尝试使用。
1、背景
随着程序功能的日益复杂,程序的配置日益增多,各种功能的开关、参数的配置、服务器的地址……对程序配置的期望值也越来越高,配置修改后实时生效,灰度发布,分环境、分集群管理配置,完善的权限、审核机制…… 在这样的大环境下,传统的通过配置文件、数据库等方式已经越来越无法满足开发人员对配置管理的需求。因此 Apollo 配置中心应运而生!
2、简介
Apollo(阿波罗)是携程框架部门研发的开源配置管理中心,能够集中化管理应用不同环境、不同集群的配置,配置修改后能够实时推送到应用端,并且具备规范的权限、流程治理等特性。
3、特点
-
部署简单
-
灰度发布
-
版本发布管理
-
提供开放平台API
-
客户端配置信息监控
-
提供Java和.Net原生客户端
-
配置修改实时生效(热发布)
-
权限管理、发布审核、操作审计
-
统一管理不同环境、不同集群的配置
4、基础模型
如下即是 Apollo 的基础模型:
-
(1)、用户在配置中心对配置进行修改并发布
-
(2)、配置中心通知Apollo客户端有配置更新
-
(3)、Apollo客户端从配置中心拉取最新的配置、更新本地配置并通知到应用

5、Apollo 的四个维度
Apollo支持4个维度管理Key-Value格式的配置:
-
application (应用)
-
environment (环境)
-
cluster (集群)
-
namespace (命名空间)
(1)、application
-
Apollo 客户端在运行时需要知道当前应用是谁,从而可以根据不同的应用来获取对应应用的配置。
-
每个应用都需要有唯一的身份标识,可以在代码中配置
app.id参数来标识当前应用,Apollo 会根据此指来辨别当前应用。
(2)、environment
在实际开发中,我们的应用经常要部署在不同的环境中,一般情况下分为开发、测试、生产等等不同环境,不同环境中的配置也是不同的,在 Apollo 中默认提供了四种环境:
-
FAT(Feature Acceptance Test):功能测试环境
-
UAT(User Acceptance Test):集成测试环境
-
DEV(Develop):开发环境
-
PRO(Produce):生产环境
在程序中如果想指定使用哪个环境,可以配置变量 env 的值为对应环境名称即可。
(3)、cluster
-
一个应用下不同实例的分组,比如典型的可以按照数据中心分,把上海机房的应用实例分为一个集群,把北京机房的应用实例分为另一个集群。
-
对不同的集群,同一个配置可以有不一样的值,比如说上面所指的两个北京、上海两个机房设置两个集群,两个集群中都有 mysql 配置参数,其中参数中配置的地址是不一样的。
(4)、namespace
一个应用中不同配置的分组,可以简单地把 namespace 类比为不同的配置文件,不同类型的配置存放在不同的文件中,如数据库配置文件,RPC 配置文件,应用自身的配置文件等。
熟悉 SpringBoot 的都知道,SpringBoot 项目都有一个默认配置文件 application.yml,如果还想用多个配置,可以创建多个配置文件来存放不同的配置信息,通过指定 spring.profiles.active 参数指定应用不同的配置文件。这里的 namespace 概念与其类似,将不同的配置放到不同的配置 namespace 中。
Namespace 分为两种权限,分别为:
-
public(公共的): public权限的 Namespace,能被任何应用获取。
-
private(私有的): 只能被所属的应用获取到。一个应用尝试获取其它应用 private 的 Namespace,Apollo 会报 "404" 异常。
Namespace 分为三种类型,分别为:
-
私有类型: 私有类型的 Namespace 具有 private 权限。例如 application Namespace 为私有类型。
-
公共类型: 公共类型的 Namespace 具有 public 权限。公共类型的N amespace 相当于游离于应用之外的配置,且通过 Namespace 的名称去标识公共 Namespace,所以公共的 Namespace 的名称必须全局唯一。
-
关联类型(继承类型): 关联类型又可称为继承类型,关联类型具有 private 权限。关联类型的 Namespace 继承于公共类型的 Namespace,将里面的配置全部继承,并且可以用于覆盖公共 Namespace 的某些配置。
6、本地缓存
Apollo客户端会把从服务端获取到的配置在本地文件系统缓存一份,用于在遇到服务不可用,或网络不通的时候,依然能从本地恢复配置,不影响应用正常运行。
本地缓存路径默认位于以下路径,所以请确保/opt/data或C:\opt\data\目录存在,且应用有读写权限。
-
Mac/Linux: /opt/data/{appId}/config-cache
-
Windows: C:\opt\data{appId}\config-cache
本地配置文件会以下面的文件名格式放置于本地缓存路径下:
{appId}+{cluster}+{namespace}.properties
7、客户端设计

上图简要描述了Apollo客户端的实现原理
-
客户端和服务端保持了一个长连接,从而能第一时间获得配置更新的推送。
-
客户端还会定时从 Apollo 配置中心服务端拉取应用的最新配置。
-
-
这是一个 fallback 机制,为了防止推送机制失效导致配置不更新
-
客户端定时拉取会上报本地版本,所以一般情况下,对于定时拉取的操作,服务端都会返回 304 - Not Modified
-
定时频率默认为每 5 分钟拉取一次,客户端也可以通过在运行时指定
apollo.refreshInterval来覆盖,单位为分钟。
-
-
客户端从 Apollo 配置中心服务端获取到应用的最新配置后,会保存在内存中。
-
客户端会把从服务端获取到的配置在本地文件系统缓存一份 在遇到服务不可用,或网络不通的时候,依然能从本地恢复配置。
-
应用程序从 Apollo 客户端获取最新的配置、订阅配置更新通知。
前面提到了 Apollo 客户端和服务端保持了一个长连接,从而能第一时间获得配置更新的推送。长连接实际上我们是通过 Http Long Polling 实现的,具体而言:
-
客户端发起一个 Http 请求到服务端
-
服务端会保持住这个连接 60 秒
-
-
如果在 60 秒内有客户端关心的配置变化,被保持住的客户端请求会立即返回,并告知客户端有配置变化的 namespace 信息,客户端会据此拉取对应 namespace 的最新配置
-
如果在 60 秒内没有客户端关心的配置变化,那么会返回 Http 状态码 304 给客户端
-
-
客户端在收到服务端请求后会立即重新发起连接,回到第一步
-
考虑到会有数万客户端向服务端发起长连,在服务端我们使用了 async servlet(Spring DeferredResult) 来服务 Http Long Polling 请求。
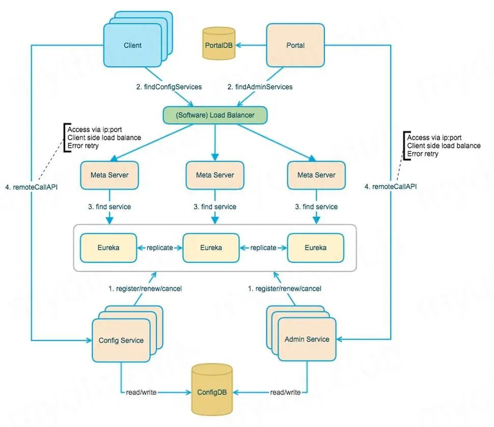
8、总体设计

上图简要描述了Apollo的总体设计,我们可以从下往上看:
-
Config Service 提供配置的读取、推送等功能,服务对象是 Apollo 客户端
-
Admin Service 提供配置的修改、发布等功能,服务对象是 Apollo Portal(管理界面)
-
Config Service 和 Admin Service 都是多实例、无状态部署,所以需要将自己注册到 Eureka 中并保持心跳
-
在 Eureka 之上我们架了一层 Meta Server 用于封装Eureka的服务发现接口
-
Client 通过域名访问 Meta Server 获取Config Service服务列表(IP+Port),而后直接通过 IP+Port 访问服务,同时在 Client 侧会做 load balance 错误重试
-
Portal 通过域名访问 Meta Server 获取 Admin Service 服务列表(IP+Port),而后直接通过 IP+Port 访问服务,同时在 Portal 侧会做 load balance、错误重试
-
为了简化部署,我们实际上会把 Config Service、Eureka 和 Meta Server 三个逻辑角色部署在同一个 JVM 进程中
9、可用性考虑
配置中心作为基础服务,可用性要求非常高,下面的表格描述了不同场景下Apollo的可用性:
| 场景 | 影响 | 降级 | 原因 |
|---|---|---|---|
| 某台 config service 下线 | 无影响 | Config service无状态,客户端重连其它config service | |
| 所有 config service 下线 | 客户端无法读取最新配置,Portal无影响 | 客户端重启时,可以读取本地缓存配置文件 | |
| 某台 admin service 下线 | 无影响 | Admin service无状态,Portal重连其它 admin service | |
| 所有 admin service 下线 | 客户端无影响,portal无法更新配置 | ||
| 某台 portal 下线 | 无影响 | Portal域名通过slb绑定多台服务器,重试后指向可用的服务器 | |
| 全部 portal 下线 | 客户端无影响,portal无法更新配置 | ||
| 某个数据中心下线 | 无影响 | 多数据中心部署,数据完全同步,Meta Server/Portal 域名通过 slb 自动切换到其它存活的数据中心 |
2. Apollo 配置中心创建项目与配置
接下来我们将创建一个 Apollo 的客户端项目,引用 Apollo 来实现配置动态更新,不过在此之前我们需要提前进入 Apollo Portal 界面,在里面提前创建一个项目并在其配置一个参数,方便后续客户端引入该配置参数,测试是否能动态变化。
1、登录 Apollo
我这里是部署到 Kubernetes 中,通过 NodePort 方式暴露出一个端口,打开这个地址登录 Apollo:
-
用户名:apollo
-
密 码:admin

2、修改与增加部门数据
在登录后创建项目时,选择部门默认只能选择 Apollo 自带的 测试部门1与测试部门2两个选项。

开始这真让人迷糊,原来 Apoloo 没有修改或新增部门信息的管理节目,只能通过修改数据库,来新增或者修改数据,这里打开 Portal 对月的数据库中的表 ApolloPortalDB 修改 key 为 organizations 的 value 的 json 数据,改成自己对于的部门信息。

3、创建一个项目
修改完数据库部门信息后,重新登录 Apollo Portal,然后创建项目,这时候选择部门可以看到已经变成我们自己修改后的部门信息了,选择我们自定义部门,然后设置应用 ID 为 apollo-test,应用名为 apollo-demo 。

创建完成后进入配置管理界面

4、创建一个配置参数
创建一个配置参数,方便后续 Apollo 客户端项目引入该参数,进行动态配置测试。

设置 key 为 test value 为 123456 然后设置一个备注,保存。

创建完成后可以看到配置管理节目新增了一条配置。

接下来我们将此配置通过发布按钮,进行发布。

3. 创建 Apollo 客户端测试项目
这里创建一个 SpringBoot 项目,引入 Apollo 客户端来来实现与 Apollo 配置中心服务端交互。
1、Mavne 添加 Apollo 依赖
<?xml version="1.0" encoding="UTF-8"?>
<project xmlns="http://maven.apache.org/POM/4.0.0" xmlns:xsi="http://www.w3.org/2001/XMLSchema-instance"
xsi:schemaLocation="http://maven.apache.org/POM/4.0.0 http://maven.apache.org/xsd/maven-4.0.0.xsd">
<modelVersion>4.0.0</modelVersion>
<parent>
<groupId>org.springframework.boot</groupId>
<artifactId>spring-boot-starter-parent</artifactId>
<version>2.1.8.RELEASE</version>
</parent>
<groupId>club.mydlq</groupId>
<artifactId>apollo-demo</artifactId>
<version>0.0.1</version>
<name>apollo-demo</name>
<description>Apollo Demo</description>
<properties>
<java.version>1.8</java.version>
</properties>
<dependencies>
<dependency>
<groupId>org.springframework.boot</groupId>
<artifactId>spring-boot-starter-web</artifactId>
</dependency>
<dependency>
<groupId>com.ctrip.framework.apollo</groupId>
<artifactId>apollo-client</artifactId>
<version>1.4.0</version>
</dependency>
</dependencies>
<build>
<plugins>
<plugin>
<groupId>org.springframework.boot</groupId>
<artifactId>spring-boot-maven-plugin</artifactId>
</plugin>
</plugins>
</build>
</project>
2、配置文件添加参数
在 application.yml 配置文件中添加下面参数,这里简单介绍下 Apollo 参数作用:
-
apollo.meta: Apollo 配置中心地址。
-
apollo.cluster: 指定使用某个集群下的配置。
-
apollo.bootstrap.enabled: 是否开启 Apollo。
-
apollo.bootstrap.namespaces : 指定使用哪个 Namespace 的配置,默认 application。
-
apollo.cacheDir=/opt/data/some-cache-dir: 为了防止配置中心无法连接等问题,Apollo 会自动将配置本地缓存一份。
-
apollo.autoUpdateInjectedSpringProperties: Spring应用通常会使用 Placeholder 来注入配置,如${someKey:someDefaultValue},冒号前面的是 key,冒号后面的是默认值。如果想关闭 placeholder 在运行时自动更新功能,可以设置为 false。
-
apollo.bootstrap.eagerLoad.enabled : 将 Apollo 加载提到初始化日志系统之前,如果设置为 false,那么将打印出 Apollo 的日志信息,但是由于打印 Apollo 日志信息需要日志先启动,启动后无法对日志配置进行修改,所以 Apollo 不能管理应用的日志配置,如果设置为 true,那么 Apollo 可以管理日志的配置,但是不能打印出 Apollo 的日志信息。
#应用配置
server:
port: 8080
spring:
application:
name: apollo-demo
#Apollo 配置
app:
id: apollo-test #应用ID
apollo:
cacheDir: /opt/data/ #配置本地配置缓存目录
cluster: default #指定使用哪个集群的配置
meta: http://192.168.2.11:30002 #DEV环境配置中心地址
autoUpdateInjectedSpringProperties: true #是否开启 Spring 参数自动更新
bootstrap:
enabled: true #是否开启 Apollo
namespaces: application #设置 Namespace
eagerLoad:
enabled: false #将 Apollo 加载提到初始化日志系统之前
3、创建测试 Controller 类
写一个 Controller 类来输出 test 变量的值,使用了 Spring 的 @Value 注解,用于读取配置文件中的变量的值,这里来测试该值,项目启动后读取到的变量的值是设置在 application 配置文件中的默认值,还是远程 Apollo 中的值,如果是 Apollo 中配置的值,那么再测试在 Apollo 配置中心中改变该变量的值后,这里是否会产生变化。
import org.springframework.beans.factory.annotation.Value;
import org.springframework.web.bind.annotation.GetMapping;
import org.springframework.web.bind.annotation.RestController;
@RestController
public class TestController {
@Value("${test:默认值}")
private String test;
@GetMapping("/test")
public String test(){
return "test的值为:" + test;
}
}
4、创建启动类
SpringBoot 项目启动类。
import org.springframework.boot.SpringApplication;
import org.springframework.boot.autoconfigure.SpringBootApplication;
@SpringBootApplication
public class Application {
public static void main(String[] args) {
SpringApplication.run(Application.class, args);
}
}
5、JVM 启动参数添加启动参数
由于本人的 Apollo 是部署在 Kubernetes 环境中的,JVM 参数中必须添加两个变量:
-
env: 应用使用 Apollo 哪个环境,例如设置为
DEV就是指定使用开发环境,如果设置为PRO就是制定使用生产环境。 -
apollo.configService: 指定配置中心的地址,跳过 meta 的配置,在测试时指定 meta 地址无效果。如果 Apollo 是部署在 Kubernetes 中,则必须设置该参数为配置中心地址,如果 Apollo 不是在 Kubernetes 环境中,可以不设置此参数,只设置 meta 参数即可。一般情况下,configService 和 meta 值一致。
如果是在 Idea 中启动,可以配置启动参数,加上:
-Dapollo.configService=http://192.168.2.11:30002 -Denv=DEV

如果是 java 命令启动程序,需要 JVM 加上:
$ java -Dapollo.configService=http://192.168.2.11:30002 -Denv=DEV -jar apollo-demo.jar
“注意:上面 env 指定的环境,要和 apollo.meta 指定 Config 地址的环境一致,例如 -Denv=DEV 即使用开发环境,那么 apollo.meta=http://xxx.xxx.xxx:8080 这个url 的 Config 也是开发环境下的配置中心服务,而不能是 PRO 或者其它环境下的配置中心。
”
4. 启动项目进行测试
1、测试是否能够获取 Apollo 中设置的值
启动上面的测试用例,然后输入地址 http://localhost:8080/test 查看:
test的值为:123456
可以看到使用的是 Apollo 中配置的 test 参数的值 123456,而不是默认的值。
2、测试当 Apollo 中修改参数值后客户端是否能及时刷新
修改 Apollo 配置中心参数 test 值为 666666 ,然后再次发布。

发布完成后再次输入地址 http://localhost:8080/test 查看:
test的值为:666666
可以看到示例应用中的值已经改变为最新的值。
3、测试当 Apollo 执行配置回滚操作时客户端是否能及时改变

回滚完成后状态将变为未发布状态,则时候输入地址 http://localhost:8080/test 查看:
test的值为:123456
可以看到已经回滚到之前的 test 配置的值了。
4、测试当不能访问 Apollo 时客户端的变化
这里我们将 JVM 参数中 Apollo 配置中心地址故意改错:
-Dapollo.configService=http://192.168.2.100:30002 -Denv=DEV
然后输入地址 http://localhost:8080/test 可以看到值为:
test的值为:123456
可以看到显示的值并不是我们定义的默认值,而还是 Apollo 配置中心配置的 test 参数的值。考虑到由于 Apollo 会在本地将配置缓存一份,出现上面原因,估计是缓存生效。当客户端不能连接到 Apollo 配置中心时候,默认使用本地缓存文件中的配置。
上面我们配置了本地缓存配置文件存放地址为 "/opt/data/" ,接下来进入缓存目录,找到对应的缓存配置文件,删除缓存配置文件后,重启应用,再次输入地址查看:
test的值为:默认值
删除缓存配置文件后,可以看到输出的值为自己定义的默认值。
5、测试当 Apollo 中将参数删除后客户端的变化
这里我们进入 Apollo 配置中心,删除之前创建的 test 参数,然后发布。

然后再次打开地址 http://localhost:8080/test 查看:
test的值为:默认值
可以看到显示的是应用程序中设置的默认值。
5. 对 Apollo 的 Cluster、Namespace 进行探究
在 Apollo 中,配置可以根据不同的环境划分为 Dev(开发)、Prod(生产) 等环境,又能根据区域划分为不同的 Cluster(集群),还能根据配置参数作用功能的不同划分为不同的 Namespace(命名空间),这里探究下,如何使用上述能力。
1、不同环境下的配置
打开 Apollo 配置中心,环境列表点击 PRO 环境,然后新增一条配置,和之前例子中参数保持一致,都为 test 参数,创建完成后发布。

然后修改上面的示例项目,将配置参数指定为 PRO 环境:
(2)、示例项目修改 application.yml 配置文件
把 apollo.meta 参数改成 RPO 的配置中心地址
......
apollo:
meta: http://192.168.2.11:30005 #RPO环境配置中心地址
......
把 apollo.configService 参数改成 PRO 配置中心地址,env 参数的值改为 PRO。
-Dapollo.configService=http://192.168.2.11:30005 -Denv=PRO
(4)、启动示例项目观察结果
启动示例项目,然后接着输入地址 http://localhost:8080/test 查看信息:
test的值为:abcdefg
可以看到已经改成生成环境配置,所以在实际项目中,如果要更换环境,需要修改 JVM 参数 env(如果 Apollo 部署在 Kubernetes 环境中,还需要修改 apollo.configService 参数),和修改 application.yml 配置文件的参数 apollo.meta 值。
2、不同集群下的配置
(1)、创建两个集群
例如在开发过程中,经常要将应用部署到不同的机房,这里分别创建 beijing、shanghai 两个集群。



(2)、两个集群都配置同样的参数不同的值
在两个集群 beijing 与 shanghai 中,都统一配置参数 test,并且设置不同的值。


(3)、示例项目 application.yml 修改集群配置参数,并启动项目观察结果
指定集群为 beijing:
......
apollo:
cluster: beijing #指定使用 beijing 集群
......
启动示例项目,然后接着输入地址 http://localhost:8080/test 查看信息:
test的值为:Cluster-BeiJing
可以看到用的是 beijing 集群的配置
指定集群为 shanghai:
......
apollo:
cluster: shanghai #指定使用 shanghai 集群
......
启动示例项目,然后接着输入地址 http://localhost:8080/test 查看信息:
test的值为:Cluster-ShangHai
可以看到用的是 shanghai 集群的配置
3、不同命名空间下的配置
(1)、创建两个命名空间
命名空间有两种,一种是 public(公开),一种是 private 私有,公开命名空间所有项目都能读取配置信息,而私有的只能 app.id 值属于该应用的才能读取配置。
这里创建 dev-1 与 dev-2 两个私有的命名空间,用于测试。



(2)、两个集群都配置同样的参数不同的值
在两个命名空间中,都统一配置参数 test,并且设置不同的值,设置完后发布。

(3)、示例项目 application.yml 修改命名空间配置参数,并启动项目观察结果
指定命名空间为 dev-1:
......
apollo:
bootstrap:
namespaces: dev-1 #设置 dev-1 命名空间
......
启动示例项目,然后接着输入地址 http://localhost:8080/test 查看信息:
test的值为:dev-1 Namespace
可以看到用的是 dev-1 命名空间的配置
指定命名空间为 dev-2:
......
apollo:
bootstrap:
namespaces: dev-2 #设置 dev-1 命名空间
......
YAML
启动示例项目,然后接着输入地址 http://localhost:8080/test 查看信息:
test的值为:dev-2 Namespace
HTML
可以看到用的是 dev-2 命名空间的配置
6. Kubernetes 的 SpringBoot 应用使用 Apollo 配置中心
本人的 Apollo 和 SpringBoot 应用一般都是基于 Kubernetes 部署的,所以这里简单介绍下,如何在 Kubernetes 环境下部署 SpringBoot 应用且使用 Apollo 作为配置中心。
这里项目依旧使用上面的示例,不过首先要将其编译成 Docker 镜像,方便后续部署到 Kubernetes 环境下。
1、构建 Docker 镜像
(1)、执行 Maven 编译
首先执行 Maven 命令,将项目编译成一个可执行 JAR。
$ mvn clean install
BASH
(2)、准备 Dockerfile
创建构建 Docker 镜像需要的 Dockerfile 文件,将 Maven 编译的 JAR 复制到镜像内部,然后设置两个变量,分别是:
-
JAVA_OPTS: Java JVM 启动参数变量,这里需要在这里加一个时区参数。
-
APP_OPTS: Spring 容器启动参数变量,方便后续操作时能通过此变量配置 Spring 参数。
Dockerfile:
FROM openjdk:8u222-jre-slim
VOLUME /tmp
ADD target/*.jar app.jar
RUN sh -c 'touch /app.jar'
ENV JAVA_OPTS="-XX:MaxRAMPercentage=80.0 -Duser.timezone=Asia/Shanghai"
ENV APP_OPTS=""
ENTRYPOINT [ "sh", "-c", "java $JAVA_OPTS -Djava.security.egd=file:/dev/./urandom -jar /app.jar $APP_OPTS" ]
(3)、构建 Docker 镜像
执行 Docker Build 命令构建 Docker 镜像。
$ docker build -t mydlqclub/springboot-apollo:0.0.1 .
BASH
2、Kubernetes 部署示例应用
(1)、创建 SpringBoot 且使用 Apollo 配置中心的 Kubernetes 部署文件
这里创建 Kubernetes 下的 SpringBoot 部署文件 apollo-demo-example.yaml。在之前 Dockerfile 中设置了两个环境变量,JAVA_OPTS 与 APP_OPTS。其中 JAVA_OPTS 变量的值将会作为 JVM 启动参数,APP_OPTS 变量的值将会作为应用的配置参数。所以,这里我们将 Apollo 配置参数放置到变量中,这样一来就可以方便修改与维护 Apollo 的配置信息。
“在下面配置的环境变量参数中,设置的配置中心地址为
”http://service-apollo-config-server-dev.mydlqclub:8080,这是因为 Apollo 部署在 K8S 环境中,且可以使用域名方式访问,service-apollo-config-server-dev 是应用的 Service 名称,mydlqcloud 是 K8S 下的 Namespace 名称。
springboot-apollo.yaml
apiVersion: v1
kind: Service
metadata:
name: springboot-apollo
spec:
type: NodePort
ports:
- name: server
nodePort: 31080
port: 8080
targetPort: 8080
- name: management
nodePort: 31081
port: 8081
targetPort: 8081
selector:
app: springboot-apollo
---
apiVersion: apps/v1
kind: Deployment
metadata:
name: springboot-apollo
labels:
app: springboot-apollo
spec:
replicas: 1
selector:
matchLabels:
app: springboot-apollo
template:
metadata:
name: springboot-apollo
labels:
app: springboot-apollo
spec:
restartPolicy: Always
containers:
- name: springboot-apollo
image: mydlqclub/springboot-apollo:0.0.1
imagePullPolicy: Always
ports:
- containerPort: 8080
name: server
env:
- name: JAVA_OPTS
value: "-Denv=DEV"
##注意修改此处的 mydlqcloud 为你自己的 Namespace 名称
- name: APP_OPTS
value: "
--app.id=apollo-demo
--apollo.bootstrap.enabled=true
--apollo.bootstrap.eagerLoad.enabled=false
--apollo.cacheDir=/opt/data/
--apollo.cluster=default
--apollo.bootstrap.namespaces=application
--apollo.autoUpdateInjectedSpringProperties=true
--apollo.meta=http://service-apollo-config-server-dev.mydlqcloud:8080
"
resources:
limits:
memory: 1000Mi
cpu: 1000m
requests:
memory: 500Mi
cpu: 500m
(2)、部署 SpringBoot 应用到 Kubernetes
-n:创建应用到指定的 Namespace 中。
$ kubectl apply -f springboot-apollo.yaml -n mydlqcloud
BASH
3、测试部署的应用接口
上面的应用配置了 NodePort 端口,可以通过此端口访问 Kubernetes 集群内的应用接口,本人 Kubernetes 集群地址为 192.168.2.11 且 NodePort 端口为 31081,所以浏览器访问地址 http://192.168.2.11:31081/test 来测试接口,显示:
test的值为:123456
可以看到能通过 Apollo 获取参数值,此文章到此结束。
252

被折叠的 条评论
为什么被折叠?



