Java代码在编译后会变成Java字节码,字节码被类加载器加载到JVM里,JVM执行字节码,最终需要转化为汇编指令在CPU上执行,Java斜体样式中所使用的并发机制依赖于JVM的实现和CPU的指令。
1.volatile的应用
在多线程并发编程中synchronized和volatile都扮演这重要的角色,volatile是轻量级的synchronized,他在多处理器开发中保证了共享变量的“可见性”。可见性的意思是当一个线程修改一个共享变量时,另一个线程能读到这个修改的值。如果volatile变量修饰使用恰当的话,他比synchronized的使用和执行成本更低,因为他不会引起线程上下文的切换和调度。
1.1 volatile的定义与实现
定义:java编程语言允许线程访问共享变量,为了确保共享变量能本准确和一致地更新,线程应该确保通过排他锁单独获取这个变量。
java语言提供了volatile,在某些情况下比锁要更加方便。如果一个字段被声明为volatile,java线程内存模型确保所有线程看到这个变量的值是一致的。
volatile的两条实现原则
-
Lock前缀指令会引起处理器缓存回写到内存。 Lock前缀指令导致在执行指令期间,声明处理器的信号。在多处理器环境中,LOCK#信号确保在声言改处理器期间,处理器可以独占任何共享内存。
-
一个处理器的缓存回写到内存会导致其他处理器的缓存无效。
2.synchronized的实现原理与应用
在多线程并发编程中synchronized一直是元老级角色,很多人都称呼他为重量级锁,但是随着java SE 1.6对synchronized进行了各种优化后,有些情况下他就并不那么重了。
synchronized实现同步的基础:java中每个对象都可以作为锁。具体表现为以下三种形式
1. 对于普通同步方法,锁是当前实例对象
2. 对于静态同步方法,锁是当前类的Class对象
3. 对于同步代码块,锁是Synchronized括号里配置的对象
当一个线程视图访问同步代码块时,他首先必须得到锁,退出或者抛出异常时必须释放锁。那么锁到底存在哪里呢? 锁里面会存储什么信息呢?
从JVM规范中可以看到Synchronized在JVM里的实现原理,JVM基于进入和退出Monitor对象来实现方法同步和代码块同步,但两者的实现细节不一样。代码块同步是使用monitorenter和monitorexit指令实现的,而方法同步则是使用另外一种方式实现的,细节在JVM规范里并没有说明。方式方法的同步同样是这两个指令来实现。
monitorenter指令是在编译后插入到同步代码块的开始位置,而monitorexit是插入到方法结束处和异常处,JVM要保证每个monitorenter必须有对应的monitorexit与之配对。人格对象都有一个monitor与之关联,当一个monitor被持有后,他将处于锁定状态。线程执行到monitorenter指令时,将会尝试获取对象所对应的monitor的所有权,即尝试获得对象的锁。
2.1 Java对象头
synchronized用的锁是存在Java对象头里的。如果对象是数组类型,则虚拟机用3个字宽(Word)存储对象头,如果对象是非数组类型,则用2字宽存储对象头。在32位虚拟机中,1字宽等于4字节,即32 bit,在64位虚拟机中则是64 bit。
Java对象头的长度
| 长度 | 内容 | 说明 |
|---|---|---|
| 32/62 bit | Mark Word | 存储对象的hashCode或锁信息等 |
| 32/62 bit | Class Metadata Address | 存储到对象类型数据的指针 |
| 32/62 bit | Array Length | 数组的长度 (如果当前对象是数组) |
Java对象头里的mark Word 里默认存储对象的hashCode、分代年龄和锁标记位。32位JVM Mark Word 的默认存储结构如下图:
Java对象头的存储结构
| 锁状态 | 25 bit | 4 bit | 1 bit 是否是偏向锁 | 2 bit 锁标志位 |
|---|---|---|---|---|
| 无锁状态 | 对象的hashCode | 对象分代年龄 | 0 | 01 |
在运行期间,Mark Word 里存储的数据会随着锁标志位的变化而变化。Mark Word 可能变化为存储一下4种数据:
Mark Word 的状态变化
| 锁状态 | 25 bit | 4 bit | 1 bit | 2 bit | |
|---|---|---|---|---|---|
| 23 bit | 2 bit | 是否是偏向锁 | 锁标志位 | ||
| 轻量级锁 | 指向栈中锁记录的指针 | 00 | |||
| 重量级锁 | 指向互斥量(重量级锁)的指针 | 10 | |||
| GC标记 | 空 | 11 | |||
| 偏向锁 | 线程ID | Epoch | 对象分代年龄 | 1 | 01 |
在64位虚拟机下,Mark Wrod是64 bit 大小的,其存储结构如下:
| 锁状态 | 25 bit | 31 bit | 1 bit | 4 bit | 1 bit | 2 bit |
|---|---|---|---|---|---|---|
| cms_free | 分代年龄 | 偏向锁 | 锁标志位 | |||
| 无锁 | unused | hashCode | 0 | 01 | ||
| 偏向锁 | ThreadID(54 bit) Epoch(2 bit) | 1 | 01 | |||
3 锁的升级与对比
Java SE 1.6为了减少获得锁和释放锁带来的性能消耗,引入了“偏向锁” 和 “轻量级锁”,Java SE 1.6中,锁一共有4种状态,级别从低到高依次是:无锁状态、偏向锁状态、轻量级锁状态、重量级锁状态,这几个状态会随着竞争情况逐渐升级。锁可以升级但不能降级,意味着偏向锁升级成轻量级锁后不能降级为偏向锁。这种锁升级却不能降级的策略,目的是为了提高获得所和释放锁的效率。
3.1 偏向锁
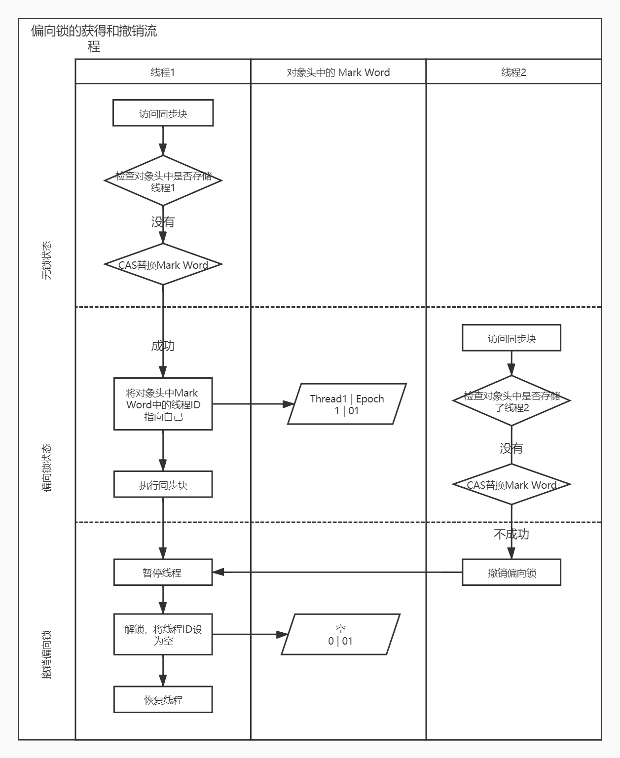
HotSpot的作者经过研究发现,大多数情况下,锁不仅不存在多线程竞争,而且总是由同一个线程多次获得,为了让线程获得锁的代价更低而引入了偏向锁。当一个线程访问同步块并获取锁时,会在对象头和栈帧中的锁记录里存储锁偏向的线程ID,以后该线程在进入和退出同步块时不需要进行CAS操作来加锁和解锁,只需要简单的测试一下对象头的Mark Word里是否存储着指向当前线程的偏向锁。如果测试成功,表示线程已经获得了锁。如果测试失败,则需要在测试一下Mark Word 中偏向锁的标识是否设置成1(表示当前是偏向锁),如果没有设置,则使用CAS竞争锁;如果设置了,则尝试使用CAS将对象头的偏向锁指向当前线程。
1. 偏向锁的撤销
偏向锁使用了一种等到竞争出现才释放锁的机制,所以当其他线程尝试竞争偏向锁时,持有偏向锁的线程才会释放锁。偏向锁的撤销,需要等待全局安全点(在这个时间点上没有正在执行的代码)。他会首先暂停拥有偏向锁的线程,然后检查拥有偏向锁的线程是否活着,如果线程不处于活动状态,则将对象头设置成无锁状态;如果线程仍活着,拥有偏向锁的栈会被执行,遍历偏向对象的锁记录,栈中的锁记录和对象头的 Mark Word 要么重新偏向于其他线程,要么恢复到无锁标记对象不适合作为偏向锁,最后唤醒暂停的线程。
下图演示了偏向锁的获取和撤销流程

2. 关闭偏向锁
偏向锁在Java 6 和 Java 7 里是默认启用的,但是他在应用程序启动几秒钟之后才激活,如有必要刻意使用 JVM 参数来关闭延迟:-XX:BiasedLockingStartupDelay=0。如果你确定应用程序里所有的锁通常都处于竞争状态,可以通过 JVM 参数关闭偏向锁:-XX:-UseBiasedLocking=false,那么程序默认会进入轻量级锁状态。
3.2 轻量级锁
1. 轻量级锁加锁
线程在执行同步代码块之前,JVM 会先在当前线程的栈帧中创建用于存储锁记录的空间,并将对象头中的 Mark Word 复制到锁记录中,官方称为 Displaced Mark Word。然后线程尝试使用 CAS将对象头中的 Mark Word 替换为指向锁记录的指针。如果成功,当前线程获得锁,如果失败,表示其他线程竞争锁,当前线程便尝试使用自旋来获取锁。
2. 轻量级锁解锁
轻量级锁解锁时,会使用原子的CAS操作将 Displaced Mark Word 替换回到对象头,如果成功,则表示没有竞争发送,如果失败,表示当前锁存在竞争,锁就会膨胀成重量级锁。
下图是两个线程同时争夺锁,导出锁膨胀的流程图

因为自旋会消耗CPU,为了避免无用的自旋(比如获得锁的线程被阻塞了),一旦锁升级成重量级锁,就不会再恢复到轻量级锁状态。当锁处于这个状态下,其他线程试图获取锁时,都会被阻塞,当持有锁的线程释放锁之后会唤醒这些线程,被唤醒的线程就会进行新一轮的夺锁之争。
3.3 锁的优缺点对比
| 锁 | 优点 | 缺点 | 适用场景 |
|---|---|---|---|
| 偏向锁 | 加锁和解锁不需要额外的消耗,和执行非同步方法相比仅存在纳秒级的差距 | 如果线程之间存在锁竞争,会带来额外的锁撤销的消耗 | 适用于只有一个线程访问同步块的场景 |
| 轻量级锁 | 竞争的线程不会阻塞,提高了程序的响应速度 | 如果始终得不到锁竞争的线程,使用自旋会消耗CPU | 追求响应时间,同步块执行速度非常快 |
| 重量级锁 | 线程竞争不使用自旋,不会消耗CPU | 线程阻塞,响应时间慢 | 追求吞吐量,同步块执行速度较长 |
本文深入探讨了Java中的volatile和synchronized关键字,详细阐述了它们在多线程并发编程中的作用和实现原理。volatile保证了变量的可见性,而synchronized提供锁机制。文章介绍了volatile的两条实现原则,包括Lock前缀指令和处理器缓存回写,以及synchronized的monitorenter和monitorexit指令。同时,分析了Java对象头的结构和锁的升级过程,如偏向锁和轻量级锁,以及它们的适用场景和优缺点。
1272





