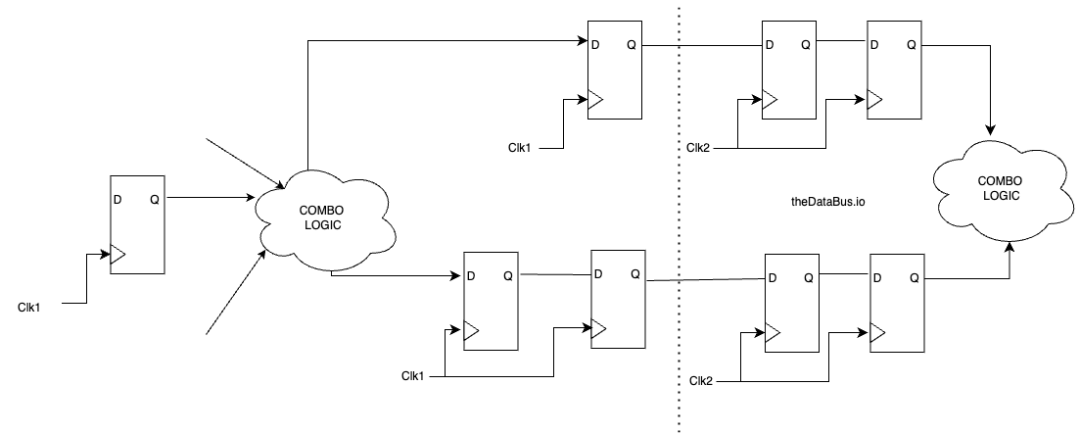
在CDC处理的结构上,你可能已经确保了亚稳态传播的可能性被减少到微乎其微的程度,但在CDC在多个点发生的大型设计中,很容易忘记数据是如何流动和交互的。
当通过CDC的两个独立信号在设计的某个点开始相互作用时,CDC检查工具报告Convergence。
这里的问题是,这两个信号通过同步器可能需要不同的时间,因此当它们到达它们相互作用的逻辑时,可能不会真正“同步”。

同样,在源时钟域中,特定信号分裂成两个或多个路径,然后这些路径中的信号单独通过CDC时,会报告Divergence。这同样不是真正的同步。

同一问题的另一个略有不同的变体是,当来自两个不同源时钟域的数据收敛到同一目标域时,反之亦然。

跨时钟域的convergence和deconvergence可能有问题,也可能没有问题,这取决于设计如何使用它们
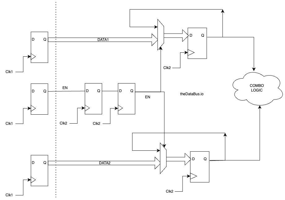
相同的使能信号算是一个convergence问题吗?
一些convergence可能不是问题的例子:
- 在功能上,单个路径是否通过同步器有不同的延迟并不重要。
- convergence/deconvergence信号之间的相互排他性。即通过设计确保一次只有一个信号发生变化。常见于MUX逻辑中。
- 多个错误场景对处理器产生联合中断。我们不在乎哪个信号先发出。
- 所有有可能有问题的信号都是相对“静态的”,例如:在整个操作过程中,配置信号通常会偶尔修改一次。

316

被折叠的 条评论
为什么被折叠?



