1. 降级机制概述
1.1 什么是服务降级
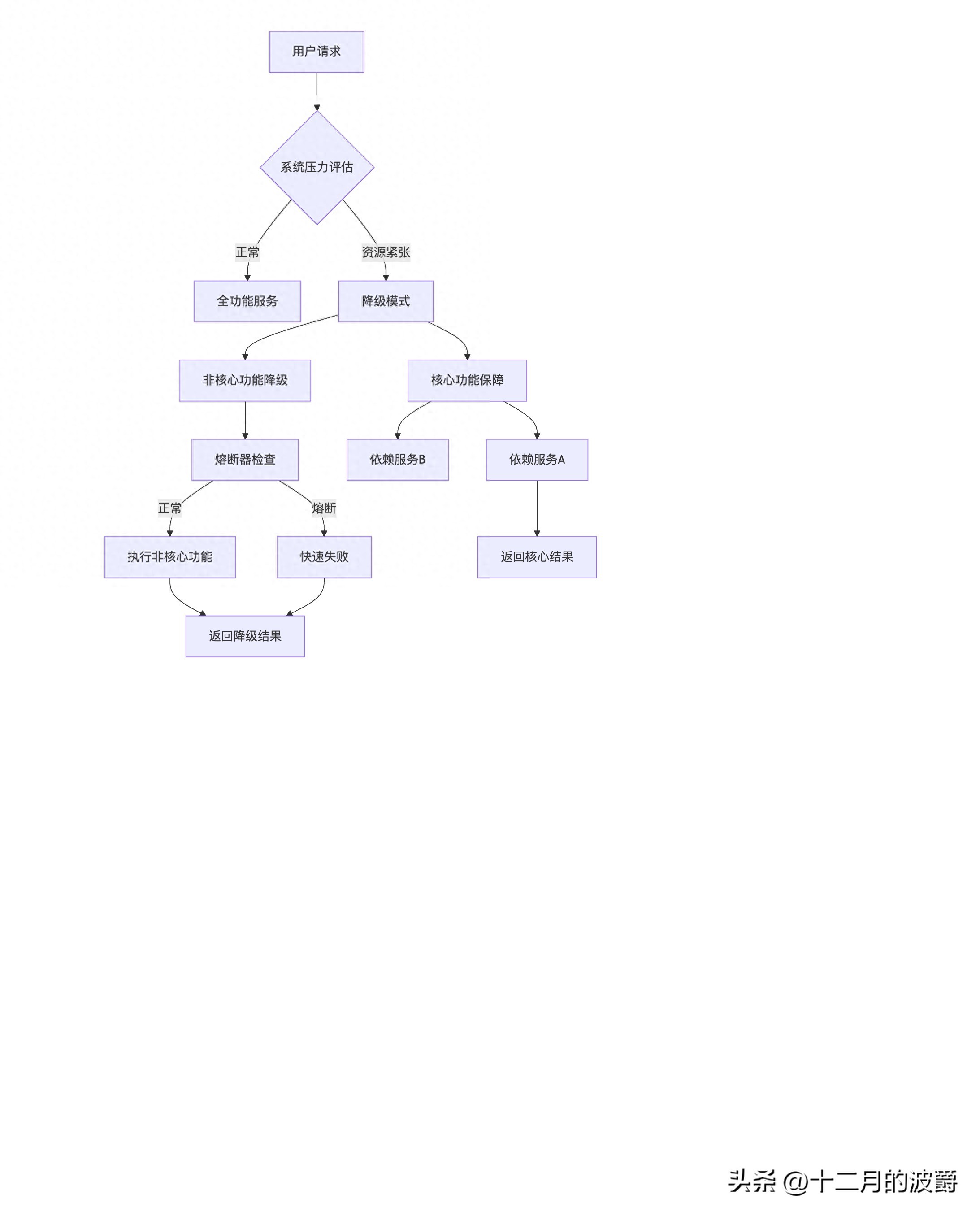
服务降级(Service Degradation)是一种有损服务的容错策略,当系统资源紧张或依赖服务不可用时,通过暂时关闭非核心功能或简化处理流程,确保核心业务的可用性和系统整体的稳定性。
1.2 降级的业务价值
想象一下电商平台在大促期间的场景:
正常服务:商品详情 → 价格计算 → 库存查询 → 优惠券 → 用户等级 → 推荐商品 降级服务:商品详情 → 价格计算 → 库存查询
通过降级,系统能够:
- 保障核心链路:确保用户能够完成下单、支付等关键操作
- 资源重分配:将有限的CPU、内存、网络资源优先分配给核心业务
- 快速失败:避免非核心服务的故障影响整体系统稳定性
2. 降级与熔断的区别
2.1 概念对比
|
维度 |
熔断(Circuit Breaker) |
降级(Degradation) |
|
触发条件 |
依赖服务故障或超时 |
系统资源紧张或流量激增 |
|
保护目标 |
防止故障蔓延 |
保障核心业务可用 |
|
实现方式 |
快速失败+自动恢复 |
功能裁剪+简化处理 |
|
影响范围 |
单个依赖服务 |
系统功能模块 |
|
恢复时机 |
依赖服务恢复后 |
系统压力降低后 |
2.2 协同工作模式

3. 降级策略分类
3.1 按触发时机分类
3.1.1 主动降级(手动降级)
@Component
public class ManualDegradationManager {
private final Map<String, Boolean> degradationSwitches = new ConcurrentHashMap<>();
/**
* 开启降级
*/
public void enableDegradation(String serviceName) {
degradationSwitches.put(serviceName, true);
log.info("服务 {} 降级已开启", serviceName);
}
/**
* 关闭降级
*/
public void disableDegradation(String serviceName) {
degradationSwitches.put(serviceName, false);
log.info("服务 {} 降级已关闭", serviceName);
}
/**
* 检查是否处于降级状态
*/
public boolean isDegradationEnabled(String serviceName) {
return degradationSwitches.getOrDefault(serviceName, false);
}
}
3.1.2 自动降级(基于指标)
@Component
@Slf4j
public class AutoDegradationTrigger {
@Autowired
private SystemMetricsCollector metricsCollector;
private final Map<String, DegradationRule> rules = new HashMap<>();
/**
* 注册降级规则
*/
public void registerRule(String serviceName, DegradationRule rule) {
rules.put(serviceName, rule);
}
/**
* 检查是否需要触发降级
*/
public boolean shouldDegrade(String serviceName) {
DegradationRule rule = rules.get(serviceName);
if (rule == null) return false;
SystemMetrics metrics = metricsCollector.getCurrentMetrics();
switch (rule.getType()) {
case CPU_THRESHOLD:
return metrics.getCpuUsage() > rule.getThreshold();
case MEMORY_THRESHOLD:
return metrics.getMemoryUsage() > rule.getThreshold();
case QPS_THRESHOLD:
return metrics.getQps(serviceName) > rule.getThreshold();
case RT_THRESHOLD:
return metrics.getResponseTime(serviceName) > rule.getThreshold();
default:
return false;
}
}
}
3.2 按降级粒度分类
3.2.1 功能降级
关闭非核心功能,如:
- 关闭商品推荐
- 简化日志记录
- 关闭数据同步
3.2.2 数据降级
- 返回缓存数据
- 返回静态数据
- 返回兜底数据
3.2.3 流程降级
简化业务流程,如:
- 跳过风控检查
- 简化身份验证
- 异步改同步
4. Resilience4j 降级实战
4.1 环境配置
Maven依赖
<dependency>
<groupId>io.github.resilience4j</groupId>
<artifactId>resilience4j-spring-boot2</artifactId>
<version>2.0.2</version>
</dependency>
<dependency>
<groupId>org.springframework.boot</groupId>
<artifactId>spring-boot-starter-aop</artifactId>
</dependency>
降级配置
resilience4j:
circuitbreaker:
instances:
productService:
failureRateThreshold: 50
waitDurationInOpenState: 10s
timelimiter:
instances:
productService:
timeoutDuration: 2s
retry:
instances:
productService:
maxAttempts: 2
bulkhead:
instances:
productService:
maxConcurrentCalls: 20
maxWaitDuration: 100ms
4.2 注解方式实现降级
商品服务降级示例
@Service
@Slf4j
public class ProductService {
@Autowired
private RecommendationService recommendationService;
@Autowired
private InventoryService inventoryService;
@Autowired
private PriceService priceService;
@Autowired
private CommentService commentService;
/**
* 获取商品详情 - 多级降级策略
*/
@Degrade(name = "productDetail", fallbackMethod = "getProductDetailFallback")
@CircuitBreaker(name = "productService", fallbackMethod = "getProductDetailFallback")
@TimeLimiter(name = "productService", fallbackMethod = "getProductDetailFallback")
public CompletableFuture<ProductDetail> getProductDetail(String productId,
UserContext userContext) {
return CompletableFuture.supplyAsync(() -> {
// 1. 基础商品信息(核心)
ProductBasicInfo basicInfo = getProductBasicInfo(productId);
// 2. 实时价格(核心)
PriceInfo priceInfo = priceService.getCurrentPrice(productId);
// 3. 库存信息(核心)
InventoryInfo inventoryInfo = inventoryService.getInventory(productId);
// 4. 推荐商品(非核心)- 可降级
List<Product> recommendations = getRecommendations(productId, userContext);
// 5. 用户评论(非核心)- 可降级
CommentSummary commentSummary = getCommentSummary(productId);
return buildProductDetail(basicInfo, priceInfo, inventoryInfo,
recommendations, commentSummary);
});
}
/**
* 多级降级策略
*/
private ProductDetail getProductDetailFallback(String productId,
UserContext userContext,
Exception e) {
log.warn("商品详情服务降级, 产品ID: {}, 异常: {}", productId, e.getMessage());
// 根据异常类型决定降级级别
DegradationLevel level = determineDegradationLevel(e);
switch (level) {
case LEVEL_1: // 轻度降级 - 只降级推荐和评论
return getProductDetailWithLightDegradation(productId);
case LEVEL_2: // 中度降级 - 使用缓存数据
return getProductDetailWithMediumDegradation(productId);
case LEVEL_3: // 重度降级 - 返回静态数据
return getProductDetailWithHeavyDegradation(productId);
default: // 完全降级 - 基础信息
return getProductDetailWithFullDegradation(productId);
}
}
/**
* 轻度降级 - 保留核心功能
*/
private ProductDetail getProductDetailWithLightDegradation(String productId) {
ProductBasicInfo basicInfo = getProductBasicInfo(productId);
PriceInfo priceInfo = priceService.getCurrentPrice(productId);
InventoryInfo inventoryInfo = inventoryService.getInventory(productId);
// 推荐和评论返回空或默认值
return ProductDetail.builder()
.basicInfo(basicInfo)
.priceInfo(priceInfo)
.inventoryInfo(inventoryInfo)
.recommendations(Collections.emptyList()) // 降级
.commentSummary(CommentSummary.defaultSummary()) // 降级
.degradationLevel(DegradationLevel.LEVEL_1)
.build();
}
/**
* 重度降级 - 返回静态数据
*/
private ProductDetail getProductDetailWithHeavyDegradation(String productId) {
// 从本地缓存或静态文件加载数据
ProductDetail cachedDetail = loadCachedProductDetail(productId);
if (cachedDetail != null) {
cachedDetail.setDegradationLevel(DegradationLevel.LEVEL_3);
cachedDetail.setMessage("当前访问量过大,展示缓存数据");
return cachedDetail;
}
// 返回兜底数据
return ProductDetail.builder()
.basicInfo(ProductBasicInfo.defaultInfo(productId))
.priceInfo(PriceInfo.defaultPrice())
.inventoryInfo(InventoryInfo.defaultInventory())
.recommendations(Collections.emptyList())
.commentSummary(CommentSummary.defaultSummary())
.degradationLevel(DegradationLevel.LEVEL_3)
.message("系统繁忙,请稍后重试")
.build();
}
private DegradationLevel determineDegradationLevel(Exception e) {
if (e instanceof TimeoutException) {
return DegradationLevel.LEVEL_1;
} else if (e instanceof BulkheadFullException) {
return DegradationLevel.LEVEL_2;
} else if (e instanceof CallNotPermittedException) {
return DegradationLevel.LEVEL_3;
} else {
return DegradationLevel.FULL;
}
}
}
4.3 编程方式实现降级
@Service
@Slf4j
public class OrderProcessingService {
@Autowired
private DegradationManager degradationManager;
@Autowired
private CircuitBreakerRegistry circuitBreakerRegistry;
/**
* 创建订单 - 支持多维度降级
*/
public OrderResult createOrder(CreateOrderRequest request) {
// 检查系统是否处于降级模式
if (degradationManager.isGlobalDegradationEnabled()) {
return createOrderWithDegradation(request, DegradationLevel.FULL);
}
CircuitBreaker circuitBreaker = circuitBreakerRegistry.circuitBreaker("orderService");
Supplier<OrderResult> orderSupplier = CircuitBreaker.decorateSupplier(
circuitBreaker,
() -> processOrderWithFullFeatures(request)
);
return Try.ofSupplier(orderSupplier)
.recover(TimeoutException.class, e -> createOrderWithDegradation(request, DegradationLevel.LEVEL_1))
.recover(BulkheadFullException.class, e -> createOrderWithDegradation(request, DegradationLevel.LEVEL_2))
.recover(CallNotPermittedException.class, e -> createOrderWithDegradation(request, DegradationLevel.LEVEL_3))
.recover(Exception.class, e -> createOrderWithDegradation(request, DegradationLevel.FULL))
.get();
}
/**
* 全功能订单处理
*/
private OrderResult processOrderWithFullFeatures(CreateOrderRequest request) {
log.info("全功能订单处理开始: {}", request.getOrderId());
// 1. 参数校验
validateRequest(request);
// 2. 风控检查(可降级)
if (!degradationManager.isFeatureDegraded("risk_control")) {
RiskCheckResult riskResult = riskService.check(request);
if (!riskResult.isPassed()) {
throw new RiskControlException("风控检查未通过");
}
}
// 3. 库存预占(核心)
InventoryLockResult lockResult = inventoryService.lockInventory(
request.getProductId(), request.getQuantity());
if (!lockResult.isSuccess()) {
throw new InventoryException("库存不足");
}
// 4. 价格计算(核心)
PriceCalculateResult priceResult = priceService.calculateFinalPrice(request);
// 5. 优惠券验证(可降级)
CouponVerifyResult couponResult = null;
if (!degradationManager.isFeatureDegraded("coupon_verify") &&
StringUtils.isNotEmpty(request.getCouponCode())) {
couponResult = couponService.verifyCoupon(request.getUserId(), request.getCouponCode());
}
// 6. 创建订单
Order order = buildOrder(request, priceResult, couponResult);
order = orderRepository.save(order);
// 7. 发送事件(可降级)
if (!degradationManager.isFeatureDegraded("event_publish")) {
eventPublisher.publishOrderCreatedEvent(order);
}
log.info("订单创建成功: {}", order.getOrderId());
return OrderResult.success(order);
}
/**
* 降级模式创建订单
*/
private OrderResult createOrderWithDegradation(CreateOrderRequest request,
DegradationLevel level) {
log.warn("降级模式创建订单, 级别: {}, 请求: {}", level, request.getOrderId());
try {
switch (level) {
case LEVEL_1: // 轻度降级 - 跳过风控和事件发布
return createOrderLevel1(request);
case LEVEL_2: // 中度降级 - 跳过优惠券验证
return createOrderLevel2(request);
case LEVEL_3: // 重度降级 - 简化流程
return createOrderLevel3(request);
default: // 完全降级 - 核心流程
return createOrderMinimal(request);
}
} catch (Exception e) {
log.error("降级模式订单创建失败", e);
return OrderResult.failed("系统繁忙,请稍后重试");
}
}
/**
* 核心流程 - 只保障下单成功
*/
private OrderResult createOrderMinimal(CreateOrderRequest request) {
// 只执行最核心的步骤
validateRequest(request);
InventoryLockResult lockResult = inventoryService.lockInventory(
request.getProductId(), request.getQuantity());
if (!lockResult.isSuccess()) {
return OrderResult.failed("库存不足");
}
// 使用默认价格计算,跳过复杂逻辑
PriceCalculateResult priceResult = priceService.calculateSimplePrice(request);
Order order = buildSimpleOrder(request, priceResult);
order = orderRepository.save(order);
return OrderResult.success(order)
.withMessage("当前系统繁忙,部分功能暂时不可用");
}
}
5. 降级管理平台
5.1 动态配置管理
@RestController
@RequestMapping("/degradation")
@Slf4j
public class DegradationManagementController {
@Autowired
private DegradationConfigService configService;
@Autowired
private DegradationSwitchService switchService;
/**
* 获取所有降级配置
*/
@GetMapping("/configs")
public Result<List<DegradationConfig>> getAllConfigs() {
return Result.success(configService.getAllConfigs());
}
/**
* 更新降级配置
*/
@PostMapping("/config")
public Result<Void> updateConfig(@RequestBody DegradationConfig config) {
configService.updateConfig(config);
log.info("降级配置已更新: {}", config.getServiceName());
return Result.success();
}
/**
* 手动开启降级
*/
@PostMapping("/{serviceName}/enable")
public Result<Void> enableDegradation(@PathVariable String serviceName,
@RequestParam(required = false) DegradationLevel level) {
switchService.enableDegradation(serviceName, level);
log.warn("手动开启降级: {}, 级别: {}", serviceName, level);
return Result.success();
}
/**
* 手动关闭降级
*/
@PostMapping("/{serviceName}/disable")
public Result<Void> disableDegradation(@PathVariable String serviceName) {
switchService.disableDegradation(serviceName);
log.info("手动关闭降级: {}", serviceName);
return Result.success();
}
/**
* 获取降级状态
*/
@GetMapping("/status")
public Result<Map<String, DegradationStatus>> getDegradationStatus() {
return Result.success(switchService.getCurrentStatus());
}
/**
* 批量操作
*/
@PostMapping("/batch-operation")
public Result<Void> batchOperation(@RequestBody BatchDegradationRequest request) {
switchService.batchUpdate(request);
log.info("批量降级操作执行: {}", request.getOperation());
return Result.success();
}
}
5.2 降级配置实体
@Data
@Builder
@NoArgsConstructor
@AllArgsConstructor
public class DegradationConfig {
/**
* 服务名称
*/
private String serviceName;
/**
* 降级规则类型
*/
private RuleType ruleType;
/**
* 触发阈值
*/
private Double threshold;
/**
* 默认降级级别
*/
private DegradationLevel defaultLevel;
/**
* 是否启用自动降级
*/
private Boolean autoEnabled;
/**
* 降级持续时间(秒)
*/
private Integer duration;
/**
* 降级提示信息
*/
private String degradationMessage;
/**
* 创建时间
*/
private LocalDateTime createTime;
/**
* 更新时间
*/
private LocalDateTime updateTime;
}
/**
* 降级规则类型
*/
public enum RuleType {
CPU_USAGE, // CPU使用率
MEMORY_USAGE, // 内存使用率
QPS, // 每秒请求数
RESPONSE_TIME, // 响应时间
ERROR_RATE, // 错误率
MANUAL // 手动触发
}
/**
* 降级级别
*/
public enum DegradationLevel {
NONE, // 无降级
LEVEL_1, // 轻度降级
LEVEL_2, // 中度降级
LEVEL_3, // 重度降级
FULL // 完全降级
}
6. 高级特性与最佳实践
6.1 降级策略组合
@Component
@Slf4j
public class SmartDegradationStrategy {
@Autowired
private SystemMetricsCollector metricsCollector;
@Autowired
private BusinessImpactAssessor impactAssessor;
/**
* 智能降级决策
*/
public DegradationPlan makeDecision(DegradationContext context) {
// 1. 收集系统指标
SystemMetrics metrics = metricsCollector.getRealTimeMetrics();
// 2. 评估业务影响
BusinessImpact impact = impactAssessor.assessImpact(context);
// 3. 生成降级方案
return generateDegradationPlan(metrics, impact, context);
}
private DegradationPlan generateDegradationPlan(SystemMetrics metrics,
BusinessImpact impact,
DegradationContext context) {
DegradationPlan plan = new DegradationPlan();
// 基于多个维度决策
if (metrics.getCpuUsage() > 80) {
plan.addAction(new DegradationAction("data_sync", DegradationLevel.FULL));
plan.addAction(new DegradationAction("report_generate", DegradationLevel.FULL));
}
if (metrics.getMemoryUsage() > 85) {
plan.addAction(new DegradationAction("cache_preload", DegradationLevel.FULL));
plan.addAction(new DegradationAction("log_detail", DegradationLevel.LEVEL_2));
}
if (metrics.getAverageResponseTime() > 2000) {
plan.addAction(new DegradationAction("recommendation", DegradationLevel.LEVEL_3));
plan.addAction(new DegradationAction("comment_query", DegradationLevel.LEVEL_2));
}
// 考虑业务时间段
if (isPeakBusinessHours()) {
plan.addAction(new DegradationAction("batch_process", DegradationLevel.FULL));
}
return plan;
}
private boolean isPeakBusinessHours() {
LocalTime now = LocalTime.now();
return (now.isAfter(LocalTime.of(9, 0)) && now.isBefore(LocalTime.of(12, 0))) ||
(now.isAfter(LocalTime.of(14, 0)) && now.isBefore(LocalTime.of(18, 0)));
}
}
6.2 降级效果监控
@Component
@Slf4j
public class DegradationMonitor {
@Autowired
private MetricsStorage metricsStorage;
/**
* 记录降级事件
*/
public void recordDegradationEvent(DegradationEvent event) {
log.info("降级事件: {}", event);
metricsStorage.storeDegradationEvent(event);
// 发送监控告警
if (event.getLevel().compareTo(DegradationLevel.LEVEL_2) >= 0) {
alertService.sendDegradationAlert(event);
}
}
/**
* 分析降级效果
*/
public DegradationEffect analyzeEffect(String serviceName, Duration period) {
List<DegradationEvent> events = metricsStorage.getDegradationEvents(serviceName, period);
DegradationEffect effect = new DegradationEffect();
effect.setServiceName(serviceName);
effect.setPeriod(period);
// 计算降级次数和时长
long degradationCount = events.stream()
.filter(e -> e.getType() == EventType.DEGRADATION_START)
.count();
long totalDegradationTime = calculateTotalDegradationTime(events);
effect.setDegradationCount(degradationCount);
effect.setTotalDegradationTime(totalDegradationTime);
// 评估对业务指标的影响
evaluateBusinessImpact(effect, events);
return effect;
}
/**
* 生成降级报告
*/
public DegradationReport generateReport(LocalDate date) {
// 生成每日降级分析报告
DegradationReport report = new DegradationReport();
report.setReportDate(date);
// 统计各服务降级情况
Map<String, DegradationEffect> effects = getAllServicesDegradationEffect(date);
report.setServiceEffects(effects);
// 识别问题点
report.setIssues(identifyDegradationIssues(effects));
// 提供优化建议
report.setRecommendations(generateOptimizationSuggestions(effects));
return report;
}
}
7. 生产环境注意事项
7.1 降级策略配置
degradation:
global:
enabled: true
auto-trigger: true
services:
order-service:
levels:
level1:
trigger-threshold:
cpu: 70
memory: 75
response-time: 1000
actions:
- skip-risk-check
- skip-coupon-verify
level2:
trigger-threshold:
cpu: 80
memory: 85
response-time: 2000
actions:
- use-cache-price
- skip-event-publish
level3:
trigger-threshold:
cpu: 90
memory: 90
response-time: 3000
actions:
- return-static-data
- minimal-process
product-service:
levels:
level1:
trigger-threshold:
qps: 1000
error-rate: 5
actions:
- skip-recommendation
- simplify-comment
7.2 降级演练计划
@Service
@Slf4j
public class DegradationDrillService {
/**
* 执行降级演练
*/
public DrillResult executeDrill(String drillPlanId) {
log.info("开始降级演练: {}", drillPlanId);
DrillPlan plan = loadDrillPlan(drillPlanId);
DrillResult result = new DrillResult(plan);
try {
// 1. 备份当前配置
Map<String, DegradationConfig> backup = configService.backupConfigs();
// 2. 应用演练配置
applyDrillConfigs(plan.getConfigs());
// 3. 执行测试用例
executeTestCases(plan, result);
// 4. 恢复配置
configService.restoreConfigs(backup);
result.setStatus(DrillStatus.SUCCESS);
} catch (Exception e) {
log.error("降级演练执行失败", e);
result.setStatus(DrillStatus.FAILED);
result.setErrorMessage(e.getMessage());
}
// 5. 生成演练报告
generateDrillReport(result);
return result;
}
/**
* 自动化演练场景
*/
public void scheduleRegularDrills() {
// 每周执行一次轻度降级演练
scheduler.scheduleWeeklyTask("light-degradation-drill", () -> {
executeDrill("weekly-light-drill");
});
// 每月执行一次重度降级演练
scheduler.scheduleMonthlyTask("heavy-degradation-drill", () -> {
executeDrill("monthly-heavy-drill");
});
// 大促前专项演练
scheduler.schedulePrePromotionDrill(() -> {
executeDrill("pre-promotion-drill");
});
}
}
8. 总结
服务降级是保障系统高可用的重要手段,通过本文的学习,你应该掌握:
8.1 核心要点
- 降级本质:有损服务,保障核心业务
- 策略分类:主动/自动、功能/数据/流程降级
- 多级降级:根据严重程度实施不同级别的降级策略
- 智能决策:基于系统指标和业务影响自动决策
8.2 实践建议
- 明确核心业务:清晰定义哪些功能必须保障
- 分级降级:设计多级降级策略,避免全有或全无
- 用户体验:提供友好的降级提示和引导
- 监控告警:建立完善的降级监控和告警机制
- 定期演练:通过演练验证降级策略的有效性
8.3 关键成功因素
✅ 清晰的降级边界定义 ✅ 完善的降级配置管理 ✅ 实时的系统监控指标 ✅ 自动化的降级决策 ✅ 定期的降级演练
服务降级不是技术银弹,而是业务连续性与用户体验之间的平衡艺术。合理运用降级策略,能够在系统压力下最大限度地保障服务质量。
1413

被折叠的 条评论
为什么被折叠?



