1、题目
给你两个 非空 的链表,表示两个非负的整数。它们每位数字都是按照 逆序 的方式存储的,并且每个节点只能存储 一位 数字。
请你将两个数相加,并以相同形式返回一个表示和的链表。
你可以假设除了数字 0 之外,这两个数都不会以 0 开头。
示例 1:
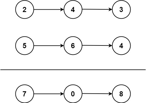
输入:l1 = [2,4,3], l2 = [5,6,4] 输出:[7,0,8] 解释:342 + 465 = 807.
示例 2:
输入:l1 = [0], l2 = [0] 输出:[0]
示例 3:
输入:l1 = [9,9,9,9,9,9,9], l2 = [9,9,9,9] 输出:[8,9,9,9,0,0,0,1]
提示:
- 每个链表中的节点数在范围
[1, 100]内 0 <= Node.val <= 9- 题目数据保证列表表示的数字不含前导零
Related Topics
- 递归
- 链表
- 数学
2、题目分析
用一条链表指代一个整数。每个节点则是整数对应的每个阶位。求和时,可考虑递归遍历2条链表。
递归函数处理当前阶位的和,并往下传递以求下一阶位的和。
结束条件是2条链表全空,且无进位。
3、解题步骤
1、递归结束条件,l1、l2、当前进位 均为空
2、当前位置值 l3 = (l1 + l2 + carry) % 10;
3、求下一位:l1.next,l2.next,(l1 + l2 + carry) / 10
4、复杂度最优解代码示例
public ListNode addTwoNumbers(ListNode l1, ListNode l2) {
return addTwoNumber(l1, l2, 0);
}
public ListNode addTwoNumber(ListNode l1, ListNode l2, int carry) {
if (l1 == null && l2 == null && carry == 0) {
// 1、递归结束条件,l1、l2、当前进位 均为空
return null;
}
int left = l1 == null ? 0 : l1.val;
int right = l2 == null ? 0 : l2.val;
int sum = left + right + carry;
ListNode listNode = new ListNode();
// 2、当前位置值 l3 = (l1 + l2 + carry) % 10;
listNode.val = sum % 10;
// 3、求下一位:l1.next,l2.next,(l1 + l2 + carry) / 10
listNode.next = this.addTwoNumber(l1 == null ? null : l1.next, l2 == null ? null : l2.next, sum / 10);
return listNode;
}
文章讲述了如何使用递归方法解决给定两个逆序链表表示的整数相加问题,提供了解题步骤、代码示例和抽象拓展。
3624

被折叠的 条评论
为什么被折叠?



