Multiple Dimension Input
传送门:https://www.bilibili.com/video/BV1Y7411d7Ys?p=7
数据集:Diabetes Dataset
下载地址:链接:https://pan.baidu.com/s/1Rh-1Xv_NzHXJNGutSEU2Wg
提取码:kfif

一行代表一个样本,一列代表一个特征

训练网络

常见激活函数

Full Convolution全连接训练模型

import torch.nn
import numpy as np
xy = np.loadtxt('diabetes.csv.gz', delimiter=',', dtype=np.float32)
x_data = torch.from_numpy(xy[:,:-1])
y_data = torch.from_numpy(xy[:,[-1]]) #加[]读取出来为矩阵
class Model(torch.nn.Module):
def __init__(self):
super(Model, self).__init__()
self.linear1 = torch.nn.Linear(8, 6)
self.linear2 = torch.nn.Linear(6, 2)
self.linear3 = torch.nn.Linear(2, 1)
self.activate = torch.nn.ReLU()
self.sigmoid = torch.nn.Sigmoid()
def forward(self, x):
x = self.activate(self.linear1(x))
x = self.activate(self.linear2(x))
x = self.sigmoid(self.linear3(x))
return x
model = Model()
criterion = torch.nn.BCELoss(size_average=True)
optimizer = torch.optim.SGD(model.parameters(), lr=0.1)
temp = []
for epoch in range(100):
#forward
y_pred = model(x_data)
loss = criterion(y_pred, y_data)
print(epoch, loss.item())
temp.append(loss.data.item())
#backward
optimizer.zero_grad()
loss.backward()
#updata
optimizer.step()
import os
os.environ['KMP_DUPLICATE_LIB_OK'] = 'TRUE'
import matplotlib.pyplot as plt
plt.plot(list(range(len(temp))), temp)
plt.xlabel("epoch")
plt.ylabel("loss")
plt.show()
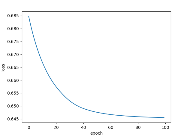
运行结果


本文介绍了如何使用DiabetesDataset数据集训练一个深度学习模型,通过PyTorch实现线性、ReLU激活和sigmoid函数应用,展示了全连接网络的训练过程和损失曲线。
9万+

被折叠的 条评论
为什么被折叠?



