这里的技巧涉及到拉伸切除的居多
1. 前视基准面

2.凸台拉伸

设置两侧对称,这样子的基准面就为中心面,便于后面镜像手柄

3.拉伸切除

在正视图的一面上绘制图形
3.1 小技巧
Alt+ ←/→,这样可以旋转视图
3.2 旋转视图

视图不对,需要旋转 Alt+ ←/→

3.3 小技巧
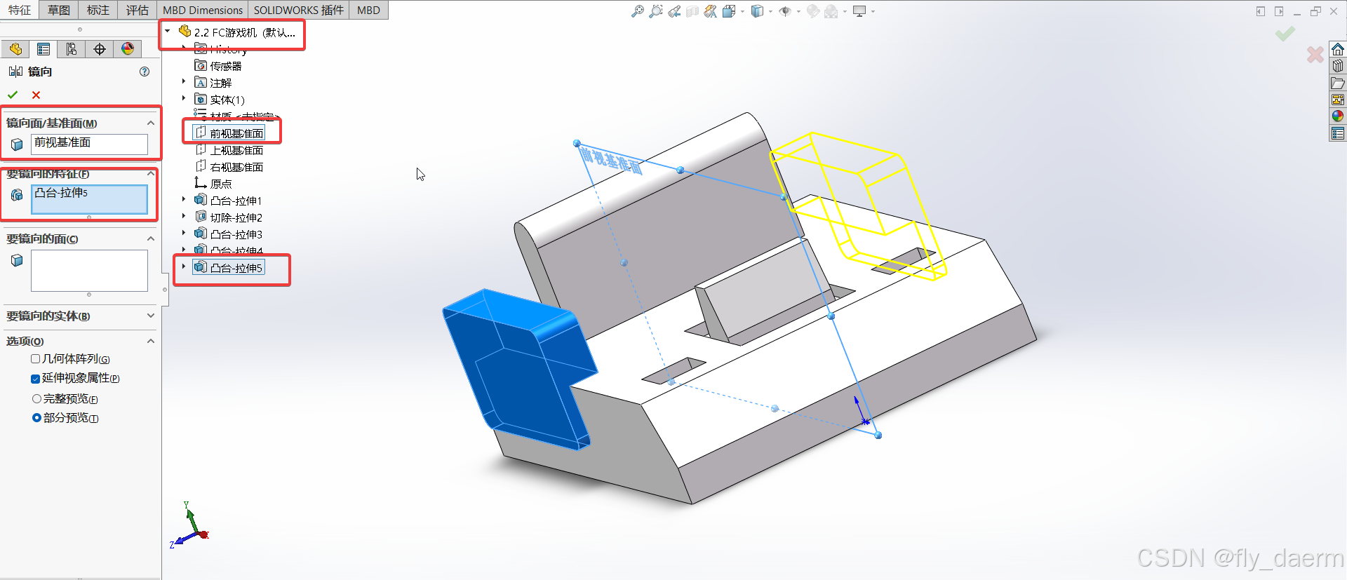
点击上色轮廓可以快速 选择需要镜像的实体

3.4 尺寸标注

3.5 结果

4 略
4.1 小技巧
选择前视基准面 ,选择线架图
这样可以看见所有的边线


4.2
尺寸标注

注意绘制下直线(平行的下直线)(闭合草图)
凸台 拉伸


重新调整为带线上色模式

4.3
回到 前视基准面
绘制槽口
槽口的尺寸标注是圆弧顶端到直线的


拉伸凸台


4.4 小技巧
草图绘制选取
选取一个面作为草图面绘制,软件会自动将其正视

4.5
尺寸标注

拉伸凸台
等距 决定起始的拉伸位置


镜像 特征


4.6上色
选取需要上色的特征,选择外观,点击 凸台本体特征


上色


被折叠的 条评论
为什么被折叠?



