前言
研发流程有很多中,但是gitflow,无疑是众多研发流程中的佼佼者,被广大的研发人员认可,被越来越多的团队应用
提示:以下是本篇文章正文内容,下面案例可供参考
一、gitflow是什么?
gitflow是在git命令的基础上,组合了部分命令后形成的一种研发流程,对每个阶段的分支名称,和分支的作用都做出了明确的规定;下面介绍下,gitflow在Java项目中的应用
二、使用步骤
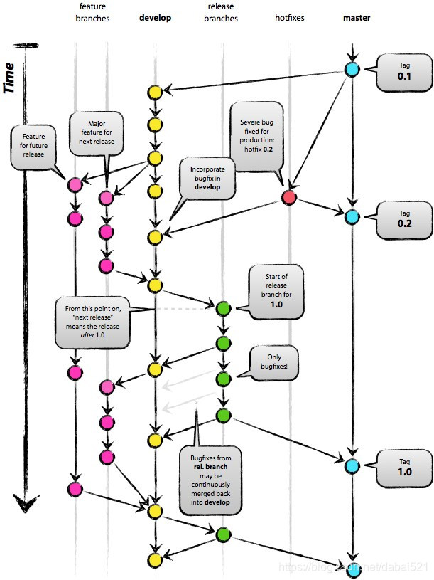
1.gitflow分支模型

2.容易被忽略的release分支
1). release分支
release分支是为发布新的产品版本而设计的。在这个分支上的代码允许做小的缺陷修正、准备发布版本所需的各项说明信息(版本号、发布时间、编译时间等等)。通过在release分支上进行这些工作可以让develop分支空闲出来以接受新的feature分支上的代码提交,进入新的软件开发迭代周期。
当develop分支上的代码已经包含了所有即将发布的版本中所计划包含的软件功能,并且已通过所有测试时,我们就可以考虑准备创建release分支了。而所有在当前即将发布的版本之外的业务需求一定要确保不能混到release分支之内(避免由此引入一些不可控的系统缺陷)。
成功的派生了release分支,并被赋予版本号之后,develop分支就可以为“下一个版本”服务了。所谓的“下一个版本”是在当前即将发布的版本之后发布的版本。版本号的命名可以依据项目定义的版本号命名规则进行。
使用规范:
(1).可以从develop分支派生
(2).必须合并回develop分支和master分支
(3).分支命名惯例:release-*
3.引入库,在POM文件中引入
<plugin>
<groupId>com.amashchenko.maven.plugin</groupId>
<artifactId>gitflow-maven-plugin</artifactId>
<version>1.14.0</version>
<configuration>
<allowSnapshots>true</allowSnapshots>
<pushRemote>true</pushRemote>
<fetchRemote>true</fetchRemote>
<skipTestProject>true</skipTestProject>
<installProject>false</installProject>
<verbose>false</verbose>
<gitFlowConfig>
<productionBranch>master</productionBranch>
<developmentBranch>develop</developmentBranch>
<featureBranchPrefix>feature/</featureBranchPrefix>
<releaseBranchPrefix>release/</releaseBranchPrefix>
<hotfixBranchPrefix>hotfix/</hotfixBranchPrefix>
<supportBranchPrefix>support/</supportBranchPrefix>
<versionTagPrefix>rev-</versionTagPrefix>
<origin>origin</origin>
</gitFlowConfig>
</configuration>
</plugin>
4.命令总结
mvn gitflow:feature-start
mvn gitflow:feautre-finish
mvn gitflow:release-start
mvn gitflow:release-finish
mvn gitflow:hotfix-start
mvn gitflow:hotfix-finish
总结
Git Flow开发模型从源代码管理角度对通常意义上的软件开发活动进行了约束。应该说,为我们的软件开发提供了一个可供参考的管理模型。Git Flow开发模型让nvie的开发代码仓库保持整洁,让小组各个成员之间的开发相互隔离,能够有效避免处于开发状态中的代码相互影响而导致的效率低下和混乱。所谓模型,在不同的开发团队,不同的文化,不同的项目背景情况下都有可能需要进行适当的裁剪或扩充。
1500

被折叠的 条评论
为什么被折叠?



