
整理 | 王晓曼
出品 | 程序人生 (ID:coder _life)
6月11日,微博话题#腾讯试点强制6点下班#冲上热搜第一,引发网友们的热议。
网友们开始畅想如果每天只上8个小时班会怎么样,不过也有网友对其表示质疑:“工作量没变的话,只是换个地方加班而已”,“反内卷,提高工作效率,未尝不是一种新的卷法”。


腾讯迈出反内卷第一步
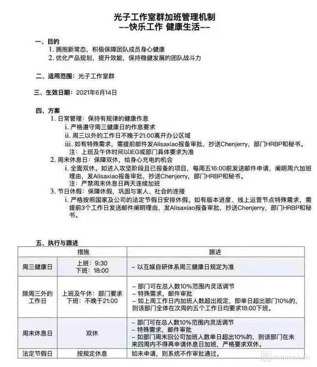
近日,腾讯旗下光子游戏工作室发出通知,为了“快乐工作,健康生活”,要求员工保持有规律的健康作息,从6月14日起,将执行一项新规定——强制员工周三健康日9点半上班,下午6点下班,周三以外的工作日也必须在晚上9点前离开公司,周末双休,节假日按照国家法定节假日休息。
同时,该工作室明令严禁周末连续两天加班,如果因特殊情况需要加班,必须提前向领导申请并阐明理由。
“强制不加班双休”政策规定,如果加班人数超过部门的10%,违规团队下周五个工作日全体6点下班,周末违规加班的团队,连续四周不准加班。

网传的光子工作室群“快乐工作健康生活”加班管理机制文件

网友评论不一
该消息一经传出,便引来了网友们的艳羡,纷纷表示,现在去腾讯上班,还来得及吗?
网友@快乐加油子:腾讯的这个制度真棒,早知道当初用功读书进腾讯了
网友@曼陀罗的童话:那么好的公司谁能不心动,好想跳槽啊
网友@柠檬酸成_:太喜欢腾讯公司口令制度了,能双休而且准点下班
网友@阿凡二二:拜托公司都卷一卷,这样人才才知道自己去哪里
网友@鲜虾炖萝卜头:强制六点下班这个就很好,超级喜欢
网友@cliuting:这样的措施能不能全国各行业推广?!
也有网友对此表示,“工作做不完,就得下班回家工作,其实就是让大家远程加班又不给换调休,还给公司节约水电,666”。
网友@one_two_-:工作量没变的话,只是换个地方加班而已
网友@灵城jy:这不是本来就应该的吗?
网友@Zho_H:但是需求还是那么多,换成在家办公了
网友@彤姐不开森:强制在家劳动?
网友@一城风絮h:开始挺激动,后来想想总感觉哪里不对,他们可以要求下班后回家工作啊
网友@小鱼爱吃茄子:然后“下班的时候记得把公司的电脑带回家”

腾讯回应:希望鼓励员工劳逸结合
对于该消息,腾讯互娱相关负责人回应道,为鼓励员工劳逸结合,进一步提升工作效率,同时也更好地关注身心健康,留出更多时间陪伴家人,腾讯互娱光子工作室群推出相关措施。
据悉,腾讯公司一直推行双休制度,且“周三健康日”并非光子工作室首次提出,它其实是腾讯互娱内部的传统,要求员工在周三18:00准时下班,鼓励大家尽早下班陪伴家人孩子。此次光子工作室推出的“不加班双休”政策,则是进一步“强制”保证了员工的健康作息。
你怎么看腾讯强制6点下班?欢迎在留言区交流讨论!
参考链接:
https://www.thepaper.cn/newsDetail_forward_13106690
https://baijiahao.baidu.com/s?id=1702264079869062116&wfr=spider&for=pc



☞“搏一搏,单车变摩托!”华为天才少年耗时四个月,将自行车强势升级为自动驾驶
☞粽子也内卷?2021 互联网大厂端午礼盒大盘点
☞百年通信史:落后西方半世纪的中国,用 20 年绝地反杀!| 文末送福利
☞Windows 10 还有前途么?
☞苹果又魔改安卓?iOS 15 正式发布、可跨设备移动文件,这届 WWDC21 带来了什么?
腾讯光子游戏工作室推出新规定,强制员工周三健康日9点半上班,下午6点下班,其余工作日9点前结束,周末双休。此措施旨在促进员工健康作息,但也引发部分网友关于工作量不变可能转为远程加班的讨论。腾讯回应称,此举是为了鼓励员工劳逸结合,关注身心健康。

被折叠的 条评论
为什么被折叠?



