最近的一个项目需要同时采集多个传感器的数据并实时分析成像,很显然使用常规的CPU无法满足要求,这种并行实时采集处理大量数据的需求在大部分情况下都需要FPGA来实现。结合项目需求和市场调研,最后公司决定使用赛灵思的XC7A200T,确立芯片型号后就开始学习该系列FPGA的硬件设计了。
-
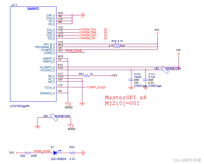
FPGA中BANK的概念
可编程输入/输出单元简称I/O单元,是芯片与外界电路的接口部分,完成不同电气特性下对输入/输出信号的驱动与匹配要求。FPGA内的 I/O 按组分类,每组都能够独立地支持不同的I/O标准。通过软件的灵活配置,可适配不同的电气标准与I/O物理特性,可以调整驱动电流的大小,可以改变上、下拉电阻。
为了便于管理和适应多种电器标准,FPGA的IO被划分为若干个组(bank),每个bank的接口标准由其接口电压VCCO决定,一个bank只能有一种VCCO,但不同bank的VCCO可以不同,只有相同电气标准的端口才能连接在一起。在进行I/O资源分配时首先要知道这款FPGA芯片的bank个数及分布,不同的BANK支持的电压范围也不一样。

最低0.47元/天 解锁文章
6043

被折叠的 条评论
为什么被折叠?



