一、标准中关于ESD参数的定义
GB_T 17626.2-2018 / IEC 61000-4-2:2008 《电磁兼容 试验和测量技术 静电放电抗扰度实验》的6.2 静电放电发生器的特性章节对接触放电电流波形参数要求如下,分为四个电压等级,标准中也提供的4kV理想的接触放电电流波形和波形方程,观察该波形及波形方程可以发现,该波形实际由两部分组成,即可通过两个曲线拟合而成。


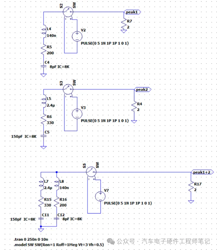
二、 ESD的LTSPICE仿真模型
如下图1为ESD的LTSPICE的仿真模型(来源于网络),通过两部分LRC串联电路并联拟合出标准中两个ESD峰值曲线,第一个peak1使用L=140nH R=200ohm C=8pF且初始电压为8kV,第二个peak2使用L=2.4uH R=330ohm C=150pF且初始电压为8kV,初始电压和标准中的ESD测试等级相关。
ESD负载电阻为2ohm,参考标准中关于电流靶规范——输入阻抗要求<2.1ohm。


图1 ESD的LTSPICE的仿真模型
仿真结果如下,两个LRC电路释放的能量拟合出标准的中接触放电电流结果。

三、仿真评估实例
通过该ESD仿真模型可以仿真评估电路的ESD防护性能。
例如通过仿真MCU的ADC采样电路,判断控制器pin口的ESD防护电容的容值大小,对ESD防护效果的影响。仿真电路和结果如下,随着容值10pF→47nF增加,ESD电容吸收的能量逐渐增大,但当增加到1.28nF以上,ESD电容的容值继续增加对能量的吸收增加的效果不再明显。


545






