卫星通信天线极化角的调整,线极化和圆极化
在卫星通信的实际应用中,天线与卫星之间的极化对齐直接影响信号接收质量。无论是固定地面站、静中通还是动中通平台,精准调整极化角都是确保通信链路稳定运行的关键步骤。
那么,为什么极化角的对齐如此重要?如何科学地调整线极化角?圆极化又为何能够简化安装调试步骤?
我们在前面的两个文章卫星通信天线的极化角定义、计算、与位置和姿态的关系和卫星通信天线极化角偏差对天线增益、交叉极化隔离度的影响中介绍了卫星通信天线极化角的定义、交叉极化隔离度的概念,以及卫星通信终端的地理位置和姿态变化对天线极化角的影响。
今天,我们将从工程实践角度,系统讲解线极化和圆极化场景下,卫星通信天线极化角的调整方法与原理,
极化复用
卫星通信可用的频率(如C频段、Ku频段、Ka频段)是全球共享的、极其有限的自然资源。每个频段的宽度(带宽)是固定的,受到国际电信联盟(ITU)的严格划分和监管。随着各类通信业务的爆炸式增长,对卫星带宽的需求与日俱增。
在卫星通信系统中,为了最大限度地利用宝贵的卫星频谱资源,普遍采用双极化频率复用技术。即卫星在发射信号的时候,在同一个频率上,同时传输两路独立的信号:
- 一路使用垂直极化(Vertical),另一路使用水平极化(Horizontal),或者
- 一路使用左旋圆极化,另一路使用右旋圆极化。
举例说明:
在最传统的方式下,如果一个频率只能用于传输一种极化的信号,那么要传输两路不同的信号,就需要分配两个不同的频率(例如F1和F2)。
利用极化复用技术,我们可以在同一个频率(例如F1)上,同时传输两路独立的信号:一路用水平极化,另一路用垂直极化(或者一路左旋圆极化,一路右旋圆极化)。
这样一来,原本只能承载一路信号的频率F1,现在可以同时承载两路信号。这就相当于在不需要申请新频谱的情况下,将系统的总通信容量直接翻了一番。这对于昂贵的卫星转发器资源来说,是巨大的效率提升。
线极化情况下,卫通天线极化角度的调整
如果卫星发射的是水平极化(H-Pol),地面天线要实现极化对齐,极化角应该怎么调整?
为什么需要调整水平/垂直极化角
我们之前的文章中提到过:在卫星通信中,尤其是对于赤道上空的地球静止轨道(GEO)卫星,极化通常是相对于地球赤道面定义的。水平极化(H-Pol)指的是电场矢量平行于地球赤道平面。
而极化角定义了卫星的H-Pol信号到达地面站时,其电场矢量相对于地面站本地水平面的倾斜角度。
所以地面天线要实现极化对齐,可能不是把天线或者LNB按照本地的水平方向放置。
比如:卫星位于赤道上空,东经125°,发射水平极化信号(发射信号的电场矢量方向平行于赤道)。
如果地面站恰好位于赤道上,而且恰好在卫星的正下方(东经125°),此时卫星的水平极化和地面站本地的水平面平行。
而在其他地方,从地面站看上去,卫星信号的电场矢量方向是倾斜的,卫星的水平极化信号到达地面站天线时,相对于地面站本地水平面存在一个旋转的角度。
怎么调整水平/垂直极化角
针对线极化信号,地面固定站,静中通天线极化角调整
技术人员在完成方位角和俯仰角对准后,再进行极化角调整。
首先,根据卫星位置和地面站天线位置,计算出对星的方位角、俯仰角和极化角。
然后通过旋转天线馈源(通常是旋转LNB),保证天线和卫星信号极化对齐。
-
如果LNB支架上有刻度作为参考,那么就把LNB旋转到计算出的理论极化角刻度上。
-
另外,目前很多地面固定站天线、静中通天线都是自动对星的,天线控制器ACU软件会驱动电机自动旋转天线馈源(LNB)到理论的角度上。
-
还有一种手动调整天线馈源(LNB)的方法,具体方法如下:
假设某卫星发射水平极化信号频率是12250.2MHz,垂直极化信号是12250MHz,地面天线需要对准水平极化信号,
- 由于水平极化和垂直极化在空间上是相互垂直(正交)的。
- 一个设计良好的、纯粹针对水平极化的天线,对垂直极化波极其不敏感。当天线完美对准水平极化时,它对于垂直极化信号的响应(接收能力)在理论上是零。
- 所以,调整极化角的目的是:
- 目标信号(12250.2MHz,水平极化)的功率最大化。
- 干扰信号(12250MHz,垂直极化)的功率最小化,理想情况下在频谱仪上看不到。
- 此时天线与水平极化完美匹配,同时也实现了对正交的垂直极化信号(12250MHz)的最大抑制。
地面站天线手动调整极化角的步骤如下:
- 准备与计算:输入本地位置,卫星经度,计算出理论极化角。
- 设备连接与设置:将频谱仪正确连接到LNB输出端,并设置为能清晰观测到目标信号和潜在干扰信号的状态。
- 方位俯仰调整:调整天线方位角和俯仰角,使得天线指向角对准卫星。
- 极化角调整:将天线馈源(LNB)旋转到理论极化角的位置,以初步捕获信号。
- 微调优化(核心循环):这是一个精细、反复的过程。通过微小地旋转LNB,并实时观察频谱仪上目标信号功率最大化和干扰信号功率最小化这两个关键指标,来找到那个最佳的峰值点。
在手动调整极化的过程中需要实时监测水平极化信号(期望的信号)和正交的垂直极化信号(干扰信号)的功率,并计算交叉极化隔离度XPD:
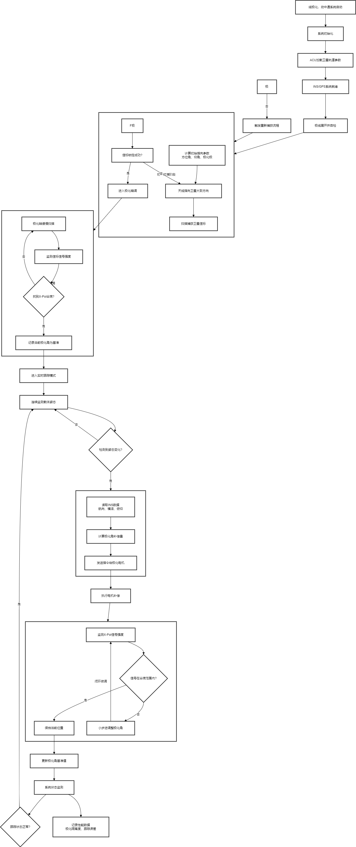
针对线极化信号,动中通天线极化角调整
动中通天线内的天线控制器自动完成对天线方位角,俯仰角和极化角的调整。

圆极化信号条件下,卫通天线极化角调整
卫星通信天线选用圆极化的优势
克服极化失配,在卫星移动通信中特别适合
卫星通信天线使用线极化(水平/垂直)时,卫星通信天线的极化方向必须和信号的极化精确对齐。如果接收天线的极化没有对齐,或者动中通天线在运动中,载体发生了旋转(例如车辆转弯、船只摇晃、飞机翻滚),就会产生严重的极化失配,导致信号大幅衰减甚至中断。
相反,圆极化波在传播时电场矢量是旋转的。因此,一个右极圆极化天线可以接收来自任何方向的右旋圆极化波(只要旋向匹配),而不会因为自身旋转产生信号损失,也就是说,无论如何绕着天线的指向轴(中心轴)旋转天线,理论上天线接收右旋圆极化信号的能力是不变的。
比如,许多服务于航空、海事的移动Ka频段信号采用圆极化,以克服平台姿态变化的影响。中星26,高通量卫星发射的Ka频段信号采用圆极化。
克服电离层的法拉第旋转
当线极化信号穿过地球电离层时,地球磁场会使信号的极化平面发生扭转或旋转。这种旋转的度数与频率的平方成反比(频率越低,旋转越严重)。这就是法拉第旋转。
法拉第旋转效应只对线极化产生影响,但它不会改变圆极化的旋向性。一个右旋圆极化信号穿过电离层后,它仍然是右旋圆极化信号,尽管相位可能有所变化。
由于法拉第旋转效应跟信号的频率成反比,所以低频段信号的法拉第旋转效应更显著,在低频段(如GPS、北斗导航卫星使用的L频段、天通卫星使用的S频段,卫星电话使用的L/S频段,法拉第旋转可能高达几十甚至上百度,所以上面的几种卫星信号均适用圆极化,而不使用线极化。
极大简化天线的安装
前面我们提到,线极化天线安装的时候,必须精确调整极化角,而动中通天线必须实时调整极化角。
相比之下,使用圆极化天线,在安装过程中完全不需要调整极化角。在实际操作中,只需确保天线的旋向(左旋或右旋)与卫星信号一致即可,大大简化了安装和对星流程。
对于动中通天线来说,只需要调整天线的方位角和仰角对准卫星即可,不需要计算和调整极化角,这极大降低了技术门槛。
圆极化信号时,怎么调整天线的极化角?
其实,圆极化天线不存在调整极化角,只有选择极化状态。
我们以Ka频段,圆极化的卫星通信便携站为例。
便携站天线的极化只有两种状态:0°和180°。馈源(OMT或波导开关)被设计为可以在RHCP(右旋)和LHCP(左旋)两种工作模式间切换。这只是一个二选一的配置,而不是一个需要精调的角度。
因此,用户对星的时候,通过手动调整馈源的角度在0°和180°之间切换,天线的极化完全不需要用电机伺服驱动。
值得注意的是:圆极化系统如果旋向错误(例如用左旋天线接收右旋信号),将导致高达25-30dB的信号损失,通信链路将完全中断。在调试时,0°和180°两个状态通常只有一个能建立有效连接,另一个将几乎无信号。

同样,Ka频段,圆极化的动中通天线,也不需要计算并调整极化角,只需要把方位和俯仰调整到位对星即可。
比如:对于线极化的相控阵天线来说,天线的指向角有离轴角、方位角和极化角。
而对于圆极化的相控阵天线来说,天线指向角只有离轴角和方位角,加上配置项左旋圆极化或右旋圆极化,有的相控阵天线是双极化设计的。
总结
本文系统阐述了卫星通信天线极化角调整的理论基础与实践方法。通过分析线极化与圆极化在不同应用场景下的特性,我们认识到极化对齐对通信质量的关键影响。线极化系统需要精确的极化角调整以确保最大信号接收和干扰抑制,而圆极化系统则通过旋向匹配简化安装流程。
码字不易,大家觉得文章不错,就安排一下一键三连吧:点赞、分享、推荐。
5万+

被折叠的 条评论
为什么被折叠?



