卫星通信接收天线G/T值速查表:如何根据天线说明书上的G/T反算出天线等效口径
当我们看到一份相控阵天线的技术参数表,上面写着“G/T = 9.5 dB/K”时,心里可能会冒出一个疑问:这到底相当于多大口径的抛物面天线?如果用传统抛物面天线来替代,需要多大尺寸的天线才能达到同样的接收性能?
比如下面这个Ku相控阵天线的技术 ,G/T的指标是:≥8.2dB/K@ 离轴角0°@11.7GHz;≥4.1dB/K@离轴角65°@全频段。

下面这个Ku相控阵天线的G/T指标是:≥9.5dB/K@11.7GHz@40K背景噪声。

在卫星通信系统设计中,**G/T(增益与系统噪声温度之比)**是衡量地面站接收能力的核心指标。它综合反映了天线增益、馈线损耗、LNB噪声系数以及环境噪声的影响,是链路预算中最关键的输入之一。
然而,现实中的天线的技术说明书并不总是完整的:
- 抛物面天线规格书中常只提供增益指标,没有给出G/T;
- 相控阵天线规格书中常常标称了G/T,却难以直观评估其性能等级, 不知道等效多大口径的抛物面天线。
为此,今天这个文章我们利用天线G/T的计算方法,建立了一套实用的 Ku/Ka频段抛物面天线G/T速查表,并配套提供可离线运行的小程序工具。通过清晰的计算流程和真实参数案例,我们可以实现:
- 快速估算任意口径抛物面天线的G/T值;
- 根据已知G/T反推天线的等效口径;
- 理解影响G/T的关键因素及其工程意义。
一、抛物面天线G/T的计算原理
天线关键参数设定
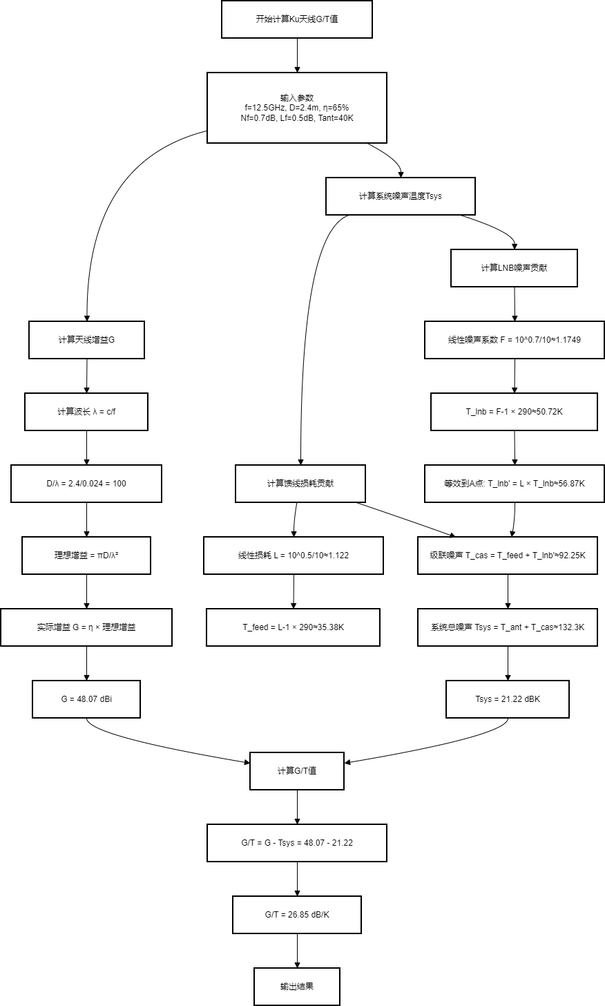
如果我们需要评估一款典型的Ku频段卫星通信接收系统,给定以下参数:
| 参数 | 值 | 来源说明 |
|---|---|---|
| 工作频率 f f f | 12.5 GHz | 典型Ku下行频率 |
| 天线口径 D D D | 2.4 m | 常见固定站配置 |
| 天线效率 η \eta η | 65% | 行业常用经验值 |
| LNB噪声系数 N f N_f Nf | 0.7 dB | 查阅LNB规格书获得 |
| 馈线总损耗 L f L_f Lf | 0.5 dB | 包括波导、电缆等 |
| 天线背景噪声温度 T a n t T_{ant} Tant | 40 K | 晴天、仰角40°~50°典型值 |
下面是某型号Ku频段LNB的指标,其中噪声系数取值是0.7,0.8或者0.9。

🔍 更多关于天线噪声温度与仰角、频率的关系,可以参考公众号文章:《卫星地面天线的仰角和噪声表》
计算G/T的三步法
我们将参考点设为天线输出端(记为A点),进行如下三步计算:
第一步:计算天线增益 G G G
- 波长 λ = c f = 3 × 1 0 8 12.5 × 1 0 9 = 0.024 m \lambda = \frac{c}{f} = \frac{3 \times 10^8}{12.5 \times 10^9} = 0.024\,\text{m} λ=fc=12.5×1093×108=0.024m
- 天线口径与波长比: D λ = 2.4 0.024 = 100 \frac{D}{\lambda} = \frac{2.4}{0.024} = 100 λD=0.0242.4=100
- 理想天线增益: ( π D λ ) 2 = ( 3.1416 × 100 ) 2 ≈ 98 , 696 \left(\frac{\pi D}{\lambda}\right)^2 = (3.1416 \times 100)^2 \approx 98,696 (λπD)2=(3.1416×100)2≈98,696
- 实际天线增益(考虑效率):
G l i n e a r = η × 98 , 696 = 0.65 × 98 , 696 ≈ 64 , 152.4 G_{linear} = \eta \times 98,696 = 0.65 \times 98,696 \approx 64,152.4 Glinear=η×98,696=0.65×98,696≈64,152.4 - 转换为对数形式:
G = 10 log 10 ( 64 , 152.4 ) ≈ 48.07 dBi G = 10 \log_{10}(64,152.4) \approx 48.07\,\text{dBi} G=10log10(64,152.4)≈48.07dBi
✅ 得到:天线增益 G = 48.07 dBi G = 48.07\,\text{dBi} G=48.07dBi
第二步:计算系统噪声温度 T s y s T_{sys} Tsys(折算至A点)
系统噪声由两部分构成:
- 天线接收到的宇宙与大气背景噪声 T a n t = 40 K T_{ant} = 40\,\text{K} Tant=40K
- 后级组件引入的级联噪声 T c a s T_{cas} Tcas(馈线 + LNB),需折算至天线输出端
(1)馈线损耗的贡献
- 损耗 L d B = 0.5 dB L_{dB} = 0.5\,\text{dB} LdB=0.5dB
- 线性损耗 L = 1 0 0.5 / 10 ≈ 1.122 L = 10^{0.5/10} \approx 1.122 L=100.5/10≈1.122
- 馈线等效噪声温度:
T f e e d = ( L − 1 ) ⋅ T 0 = ( 1.122 − 1 ) × 290 ≈ 35.38 K T_{feed} = (L - 1) \cdot T_0 = (1.122 - 1) \times 290 \approx 35.38\,\text{K} Tfeed=(L−1)⋅T0=(1.122−1)×290≈35.38K
(标准物理温度 T 0 = 290 K T_0 = 290\,\text{K} T0=290K)
(2)LNB的噪声贡献
- 噪声系数 F d B = 0.7 dB F_{dB} = 0.7\,\text{dB} FdB=0.7dB
- 线性噪声系数 F = 1 0 0.7 / 10 ≈ 1.1749 F = 10^{0.7/10} \approx 1.1749 F=100.7/10≈1.1749
- LNB自身噪声温度:
T l n b = ( F − 1 ) ⋅ T 0 = ( 1.1749 − 1 ) × 290 ≈ 50.72 K T_{lnb} = (F - 1) \cdot T_0 = (1.1749 - 1) \times 290 \approx 50.72\,\text{K} Tlnb=(F−1)⋅T0=(1.1749−1)×290≈50.72K - 折算到A点(经馈线衰减放大):
T l n b ′ = L ⋅ T l n b = 1.122 × 50.72 ≈ 56.87 K T'_{lnb} = L \cdot T_{lnb} = 1.122 \times 50.72 \approx 56.87\,\text{K} Tlnb′=L⋅Tlnb=1.122×50.72≈56.87K
(3)级联总噪声
T c a s = T f e e d + T l n b ′ = 35.38 + 56.87 = 92.25 K T_{cas} = T_{feed} + T'_{lnb} = 35.38 + 56.87 = 92.25\,\text{K} Tcas=Tfeed+Tlnb′=35.38+56.87=92.25K
(4)系统总噪声温度
T
s
y
s
=
T
a
n
t
+
T
c
a
s
=
40
+
92.25
=
132.25
K
T_{sys} = T_{ant} + T_{cas} = 40 + 92.25 = 132.25\,\text{K}
Tsys=Tant+Tcas=40+92.25=132.25K
转换为对数单位:
[
T
s
y
s
]
=
10
log
10
(
132.25
)
≈
21.22
dBK
[T_{sys}] = 10 \log_{10}(132.25) \approx 21.22\,\text{dBK}
[Tsys]=10log10(132.25)≈21.22dBK
✅ 得到:系统噪声温度 T s y s = 132.25 K ≈ 21.22 dBK T_{sys} = 132.25\,\text{K} \approx 21.22\,\text{dBK} Tsys=132.25K≈21.22dBK
第三步:计算G/T值
( G T ) = G − [ T s y s ] = 48.07 − 21.22 = 26.85 dB/K \left(\frac{G}{T}\right) = G - [T_{sys}] = 48.07 - 21.22 = 26.85\,\text{dB/K} (TG)=G−[Tsys]=48.07−21.22=26.85dB/K
✅ 最终结果:该天线系统G/T ≈ 26.85 dB/K

二、基于AI生成的G/T计算小程序
为进一步提升实用性,我们使用AI编程助手(如DeepSeek)自动生成了一个HTML版的卫星通信接收天线G/T计算器。
功能特性:
- ✅ 支持任意频率、口径、效率、噪声系数输入
- ✅ 自动计算增益、系统噪声温度、G/T值
- ✅ 手机浏览器即可打开,无需安装
- ✅ 完全离线运行,适合外场部署


📥 下载链接(百度网盘):
文件名:卫通接收天线GT计算.html
链接: https://pan.baidu.com/s/1fShao4-d0rlSuMPi4WV4hA?pwd=1cmb 提取码: 1cmb
——来自百度网盘超级会员v6的分享
只需下载此HTML文件,在手机或平板上用任意浏览器打开,即可随时随地进行G/T快速估算,极大提升选型与现场调试效率。
三、Ku与Ka频段抛物面天线G/T速查表
我们依据上述方法生成了两个常用频段的G/T速查表。
Ku频段 G/T 速查表(f = 12.5 GHz)
参数设定:
- 天线效率 η = 65 % \eta = 65\% η=65%
- LNB噪声系数 N f = 0.7 dB N_f = 0.7\,\text{dB} Nf=0.7dB
- 馈线损耗 L f = 0.5 dB L_f = 0.5\,\text{dB} Lf=0.5dB
- 天线背景噪声温度 T a n t = 40 K T_{ant} = 40\,\text{K} Tant=40K
系统总噪声温度 T s y s ≈ 132.3 K = 21.22 dBK T_{sys} \approx 132.3\,\text{K} = 21.22\,\text{dBK} Tsys≈132.3K=21.22dBK(与天线口径无关)
| 天线口径 (m) | 天线增益 (dBi) | 系统噪声温度 (dBK) | G/T 值 (dB/K) |
|---|---|---|---|
| 0.2 | 26.47 | 21.22 | 5.25 |
| 0.3 | 29.99 | 21.22 | 8.77 |
| 0.4 | 32.51 | 21.22 | 11.29 |
| 0.5 | 34.47 | 21.22 | 13.25 |
| 0.6 | 36.03 | 21.22 | 14.81 |
| 0.8 | 38.55 | 21.22 | 17.33 |
| 0.9 | 39.57 | 21.22 | 18.35 |
| 1.0 | 40.49 | 21.22 | 19.27 |
| 1.2 | 42.05 | 21.22 | 20.83 |
| 1.8 | 45.57 | 21.22 | 24.35 |
| 2.4 | 48.07 | 21.22 | 26.85 |
| 3.7 | 51.81 | 21.22 | 30.59 |
| 4.5 | 53.07 | 21.22 | 31.85 |
Ka频段 G/T 速查表(f = 19.45 GHz)
参数设定:
- 天线效率 η = 65 % \eta = 65\% η=65%
- LNB噪声系数 N f = 1.0 dB N_f = 1.0\,\text{dB} Nf=1.0dB
- 馈线损耗 L f = 0.5 dB L_f = 0.5\,\text{dB} Lf=0.5dB
- 天线背景噪声温度 T a n t = 60 K T_{ant} = 60\,\text{K} Tant=60K(Ka频段典型值)
系统噪声温度计算:
- 馈线贡献: T f e e d ≈ 35.38 K T_{feed} \approx 35.38\,\text{K} Tfeed≈35.38K
- LNB噪声温度: T r e c = ( 1 0 0.1 − 1 ) × 290 ≈ 75.08 K T_{rec} = (10^{0.1} - 1) \times 290 \approx 75.08\,\text{K} Trec=(100.1−1)×290≈75.08K
- 折算至A点: T l n b ′ = 1.122 × 75.08 ≈ 84.20 K T'_{lnb} = 1.122 \times 75.08 \approx 84.20\,\text{K} Tlnb′=1.122×75.08≈84.20K
- 总噪声: T s y s = 60 + 35.38 + 84.20 = 179.58 K = 22.5 dBK T_{sys} = 60 + 35.38 + 84.20 = 179.58\,\text{K} = 22.5\,\text{dBK} Tsys=60+35.38+84.20=179.58K=22.5dBK
| 天线口径 (m) | 天线增益 (dBi) | G/T 值 (dB/K) |
|---|---|---|
| 0.1 | 24.31 | 1.81 |
| 0.2 | 30.33 | 7.83 |
| 0.3 | 33.85 | 11.35 |
| 0.4 | 36.35 | 13.85 |
| 0.5 | 38.29 | 15.79 |
| 0.6 | 39.87 | 17.37 |
| 0.7 | 41.21 | 18.71 |
| 0.8 | 42.37 | 19.87 |
| 0.9 | 43.39 | 20.89 |
| 1.0 | 44.31 | 21.81 |
| 1.2 | 45.89 | 23.39 |
| 1.6 | 48.39 | 25.89 |
| 1.8 | 49.41 | 26.91 |
回应开篇问题:相控阵天线的等效口径是多少?
回到最初的问题:两款Ku频段相控阵天线的G/T分别为:
- G/T = 8.2 dB/K
- G/T = 9.5 dB/K
在相同环境噪声条件下( T a n t = 40 K T_{ant}=40\,\text{K} Tant=40K),我们可以利用Ku速查表进行逆向推导:
- 当G/T = 8.2 dB/K时,对应抛物面天线的增益约为:
G = G / T + [ T s y s ] = 8.2 + 21.22 = 29.42 dBi ⇒ 对应口径约 0.3 m G = G/T + [T_{sys}] = 8.2 + 21.22 = 29.42\,\text{dBi} \Rightarrow 对应口径约0.3\,\text{m} G=G/T+[Tsys]=8.2+21.22=29.42dBi⇒对应口径约0.3m - 当G/T = 9.5 dB/K时:
G = 9.5 + 21.22 = 30.72 dBi ⇒ 对应口径在 0.35 m~ 0.4 m之间 G = 9.5 + 21.22 = 30.72\,\text{dBi} \Rightarrow 对应口径在0.35\,\text{m}~0.4\,\text{m}之间 G=9.5+21.22=30.72dBi⇒对应口径在0.35m~0.4m之间
✅ 结论:
- G/T = 8.2 dB/K 的相控阵 ≈ 0.3 m口径抛物面天线
- G/T = 9.5 dB/K 的相控阵 ≈ 0.35–0.4 m口径抛物面天线
💡 提示:这些属于小型终端级别,适用于车载、机载或便携应用。
四、实用技巧与注意事项
快速估算技巧
由于系统噪声温度主要由前端损耗和LNB决定,与天线口径无关,因此可记住以下经验数值:
| 频段 | 典型系统噪声温度(dBK) |
|---|---|
| Ku | ≈ 21.2 dBK |
| Ka | ≈ 22.5 dBK |
只要知道目标G/T值,便可快速反推出所需天线增益:
G
=
G
T
+
[
T
s
y
s
]
G = \frac{G}{T} + [T_{sys}]
G=TG+[Tsys]
再结合增益公式估算等效口径:
G
≈
20
log
10
(
D
)
+
20
log
10
(
f
)
+
10
log
10
(
η
)
+
17.8
G \approx 20 \log_{10}(D) + 20 \log_{10}(f) + 10 \log_{10}(\eta) + 17.8
G≈20log10(D)+20log10(f)+10log10(η)+17.8
重要提示
-
相控阵天线的G/T具有方向性
由于相控阵的增益随着离轴角变化而降低,一般来说天线技术说明书上的G/T都是法向增益,此时离轴角=0度。对于相控阵系统,还需要关心其扫描范围内的 G/T 包络,而不是单一的峰值G/T,一般都应该标注离轴角60度情况下的G/T。
-
背景噪声温度不是常量
天线的背景噪声是跟天线频率、仰角、晴天、雨天、可用度等因素相关,并不是一个固定值,上述文档中假设了Ku天线背景噪声40K,Ka天线背景噪声60K,取值是在晴天,中等仰角(仰角40度~50度)的典型值,同时也是天线厂家标注G/T指标常用的取值。
-
厂家标注习惯差异
- 不同厂商可能采用不同的 T a n t T_{ant} Tant基准值(如30K、40K、50K)
- 比较不同产品时,务必确认测试条件 T a n t T_{ant} Tant一致性
五、拓展资源推荐
我们在通信计算器在coze平台直接使用吧! 中给出了coze相关的通信计算小工具的链接,可以计算天线的增益,自由空间损耗、链路预算等多种工具。

通信小程序的链接地址是: https://www.coze.cn/s/aTJJfNX5BiM/
- 不同厂商可能采用不同的 T a n t T_{ant} Tant基准值(如30K、40K、50K)
- 比较不同产品时,务必确认测试条件 T a n t T_{ant} Tant一致性
五、拓展资源推荐
我们在通信计算器在coze平台直接使用吧! 中给出了coze相关的通信计算小工具的链接,可以计算天线的增益,自由空间损耗、链路预算等多种工具。
通信小程序的链接地址是: https://www.coze.cn/s/aTJJfNX5BiM/
94

被折叠的 条评论
为什么被折叠?



