
前言
- 二叉树是一种特殊的树结构,应用广泛
- 下面,我将详细介绍 二叉树的相关知识,希望你们会喜欢。
目录

1. 简介

2. 性质

3. 存储结构
二叉树的存储结构包括:顺序存储结构 & 链式存储结构

注:上述的链式存储方式,即为树结构中的孩子兄弟表示法。具体如下:

大多数情况下,二叉树的建立会采用 链式存储结构
4. 二叉树的建立
建立的核心: 数据结构 = 链表 、实现方式 = 递归 / 非递归 算法
4.1 数据结构
采用链表的方式,也称为:二叉链表
- 为了确保每个结点都有左右孩子,所以空指针 = 虚结点 = #
- 这种处理也称:扩展二叉树

- 节点结构 & 树的定义如下
/**
* 设置结点结构
*/
public static class TreeNode<T> {
T val; // 二叉树的结点数据
TreeNode<T> leftNode; // 二叉树的左子树(左孩子)
TreeNode<T> rightNode; // 二叉树的右子树(右孩子)
public TreeNode(T data,TreeNode<T> left,TreeNode<T> right) {
this.val = data;
this.leftNode = left;
this.rightNode = right;
}
// 获得 & 设置二叉树的结点数据
public T getData(){
return val;
}
public void setData(T data){
this.val = data;
}
// 获得 & 设置二叉树的左子树(左孩子)
public TreeNode getLeftNode(){
return leftNode;
}
public void setLeftNode(TreeNode leftNode){
this.leftNode = leftNode;
}
// 获得 & 设置二叉树的右子树(右孩子)
public TreeNode getRightNode(){
return rightNode;
}
public void setRightNode(TreeNode rightNode){
this.rightNode = rightNode;
}
}
/**
* 作用:构造二叉树
* 注:必须逆序建立,即:先建立子节点,再逆序往上建立
* 原因:非叶子节点会使用到下面的节点,而初始化是按顺序初始化的,不逆序建立会报错
*/
public Node init(){
// 结构如下:(由下往上建立)
// A
// B C
// D E F
// G H I
Node I = new Node("I", null, null);
Node H = new Node("H", null, null);
Node G = new Node("G", null, null);
Node F = new Node("F", null, null);
Node E = new Node("E", null, I);
Node D = new Node("D", G, H);
Node C = new Node("C", E, F);
Node B = new Node("B", D, null);
Node A = new Node("A", B, C);
return A; // 返回根节点
}
4.2 递归 算法
- 通过 递归方式 构造出整个二叉树
- 构造过程 = 将遍历算法的输出结点操作 替换成: 生成结点 & 赋值操作 即可
关于遍历算法,下节会详细说明
5. 二叉树的遍历
5.1 定义
从根节点出发,按照某种次序访问二叉树中的所有结点,使得每个结点被访问1次 且 只被访问1次
5.2 遍历方式
二叉树的遍历方式包括:
- 前序遍历(深度优先遍历)
- 中序遍历
- 后序遍历
- 层序遍历(广度优先遍历)
5.3 遍历实现
遍历的实现方式分为:递归 & 非递归方式,下面会详细说明
5.3.1 前序遍历
也称 深度优先遍历
- 简介

- 递归实现
/**
* 内容:前序遍历
* 方式:递归
*/
public void preOrder(Node root){
// 1. 判断二叉树结点是否为空;若是,则返回空操作
if(root ==null)
return;
// 2. 访问根节点(显示根结点)
printNode(root);
// 3. 遍历左子树
preOrder(root.getLeftNode());
// 4. 遍历右子树
preOrder(root.getRightNode());
}

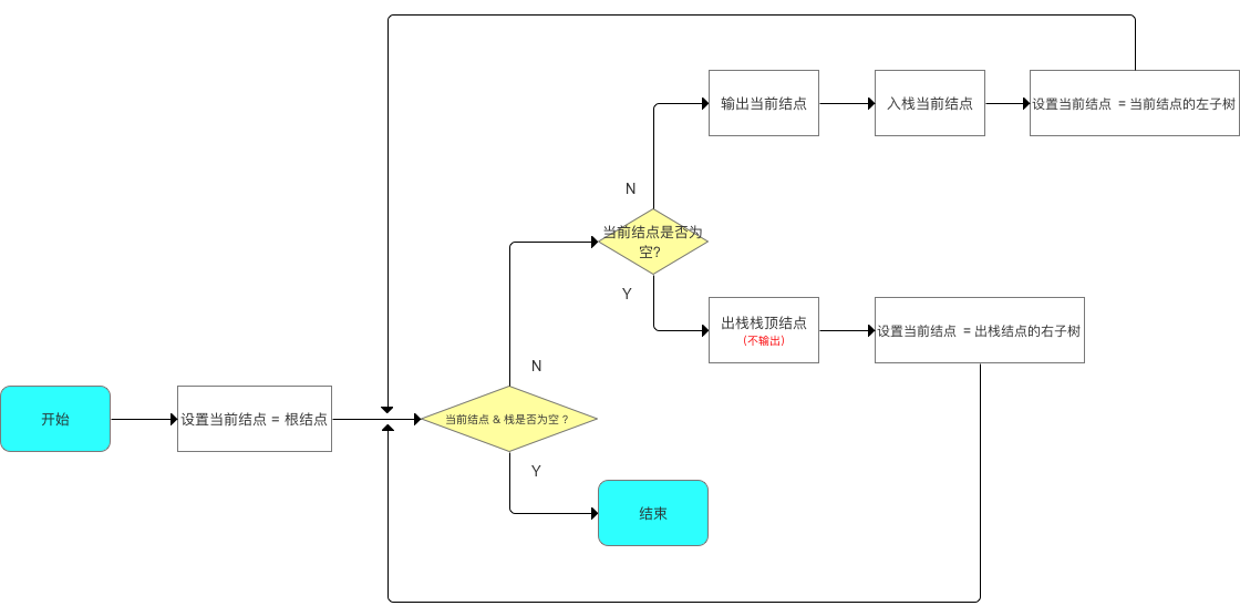
- 非递归实现
主要采用 栈实现

/**
* 方式:非递归(栈实现)
*/
public static void preOrder_stack(Node root){
Stack<Node> stack = new Stack<Node>();
// 步骤1:直到当前结点为空 & 栈空时,循环结束
while(root != null || stack.size()>0){
// 步骤2:判断当前结点是否为空
// a. 若不为空,执行3
// b. 若为空,执行5
if(root != null){
// 步骤3:输出当前节点,并将其入栈
printNode(root);
stack.push(root);
// 步骤4:置当前结点的左孩子为当前节点
// 返回步骤1
root = root.getLeftNode();
}else{
// 步骤5:出栈栈顶结点
root = stack.pop();
// 步骤6:置当前结点的右孩子为当前节点
root = root.getRightNode();
// 返回步骤1
}
}
}

5.3.2 中序遍历
- 简介

- 递归实现
/**
* 方式:递归
*/
public void InOrder(Node root){
// 1. 判断二叉树结点是否为空;若是,则返回空操作
if(root ==null)
return;
// 2. 遍历左子树
InOrder(root.getLeftNode());
// 3. 访问根节点(显示根结点)
printNode(root);
// 4. 遍历右子树
InOrder(root.getRightNode());
}

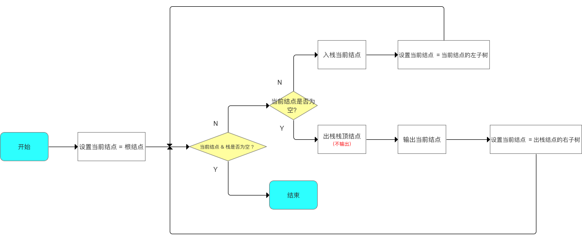
- 非递归实现
主要采用 栈实现

/**
* 方式:非递归(栈实现)
*/
public static void InOrder_stack(Node root){
Stack<Node> stack = new Stack<Node>();
// 1. 直到当前结点为空 & 栈空时,循环结束
while(root != null || stack.size()>0){
// 2. 判断当前结点是否为空
// a. 若不为空,执行3、4
// b. 若为空,执行5、6
if(root != null){
// 3. 入栈当前结点
stack.push(root);
// 4. 置当前结点的左孩子为当前节点
// 返回步骤1
root = root.getLeftNode();
}else{
// 5. 出栈栈顶结点
root = stack.pop();
// 6. 输出当前节点
printNode(root);
// 7. 置当前结点的右孩子为当前节点
root = root.getRightNode();
// 返回步骤1
}
}
5.3.3 后序遍历
- 简介

- 递归实现
/**
* 方式:递归
*/
public void PostOrder(Node root){
// 1. 判断二叉树结点是否为空;若是,则返回空操作
if(root ==null)
return;
// 2. 遍历左子树
PostOrder(root.getLeftNode());
// 3. 遍历右子树
PostOrder(root.getRightNode());
// 4. 访问根节点(显示根结点)
printNode(root);
}

- 非递归实现
主要采用 栈实现

/**
* 方式:非递归(栈实现)
*/
public void PostOrder_stack(Node root){
Stack<Node> stack = new Stack<Node>();
Stack<Node> output = new Stack<Node>();
// 步骤1:直到当前结点为空 & 栈空时,循环结束——> 步骤8
while(root != null || stack.size()>0){
// 步骤2:判断当前结点是否为空
// a. 若不为空,执行3、4
// b. 若为空,执行5、6
if(root != null){
// 步骤3:入栈当前结点到中间栈
output.push(root);
// 步骤4:入栈当前结点到普通栈
stack.push(root);
// 步骤4:置当前结点的右孩子为当前节点
// 返回步骤1
root = root.getRightNode();
}else{
// 步骤5:出栈栈顶结点
root = stack.pop();
// 步骤6:置当前结点的右孩子为当前节点
root = root.getLeftNode();
// 返回步骤1
}
}
// 步骤8:输出中间栈的结点
while(output.size()>0){
printNode(output.pop());
}
}

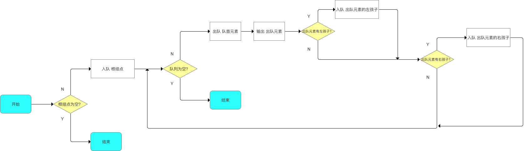
5.3.4 层序遍历
- 简介

- 实现思路
非递归实现,采用 队列

- 算法流程图

/**
* 方式:非递归(采用队列)
*/
public void levelTravel(Node root){
// 创建队列
Queue<Node> q=new LinkedList<Node>();
// 1. 判断当前结点是否为空;若是,则返回空操作
if(root==null)
return;
// 2. 入队当前结点
q.add(root);
// 3. 判断当前队列是否为空,若为空则跳出循环
while(!q.isEmpty()){
// 4. 出队队首元素
root = q.poll();
// 5. 输出 出队元素
printNode(root);
// 6. 若出队元素有左孩子,则入队其左孩子
if(root.getLeftNode()!=null) q.add(root.getLeftNode());
// 7. 若出队元素有右孩子,则入队其右孩子
if(root.getRightNode()!=null) q.add(root.getRightNode());
}
}

5.4 遍历方式总结

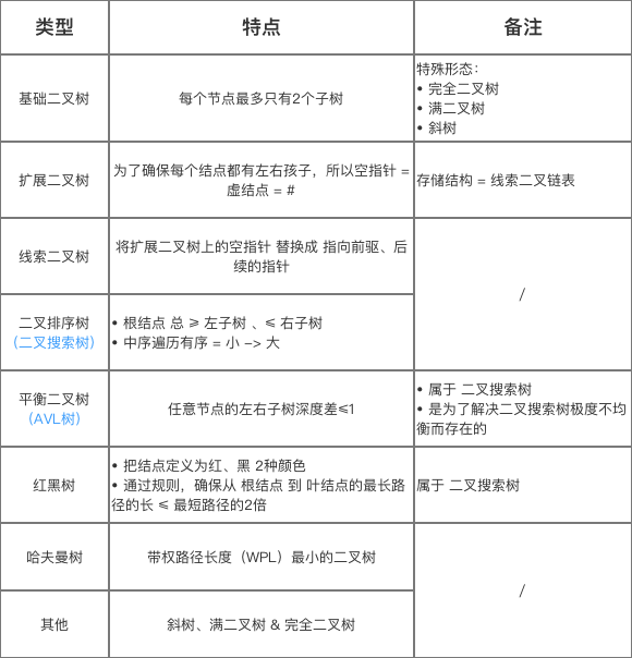
6. 二叉树的类型
- 上述讲解的是基础的二叉树
- 根据不同的需求场景,二叉树分为许多类型,主要有:

- 下面,我将详细讲解各种二叉树的类型
6.1 线索二叉树
- 简介

-
示意图

-
特别注意
- 问:如何区别该指针 = 指向左(右)孩子 or 前驱(后继)
- 答:增设标志域:Ltag 和 Rtag

6.2 二叉排序树
也称:二叉查找树、二叉搜索树
-
特点

-
作用 & 应用场景

6.3 平衡二叉排序树(AVL树)
属于 二叉搜索树的一种特殊类型
- 特点

- 具体介绍

6.4 红黑树
属于 二叉搜索树的一种特殊类型

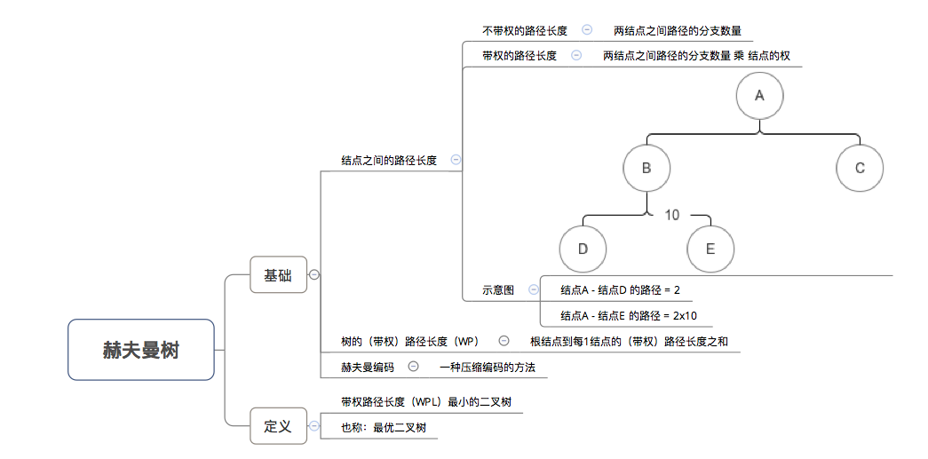
6.5 赫夫曼树
- 简介

- 哈夫曼树算法
即,如何找出哈弗曼树。具体算法请看下图


更加详细请看文章:http://www.cnblogs.com/mcgrady/p/3329825.html
- 哈夫曼编码

更加详细请看文章:http://blog.youkuaiyun.com/lfeng_coding/article/details/47782141
6.6 其他类型(特殊形态)
包括:斜树、满二叉树 & 完全二叉树

6.7 总结

7. 总结
- 本文主要讲解了数据结构中的二叉树
- 下面我将继续对 数据结构,有兴趣可以继续关注Carson_Ho的安卓开发笔记
937

被折叠的 条评论
为什么被折叠?



