长久以来,编程被视为一项高门槛的技术活,其复杂的语法、抽象的逻辑如同铜墙铁壁,将大多数人拒之门外。然而,随着AI技术的迅猛发展,Vibe编程(Vibe Coding)应运而生,它以自然语言为媒介,通过“说代码”而非“写代码”的方式,彻底打破了这一壁垒。
硅基流动创始人袁进辉认为,Vibe编程的本质,正是AI基础设施发展的终极目标:让技术隐于无形,让创造回归本能。在“人人都是创造者”的时代,掌握与AI协作的技能,将为职业发展开辟新的可能性。
Vibe编程的出现,将“技术普惠”的理念推向了新的高度,它用人们最熟悉的自然语言对话替代了晦涩难懂的代码编写,让编程这件事变得像日常聊天一样轻松自然。无论是经验丰富的开发者,还是从未接触过编程的零基础用户,都能在Vibe编程的世界里找到属于自己的创作舞台。
开发者可以更加专注于业务逻辑的创新,像使用水电一样便捷地使用AI能力,快速实现各种奇思妙想;零基础用户也能在短短两天内,通过简单的对话交互,将自己脑海中的产品构想转化为可运行、可交互的原型。
这种跨越技术鸿沟、打破能力界限的变革,正是对“技术平权”理念最生动、最深刻的诠释。
Part.1
Vibe编程凭什么是AI编程的核心
Vibe编程是从“代码驱动”到“文档驱动”的范式革命。Vibe编程的核心是用自然语言描述需求,通过生成结构化文档(如设计文档)直接驱动软件开发。
例如,用户输入文字描述“开发一个会议纪要工具,支持多场景格式定制”,AI即可生成完整应用。这种模式打破了传统编程对语法和逻辑的强依赖,使软件开发回归“人类沟通本质”。
Vibe编程被定义为“新文科”,其本质是系统性表达与严谨逻辑的结合。例如,产品需求文档需兼顾用户故事(文科叙事)与技术架构(理科逻辑),而AI的作用是将这种跨领域思维转化为可执行代码。这一观念颠覆了“文科无需逻辑”的刻板印象,强调跨学科思维的重要性。

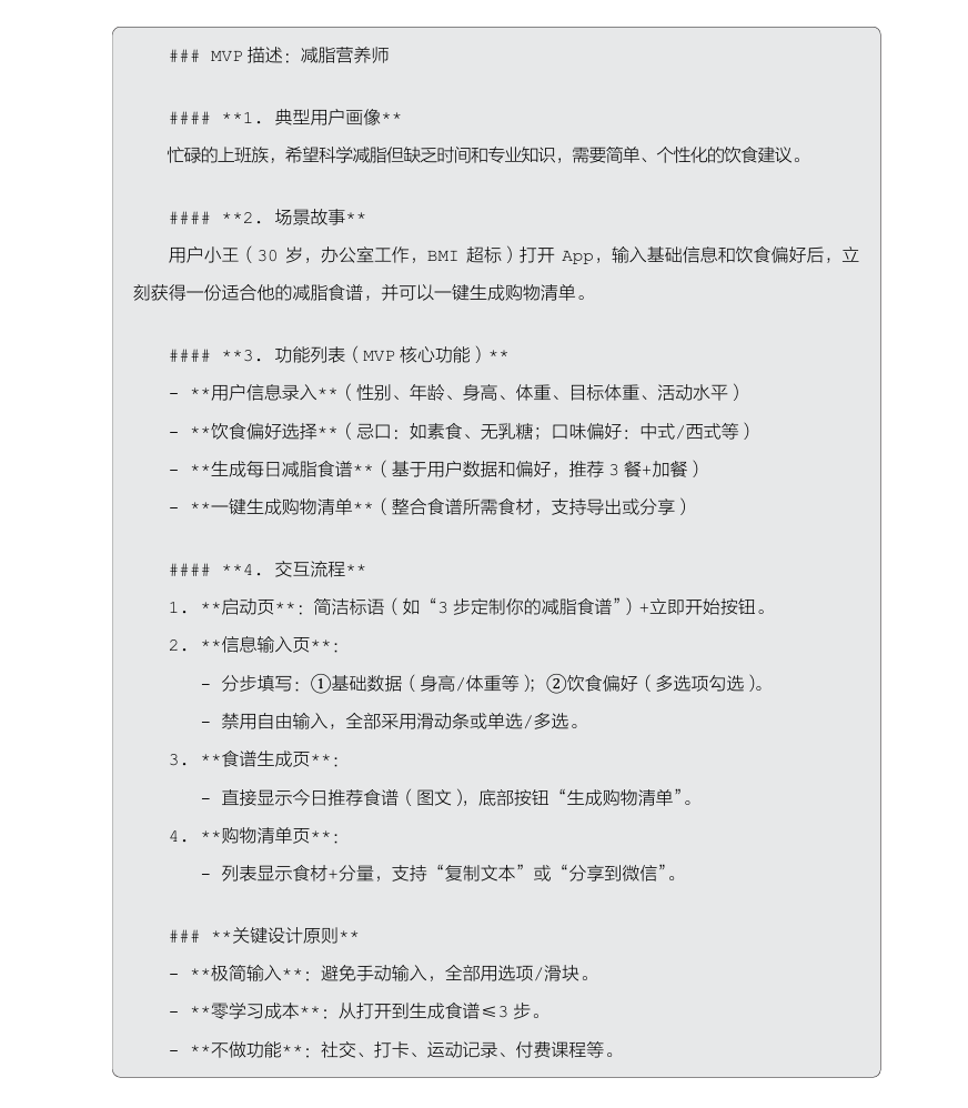
下图右边的应用就是通过左边文档一次生成的,这样的案例在下文即将介绍的《人人皆可Vibe编程:玩转氛围编程》一书中有22个,足以让你感受Vibe编程的魅力。

“文档即软件”是Vibe编程的终极愿景。未来,软件将完全由AI根据需求文档实时生成,传统的操作系统界面(如Windows图标、菜单)可能会消失。例如,用户可通过对话直接生成按钮布局,甚至要求AI“设计一个解决X问题的交互界面”,彻底模糊“开发”与“使用”的边界。

▼点击下方,即可购书
Part.2
有一个想法,就差一个程序员?
通过Vibe编程,设计师可直接生成可交互原型,甚至开发独立应用(如珠宝设计平台、摩托车定制平台)。
产品经理掌握提示工程后,可以将需求转化为AI可理解的文档,并验证生成结果。程序员角色转向复杂系统设计(如操作系统开发)角色,常规编码任务交由AI完成。

Vibe编程让用户无须再为记忆烦琐的语法而苦恼,也无须担心代码中的错误导致整个程序崩溃,只需用日常语言描述需求,AI便能精准理解并生成可运行的代码。
这极大地降低了编程的门槛,让编程成为一种人人可参与的创意活动,激发了全民的创造热情。
《人人皆可Vibe编程:玩转氛围编程》以其独特的视角和深入浅出的讲解,揭示了Vibe编程这一AI驱动的全新创作方式如何重塑我们的工作与生活。


Part.3
方法论与实践:
4步创作法+5大技巧,开启创意之旅
本书详细阐述了Vibe编程的“4步创作法”——发现、构思、精炼、实现。这一方法论不仅为用户提供了一个清晰的创作路径,更通过具体案例展示了如何从零开始,快速将想法转化为实际产品。
在发现阶段,通过观察、访谈、分析来挖掘用户的真实痛点;在构思阶段,则要发挥想象力,构建具体的使用场景和产品形态;在精炼阶段,则是对产品进行MVP设计,去除冗余功能,聚焦核心价值;最后在实现阶段,借助AI的力量,将创意转化为可运行的代码。
这一过程既是对用户需求的深度挖掘,也是对创意的逐步打磨和完美呈现。


除了方法论的指导,本书还总结了与AI沟通的5大技巧,具体化描述技巧要求用户用清晰、具体的语言描述需求,避免模糊和歧义;
万能提示词公式则为用户提供了一个结构化的提示模板,帮助用户更准确地表达需求;场景具象化技巧通过构建具体的使用场景,让AI更好地理解用户意图;
对标参考法通过借鉴成功产品的设计思路,为用户提供灵感和方向;限制条件明确化技巧则通过明确约束条件,避免AI生成过于复杂或不符合实际需求的方案。
这些技巧的实践应用将显著提升AI的响应质量和创作效率,让用户在与AI的协作中更加得心应手。

Part.4
实战案例:
从生活工具到商业巨擘,Vibe编程的无限可能
本书通过一系列生动有趣的实战案例,展示了Vibe编程在解决生活痛点方面的巨大潜力。无论是健康管理、时间管理还是社交助手,Vibe编程都能以独特的方式为用户带来便利和惊喜。
例如,通过开发减脂营养师应用,用户可以根据自己的身体状况和饮食偏好,获得个性化的饮食建议;通过构建个人能量周期计算器,用户可以科学安排工作时段,避免疲劳和低效;而社交话题生成器则能在用户陷入尴尬或沉默场景时,提供有趣的话题建议。



除了生活工具,Vibe编程在商业领域同样展现出了惊人的创造力和应用价值。本书详细介绍了如何利用Vibe编程开发个性化报价单生成工具、合同审查助手等商业效率工具,以及销售业绩看板、社交媒体评论分析工具等数据可视化神器。
这些工具不仅能够帮助企业提升运营效率、降低成本风险,还能为决策提供有力支持。



Part.5
未来,Vibe编程如何改变世界
书中详细阐述了Vibe 编程正在逐步改变我们生活和工作的方式,并正在重塑企业的运行逻辑。
随着这项技术越来越普及,一批新兴职业正在诞生。这些职业将专业知识和 Vibe 编程技能进行巧妙结合,能够产出意想不到的结果。


Part.6
结语
可见,Vibe编程不仅是一种技术工具或创作方式,更是一种生活态度和价值观念。
它强调人与AI的协作,通过自然语言交互,让AI成为用户的创意伙伴和智能助手。在这种分工合作的模式下,用户可以更加专注于创意的构思和实现,而将技术细节交给AI去处理。
在这个终身创造的社会里,编程将成为连接人与世界、人与未来的桥梁。人们将通过编程实现自我价值和社会价值,也将享受创造带来的乐趣和成就感。
立即下单,感受人人皆可Vibe编程的魅力!

790

被折叠的 条评论
为什么被折叠?



