👇我的小册 45章教程:(小白零基础用Python量化股票分析小册) ,原价299,限时特价2杯咖啡,满100人涨10元。
来源丨网络
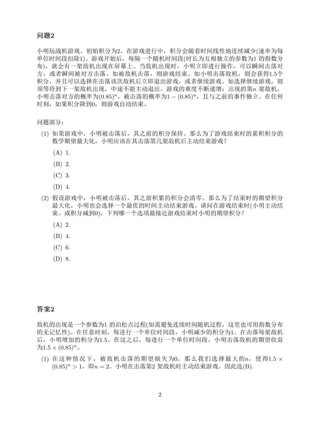
今天,2024阿里巴巴全球数学竞赛(简称“阿里数赛”)公布决赛名单结果,最终有来自全球各地的801名数学高手成功晋级,排在第12位的姜萍显得有些特别。17岁的她是一名中专生,花两年自学高等数学,最终以93分的高分,名列全球12名,秒杀了一众数学专业的选手,也是前30名里唯一的女生。
在姜萍眼里,数学无处不在
学习服装要画的时装画和制图
衣服的制作和裁剪
在她看来都跟数学有关
比如她喜欢和擅长的偏微分方程(PDE)
就跟服装设计的画图有相通之处
“它们的对称性太美了”
在服装作画时突然冒出来的设计灵感
有时就来自数学
虽然在数学领域的表现非常出色
但姜萍对服装专业更感兴趣
希望未来能进入
浙江的一所大学进修服装设计
无论未来选择哪条路
这两者都会继续在她的生活中
占据重要位置
她说
“如果学习服装设计是我的plan A
那探索数学世界便是我的plan B
希望我的plan B也能被看见”
现在
姜萍正专心备战6月22日的决赛
抓住这个不可多得的机会
跟来自全球的高手过招
愿她能再次取得好成绩
为17岁的姜萍点赞!
未来可期!


以下是这次预选赛的所有7道赛以及答案。如果你也对数学感兴趣,快来试试吧!














原创AI系列动漫-菜鸟学Python出品
欢迎点评留言

最后推荐一下我们团队写的量化小册的内容,45篇内容!从Python安装,入门,数据分析,爬取股票基金的历史+实时数据,以及如何写一个简单量化策略,策略回测,如何看资金曲线统统都有介绍!非常超值!
欢迎订阅:原价299 早鸟价2杯咖啡钱,即可永久阅读。满400人又要涨价了,现在的价格非常非常低,只要2杯奶茶,就可以终身订阅+课程源码,还有永久陪伴群。48小时无理由退款,放心食用!

往期推荐
量化: 如何用Python爬取创业板历史+实时股票数据!|实战股票分析篇利用Pandas 9招挖掘五粮液股价!|实战股票数据分析篇 Pandas滚动操作 |量化股票第一步,用Python画股票K线,双均线图,可视化你的股票数据!|如何用Python爬取全部800多只ETF基金数据!|如何用Python写一个双均线策略 |如何用Python开发一个多策略机器人!上篇!|Python量化系列-用布林策略买五粮液能赚多少钱?|只要4秒钟!用Python 获取上证指数34年的历史日线数据!
入门: 最全的零基础学Python的问题 | 零基础学了8个月的Python | 实战项目 |学Python就是这条捷径
干货:爬取豆瓣短评,电影《后来的我们》 | 38年NBA最佳球员分析 | 从万众期待到口碑扑街!唐探3令人失望 | 笑看新倚天屠龙记 | 灯谜答题王 |用Python做个海量小姐姐素描图 |碟中谍这么火,我用机器学习做个迷你推荐系统电影
趣味:弹球游戏 | 九宫格 | 漂亮的花 | 两百行Python《天天酷跑》游戏!
AI: 会做诗的机器人 | 给图片上色 | 预测收入 | 碟中谍这么火,我用机器学习做个迷你推荐系统电影
小工具: Pdf转Word,轻松搞定表格和水印! | 一键把html网页保存为pdf!| 再见PDF提取收费! | 用90行代码打造最强PDF转换器,word、PPT、excel、markdown、html一键转换 | 制作一款钉钉低价机票提示器! |60行代码做了一个语音壁纸切换器天天看小姐姐!
161

被折叠的 条评论
为什么被折叠?



