随着 ChatGPT 的火爆,越来越多人把它融入到日常工作、学习、生活中,有人用它做工作报告、内容创作、孵化个人 IP、编程开发等,起初大家对这个问答式的对话,感到有趣,只要你敢问,它都能回答你。但是使用一段时间之后,当简单的指令得出的结果无法满足我们的需求时,人们会觉得 ChatGPT 的回答过于宽泛,跟百度比起来,也不过如此。
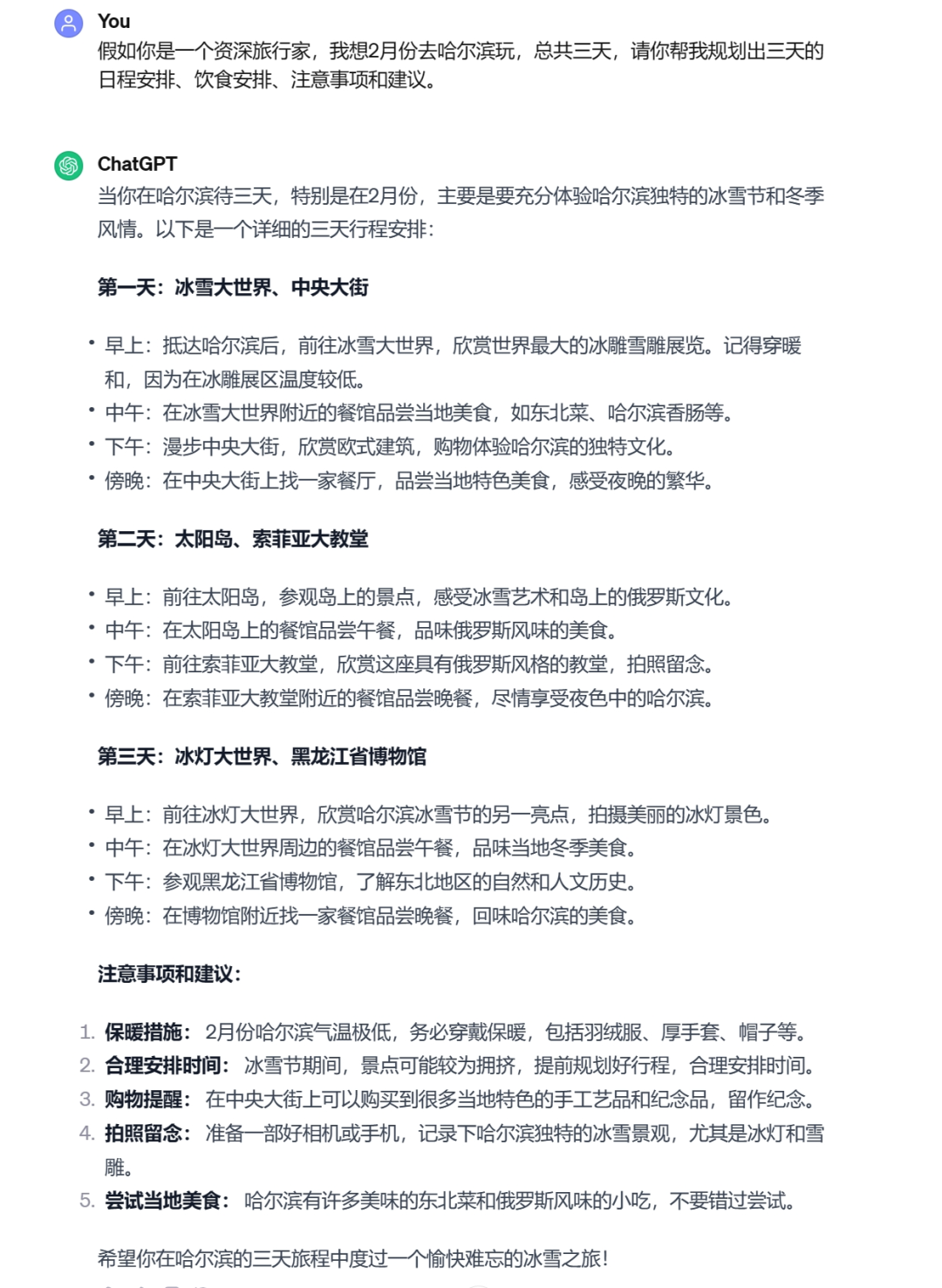
其实,大多数人在使用中忽略了一个要点——prompt。精准使用 prompt 会让 ChatGPT 更高效地为你产出内容。比如你想去哈尔滨游玩,但对当地不了解,于是你想着可以咨询一下 ChatGPT,你得到的旅游攻略是这样的:

不对比不知道,别人的攻略可能是这样的,不仅有景点,日程安排还事无巨细。不仅把景点规划了,还给出了每日的行程,这样就无需花更多时间来回规划路线了。

用不用 prompt 的差距可以说一目了然!那么这个 prompt 功能究竟是什么呢?我们就一起来了解一下。
prompt 起源
谈到 prompt 的起源,需要从计算机科学中一个神秘的分支——自然语言处理(natural language processing,NLP)开始。自然语言处理的目标是让计算机能够理解和处理人类的语言,它是人工智能和计算机科学的一个重要交叉领域。在 NLP 的发展历程中,学者们尝试了各种方法,试图让计算机能够与人类自由沟通。早期的 NLP 主要依赖规则和模式匹配的方法,将人类语言拆解为许多语法和句法规则,然而这种方法往往难以处理复杂的语言结构和表达。
随着机器学习(machine learning)和深度学习(deep learning)技术的出现和发展,自然语言处理迎来突破性进展。21 世纪初,大数据、计算能力和算法的快速发展为NLP的繁荣创造了。
有利条件。在各种创新之下,众多新型模型应运而生,例如循环神经网络(RNN)、长短时记忆网络(LSTM)、大型语言模型(LLM)和自回归语言模型(如Transformer)等。而在这些模型中,最具影响力的当属 OpenAI 研发的 GPT(Generative Pre-trained Transformer)系列大型语言模型。
GPT 模型是一种基于 Transformer 架构的生成式预训练模型。截至当前,GPT 已经历了 GPT-1、GPT-2、GPT-3、GPT-3.5、GPT-4 五个版本,在执行自然语言任务方面的表现越来越好。
prompt 并不是从一开始就存在的,它最早在 GPT-3 版本中出现。该版本引入了一种称为“system”的特殊角色,用户可以通过在对话开头为“system”提供指令或提出问题来引导对话进行。而在 GPT-3 版本之前,GPT 模型主要用于单个文本生成任务,而不是对话任务。因此,早期版本的GPT模型并没有明确的 prompt 概念,而是将整个输入文本作为上下文进行训练和生成。
GPT-3 引入了执行对话任务的能力,将对话划分为用户和系统两个角色,并使用 prompt 来引导对话进行。这种方式使得 ChatGPT 能够更好地理解上下文并生成更连贯和有针对性的回复。自此以后,prompt 成为 ChatGPT 模型中的重要概念,并在后续版本中得到进一步的发展和改进。
prompt 的核心理念就是通过设计恰当、精妙的提示,引导预训练模型生成期望的回答或完成特定任务。这种方法的优势在于,我们不需要对模型进行大量的定制化训练,节省了大量的计算资源和训练时间,而且模型具有较强的泛化能力和适应性。
随着人们对 ChatGPT 的认识逐渐加深,它被应用到各个领域,比如我们可以借助它写论文、写小说、写文案、学英语、编程、做心理辅导、做理财、做职业规划等。而 prompt 在其中起到了非常关键的作用,使用不同的 prompt 会得到完全不一样的结果。事实上,prompt 已经发展成一个专门的学科,也许不久的将来它会成为大学的一门专业。
什么是 prompt?
prompt 究竟是什么呢?简单来说,它是一种与 AI(人工智能)模型进行有效交互的技巧。通过设计精妙的提示输入,我们可以引导 AI 模型生成期望的、有针对性的输出。你可以将其视为一种与智能体(agent)沟通的技巧,可以帮助我们更好地理解和利用 AI 技术,从而满足各种需求。一个好的 prompt 应该清晰、明确且有效,以便AI模型能够准确理解我们的需求并提供相关信息。下面是一个和 ChatGPT“对话”的示例,而输入的信息就是一个 prompt。
输入 prompt:

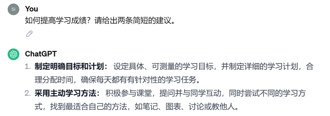
我们得到了一个很长的结果,如果想简化输出,可以在 prompt 中说明。
输入 prompt:

从上例中可以看到,当 prompt 要求输出“简短”后,ChatGPT 给出的建议更加精简,符合我们的要求。如果使用一个比较宽泛、模糊的 prompt,AI 模型可能无法确定我们的意图,从而生成不相关或者不满足需求的回答。而提供一个更明确的 prompt,可以帮助 AI 模型更好地理解我们的需求。
因此,prompt 工程就是研究如何设计和优化提示信息,以便更好地引导 AI 模型输出符合我们期望的回答。在实际应用中通常不能一蹴而就,而需要不断地调整 prompt 来获得满意的结果。其中涉及各种技巧和策略,包括理解 AI 模型的行为、设计有效的 prompt 以及评估和优化输出结果等。
人人都应该学习 prompt
如今 ChatGPT 已经渗透到各行各业,给我们的生活和工作带来了巨大的变化。即便在国内使用它不太方便,也并不影响大家对它的热情。毫不夸张地说,ChatGPT 的出现引燃了全球人工智能领域,2023 年必定是 AI 发展的转折之年。
不说远了,单是 ChatGPT 在日常工作中带来的效率提升就已大大超出预期。使用 ChatGPT 生成会议纪要、写周报、写 Excel 中各种复杂的公式、制作 PPT 等,这对于很多白领来说是必备技能。而在这些方面,如何将 ChatGPT 的功能发挥到极致,关键就在于 prompt 的使用。也就是说,如果学会了 prompt 的用法,那么必定会让你的工作效率大幅提升。
伴随着 GPT-4 的发布,ChatGPT 已化身为一本“百科全书”,我们可以将它作为智能助理,向它询问任何行业的专业问题,从而快速了解或者学习跨领域知识,其关键点就在于如何使用 prompt。所以,学习 prompt 相关技能,可以让我们借助 ChatGPT 快速成为“万事通”。想象一下,一名内科医生借助 ChatGPT 利用一周时间编写了一款在线就诊软件,是不是非常神奇?
总之,随着 ChatGPT 越来越成熟,一定会涌现出各种各样类似的 AI 工具,这些 AI 工具势必会改变我们的工作和生活方式。而 prompt 作为使用这类 AI 工具的重要一环,对它的研究和学习势在必行。
prompt 超实用宝典
ChatGPT 的横空出世昭示了通用人工智能的可能性,并为我们提供了更加便捷、直观和个性化的信息获取方式,有望在教育、研究、咨询和日常生活中发挥重要作用。
而驾驭 ChatGPT,使之更好地服务于我们的工作和生活,需要一些技巧和方法,这本深度讲解 prompt(提示)工程的超实用宝典,绝对值得一读。

《ChatGPT高效提问:prompt技巧大揭秘》
李世明,代旋,张涛 | 著
本书以通俗易懂的语言,详细介绍了如何编写高质量的提示,引导 ChatGPT 输出优质答案,满足各种信息需求。书中包含详细解释和丰富示例,旨在帮助读者掌握利用 ChatGPT 解决各种问题的实用技能。
全书内容分为 6 章,其中前 3 章为基础介绍,后 3 章为具体用法和实战。其中包含 13 个 prompt 常见用法,8 个 prompt 高阶用法,13 个应用场景,提供丰富的实践案例,另外还有 100 个优秀的 prompt 示例可供参考。可以说一本全面丰富的 prompt 操作指南,不管你是对人工智能感兴趣的读者,还是想高效利用 ChatGPT 的职场人,这本书都非常实用。

文章讲述了ChatGPT的流行及其在工作和生活中的应用,重点介绍了prompt的概念、起源和在引导模型生成更精确答案中的作用。作者强调了prompt在优化ChatGPT性能和提高工作效率中的关键性,并推荐了一本关于prompt工程的书籍,以帮助读者有效利用这一工具。
2万+

被折叠的 条评论
为什么被折叠?



