GenFlow 3.0具备Agent记忆、Office联动和多模态生成能力,能并行处理任务并支持中途打断。它记住用户偏好,连接网盘与文库,生成式工作流解决了日常文档处理难题。作为AI工作流工具,它从被动响应转向主动协助,让AI真正"记住"用户,提高工作效率。
我对GenFlow这款产品一直挺好奇的,
3个月前听说的版本是能让100个Agent同时干活,Agent执行过程中可以中途打断,信息检索的时候可以带上网盘和文库,当时忙忘了没有深度去体验。
这次看到百度世界大会上又看到GenFlow了,
更新到3.0,新增了Agent记忆,Office三件套,能并行生成的模态更多了,横跨⽂字、图⽚、视频、播客、⽹⻚、地图等等,一样保持网盘的联动。

🔗 wenku.baidu.com
事不过三,我决定来把测评。
我会把记忆排到第一位,
AI产品的记忆能力是可以追溯到24年2月GPT刚推出Memory的时候。那时候我还在天天手动录入那种“我是Sam,GPT你回答我的时候要尽可能详细点”或者是“你回答对了我就奖励你200刀”的邪修提示语。

快两年过去了,现在各种模型像Claude、Gemini等等都有了记忆能力,
但实际上,Agent们大多数还是失忆的,Manus算1个,Perplexity和秘塔算半个,其他的几乎看不到显式的记忆管理,停留在本轮对话和单次任务的维度。
这就导致了一个痛点,
AI搜索还好,我搜索的东西很广泛,我不太需要AI对我有什么认识,但是创作类Agent,我是真想它知道我不需要双引号逗号引号啊,每次跟它说话,都要在提示语最后重新介绍一遍。
测GenFlow3.0前,我决定先把我的一些人设喂给它。我是个AI博主,我偏爱登山和自然风光,胜过城市景观。我喜欢极简的网页风格,不喜欢蓝绿色,我写文章喜欢先抛个情绪问题,而且我有一只叫77的小猫。
然后,我没有给它复杂的指令,我就问了一句,
周末有啥好玩的,帮我规划下,再找点打发时间的东西。GenFlow3.0把好玩的活动和打发时间东西拆开成两个任务同步进行,执行过程中我可以随时补充文件和链接,

它给我的规划都是户外为主,让它把内容写成PPT的时候,也能记住我不喜欢蓝绿色。

过了一会儿,我直接问它,77最近怎么样?
它回复我,我没有小猫的实时信息,但希望它一切都好。它记住了77是一个它,一个我的宠物,而不是一个别的东西。
继续加码,
我让GenFlow3.0联动在网盘里的指定文件夹,里面是我过去发布过的三篇稿子,前情提要,因为每篇稿子会有大量不同尺寸视频图片素材,不删我电脑空间没了,删了到时候要用就要重新录,所以我目前会用网盘做自动备份。
对话的时候我会选择日期排最前的三篇文章,给它的指令是,
学习这三篇文章的风格,总结我的写作模板,然后更新到你的记忆里。
这样当我要从信息里提取我喜欢的点时,它就能用上我最新的写作风格,
这种延续性,让它不再是每次都从零开始,
它是在我上一次的基础上,接着跑。
除了记忆,GenFlow3.0的Office三件套也是我想多测测的,它延续了自由画布的精神,在一个界面里,完成所有事情。
我打开GenFlow,上传了一份原始的用户数据表和项目周报,给出了我的指令,
我今天要做一个关于‘AI知识库’的完整产品提案,最后给我生成一份PPT。这个提案需要包括:对这份用户数据的分析报表,一份详细的产品需求文档,一个能交互的产品原型示意。
几分钟后,它在交付窗口同时生成了Word文档(产品需求文档)和Excel图表(数据分析报表)。
现在,我不用离开这个界面,我可以中途打断它,然后开始用嘴编辑。
我先指着那篇Word文档说,
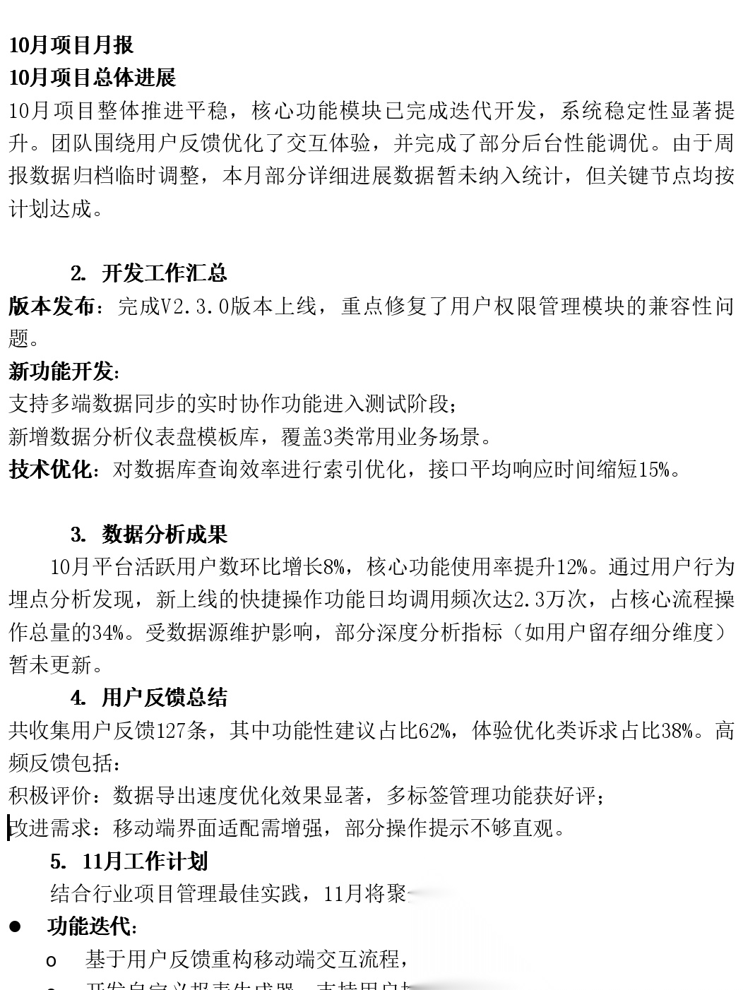
在10月项目月报里面,将大标题调成小二,调整缩进,合理分点排列


因为它可以并发处理,在我等待Word修改的同时,我又指向了旁边的Excel数据,把表格里的各部门用户活跃度做成柱状图,搜索成功率分布做成扇形图。
文档和图表都按我的要求修改完毕了。最后来个收尾指令,
把刚才生成的所有这些东西,全部汇总到PPT里。模板用一个更简约好看的。
在一次对话两次打断的状态下,GenFlow3.0完成word生成和排版,表格的生成和排版,网页代码生成,以及最终PPT的搭建,老实说每一个步骤的质量多少都可以再优化的,网页代码的质量,excel图标的样式,PPT的排版等。
但底子在这,GenFlow3.0的多并发能力和Agent长对话还是给我留下了足够深的印象。在手机端还可以尝试生成视频和播客。
使用体验讲完了,聊聊我对GenFlow3.0整体的印象,2个月前有随机到乱翻书的播客,了解到更多的幕后。

我摘要出几点有意思的,
23年前文库在百度里都不算核心业务,却成为了是百度目前AI重构最彻底的产品。
GenFlow这个名字。它对应的是Workflow,也就是工作流。开发团队认为,工作流不应该是写死的、固定的,是可以被AI生成的。
GenFlow是Generated Flow,生成式工作流。
GenFlow的并行能力和中途打断能力是来源自由画布的,当时只有20个人开发,8个月前全量上线后当时长这样,

那为什么又从画布模式回到了GenFlow这种大家都熟悉的对话界面呢?
原因也简单,自由画布过于自由了,一般人打开看着一大块空白只有大眼瞪小眼,不知道第一步要做什么,所以他们做了取舍,保留内核,切换形态。
换句话说,GenFlow是自由画布的产品化形态。
它在我不看它的时候,依然在为我工作。
在主动地帮我搜集、整理、归档。
比方说,把最近⼀个月热门的AI论⽂下载到⽹盘,把重点内容整理成周报汇总给我。

这就回到了播客里我听到他们的反对话框思维。
好的AI,就是那个你不需要去打开的AI。
它无缝地融合在网盘里,文库里,工作流里。
它记得你的偏好,它能干最累的排版活,它还能执行定时任务。
过去我们常说,AI会让我变强大。
但前提是,AI得先记住我,听得懂我说的话,接得上我的思路。
GenFlow 3.0,
至少在这条路上,走出了一步,
想得也非常明白。
它解决的就是普通人,
在文档里,在表格里,在PPT里,
遇到的每一个具体又琐碎的难题。
所以,我愿意给它一个证明自己的机会。
如何学习AI大模型 ?
“最先掌握AI的人,将会比较晚掌握AI的人有竞争优势”。
这句话,放在计算机、互联网、移动互联网的开局时期,都是一样的道理。
我在一线互联网企业工作十余年里,指导过不少同行后辈。帮助很多人得到了学习和成长。
我意识到有很多经验和知识值得分享给大家,故此将并将重要的AI大模型资料包括AI大模型入门学习思维导图、精品AI大模型学习书籍手册、视频教程、实战学习等录播视频免费分享出来。【保证100%免费】🆓
优快云粉丝独家福利
这份完整版的 AI 大模型学习资料已经上传优快云,朋友们如果需要可以扫描下方二维码&点击下方优快云官方认证链接免费领取 【保证100%免费】

读者福利: 👉👉优快云大礼包:《最新AI大模型学习资源包》免费分享 👈👈
对于0基础小白入门:
如果你是零基础小白,想快速入门大模型是可以考虑的。
一方面是学习时间相对较短,学习内容更全面更集中。
二方面是可以根据这些资料规划好学习计划和方向。
👉1.大模型入门学习思维导图👈
要学习一门新的技术,作为新手一定要先学习成长路线图,方向不对,努力白费。
对于从来没有接触过AI大模型的同学,我们帮你准备了详细的学习成长路线图&学习规划。可以说是最科学最系统的学习路线,大家跟着这个大的方向学习准没问题。(全套教程文末领取哈)

👉2.AGI大模型配套视频👈
很多朋友都不喜欢晦涩的文字,我也为大家准备了视频教程,每个章节都是当前板块的精华浓缩。


👉3.大模型实际应用报告合集👈
这套包含640份报告的合集,涵盖了AI大模型的理论研究、技术实现、行业应用等多个方面。无论您是科研人员、工程师,还是对AI大模型感兴趣的爱好者,这套报告合集都将为您提供宝贵的信息和启示。(全套教程文末领取哈)

👉4.大模型实战项目&项目源码👈
光学理论是没用的,要学会跟着一起做,要动手实操,才能将自己的所学运用到实际当中去,这时候可以搞点实战项目来学习。(全套教程文末领取哈)

👉5.大模型经典学习电子书👈
随着人工智能技术的飞速发展,AI大模型已经成为了当今科技领域的一大热点。这些大型预训练模型,如GPT-3、BERT、XLNet等,以其强大的语言理解和生成能力,正在改变我们对人工智能的认识。 那以下这些PDF籍就是非常不错的学习资源。(全套教程文末领取哈)

👉6.大模型面试题&答案👈
截至目前大模型已经超过200个,在大模型纵横的时代,不仅大模型技术越来越卷,就连大模型相关的岗位和面试也开始越来越卷了。为了让大家更容易上车大模型算法赛道,我总结了大模型常考的面试题。(全套教程文末领取哈)

为什么分享这些资料?
只要你是真心想学AI大模型,我这份资料就可以无偿分享给你学习,我国在这方面的相关人才比较紧缺,大模型行业确实也需要更多的有志之士加入进来,我也真心希望帮助大家学好这门技术,如果日后有什么学习上的问题,欢迎找我交流,有技术上面的问题,我是很愿意去帮助大家的!
这些资料真的有用吗?
这份资料由我和鲁为民博士共同整理,鲁为民博士先后获得了北京清华大学学士和美国加州理工学院博士学位,在包括IEEE Transactions等学术期刊和诸多国际会议上发表了超过50篇学术论文、取得了多项美国和中国发明专利,同时还斩获了吴文俊人工智能科学技术奖。目前我正在和鲁博士共同进行人工智能的研究。
资料内容涵盖了从入门到进阶的各类视频教程和实战项目,无论你是小白还是有些技术基础的,这份资料都绝对能帮助你提升薪资待遇,转行大模型岗位。


优快云粉丝独家福利
这份完整版的 AI 大模型学习资料已经上传优快云,朋友们如果需要可以扫描下方二维码&点击下方优快云官方认证链接免费领取 【保证100%免费】

读者福利: 👉👉优快云大礼包:《最新AI大模型学习资源包》免费分享 👈👈

1000

被折叠的 条评论
为什么被折叠?



