本文详细介绍了一个基于ReAct Agent模式深度优化的"自我编程"智能Agent系统架构。通过"Code+泛化调用"机制实现复杂逻辑控制,设计了五大功能区,构建了包含环境感知、短期和长期记忆的记忆系统。采用Python执行引擎与工具包系统实现代码生成与执行,通过上下文工程和经验积累提升Agent智能水平,打造具备自我进化能力的DevOps智能助手。

作者|残风、栀七、荀易、辉酱
在探索 LLM 应用的过程中,LLM作为 Agent 的"大脑"有着无限可能。其中,"代码编写"已经成为了少数几个成功大规模落地的场景之一,这让我们不禁想到:既然 LLM 可以写出高质量的代码,为什么不能让它更进一步,编写并运行代码来控制 Agent 自身的行为呢?这样运行逻辑,就不简简单单的是“下一个”这么简单,而是让Agent拥有分支、循环等各种复杂逻辑。
这个想法虽然听起来有点魔幻,但仔细想想确实是可行的。在这篇文章中,我想和大家分享我们是如何一步步构建这样一个能够"自我编程"的 Agent 的历程。
我们的目标是将Agent模式,打造成一个“师弟”,一个真正能在内部的DevOps系统中,能帮得上忙的AI助手。
Agent系统设计
Agent简介
-
技术架构方面,我们在 ReAct Agent 模式基础上进行了深度优化:
-
改造传统 JSON + 组装调用方式,基于Py4j,实现" Code+泛化调用 "机制,显著提升工具调用的灵活性和执行效率;
-
采用 Spring Boot 技术栈构建后端架构,整合 Spring AI 生态及 Spring AI Alibaba 能力完成模型接入;
-
通过 内部评测平台 和 内部观测平台 实现全链路评测与观测;
-
底层工具采用 Mcp 协议实现业务能力补充;
-
基于 A2A 协议实现 Multi Agent 架构,高效对接各子 Agent;
-
模型策略采用混合部署方案,根据不同场景使用最优模型:
-
翻译/数据提取任务:Qwen3-Turbo(低延迟优先);
-
思考/动态代码生成:Qwen3-Coder(强化代码能力);
-
通用场景:按需调用各个平台提供的Qwen、Deepseek等模型 (Agent内部模块分布);

(Agent内部模块分布)
-
Memory 记忆
-
Short Term Memory 短期记忆: Session维度的记忆,仅在当前Session内生效;
-
Sansory Memory 感知记忆: 通过悬浮球,捕捉的页面、url等环境感知记忆;
-
Experience 经验: 来自配置、总结的经验,主要用于指导Agent各个环节的内容生成;
-
Context 上下文
-
System Prompt: 配置化、动态化的系统提示词;
-
可配置的:平台介绍 + 角色定义 + 工作机制 + 输入格式说明 + 输出格式要求 + 可用工具 + 重要原则 + 使用经验;
-
来自记忆的文本;
-
Inference Segment 推理段落(User Prompt);
-
Round “轮”: 在复杂任务执行时,每轮会作为一个单独的Segment用作当前轮次的执行总结和后续轮次的目标定义;
-
Express 表达: Agent返回给用户的内容;
-
Thought 思考: Agent在每一步执行时的思考内容;
-
Code 代码: 代码也会作为一个段落,出现在Prompt中;
-
其他: 如果后续有其他的环节,将作为新的Segment加入到User Prompt中;
-
Code 代码
-
Python Executor: Java中通过调用本地的Python进程;
-
Py4j: Python回调Java代码的时候,使用此工具实现回调的泛化调用;
-
Toolkit 工具包
-
Python语义化模板设计: 提供将Toolkit转化为Python代码的模板设计模式,在Prompt中使用模板方法,生成Python代码参与Prompt中;
-
泛化调用。
核心Coding驱动逻辑

公众号后台回复【核心Coding驱动逻辑】查看清晰大图
在我们的Agent中,Segment采用 " [Segment]: [Content] " 的结构,通过组合不同的Segment来形成Prompt,从而实现CoT(Chain of Thought)推理。
除了"外界"工具,我们还为Agent提供了"系统"工具,使其能够获取和控制自身能力。这些能力包括:检查已发起的任务、查询掌握的技能、主动休眠、主动与用户对话、通过大模型进行深度思考,以及利用大模型解析数据等。
在实现上,每个工具箱都被设计为Python的一个Class,其中的各项工具则作为函数实现。我们将不同的描述和属性都相应地映射为Python中的各种定义。
由此,我们打造出了一个"自我编程"驱动的Agent。在运行时,它不仅能够调用外部能力,还可以充分利用Python的原生功能保障数据的确定性,如字符串运算、数字运算、时间运算等。更重要的是,它能够实现自我控制,可以发起复杂任务,并对自身能力进行检查评估。
(PS:除了我们的“人类程序员”外,AI在这次迭代功不可没,凭感觉大概有50-60%的无修改代码,来自AI编写,尤其是《代码驱动》环节,几乎有80%的代码来自AI编写)
Agent工程结构

Agent
在我们的系统中,一个Agent是一个线程。在Agent运行过程中,将会在线程池中,同时运行各个Area和Act。其生命周期如下图所示:

Area —— 功能区介绍
Area的最初设计,是来自1.0向2.0演进时,创造出来的概念。其设计理念来源于人类的大脑分区,我们将Agent的逻辑区域分成了:感知区、认知区、表达区、自我评估区、运动区,将不同种类的Act收纳到Area中,让整个架构体系看着更加的清晰,也让相同能力的动作,可以具备相互沟通的可能。
各功能区关系和详细介绍

(1)感知区
主要负责接收外部信息,包括但不限于:用户发送的消息、用户点击的卡片事件、子Agent的异步返回结果等。在接收到消息后,感知区还会调用内部的Act,对数据进行系列处理、评估:
- 用户主语言解析
- 模糊化解析
- 场景分析
- 用户问题的增强
- 解析环境感知的数据
- 解析附件的数据
- 针对不同搜索场景的
(2)认知区
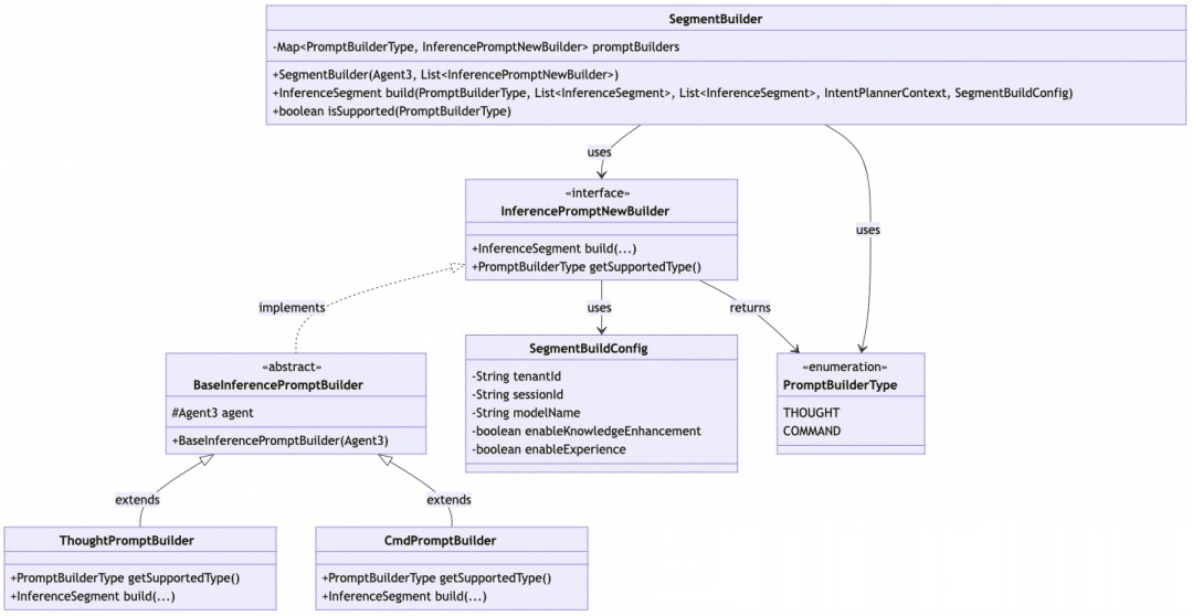
当感知区完成系列解析后,会将解析数据,传递到认知区,由认知区的IntentPlanner来使用Segment机制,处理用户需求并生成对应代码。生成代码后,提交给Python执行引擎,进行执行。
IntentPlanner
├── SegmentBuilder (成员变量)
│ ├── List<InferencePromptNewBuilder> promptBuilders
│ ├── InferencePromptConfigManager (prompt配置管理)
│ ├── build(type, segments, context, config) -> InferenceSegment
│ └── 路由到具体的PromptBuilder
│
└── PromptBuilder实现类
├── BaseInferencePromptBuilder (抽象父类)
│ └── 使用InferencePromptConfigManager获取配置化prompt
├── ThoughtPromptBuilder
├── CmdPromptBuilder
└── 其他自定义PromptBuilder
[Act] IntentPlanner 核心思想
- 用户输入后,仅执行一轮逻辑;
- 若存在复杂任务,则将任务移交给运动区处理;

(3)运动区(高级认知区)
在当前Agent系统中,运动区作为一种高级认知区,将会承担复杂任务。当认知区的无法处理的任务被提交过来后。运动区将会发起一个内部循环,来使用Segment的机制,逐步完成任务。
[Act] TaskExecutor 核心思想
- 根据传入的目标,逐轮执行计划;
- 每轮重新制定子目标,本轮完成后,都会评估任务进度,任务完成后汇报给感知区,若未完成,重新评估目标达成情况;若无法完成,可以选择放弃;
- 若目标判断可以达成,继续制定下轮目标;
Round 1 Segments: [User, Context, Thought1, Plan1, Cmd1, Evaluation1, NextGoal1]
Round 2 Segments: [User, Context, Thought1, Plan1, Cmd1, Evaluation1, NextGoal1, Thought2, Plan2, Cmd2, Evaluation2, NextGoal2]
Round 3 Segments: [所有历史Segments + Thought3, Plan3, Cmd3, Evaluation3, NextGoal3]

(4)表达区
表达区负责将内部信息传递给外部,包括但不限于:发送给用户的话、发送给用户的卡片、发送给用户的系列事件。
- 在传递文本时,表达区一般不做过多总结;
- 在传递数据时,表达区会根据历史Segment机制,依据数据,回答当前表达诉求;
- 在传递表单、复杂数据时,表达区将会直接向用户传递数据。

(5)自我评估区
当IntentPlanner、TaskExecutor,执行完初始目标后。将触发自我评估区的SelfTaskCheck评估任务完成情况。如果发现任务失败,或是能执行的,那么将重新触发回来源。
Context Engineering 上下文工程
上下文 与 Prompt
在Agent中,上下文和Prompt体系是整个Agent决策的核心组件。该体系通过Segment机制统一管理不同类型的Prompt构建过程,实现了配置化、模块化的上下文组装和Prompt生成机制。
在Prompt和上下文拼装的过程,主要代码结构和逻辑如下图所示:



Context上下文组成
- Segments
-
当前Segments
-
Segments : 当前轮次已生成的Segment集合;
-
作用 : 提供当前轮次的执行状态和中间结果;
-
动态更新 : 随着当前轮次的进行不断增加新的Segment;
-
历史Segments
-
Segments : 来自历史轮次的所有Segment集合;
-
作用 : 为Agent提供长期记忆和上下文连续性;
-
内容 : 包含用户输入、思考过程、执行代码、结果反馈等完整历史;
-
调用经验
-
成功案例 : 基于历史成功案例的工具使用经验;
-
失败总结 : 从历史失败中提取的经验教训;
-
最佳实践 : 经过验证的代码模式和调用方式;
-
知识增强
-
动态知识检索 : 基于用户查询的实时知识获取;
-
领域知识注入 : 特定场景下的专业知识补充;
-
上下文关联 : 与当前任务相关的背景知识;
- 环境上下文
- ToolkitContext : 包含会话ID、追踪ID、租户信息、执行过程的变量存储等执行环境;
- SegmentBuildConfig : 包含模型配置、功能开关、知识增强设置等;
- Agent状态 : 当前Agent的内部状态和能力配置;
- 工具上下文
- 可用工具清单 : 动态获取当前可用的工具包和API;
- 工具描述 : 自动生成的Python风格的工具使用说明;
Prompt组成架构
Prompt示例
为了更好地理解我们的Prompt设计,这里展示一个基于Prompt拼接思路编写的案例:
(1)System Prompt示例
## 平台介绍
你是一个Agent,专注于阿里巴巴DevOps平台的智能助手,能够操作DevOps的相关平台。
## 角色定义
你是一个专业的DevOps智能助手,具备代码生成、工具调用、任务执行等核心能力。
## 工作机制
基于用户输入和上下文信息,通过思考-执行-评估的循环模式完成任务。
## 输入格式说明
用户输入可能包含自然语言描述、页面截图、URL信息等多模态内容。
## 输出格式要求
代码将以Fill-in-Middle(FIM)格式提供,包含三个部分:
- <|fim_prefix|> 前缀代码 <|fim_suffix|> 后缀代码 <|fim_middle|>
你需要在 <|fim_middle|> 处续写代码,使前缀代码和后缀代码能够正确连接并执行。
注意:
- 仅在 <|fim_middle|> 处续写代码
- 确保续写的代码与前后文逻辑连贯
- 不要修改或重复前缀和后缀中的代码
## 可用工具
classexample_toolkit:
def get_project_info(project_id):
"""获取项目基本信息"""
pass
def search_requirements(project_id, query):
"""搜索需求信息"""
pass
def create_requirement(project_id, title, description):
"""创建新需求"""
pass
class normandy_toolkit:
def get_app_list(project_id):
"""获取应用列表"""
pass
def deploy_app(app_id, version):
"""部署应用"""
pass
def get_deploy_status(deploy_id):
"""获取部署状态"""
pass
## 重要原则
1. 严格按照FIM格式输出代码
2. 确保代码的安全性和正确性
3. 优先使用提供的工具包完成任务
4. 对于不确定的操作要进行二次确认
## 补充的增强知识(在后台配置的一些知识点,比如DevOps各个子系统间的关系、变更和分支的关系等)
%s
## 历史经验(自动学习+后台配置的一些代码示例,基于知识库团队提供的检索能力进行相关性召回)
%s
(2)User Prompt示例
User: 帮我查询项目123的需求信息,关键词是"登录功能"
Context: 当前页面URL为https://example.com/project/123,用户正在查看项目概览页面
Thought: 用户想要查询项目123中关于"登录功能"的需求信息。我需要使用example_toolkit的search_requirements方法来完成这个任务。
Python:
<|fim_prefix|># 查询项目需求信息
project_id = "123"
query = "登录功能"
try:
<|fim_suffix|>
except Exception as e:
print(f"查询过程中发生错误: {str(e)}")<|fim_middle|>
期望返回结果:
# 调用工具查询需求
result = example_toolkit.search_requirements(id = 123, keyword = "登录功能")
# 处理查询结果
if result and result.get('success'):
requirements = result.get('data', [])
if requirements:
print(f"找到 {len(requirements)} 个相关需求:")
for req in requirements:
print(f"- {req.get('title')}: {req.get('description')}")
else:
print("未找到相关需求信息")
else:
print("查询失败,请检查项目ID或网络连接")
System Prompt 结构
我们采用 配置化 + 动态化 的系统提示词设计,主要包含以下模块:
- 基础配置
## 平台介绍
基于OpsInferencePrompt配置的平台能力介绍
## 角色定义
Agent的角色定位和核心职责描述
## 工作机制
Agent的工作流程和决策机制说明
- 规范相关
## 输入格式说明
用户输入的解析规则和格式要求
## 输出格式要求
不同PromptBuilder的专属输出格式定义
- ThoughtPromptBuilder: 思考过程的结构化输出
- CmdPromptBuilder: FIM格式的代码续写规范
- 能力增强
## 系统基础
Agent的基础能力和限制说明
## 可用工具
动态生成的工具包描述和使用方法
- Python语义化模板设计
- 泛化调用接口说明
- 工具调用示例
- 经验
## 使用经验
基于历史成功案例的少样本示例
## 重要原则
核心的执行原则和安全约束
## 常见错误
常见问题的预防和处理方案
User Prompt 结构
- Segment List
用户提示词主要由Segment序列组成,按时间顺序排列:
User Segment: 用户的原始输入
Context Segment: 环境感知数据(页面信息、URL等)
Thought Segment: Agent的思考过程
Command Segment: 生成的执行代码
Evaluation Segment: 执行结果评估
NextGoal Segment: 下一步目标规划
...
- FIM格式 (Fill-In-Middle)
我们使用FIM格式进行代码续写。FIM技术基于论文"Efficient Training of Language Models to Fill in the Middle"[ https://arxiv.org/abs/2207.14255 ],是一种专门针对代码生成优化的技术:
代码将以Fill-in-Middle(FIM)格式提供,包含三个部分:
- <|fim_prefix|> 前缀代码 <|fim_suffix|> 后缀代码 <|fim_middle|>
你需要在 <|fim_middle|> 处续写代码,使前缀代码和后缀代码能够正确连接并执行。
注意:
- 仅在 <|fim_middle|> 处续写代码
- 确保续写的代码与前后文逻辑连贯
- 不要修改或重复前缀和后缀中的代码
FIM技术的核心优势 :
- 上下文感知 : 模型能够同时理解前缀和后缀代码的语义;
- 精准填充 : 专门训练用于中间代码片段的生成,而非从头编写;
- 逻辑连贯 : 确保生成的代码能够与前后文完美衔接;
FIM格式的实际结构:
<|fim_prefix|>
# 已有上下文和代码
# 包含函数定义、变量声明等前置逻辑
<|fim_suffix|>
# 后续期望的代码结构
# 包含返回值处理、异常处理等后置逻辑
<|fim_middle|>
# LLM需要在此处填充代码
# 生成连接前后文的核心业务逻辑
在Agent中的应用场景 :
- 逻辑补全 : 在明确输入输出的前提下,补全中间的处理逻辑。
记忆
记忆系统是构建真正智能Agent的关键组件。正如人类认知系统依赖于复杂的记忆机制来学习、推理和决策,AI Agent也需要类似的记忆架构来:
- 维持长期对话状态 :在多轮交互中保持上下文连贯性;
- 积累经验知识 :从历史交互中学习和改进;
- 支持复杂推理 :基于历史信息进行更深入的分析;
- 个性化服务 :根据用户历史偏好提供定制化体验;
Agent在处理复杂任务时,主要依赖于上下文窗口来维持对话状态和任务记忆,这种方式存在明显的局限性:
-
上下文长度限制 :上下文窗口有固定的token限制,无法处理超长的历史信息;
-
记忆组织缺失 :简单的上下文拼接无法有效组织和检索历史信息;
-
知识更新困难 :静态的上下文无法动态更新和优化已有知识;
-
计算成本高昂 :长上下文处理需要大量的计算资源;
为了解决这些问题,需要在Agent工程侧开发各种Agent记忆系统,旨在为AI Agent提供持久化、结构化、可检索的记忆能力,它记录了Agent过往的所见所闻和互动历程。
记忆分层
按照存储时间的记忆分类法最早是在 1968 年发布的 Atkinson-Shiffrin Memory Model 中提出,将记忆分为感知记忆(Sensory Memory)、短期记忆(Short-term Memory)和长期记忆(Long-term Memory)。
- 感知记忆存储了人脑从环境中捕获的信息,例如声音、视觉等信息,在感知记忆区这类信息只能保留很短的时间;
- 短期记忆存储人脑在思考过程中所需要处理的信息,也被称为工作记忆(在 1974 年 Baddeley & Hitch 模型中提出),通常也只能保留很短的时间;
- 长期记忆是指Agent中存储时间较长的信息,它类似于人类大脑中的记忆,能够保留大量的数据和经验,并且可以存储很长时间,甚至是永久性的。
长期记忆和短期记忆在Agent中是相互补充的。短期记忆可以快速访问和处理当前需要的信息,而长期记忆则提供了丰富的背景知识和历史数据。Agent需要将短期记忆中的信息与长期记忆中的知识结合起来,以实现更智能的行为和决策。
┌─────────────────────────────────────────────────────────────┐
│ 记忆分层
├─────────────────────────────────────────────────────────────┤
│ 感知记忆 - 标签页维度
├─────────────────────────────────────────────────────────────┤
│ 短期记忆 - 会话纬度
│ ├─ 会话记忆
| ├─ 实体记忆
│ └─ 工作记忆
├─────────────────────────────────────────────────────────────┤
│ 长期记忆
│ ├─ 用户偏好 (业务实体记忆,...) - 用户纬度
│ ├─ 历史会话 (历史会话记忆总结)
│ ├─ 用户画像 (角色定位、技能标签、工作习惯)
| ├─ 平台知识
│ └─ 经验
└─────────────────────────────────────────────────────────────┘
环境感知记忆
鱼的记忆只有 7 秒,实际上人也有非常多的记忆过目就忘,但不管怎样,这个记忆始终存在过。
环境感知记忆是最短期的记忆,只在当下这一瞬间有效的数据,不具有长期价值。
- 在网页上的任意动作都会让前一瞬间的数据失效:例如打开抽屉/弹窗时,之前感知到的数据可能就没有意义了;
- 如果要记得之前看过哪些东西,则需要转成工作记忆或者沉淀到长期记忆中。

使用场景
在答疑场景中,用户打开对话时,大概率是遇到了问题,需要寻找对应的解决方案。这个时候需要用户编写一些文字向 Agent 说明在哪个页面进行什么操作时,遇到了什么问题。如果 Agent 能有一双眼睛,跟用户一样看着当前的页面,那么或许就能够提前帮用户预输入当前的上下文,减少用户的使用成本。
短期记忆
在Agent中,我们设计了基于Session级别的短期记忆存储,基于ES实现。在短期记忆中,会话、实体、工作记忆均被设计统一的Segment格式存储,为Agent提供上下文连续性。
用户对话 → 内部产生Segment → 短期记忆存储 → 下轮对话时检索 → 提供上下文
记忆消息类型
- 段落记忆消息
存储推理段落信息,是Agent执行过程的核心记忆载体。
数据结构 :
classSegmentMemoryMessageextendsShortTerm3MemoryMessage {
InferenceSegment segment; // 推理段落内容 (Thought/Command/Evaluation等)
String execId; // 所属执行ID,标识当前轮次
List<String> parentExecId; // 父节点执行ID列表,支持执行链追溯
}
- 实体记忆消息
存储结构化实体信息,用于记录关键对象和状态。
数据结构 :
classEntity3MemoryMessageextendsShortTerm3MemoryMessage {
String title; // 实体标题/名称
Object data; // 实体数据内容(可为任意对象)
}
使用场景 :
- 工具调用结果存储
- 用户关键信息提取
- 环境状态快照
- 基础消息类型
所有短期记忆消息的基类,提供通用属性。
数据结构 :
abstract classShortTerm3MemoryMessage {
String uuid; // 唯一标识符,用于更新和删除操作
String sessionId; // 会话ID,Session级别隔离
List<String> tags; // 标签列表,支持多维度分类
Long timestamp; // 创建时间戳,用于时序管理
Long sortValue; // 排序值,控制记忆优先级
}
长期记忆
知识点
知识点目标是将内部积累的研发经验和专业知识系统化。特别是在与MCP系统集成后,将能够模拟开发人员的问题解决思路,提供更加专业和精准的支持。
知识点的内容,需要主要覆盖几个关键领域:
- DevOps相关平台研发团队的工具/api/平台使用调用实战经验;
- 团队私有域知识;
除了正面的知识注入,系统还包含了约束性知识,例如平台使用的注意事项、特定场景下的最佳实践以及常见问题的标准处理流程。这些知识将直接影响Agent的响应策略和问题处理方式。
值得注意的是,这些新增的知识点与知识库的区别 :
- 新的知识点,会作为Agent思考的Prompt的指引。往往包含“概念性”的内容。当一个知识沉淀成一个“文档”比较重,又希望告知Agent的时候,就可以使用短知识来进行维护;
- 短知识往往是一句话,比如:重新部署是流水线的概念,重启是诺曼底的运维概念。
代码执行经验
这里描述的是接下来将推出的形态,在目前版本中,大模型投票机制还没有,记忆的存储与检索目前只是在向量数据库中,知识图谱方案还在对接中。
在Agent每轮逻辑执行完成后,本轮执行的细节将会被记录到经验记录表中。经过人工审核+大模型投票机制,会将记忆录入到知识库团队提供的经验图谱进行存储。
在Agent每次使用大模型生成代码时,将会从知识图谱中检索到对应的经验,随后拼接到Prompt中的固定位置。

用户偏好记忆
通过环境感知,根据用户页面访问情况,实时动态上报业务实体操作,作为业务实体记忆上下文。
Memory部分,接收环境感知上报的数据,进而转换成业务实体记忆存储(BizEntityMemroy),BizEntityMemroy主要组成部分:
- schema: 定义业务实体的结构schema,json schema格式
- data: 定义业务实体的具体数据
- operation: 平台操作
- tags: 实体标签

历史会话记忆
用户通过助手进行会话时,由Agent规划模块进行意图识别,并规划Task。在规划Task执行完成时,对会话记忆进行总结。

HistoryChatMemory(历史会话总结记忆)存储结构:
{
"time": "2025-09-18 17:14:00"
"question_type": "操作实施",
"keys": "应用名: example",
"summary": "用户在明天(2025-09-18 14:00:00)有一个example的发布计划",
"userId":""
}
历史会话记忆检索,通过全文向量融合查询,召回会话记忆:
- 向量化字段:keys
- filter:userId
记忆淘汰策略:

代码驱动
在 Agent 开发的早期,我们用业界必选的Agent实现方式,走了LLM返回"JSON " + "固定文本前缀"的路。这看起来是最直观的选择,我们的Agent 1.0 和 2.0 版本都是这么实现的。
但随着项目深入,作为一个重工具调用的Agent,频繁调用Mcp、Agent的问题接踵而至:
- 数据格式虽然可以保证,但是内容质量并不能保证;
- Token 超长导致的性能下降;
- JSON 格式不够稳定;
- 多轮对话既要保证灵活性又要保证速度;
无论是对接 Mcp 还是 A2A,想要又快又准确地调用各种能力,都面临着重重困难。我们也在不断借鉴业界各领域的优秀实践,从 mem0 到 JManus,但始终觉得差点意思。为了提高任务成功率,我们牺牲了响应速度;为了提升速度,我们又不得不降低灵活性;而灵活性的降低,恰恰又导致了任务成功率的下降。这似乎成了一个难解的死循环。
2.0 版本虽然是对 1.0 的全面重构,但经过一段时间的实践,我们发现它在执行逻辑时总是一条路走到黑,一旦开始节点错了,就很难再纠正回来。正当我们为此困扰时,一次偶然的发现给了我们启发:在研究 Github Copilot Agent 时,我们注意到它使用 JavaScript 来定义工具。虽然它最终还是用 JSON 来调用,但这个设计却让我们灵光一现 —— 为什么不让 Agent 直接通过编写代码来实现自己的逻辑呢?
代码执行
在Agent中,代码与执行部分是整个系统的核心执行引擎。它实现了从代码生成到执行再到结果反馈的完整闭环,让Agent真正具备了"自我编程"的能力。
Python Execution Engine [Java]
PythonExecutionEngine作为整个代码执行的引擎,设计上采用了"线程池+异步执行+监控"的架构模式。本质上就是用Java发起Python,让Python执行代码,调用工具时回调Java,同时Java负责调度和监控。

核心设计思想:
- 异步执行 : 每个Python脚本都在独立线程中运行,避免阻塞主流程;
- 生命周期管理 : 从执行ID生成到结果回收,全程可追踪;
- 超时控制 : 防止Python脚本死循环,默认3600秒超时;
- 资源隔离 : 每个执行都有独立的上下文环境;
脚本执行流程
执行流程:
-
准备阶段 : Agent把生成的Python代码传递给PythonExecutionEngine;
-
初始化 : 分配执行ID,设置上下文,注册工具包;
-
执行 : 启动Python进程,加载toolkit_bridge.py;
-
监控 : ExecutionMonitor实时跟踪执行状态;
-
收尾 : 收集结果,清理资源,反馈给Agent;
代码执行的核心逻辑在PythonScriptExecutor中,它负责:
- 动态生成Python运行环境;
- 注入toolkit_bridge.py作为桥接层;
- 管理Python进程的生命周期;
- 处理标准输出和错误输出;
安全与监控
- 执行日志 : 记录每次代码执行的详细信息;
- 性能监控 : 统计执行时间、成功率、错误分布;
- 安全检查 : 虽然还没完全实现,但预留了代码安全扫描的接口。此处应该严格禁止,某些系统函数的调用,比如随便引用import、使用os操作系统文件等;
- 资源监控 : 监控Python进程的CPU和内存使用。
Toolkit Bridge [Python]
Toolkit Bridge是整个Python和Java沟通的桥梁,可以说是这套架构中最关键的一环。它解决了"Python怎么调用Java工具包"这个核心问题。
Py4j桥接机制
我们用Py4j来实现Python和Java的双向通信。简单来说,Java实现一个Py4j的Gateway Server,Python对接到这个Server中,就能互相调用了。

关键设计点:
- 单例Gateway : 全局只维护一个Gateway连接,避免重复连接开销;
- 连接池化 : Gateway连接失败时自动重试,保证连接的稳定性;
- 端口固定 : 默认使用15333端口,避免端口冲突;
会话上下文管理
SessionContext解决了"Python代码怎么知道当前是哪个用户、哪个会话"的问题:
classSessionContext:
def __init__(self):
self._data = {}
self._toolkit_context = None
def set_data(self, key, value):
"""设置会话数据,如session_id、trace_id等"""
self._data[key] = value
每次Python脚本执行前,Java会把session_id、trace_id、用户信息等存储到SessionContext里,这样Python代码调用工具包时就知道自己代表哪个用户在执行了。
异步调用支持
PythonToolkitProxy这个类是我们的核心调用逻辑,他提供一个动态代理入口,它让Python代码可以像调用本地函数一样调用Java工具包:
classPythonToolkitProxy:
def __init__(self, toolkit_name):
self.toolkit_name = toolkit_name
def __getattr__(self, operation_name):
async def async_operation_method(*args, **kwargs):
return await call_toolkit_async(self.toolkit_name, operation_name, kwargs)
return async_operation_method
这样,Python代码就能这么写:
# 这样调用就行了,简单直观
result = await example_toolkit.get_project_info(project_id="123")
就可以调用到在Java中的代码了:
publicclassExampleToolkit{
public Object get_project_info(String projectId){
return null;
}
}
运行参数捕捉机制
参数处理这块我们踩了不少坑。最开始位置参数和命名参数混用会出问题,后来做了参数规范化:
-
捕获运行参数 :使用装饰器,标记在对应的函数上,那么就能获取到函数中的临时变量了;
-
参数统一 : 优先使用命名参数,位置参数自动转换;
-
类型转换 : DynamicEntity等Java对象自动转换为Python字典;
-
序列化 : 所有参数最终都序列化为JSON传递给Java端;
def capture_execution_variables_async():
"""装饰器:捕获异步Python函数执行时的局部变量"""
def decorator(func):
@functools.wraps(func)
async def wrapper(*args, **kwargs):
captured = {}
def tracer(frame, event, arg):
if event == 'return'and frame.f_code == func.__code__:
try:
# 复制局部变量,过滤掉内部变量
for key, value in frame.f_locals.items():
ifnot key.startswith('_') and key not in ['args', 'kwargs']:
# 检查值是否可序列化
try:
json.dumps(value, default=str, ensure_ascii=False, cls=DynamicEntityJSONEncoder)
captured[key] = value
except (TypeError, ValueError):
# 对于不可序列化的对象,转换为字符串
captured[key] = str(value)
except Exception as e:
print(f"ExecutionVariableMonitor capture error: {e}")
return tracer
sys.settrace(tracer)
try:
result = await func(*args, **kwargs)
finally:
sys.settrace(None)
# 保存变量到全局context中供Java侧获取
if hasattr(sys.modules[__name__], 'captured_variables'):
sys.modules[__name__].captured_variables.update(captured)
else:
sys.modules[__name__].captured_variables = captured.copy()
# 输出捕获的变量,使用特殊格式供Java端解析
for key, value in captured.items():
print(f"VARIABLE_CAPTURED:{key}={json.dumps(value, default=str, ensure_ascii=False, cls=DynamicEntityJSONEncoder)}")
return result
return wrapper
return decorator
通过注解捕捉到运行参数后,会在完成运行后,由java解析,并存储到redis里面。当下次执行的时候,会从redis取出会话中的参数。以实现在下轮对话中,可以感知到上轮对话的变量及内容。
# 第一轮对话
def main():
a = 1
# 第二轮对话
a = 1 # 通过redis回放回来的参数
def main():
print(a+1)
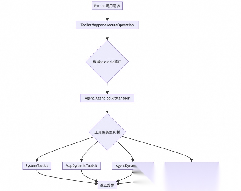
Toolkit Mapper [Java]
ToolkitMapper是整个工具包体系的调度中心,它负责把Python的调用请求路由到具体的Java工具包实现。
工具包映射与路由
核心路由逻辑很直接:根据toolkit_name找到对应的实现类,然后调用对应的operation方法。但实际实现中有几个关键点:

- 动态路由 : 通过sessionId找到对应的Agent3实例,再通过Agent的AgentToolkitManager来执行具体操作;
- 类型适配 : 不同类型的工具包有不同的接口,ToolkitMapper负责做适配;
- 结果包装 : 所有返回结果都通过ResultWrapper进行统一包装;
数据传递机制
为了实现让历史Python运行的临时参数,可以被传递到下次运行Python的过程中,我们在数据传递过程中,在Java内部通过Base64将原始数据反编译,然后使用参数,传递到python脚本中。Python脚本拿到Base64之后,自行解码,将数据在内存恢复到目标参数中。
方法调用机制
我们在Agent、Mcp的Toolkit中,将技能/工具映射成方法,Agent/McpServer映射成Class。每个Agent、McpServer都对应一个独立的Toolkit。
因此当某个Toolkit被调用时,将会拿到自身的class、方法名,从而找到对应的技能/工具,进行泛化调用。
Toolkit工具包
Toolkit体系是整个Agent能力的具体体现,它把抽象的"智能助手"落地为可执行的工具包。我们设计了四大类工具包,每类都有自己的特色和应用场景。
Custom Card Toolkit
自定义卡片工具包是我们为了解决"Agent怎么和用户交互"这个问题而设计的。传统的文本对话太单调,我们需要更丰富的交互形式。
卡片组件系统
卡片系统采用了组件化的设计思路,每个卡片都是一个独立的UI组件:

支持的卡片类型:
- 转人工卡片 : 支持用户有转人工意图时,发送卡片进行转人工处理;
- 运维卡片 : 用户想要进行运维操作时,将会发送运维卡片;
Mcp Toolkit
Mcp(Model Context Protocol)Toolkit是我们对接外部服务的标准化接口。通过Mcp协议,我们可以快速集成各种外部能力,而不需要为每个服务单独开发适配器。
Agent Toolkit
Agent Toolkit实现了Agent之间的协作机制。在复杂任务场景下,单个Agent可能无法独立完成所有工作,需要和其他专业Agent协作。
A2A协议支持
A2A(Agent to Agent)协议定义了Agent间交互的标准格式:
- 任务分发 : 主Agent将复杂任务分解后分发给子Agent;
- 进度汇报 : 子Agent定期汇报任务执行进度;
- 异常处理 : 子Agent执行失败时的异常上报机制;
- 资源协调 : 多个Agent竞争同一资源时的协调机制;
工具包注册与管理
工具包的注册与管理是整个Toolkit体系的基础设施,它支持多种注册方式和管理机制。我们设计了两套并行的注册体系:基于接口的动态工具包和基于注解的声明式工具包,它们各有适用场景,互不耦合。
动态工具包注册
动态工具包是我们的核心注册机制,通过实现DynamicToolkit接口来定义工具包:
public interface DynamicToolkit {
String name(); // 工具包名称
String getClassComment(); // 工具包描述
Map<String, String> getMethodPython(); // Python方法定义
Map<String, Type[]> getMethods(); // 方法参数类型
Map<String, String[]> getParameterNames(); // 参数名称
Object execute(String methodName, String execId, Map<String, Object> params);
}
- 接口驱动 : 所有动态工具包都实现DynamicToolkit接口,保证接口的一致性;
- 运行时注册 : 工具包可以在运行时动态注册和卸载,支持热插拔;
- 元数据自描述 : 工具包自己描述自己的能力和接口,无需外部配置;
典型的动态工具包实现:
@Component
publicclassExampleDynamicToolkitimplementsDynamicToolkit {
@Override
public String name(){
return"example_toolkit";
}
@Override
public Object execute(String methodName, String execId, Map<String, Object> params){
// 动态分发到具体方法
switch (methodName) {
case"get_project_info":
return getProjectInfo(params);
// 其他方法...
}
}
}
注解式工具包注册
注解式注册是一种声明式的工具包定义方式,适合结构相对固定的工具包:
@ToolkitComponent(
python = "system_toolkit",
description = "系统级工具包,提供基础的系统操作能力"
)
publicclassSystemToolkit {
@ToolkitOperation(python = "send_message")
public ToolkitResult sendMessage(Map<String, Object> params){
// 发送消息的具体实现
}
@ToolkitOperation(python = "get_current_time", enabled = true)
public ToolkitResult getCurrentTime(Map<String, Object> params){
// 获取当前时间的具体实现
}
}
- 声明式配置 : 通过注解声明工具包的元数据,简化配置;
- 编译时检查 : 注解在编译时就能发现配置错误;
- Spring集成 : 与Spring的Bean管理机制无缝集成;
注册机制分离设计
两种注册机制在实现上完全分离,各自有独立的处理流程:

- 独立注册表 : DynamicToolkitRegistry和AnnotationToolkitRegistry分别管理两类工具包;
- 统一访问 : ToolkitMapper提供统一的访问接口,屏蔽底层注册机制的差异;
- 互不干扰 : 两种机制可以独立开启或关闭,不会相互影响;
反思
开发一个Agent,需要做的几件事情
经过三轮Agent的升级与优化,关于如何打造优质AI Agent,我结合Agent实践经验总结几点核心要素:
- Prompt组装与上下文工程的合理设计
上下文管理影响多轮对话的稳定性。
在搭建Agent时,需要对Prompt进行单独的设计,明确Prompt的组成部分、上下文的选择、Agent运行过程的不同形态下,上下文的组装方式等。
推荐的Prompt/上下文开发过程:
- 可以先准备一段完整的比较粗糙的prompt,其中记忆、经验相关的内容都先使用mock的方式拼接在其中,然后使用LLM的api对prompt的效果进行初步验证;
- 验证没问题后,可以进入代码实现,将prompt按逻辑和结构拆分成多个部分,例如自我介绍、工作机制、输入格式、输出格式、示例等,然后分别实现每个部分;
- 后续需要在运行过程中不断调整prompt,可以在每次发现bad case的时候,将目前的prompt、出现的问题和自己的思路发给LLM,让LLM帮助优化;
我们在前两个版本的时候,Prompt组装,是没有系统性、结构性设计的,这也就导致了过程中出现了一个900多行的超级大的Prompt,它里面各个位置的内容都是比较乱的。Prompt和上下文的组装、拼接经过了单独的设计,实现的代码中,对其组装也模板设计模式、Builder设计模式的组合,来完成Prompt的拼接。
- Agent的工程架构设计也很重要
工程架构直接影响交互体验的流畅度。
工程层面,Agent需要考虑:Agent运行过程如何持久化、优雅上下线、任务的完成与失败如何定义和管理、日志/监控/可观测/评测制度的建立、记忆如何管理。
"模型决定上限,工程决定下限"这种说法就像曾经的"PHP是世界上最好的语言"一样片面。实际上二者是相辅相成的关系。有些产品即便采用了Claude这样的强大模型,整体效果反而不如使用Deepseek但工程实现更优秀的同类产品。
关键在于模型能力与工程细节的契合度。在工程层面比如工具调用编排、用户交互设计、内部流程优化等,都需要在工程层面深度打磨,才能充分发挥模型潜力。过分迷信模型能力而"死等模型升级"是不可取的。
- Agent提高运行质量和稳定性,可以通过让他自我积累、自我学习
经验积累则确保跨会话的一致性。
不论是JSON、文本前缀还是Coding驱动,经验都是一个好东西。它可以大大地提高返回数据的稳定性。这里分享几篇论文:
《ExpeL: LLM Agents Are Experiential Learners》
《How Memory Management Impacts LLM Agents: An Empirical Study of Experience-Following Behavior》
《Get Experience from Practice: LLM Agents with Record & Replay》
简单来说,经验的组装,就是:
收集 -> 加工 -> 存储 -> 检索
在Agent运行过程中, 收集一切有用的信息,随后在完成运行后,通过 LLM 或者各种解析逻辑加工成一段文本、一个json,代表本次执行的起因、经过、结果、思考等信息。随后存储到数据库中(不仅局限于向量数据库)。在Agent运行阶段,将用户文本做简单加工,随后进行检索。 只不过在工程层面,检索过后的结果,可以用作“回放”,可以用作“Prompt”拼接。单纯的向量数据库检索,不一定能让经验检索变得准确,我们目前正在向图索引的方向探索,让图谱的能力辅助经验的检索与加工。
展望
目标定位
我们的最终目标是致力于让它成为可靠的"1.5线"答疑助手,具备初级程序员(1-3年)的知识储备和问题解决能力,同时拥有自我进化和持续学习能力。
优化路径
-
除了调用过程是代码,拼接Prompt能否变得更加动态?甚至在Cmd、Thought阶段的Prompt,都是由Agent自我选择Toolkit拼装的;
-
在IntentPlanner阶段,并非是不可循环的,我们后续会把IntentPlanner、TaskExecutor的底层能力合并,提供一个通用的Coding驱动Agent模型,基于此模型,实现各层的ReAct操作;
-
任务间的上下文隔离还需要做的更加精细;
-
知识点和经验的数据,需要持续保鲜;
-
Mcp和Agent的深度和广度,都需要持续提升;
-
开发一个桌面应用程序,随时随地可以唤起;
-
日志、观测、报表、监控、评测机制的的完善。
Qwen-Image,生图告别文字乱码
针对AI绘画文字生成不准确的普遍痛点,本方案搭载业界领先的Qwen-Image系列模型,提供精准的图文生成和图像编辑能力,助您轻松创作清晰美观的中英文海报、Logo与创意图。此外,本方案还支持一键图生视频,为内容创作全面赋能。
如何学习AI大模型 ?
“最先掌握AI的人,将会比较晚掌握AI的人有竞争优势”。
这句话,放在计算机、互联网、移动互联网的开局时期,都是一样的道理。
我在一线互联网企业工作十余年里,指导过不少同行后辈。帮助很多人得到了学习和成长。
我意识到有很多经验和知识值得分享给大家,故此将并将重要的AI大模型资料包括AI大模型入门学习思维导图、精品AI大模型学习书籍手册、视频教程、实战学习等录播视频免费分享出来。【保证100%免费】🆓
优快云粉丝独家福利
这份完整版的 AI 大模型学习资料已经上传优快云,朋友们如果需要可以扫描下方二维码&点击下方优快云官方认证链接免费领取 【保证100%免费】

读者福利: 👉👉优快云大礼包:《最新AI大模型学习资源包》免费分享 👈👈
对于0基础小白入门:
如果你是零基础小白,想快速入门大模型是可以考虑的。
一方面是学习时间相对较短,学习内容更全面更集中。
二方面是可以根据这些资料规划好学习计划和方向。
👉1.大模型入门学习思维导图👈
要学习一门新的技术,作为新手一定要先学习成长路线图,方向不对,努力白费。
对于从来没有接触过AI大模型的同学,我们帮你准备了详细的学习成长路线图&学习规划。可以说是最科学最系统的学习路线,大家跟着这个大的方向学习准没问题。(全套教程文末领取哈)

👉2.AGI大模型配套视频👈
很多朋友都不喜欢晦涩的文字,我也为大家准备了视频教程,每个章节都是当前板块的精华浓缩。


👉3.大模型实际应用报告合集👈
这套包含640份报告的合集,涵盖了AI大模型的理论研究、技术实现、行业应用等多个方面。无论您是科研人员、工程师,还是对AI大模型感兴趣的爱好者,这套报告合集都将为您提供宝贵的信息和启示。(全套教程文末领取哈)

👉4.大模型实战项目&项目源码👈
光学理论是没用的,要学会跟着一起做,要动手实操,才能将自己的所学运用到实际当中去,这时候可以搞点实战项目来学习。(全套教程文末领取哈)

👉5.大模型经典学习电子书👈
随着人工智能技术的飞速发展,AI大模型已经成为了当今科技领域的一大热点。这些大型预训练模型,如GPT-3、BERT、XLNet等,以其强大的语言理解和生成能力,正在改变我们对人工智能的认识。 那以下这些PDF籍就是非常不错的学习资源。(全套教程文末领取哈)

👉6.大模型面试题&答案👈
截至目前大模型已经超过200个,在大模型纵横的时代,不仅大模型技术越来越卷,就连大模型相关的岗位和面试也开始越来越卷了。为了让大家更容易上车大模型算法赛道,我总结了大模型常考的面试题。(全套教程文末领取哈)

为什么分享这些资料?
只要你是真心想学AI大模型,我这份资料就可以无偿分享给你学习,我国在这方面的相关人才比较紧缺,大模型行业确实也需要更多的有志之士加入进来,我也真心希望帮助大家学好这门技术,如果日后有什么学习上的问题,欢迎找我交流,有技术上面的问题,我是很愿意去帮助大家的!
这些资料真的有用吗?
这份资料由我和鲁为民博士共同整理,鲁为民博士先后获得了北京清华大学学士和美国加州理工学院博士学位,在包括IEEE Transactions等学术期刊和诸多国际会议上发表了超过50篇学术论文、取得了多项美国和中国发明专利,同时还斩获了吴文俊人工智能科学技术奖。目前我正在和鲁博士共同进行人工智能的研究。
资料内容涵盖了从入门到进阶的各类视频教程和实战项目,无论你是小白还是有些技术基础的,这份资料都绝对能帮助你提升薪资待遇,转行大模型岗位。


优快云粉丝独家福利
这份完整版的 AI 大模型学习资料已经上传优快云,朋友们如果需要可以扫描下方二维码&点击下方优快云官方认证链接免费领取 【保证100%免费】

读者福利: 👉👉优快云大礼包:《最新AI大模型学习资源包》免费分享 👈👈

1万+

被折叠的 条评论
为什么被折叠?



