【微信小程序】 XXXXX不在以下 Socket 合法域名列表中,请参考文档
最新推荐文章于 2025-11-03 14:41:40 发布
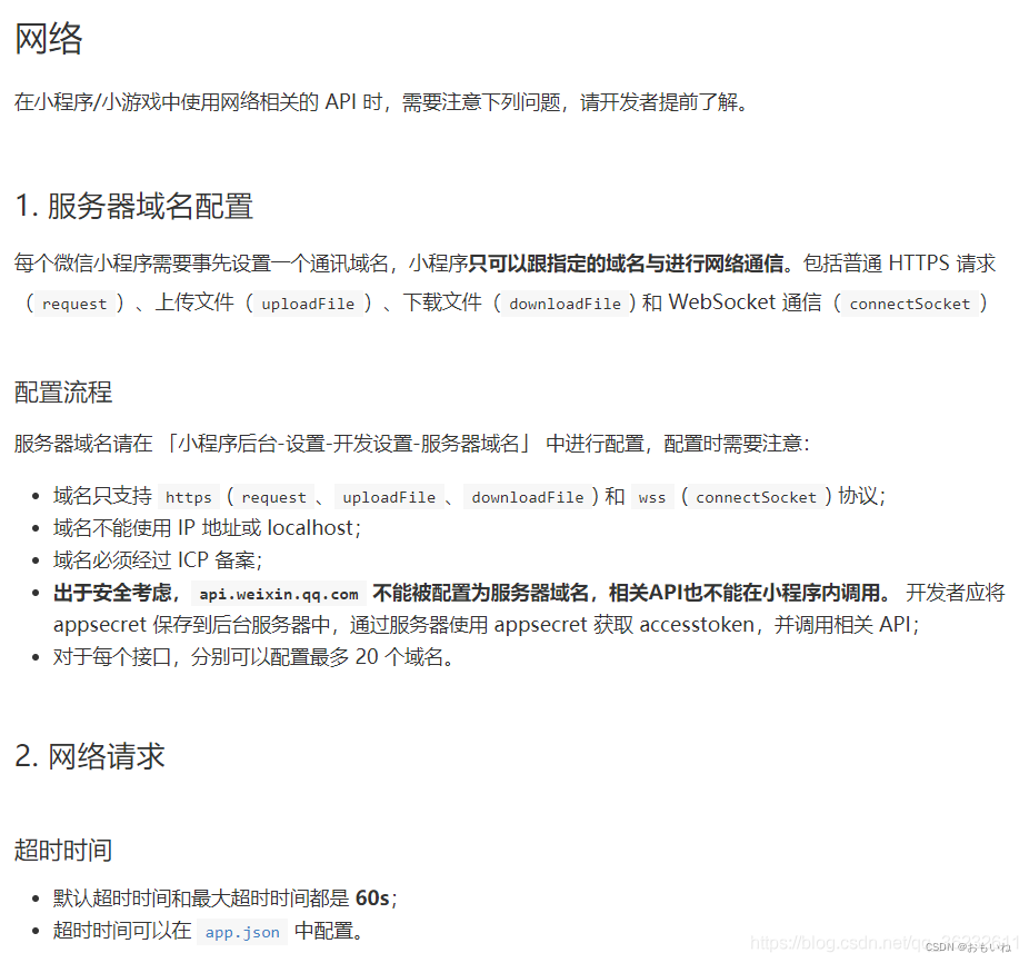
本文介绍了微信小程序在开发阶段如何通过关闭域名校验来连接MQTT服务器,同时也详细阐述了在小程序发布后,如何正确配置合法域名以确保其他设备能够成功连接。关键步骤包括在服务器域名配置中添加所需地址,以保证小程序所有访问的域名都在合法范围内。
本文介绍了微信小程序在开发阶段如何通过关闭域名校验来连接MQTT服务器,同时也详细阐述了在小程序发布后,如何正确配置合法域名以确保其他设备能够成功连接。关键步骤包括在服务器域名配置中添加所需地址,以保证小程序所有访问的域名都在合法范围内。

被折叠的 条评论
为什么被折叠?