一丶特性:
1.输入电压范围VCC:2.5V-5.5V
2.I2C接口,支持连续写数据
3.4个I2C地址可选
4.内置软件复位寄存器
5.每路LED支持256阶 PWM亮度调节
6.18路 LED 独立控制
7.18路 LED 最大电流独立控制,4档可选
8.2档调制频率可选,3kHz(默认)和22kHz
9.QFN4×4-24L,无铅封装
二丶应用
智能音响、无线音响、带LED显示的手机和掌上设备、家电类LED显示
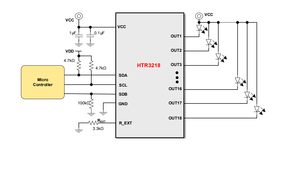
三丶典型原理图




1.输入电压范围VCC:2.5V-5.5V
2.I2C接口,支持连续写数据
3.4个I2C地址可选
4.内置软件复位寄存器
5.每路LED支持256阶 PWM亮度调节
6.18路 LED 独立控制
7.18路 LED 最大电流独立控制,4档可选
8.2档调制频率可选,3kHz(默认)和22kHz
9.QFN4×4-24L,无铅封装
智能音响、无线音响、带LED显示的手机和掌上设备、家电类LED显示





被折叠的 条评论
为什么被折叠?