根据应用场景免费提供样品和DEMO定制,更多技术交流和分享欢迎来电 Mr.Xiao:17722490179
一、描述
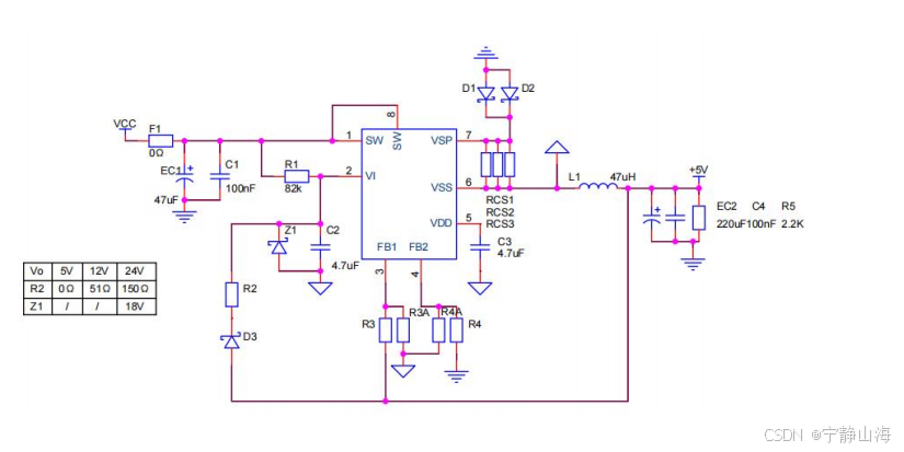
本资料为芯片 OC5807 制作的 DEMO 板,用于 DC8V~130V 输入,输出电压 5V/1.5A。 OC5807典型开关频率为140KHz。OC5807内部集成软启动以及过温保护电路, 输出短路保护,限流保护等功能,提高系统可靠性
二、基本电参数

三、OCE5807 DEMO 原理图

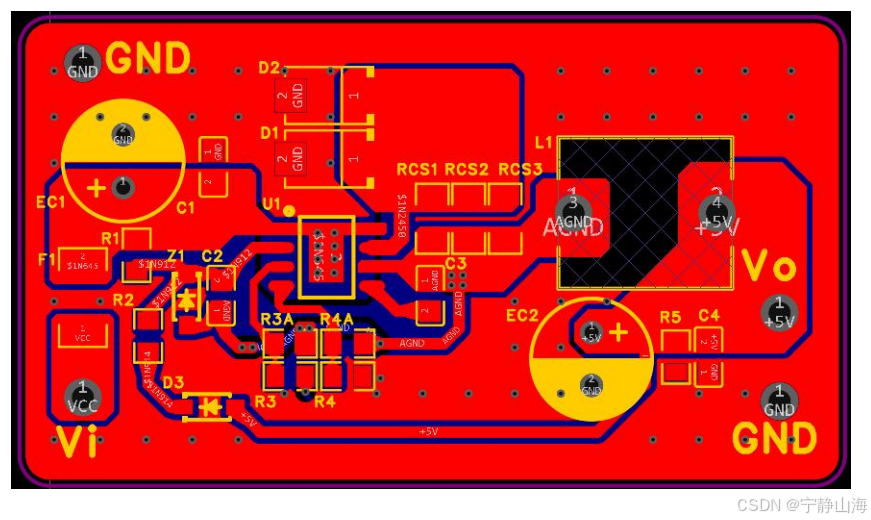
四、DEMO- PCB 图

五、演示板 BOM 清单

六、演示板实物图

七、演示板测试数据和曲线图

八、演示板工作波形



九、重要布线规则
1- IC 的 VIN 旁路电容 C2 要靠近 IC 的 VIN 脚;
2 -IC 的 FB 上下拉电阻要靠近芯片的 3,4 脚,保证反馈电阻采样精度。
3 -输出反馈电阻走线要从输出电容端单点走线到 R3 连接位置,不可直接从电感位置连接, 在电容滤波后对 FB 采样的精确度更好,对 FB 的抗干扰效果更好。
4 -续流二极管 D1 的正极要靠近输入电容的负极,二极管的负极要同时靠近芯片的 7 脚和电 感端,保证续流回路最短。
5 -SW 脚和电感、续流二极管的负端走线环路面积尽量小。
6 -功率大电流回路走线要粗,短线,面积小,布线时尽可能不要走闭环,芯片尽可能不在 大功率回路以内,避免电流涡流产生的高频磁场对芯片小信号有干扰;
7- PCB 布线小信号远离电感 L1 和续流二极管 D1;
8 -电感器不可直接贴近 IC 或者倒放在 IC 上,避免电感高频电流信号对芯片内部小信号的 干扰; 9 -输入和输出端需并联 0.1~1uF 的陶瓷电容,消除高频杂波信号,使芯片工作更加稳定
根据应用场景免费提供样品和DEMO定制,更多技术交流和分享欢迎来电 Mr.Xiao:17722490179
259

被折叠的 条评论
为什么被折叠?



