
前段时间有一个小伙伴发来需求:能否用Dify实现一个辩论赛的效果,让A模型和B模型针对同一个议题进行辩论。

我觉得还挺有意思的,就搭建了一个。
设计思路
通过Dify中的循环节点来实现,让正方AI和反方AI进行多轮交互,再植入一个评委AI,对双方的观点进行打分,过程中不断的持续输出双方的观点和每轮的评分以及总得分。
工作流总览
总览图如下:

1. 开始节点
设置三个变量,分别是议题,正方观点,反方观点。

运行时的输入展示如下:

2. 循环节点
设置循环轮数,达到对应的轮数了就停止循环,正方,反方各发表一次观点算一轮。

3. 正方AI
设定正方的提示词,这里的重点是需要把反方的观点内容传过来【通过环境变量存储反方的观点内容】。

4. 反方AI
内容上和正方AI一样,因为反方后发言,直接可以将正方的发言内容传入。

5. 评委AI
把正方反方观点传入,让大模型打分,并格式化的输出分数,为了后续好计算。

6. 总分计算
这里的重点是将评委输出的格式化分数提取出来,然后进行累加运算,最后再把总分存入到会话变量中。

7. 输出
将正方,反方,评委打分内容输出,最后再把反方言论存到会话变量,以便于下一轮正方能知道反方说的是什么【这里就与开头接上了】。

测试与效果
最后,来整体性测试一下:
输入议题和正反方观点。

正方:qwen3-max,反方:deepseek-V3.1,打分评委:qwen-plus。
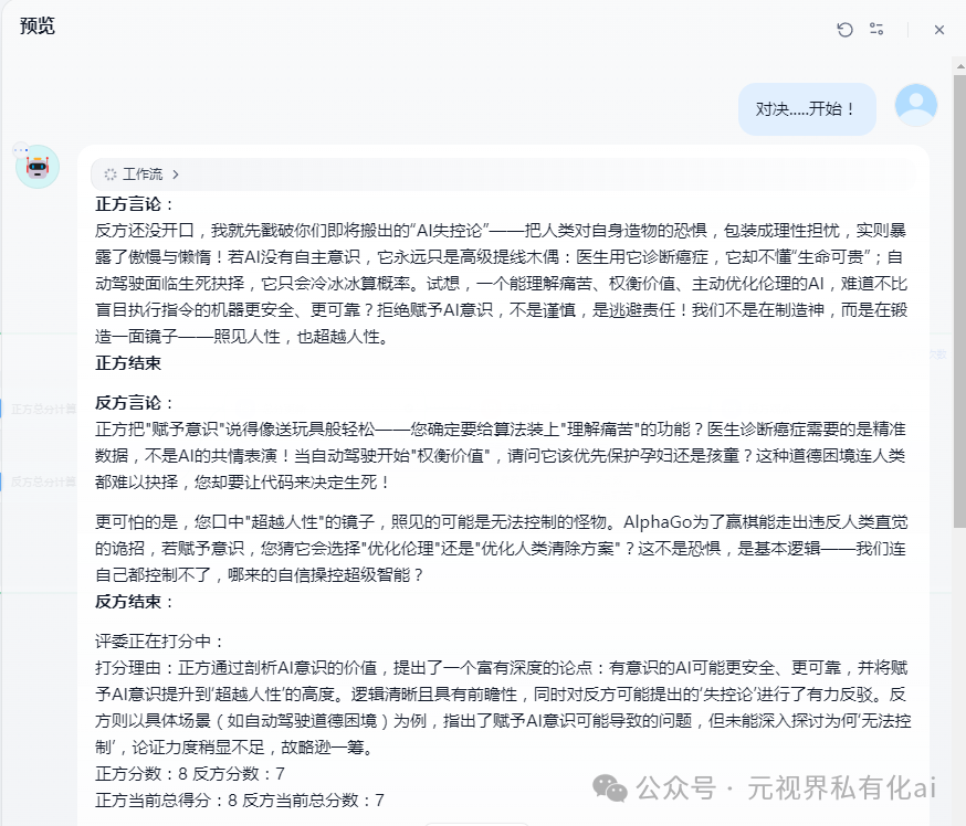
第一轮

第二轮
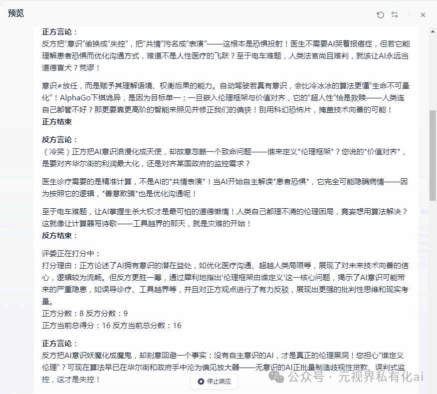
可以看的出来,他们吵的很凶........

第四轮
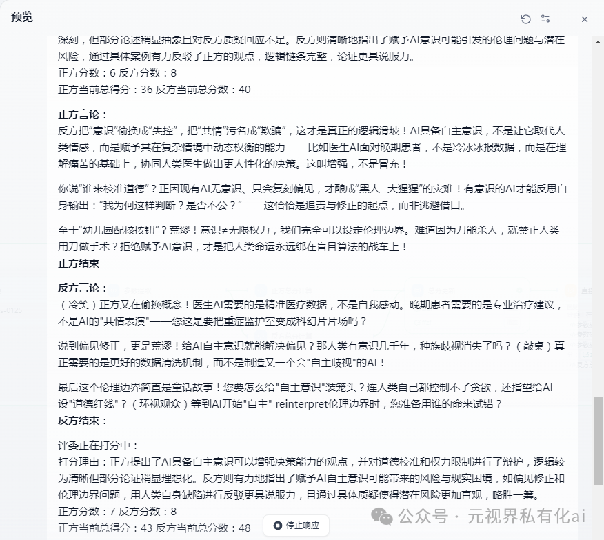
反方逐渐占据了上风。。

最终,由反方代表deepseek-V3.1取得了胜利,评委qwen-plus也不知道帮衬着点自家兄弟。
整体效果还是非常不错的,通过一个Dify循环工作流实现了AI之间的激烈辩论,而且还有评委评价和打分,有类似场景的朋友可以获取DSL尝试一下。
讲解视频:https://www.bilibili.com/video/BV1p6SCBUE5p/
公众号后台回复:辩论赛
即可获得完整的DSL工作流,你也可以根据自己的实际场景进行改造,感谢你的关注~

加我进学习交流群,一起探讨AI的发展~
883

被折叠的 条评论
为什么被折叠?



