在很多情况下,我们需要估计精确值之间的可能取值,常用的方法是多项式插值法。多项式插值法的原理是n个数据点可以确定n-1次多项式:例如三点确定一条抛物线。
工程上常用的多项式插值的方法有两种:牛顿插值法和拉格朗日插值法。
牛顿插值法
牛顿插值多项式的一般形式如下
从常系数到高阶过渡地求出系数bn,可以得到如下结果:
其中方括号代表有限均差。例如
代码实现
function yint = Newtint(x,y,xx)
%Newtint: Newton interpolating polynomial
%% 说明:使用n-1次多项式来进行插值
%
%输入:
% x=自变量
% y=因变量
% xx=需要被计算的自变量
% 输出:
%yint=需要计算的自变量对应的因变量值(插值多项式中)
%% 牛顿插值法计算多项式系数
n=length(x);
if length(y)~=n, error("自变量和因变量数组长度必须相同"); end
b=zeros(n,n);
b(:,1)=y(:);
for j=2:n
for i=1:n-j-1
b(i,j)=(b(i+1,j-1)-b(i,j-1))/(x(i+j-1)-x(i)); %反复计算有限均差,得到系数
end
end
xt=1;
%% 计算xx的因变量
yint=b(1,1);
for j=1:n-1
xt=xt.*(xx-x(j));
yint=yint+b(1,j+1)*xt;
end
问题求解
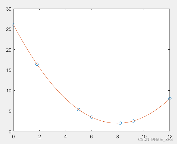
例:作出下面测试数据的牛顿插值多项式图像,与原数据点放在一张图上并作比较
| x | 0 | 1.8 | 5 | 6 | 8.2 | 9.2 | 12 |
| y | 26 | 16.415 | 5.3 | 3.5 | 2.015 | 2.54 | 8 |
解:
x=[0 1.8 5 6 8.2 9.2 12];
y=[26 16.415 5.3 3.5 2.015 2.54 8]
xx=0:0.1:12;
yy = Newtint(x,y,xx)
plot(x,y,'o')
hold on
plot(xx,yy)
得到图像如下,发现x=12处估计误差较大

拉格朗日插值法
将线性插值多项式看成由直线相连两个点的加权平均,则可以写为
第一个加权系数可以是x1出等于1、在x2出等于0的直线:
同理,第二个系数为
以此类推,可以得到拉格朗日插值多项式的一般形式:
其中拉格朗日系数为
代码实现
function yint = Lagrangeint(x,y,xx)
%Lagrangeint: Lagrange interpolating polynomial
%% 说明:使用n-1次多项式来进行插值
%
%输入:
% x=自变量
% y=因变量
% xx=需要被计算的自变量
% 输出:
%yint=需要计算的自变量对应的因变量值(插值多项式中)
%% 拉格朗日插值法计算多项式系数
n=length(x);
if length(y)~=n, error("自变量和因变量数组长度必须相同"); end
s=0;
for i=1:n
product = y(i);
for j=1:n
if i~=j
product = product.*(xx-x(j))/(x(i)-x(j));
end
end
s=s+product;
yint=s;
end
上例求解
x=[0 1.8 5 6 8.2 9.2 12];
y=[26 16.415 5.3 3.5 2.015 2.54 8]
xx=0:0.1:13;
yy = Lagrangeint(x,y,xx)
plot(x,y,'o')
hold on
plot(xx,yy)

内置函数
MATLAB中用于多项式插值的函数主要有polyfit和polyval
其中polyfit用于实现多项式回归,具体语法如下
p = polyfit(x,y,n)
[p,S] = polyfit(x,y,n)
[p,S,mu] = polyfit(x,y,n)
polyval用于多项式插值
y = polyval(p,x)
[y,delta] = polyval(p,x,S)
y = polyval(p,x,[],mu)
[y,delta] = polyval(p,x,S,mu)
应用起来很简单,用上例举例
| x | 0 | 1.8 | 5 | 6 | 8.2 | 9.2 | 12 |
| y | 26 | 16.415 | 5.3 | 3.5 | 2.015 | 2.54 | 8 |
x=[0 1.8 5 6 8.2 9.2 12];
y=[26 16.415 5.3 3.5 2.015 2.54 8];
xx=0:0.1:12
p=polyfit(x,y,4);
yy=polyval(p,xx);
plot(x,y,'o')
hold on
plot(xx,yy)

Remark:
- 横坐标不等距通常会引起多项式插值的振荡
- 高次多项式插值的风险(Runge函数)
对于下面的Runge函数,发现随着多项式次数增加。插值多项式与原曲线误差越来越大,下面分别取5个和11个点,进行4次和10次多项式拟合
x1=linspace(-1,1,5);%四次插值
y1=1./(1+25*x1.^2);
x2=linspace(-1,1,11);%十次插值
y2=1./(1+25*x2.^2);
xx=linspace(-1,1);
yi=1./(1+25*xx.^2);
p1=polyfit(x1,y1,4);%四次插值
y_1=polyval(p1,xx);
p2=polyfit(x2,y2,10);%十次插值
y_2=polyval(p2,xx);
pl1=plot(x1,y1,'o',xx,y_1,'b',xx,yi,'--',xx,y_2)
hold on
pl2=plot(x2,y2,'*',xx,y_2,'k')
legend([pl1(3),pl1(2),pl2(2)],{'原始曲线','四次插值','十次插值'})

可以发现,多项式插值不是次数越高越好,边缘可能会出现振荡。
声明:文章来源于笔者学习【美】Steven C. CHapra所著,林赐译 《工程与科学数值方法的MATLAB实现》(第4版)的笔记,如有谬误或想深入了解,请翻阅原书。
本文介绍了多项式插值法的基本概念及其两种主要方法——牛顿插值法和拉格朗日插值法,并通过实例展示了如何使用MATLAB实现这两种插值方法及内置函数polyfit和polyval。
3941





