完整代码地址: https://github.com/lymgoforit/dag
一、前言
定时调度系统(定时任务、定时执行)算是工作中经常依赖的中间件系统,简单使用操作系统的 crontab,或基于 Quartz,xxl-job 来搭建任务调度平台,行业有很多优秀的开源产品和中间件。了解其工作和设计原理,有助于我们完善或定制一套适合公司业务场景的任务调度中间件,本文对调度任务的依赖关系及编排展开分析,实现一套工作流,来满足任务间的复杂依赖的场景。本章内容提要:
- 任务调度依赖 & 工作流
- 图相关知识
golang并发相关
二、任务调度依赖
什么是任务依赖?比如 “任务 a” 执行的前提是 “任务 b” 先执行完成,“任务b” 又依赖于 “任务 c” 先执行,那么就形成如下依赖关系。

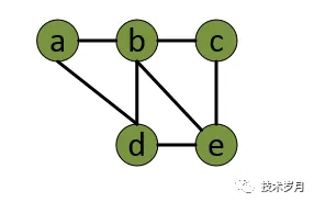
这个还比较简单,如果复杂点的如下图所示,形成一个工作流,Azkaban 大数据调度器就实现了工作流模式调度依赖,这是一个典型的图应用案例。

三、图数据结构
提到图数据结构,大部分人既熟悉又陌生,因为大学基本都学过,但一般工作场景都不会用到,这里就先简单回顾一下图相关的知识。
图 graph ,图中的元素称为顶点 vertex。图中任一顶点可以与其他顶点建立连线关系,叫做边 edge。

上面图叫 “无向图”,如果边有 “方向” ,那么就是 “有向图” 了。

无向图中,顶点有几条边就叫几度;有向图中,顶点有入度,表示有多少边指向此顶点,顶点的出度表示该顶点有多少边指向 “远方” 。
上图中 a 指向 b,b 指向 d,d 又指向 a, a、b、d 之间形成一个环,如果将顶点比作调度的任务,那么任务a完成必须依赖任务 b,任务 b 又依赖任务 d,任务d又依赖任务 a,那么最终肯定无法完成,因此调度问题使用的是有向无环图 (DAG),比如我们最早那张图。

了解了图的基本概念,那么图结构如何用代码表示出来?这里涉及到图的两种存储方式:邻接矩阵、邻接表。
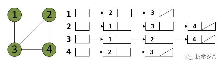
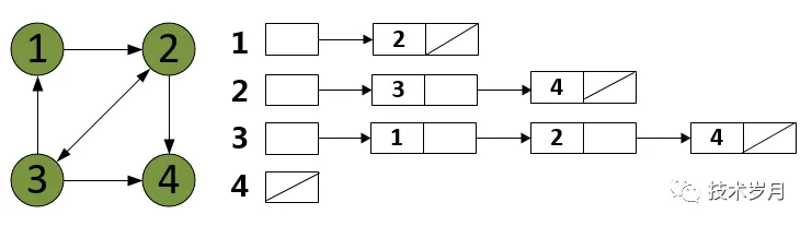
邻接矩阵底层为二维数据,如果有一条边顶点为 x 和 y,对无向图来说,对应的数据Array[x][y]和Array[y][x]标记为 1;对有向图x->y,只将 Array[x][y] 标记为1即可,下图为使用邻接矩阵表示的无向图和有向图。


对于无向图来说,邻接矩阵沿着红色对角线两边是对称的,如果图的顶点连线比较少,这种叫稀疏图,将存储大量的 0 ,浪费存储空间,这时候可以选择使用邻接表表示,相对稀疏图的叫稠密图,使用邻接矩阵可以更好地查询连通性,其原理也是用空间换时间。下图为使用邻接表表示的无向图和有向图。


最后说下图的遍历,和遍历树一样分为广度优先 BFS 和 深度优先 DFS,但图如果存在成环的情况,访问的节点要做记录,同时可用辅助队列存放待访问的邻接节点。
拓扑排序,对有向无环图的顶点进行遍历,将所有顶点形成一个线性序列,可以用数组(切片)或链表存储,如下图,也是工作中最常见的图表现形式,即标记好根节点(根节点没有父节点,但可以有子节点),除根节点外的其他节点则必须有父节点,而子节点可有可无。下面的Go代码会演示

四、golang 代码实现
回顾了图的相关知识,那么回到最开始的任务依赖工作流中,将每个任务看成图的顶点,任务 a 依赖 任务 b,使用一条有向线从 a 指向 b,最后将所有任务顶点连线形成一个图,这个图是一个有向无环图 DAG,对 DAG 进行拓扑排序,形成一个任务执行链表,反向执行即可解决依赖问题。
注意下图中i才是根节点,a是最后的叶子节点,依赖了前面节点的执行。

首先定义一个图结构体,这里使用邻接矩阵方式存储,图的顶点结构体存储 Key 和 Value 代表任务的相关执行信息。
//图结构
type DAG struct {
Vertexs []*Vertex
}
//顶点
type Vertex struct {
Key string
// 实际工作中,可能还有很多其他字段,如节点的类型、是否是根节点、节点的处理器(执行什么任务)等
Value interface{}
Parents []*Vertex
Children []*Vertex
}
为图添加顶点和添加边,这里是有向图,from 代表边的起始顶点, to 代表边的终止顶点。
//添加顶点
func (dag *DAG) AddVertex(v *Vertex) {
dag.Vertexs = append(dag.Vertexs, v)
}
//添加边
func (dag *DAG) AddEdge(from, to *Vertex) {
from.Children = append(from.Children, to)
to.Parents = append(to.Parents, from)
}
建立 a - i 所有顶点,再对每个顶点连线。
var dag = &DAG{}
//添加顶点
va := &Vertex{Key: "a", Value: "1"}
vb := &Vertex{Key: "b", Value: "2"}
vc := &Vertex{Key: "c", Value: "3"}
vd := &Vertex{Key: "d", Value: "4"}
ve := &Vertex{Key: "e", Value: "5"}
vf := &Vertex{Key: "f", Value: "6"}
vg := &Vertex{Key: "g", Value: "7"}
vh := &Vertex{Key: "h", Value: "8"}
vi := &Vertex{Key: "i", Value: "9"}
//添加边
dag.AddEdge(va, vb)
dag.AddEdge(va, vc)
dag.AddEdge(va, vd)
dag.AddEdge(vb, ve)
dag.AddEdge(vb, vh)
dag.AddEdge(vb, vf)
dag.AddEdge(vc, vf)
dag.AddEdge(vc, vg)
dag.AddEdge(vd, vg)
dag.AddEdge(vh, vi)
dag.AddEdge(ve, vi)
dag.AddEdge(vf, vi)
dag.AddEdge(vg, vi)
对该图进行广度优先遍历,通过引入队列来减少时间复杂度,遍历后生成一个包含所有顶点的 slice 。
-
选择起始节点入队列
-
节点出队列
2.1队列空了,说明遍历完毕返回
2.2 已访问跳过,未访问顶点放入输出slice中
2.3 将节点的所有未访问邻接节点Children放入队列 -
重复执行 2
注意 slice 加入顺序,因为执行要从 i 到 a 的顺序,所以将每次遍历后的元素放到 slice 第一个位置,因为是要找后往前找依赖关系,所以倒着放。
func BFS(root *Vertex) []*Vertex {
q := queue.New()
q.Add(root)
visited := make(map[string]*Vertex)
all := make([]*Vertex, 0)
for q.Length() > 0 {
qSize := q.Length()
for i := 0; i < qSize; i++ {
//pop vertex
currVert := q.Remove().(*Vertex)
if _, ok := visited[currVert.Key]; ok {
continue
}
visited[currVert.Key] = currVert
all = append([]*Vertex{currVert}, all...)
for _, val := range currVert.Children {
if _, ok := visited[val.Key]; !ok {
q.Add(val) //add child
}
}
}
}
return all
}
拓扑排序后的结果列表

最后就是对所有任务进行执行,这里假定每个任务执行需要 5 秒,然后输出执行结果。
func doTasks(vertexs []*Vertex) {
for _, v := range vertexs {
time.Sleep(5 * time.Second)
fmt.Printf("do %v, result is %v \n", v.Key, v.Value)
}
}
通过执行测试用例,可以看到执行按上述生成的 slice 顺序,从左向右逐个执行,满足任务依赖关系。
可以看到是从后往前(从i至a)执行的

但这里有个问题就是执行时间过长,因为每一个都是串行执行,9 个任务要执行 45 秒。那么并行不就解决了?但任务有依赖关系又如何并行呢?

通过这个图即可一目了然明白了,分层执行,上层任务依赖下层,但每一层的任务相互独立可以并发执行。
首先在 BFS 遍历生成顶点的时候,需要生成双层切片:
[0] [] { i }
[1] [] { h, e, f, g }
[2] [] { b, c, d }
[3] [] { a }
func BFSNew(root *Vertex) [][]*Vertex {
q := queue.New()
q.Add(root)
visited := make(map[string]*Vertex)
all := make([][]*Vertex, 0)
for q.Length() > 0 {
qSize := q.Length()
tmp := make([]*Vertex, 0)
for i := 0; i < qSize; i++ {
//pop vertex
currVert := q.Remove().(*Vertex)
if _, ok := visited[currVert.Key]; ok {
continue
}
visited[currVert.Key] = currVert
tmp = append(tmp, currVert)
for _, val := range currVert.Children {
if _, ok := visited[val.Key]; !ok {
q.Add(val) //add child
}
}
}
all = append([][]*Vertex{tmp}, all...)
}
return all
}
同时执行时候按每一层并发执行。这里通过 sync.WaitGroup 保障并发同步等待。
for _, layer := range all {
fmt.Println("------------------")
doTasksNew(layer)
}
//并发执行
func doTasksNew(vertexs []*Vertex) {
var wg sync.WaitGroup
for _, v := range vertexs {
wg.Add(1)
go func(v *Vertex) {
defer wg.Done()
time.Sleep(5 * time.Second)
fmt.Printf("do %v, result is %v \n", v.Key, v.Value)
}(v) //notice 作为参数传递
}
wg.Wait()
}
上述代码注意,遍历变量被并发调度必须进行绑定(节点作为参数传递给协程),如果按下面这样写将会有问题。
for _, v := range vertexs {
go func() {
//...
fmt.Printf(v)
}() // v使用的闭包,但是v在变
}
这是因为for k, v := rang xx 语句中,每次循环变量k和v是重新赋值,并非生成新的变量,如果循环中启动协程并引用变量k和v很可能在循环结束时才开启协程执行,这时所有协程中的变量 k 和v都是同一个变量,输出内容也会完全相同。所以这里将v加入函数参数中,因为 go 函数都是值传递,会重新绑定到新的变量中。
通过并发改造后,执行时间只有20秒了,大大提高了任务执行的效率。

通过本章内容,我们实现了任务调度的工作流模式。
原文地址:https://mp.weixin.qq.com/s?__biz=MzIyMzMxNjYwNw==&mid=2247483920&idx=1&sn=922d3d3e6ff07951fd45d629a960dca3&chksm=e8215d00df56d41679227c299134e7cea9cb9f93094f8597abfd3675a19116da628e02e28042&cur_album_id=1511862059553095681&scene=189#wechat_redirect
2658

被折叠的 条评论
为什么被折叠?



