Redis跳跃表实现原理
我们知道二叉搜索算法能够高效的查询数据,但是需要一块连续的内存,而且增删改效率很低。
跳表,是基于链表实现的一种类似“二分”的算法。它可以快速的实现增,删,改,查操作。
我们先来看一下单向链表如何实现查找

当我们要在该单链表中查找某个数据的时候需要的时间复杂度为O(n).
怎么提高查询效率呢?如果我们给该单链表加一级索引,将会改善查询效率。

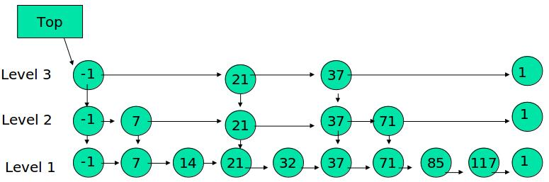
如图所示,当我们每隔一个节点就提取出来一个元素到上一层,把这一层称作索引,其中的down指针指向原始链表。
当我们查找元素16的时候,单链表需要比较10次,而加过索引的两级链表只需要比较7次。当数据量增大到一定程度的时候,效率将会有显著的提升。
如果我们再加多几级索引的话,效率将会进一步提升。这种链表加多级索引的结构,就叫做跳表。

跳表的查询时间复杂度可以达到O(logn)
高效的动态插入和删除
跳表也可以实现高效的动态更新,定位到要插入或者删除数据的位置需要的时间复杂度为O(logn).
在插入的时候,我们需要考虑将要插入的数据也插入到索引中去。在这里使用的策略是通过随机函数生成一个随机数K,然后将要插入的数据同时插入到k级以下的每级索引中。
一般来说,如果要做到严格 O(logn) ,上层结点个数应是下层结点个数的 1/2 。但是这样实现会把代码变得十分复杂,就失去了它在 OI 中使用的意义。
此外,我们在实现时,一般在插入时就确定数值的层数,而且层数不能简单的用随机数,而是以1/2的概率增加层数。
用实验中丢硬币的次数 K 作为元素占有的层数。显然随机变量 K 满足参数为 p = 1/2 的几何分布,K 的期望值 E[K] = 1/p = 2. 就是说,各个元素的层数,期望值是 2 层。
同时,为了防止出现极端情况,设计一个最大层数MAX_LEVEL。c语言中如果使用非指针版,定义这样一个常量会方便许多,更能节省空间。如果是指针版,可以不加限制地任由它增长。

跳表具有如下性质:
(1) 由很多层结构组成
(2) 每一层都是一个有序的链表
(3) 最底层(Level 1)的链表包含所有元素
(4) 如果一个元素出现在 Level i 的链表中,则它在 Level i 之下的链表也都会出现。
(5) 每个节点包含两个指针,一个指向同一链表中的下一个元素,一个指向下面一层的元素。
查找
从最上层开始,如果key小于或等于当层后继节点的key,则平移一位;如果key更大,则层数减1,继续比较。最终一定会到第一层。

插入
先确定该元素要占据的层数 K(采用丢硬币的方式,这完全是随机的)。
然后在 Level 1 ... Level K 各个层的链表都插入元素。
用Update数组记录插入位置,同样从顶层开始,逐层找到每层需要插入的位置,再生成层数并插入。
例子:插入 119, K = 2


Redis中的跳跃表是一种基于链表的高效数据结构,用于快速增删改查。通过多级索引,查询时间复杂度达到O(logn),动态插入和删除操作也是高效的。跳跃表在ZSet中用于实现有序集合,提供快速的分数排序和操作。插入元素时通过随机函数确定层数,删除和查找操作则按层级逐步进行。
最低0.47元/天 解锁文章
48

被折叠的 条评论
为什么被折叠?



