最近忙到飞起,文章没能及时发出来,今儿必须补上!
上篇内容老夫讲了所有其他类型的数据库一样,可扩展的图数据库是图数据库发展的必然阶段,着重介绍了垂直扩展的可能性,今儿咱们就重点聊聊水平扩展的意义和优劣吧。
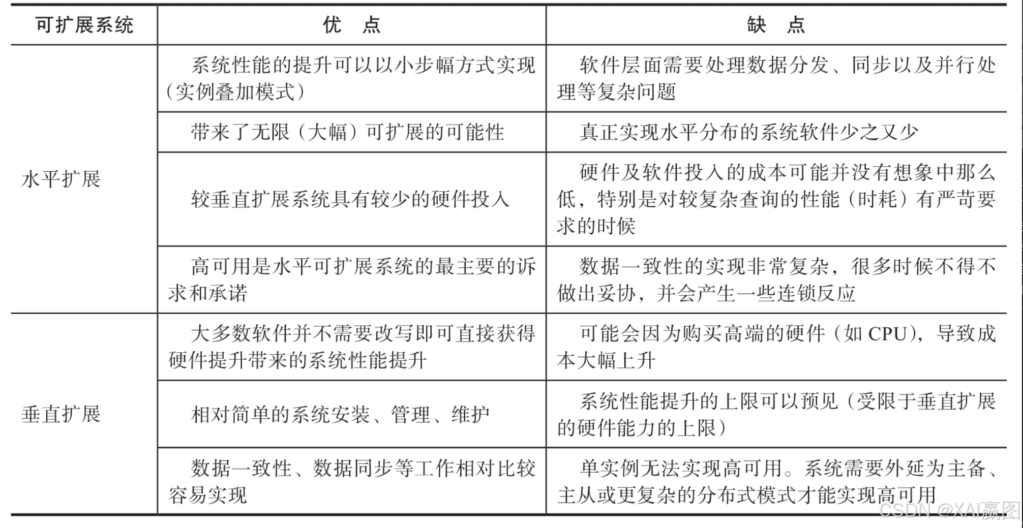
水平可扩展的分布式系统伴随着云计算与大数据等概念的出现而蓬勃发展,它与传统的垂直可扩展系统有很大差异,水平与垂直可扩展系统的优缺点比较如下表所示。
水平可扩展系统有很多种形式,如果按照投入成本高低来划分,一种低成本的实现方式如下图1所示,从原来的单机2核CPU,水平扩展为4台共8核CPU,我们可以简单地认为这种硬件投入的增长是线性的(4倍),甚至随着批量购买折扣而存在亚线性的可能。
但是对比垂直扩展,从2核CPU升级为8核CPU,单纯这个升级操作就可能有4倍以上
订阅专栏 解锁全文
602

被折叠的 条评论
为什么被折叠?



