两相步进电机, STC8G2K64S4
===用增强型15位PWM实现SPWM细分驱动
/************* 功能说明 **************
本程序用于演示增强型15位PWM实现SPWM多细分直接驱动2相4线小型步进电机的原理, 电压驱动.
SPWM细分驱动2相4线小型步进电机, 支持1、2、4、8、16、32、64细分, 比如1.8度的电机4细分到0.45度.
实际的专用驱动器是用电流来驱动的, 这样比较通用, 但MCU的PWM做成电流驱动则会很复杂.
电压驱动的不足是, 由于电机反电动势的影响, 转速越高, 电流越小, 力矩越小, 而慢速或静止时电流很大.
为了简单, 利于初学者, 本例使用线性加减速, 如要使用别的加减速算法, 用户自行设计.
使用外设:
Timer0: 工作于1ms中断, 提供1ms时隙标志和串口超时处理.
Timer1: 处理电机驱动.
Timer2: 串口1波特率.
串口1: 命令控制, 串口设置115200,8,1,n.
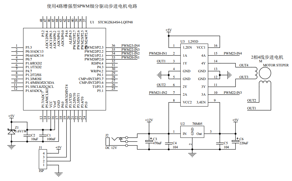
PWM: 4路PWM20~PWM23分别从P2.0 P2.1 P2.2 P2.3输出驱动步进电机.
串口命令设置:
L1,500,1000 --> 马达1以500Hz正转1000个脉冲, 脉冲数为0则连续转动.
R1,500,1000 --> 马达1以500Hz反转1000个脉冲, 脉冲数为0则连续转动
s --> 停止所有电机
使用42电机验证。

电路图

6万+

被折叠的 条评论
为什么被折叠?



