1、概述

CH347 是一款高速 USB 总线转接芯片,通过 USB 总线提供异步串口、I2C 同步串行接口、SPI 同步串行接口和 JTAG 接口等。
在异步串口方式下,CH347 提供了 2 个高速串口,支持 RS485 串口收发使能控制、硬件流控和常用的 MODEM 联络信号,用于为计算机扩展异步串口,或者将普通的串口设备或者 MCU 直接升级到 USB总线。
在同步串行接口方式下,CH347 提供了 1 个 2 线 I2C 接口(SCL 线、SDA 线)和 1 个 4 线 SPI 接口(SCS 线、SCK/CLK 线、MISO/SDI/DIN 线、MOSI/SDO/DOUT 线),用于为计算机扩展 2 线或 4 线同步串行接口,操作 EEPROM、FLASH 和传感器等器件。
在 JTAG 接口方式下,CH347 提供了 1 个 JTAG 接口,支持 4/5/6 线接口(TMS 线、TCK 线、TDI 线、TDO 线、TRST 线和 SRST 线),用于为计算机扩展 JTAG 接口,操作 CPU、DSP、FPGA 和 CPLD 等器件。
在 SWD 接口方式下,CH347 提供了 1 个 SWD 接口(SWDCLK 线,SWDIO 线),用于为计算机扩展 SWD接口,操作 ARM MCU 和 CPU 等器件。


计算机或其它USB 主机经过USB线连接到CH347高速USB转接芯片,转换为异步串口 UART/RS232/RS485、异步串口 UART/RS232/RS485、2 线 IIC 和 4 线 SPI 同步串口、JTAG 接口/SWD 接口
2、特点
2.1. 概述
480Mbps 高速 USB 设备接口,外围元器件只需晶振和电容。
内置 EEPROM,可配置工作模式、芯片 VID、PID、最大电流值、厂商和产品信息字符串等参数。
单一 3.3V 供电。
CH347F 支持 I/O 独立供电,支持 3.3V、2.5V、1.8V 电源电压。
提供 TSSOP-20 和 QFN28 无铅封装,兼容 RoHS。
多种工作模式,适应高速 USB 转接应用需求。
2.2. 异步串口
内置固件,仿真标准串口,用于升级原串口外围设备,或者通过 USB 增加额外串口。
计算机端 Windows 操作系统下的串口应用程序完全兼容,无需修改。
硬件全双工串口,内置独立的收发缓冲区,通讯波特率支持 1200bps~9Mbps。
串口支持 8 个数据位,支持奇校验、偶校验以及无校验,支持 1 或 2 停止位。
每个串口内置 12K 字节的接收 FIFO,4K 字节的发送 FIFO。
支持常用的 MODEM 联络信号 RTS、DTR、DCD、RI、DSR、CTS。
支持 CTS 和 RTS 硬件自动流控。
支持半双工,提供串口正在发送状态指示 TNOW,可用于控制 RS485 收发切换。
支持最多 8 路 GPIO 输入输出功能。
通过外加电平转换器件,支持 RS232、RS485、RS422 等接口。
2.3. I2C 同步串行接口
作为 Host/Master 主机模式。
提供 SCL 和 SDA 两根信号线,支持 5 种传输速度,传输频率可达 1MHz。
通过计算机 API 配合,可灵活操作 2 线接口的 A/D、D/A、EEPROM 和传感器等器件。
2.4. SPI 同步串行接口
作为 Host/Master 主机模式。
提供 SCS 线、SCK/CLK 线、MISO/SDI/DIN 线、MOSI/SDO/DOUT 四根信号线。
支持 2 根片选信号线,可分时操作 2 个 SPI 接口设备。
支持 8 位/16 位数据结构,支持 MSB 和 LSB 传输。
支持 SPI 模式 0/1/2/3,支持传输频率配置,传输频率可达 60MHz。
支持硬件 DMA 发送和接收。
通过计算机 API 配合,可灵活操作 4 线接口的 FLASH、MCU、传感器等器件。
2.5. JTAG 接口
作为 Host/Master 主机模式。
JTAG 接口提供 TMS 线、TCK 线、TDI 线、TDO 线、TRST 线(可选)和 SRST 线(可选)。
支持高速 USB 数据传输。
通过计算机 API 配合,可灵活操作 CPU、DSP、FPGA、CPLD、MCU 等器件。
2.6. SWD 接口
作为 Host/Master 主机模式。
SWD 接口提供 SWDCLK 线、SWDIO 线。
通过计算机 API 配合,可灵活操作 ARM MCU 和 CPU 等器件。
3、封装

| 封装形式 | 塑体宽度 | 引脚间距 | 封装说明 | 订货型号 |
|---|---|---|---|---|
| QFN28_4X4 | 4*4mm | 0.4mm | 四边无引线 28 脚 | CH347F |
| TSSOP-20 | 4.4mm | 0.65mm | 薄小型 20 脚贴片 | CH347T |
注:CH347 的 USB 收发器按 USB2.0 全内置设计,UD+和 UD-引脚不能串接电阻,否则影响信号质量。
CH347F 的底板是 0#引脚 GND,是可选但建议的连接;其它 GND 是必要连接。
4、引脚
4.1. 一般说明
CH347 芯片具有多种工作模式,同一引脚在不同工作模式下的功能和定义可能不同。CH347T 芯片在上电复位或外部复位时,检测配置引脚状态自动配置工作模式。
注:FT 表示引脚作为输入时耐受 5V 电压。
4.2. CH347F 引脚
标准的公共引脚
| 引脚号 | 引脚名称 | 类型 | 引脚说明 |
|---|---|---|---|
| 21 | VCC | 电源 | 电源调节器正电源输入端,需要外接退耦电容 |
| 0,20 | GND | 电源 | 公共接地端,需要连接 USB 总线的地线 |
| 3 | RST# | 输入 | 外部复位输入端,低电平有效,内置上拉电阻 |
| 28 | UD+ | USB 信号 | 直接连到 USB 总线的 D+数据线,不能额外串接电阻 |
| 27 | UD- | USB 信号 | 直接连到 USB 总线的 D-数据线,不能额外串接电阻 |
| 1 | XI | 输入 | 晶体振荡输入端 |
| 2 | XO | 输出 | 晶体振荡反相输出端 |
| 6 | VIO | 电源 | I/O 端口电源输入端,需要外接退耦电容 |
SPI 接口相关引脚
| 引脚号 | 引脚名称 | 类型 | 引脚说明 |
|---|---|---|---|
| 13 | SCS0 | 输出 | 4 线串口的片选输出 0 |
| 7 | SCS1 | 输出 | 4 线串口的片选输出 1 |
| 14 | SCK | 输出 | 4 线串口的时钟输出,别名 DCK |
| 15 | MISO | 输入(FT) | 4 线串口的数据输入,别名 DIN 或 SDI,内置上拉电阻 |
| 16 | MOSI | 输出 | 4 线串口的数据输出,别名 DOUT 或 SDO |
JTAG 接口相关引脚
| 引脚号 | 引脚名称 | 类型 | 引脚说明 |
|---|---|---|---|
| 25 | TDI | 输出 | JTAG 接口的数据输出 |
| 24 | TDO | 输入(FT) | JTAG 接口的数据输入,内置上拉电阻 |
| 23 | TCK | 输出 | JTAG 接口的时钟输出 |
| 26 | TMS | 输出 | JTAG 接口的模式选择 |
| 9 | TRST | 输出 | JTAG 接口的复位输出 |
| 8 | SRST | 输出 | JTAG 接口的系统复位输出 |
SWD 接口相关引脚
| 引脚号 | 引脚名称 | 类型 | 引脚说明 |
|---|---|---|---|
| 23 | SWDCLK | 输出 | SWD 接口的时钟引脚 |
| 26 | SWDIO | 输出/输入(FT) | SWD 接口的数据引脚 |
I2C 接口相关引脚
| 引脚号 | 引脚名称 | 类型 | 引脚说明 |
|---|---|---|---|
| 12 | SDA | 输出,输入(FT) | 2 线串口的数据输入输出 |
| 11 | SCL | 输出 | 2 线串口的时钟输出 |
UART 接口相关引脚
| 引脚号 | 引脚名称 | 类型 | 引脚说明 |
|---|---|---|---|
| 19 | TXD0 | 输出 | UART0 的串行数据输出,空闲态为高电平 |
| 22 | RXD0 | 输入(FT) | UART0 的串行数据输入,内置上拉电阻 |
| 4 | TXD1 | 输出 | UART1 的串行数据输出,空闲态为高电平 |
| 5 | RXD1 | 输入 | UART1 的串行数据输入,内置上拉电阻 |
| 17 | CTS0 | 输入(FT) | UART0 的 MODEM 输入信号,清除发送,低有效; |
| 18 | RTS0 | 输出 | UART0 的 MODEM 输出信号,请求发送,低有效;上电期间,如果 RTS0 引脚检测到外接了下拉电阻则禁用内部 EEPROM 中配置参数,启用芯片自带默认参数 |
| 11 | CTS1 | 输入(FT) | UART1 的 MODEM 输入信号,清除发送,低有效; |
| 12 | RTS1 | 输出 | UART1 的 MODEM 输出信号,请求发送,低有效; |
| 10 | DTR0/TNOW0 | 输出 | UART0 的 MODEM 输出信号,数据终端就绪,低有效;UART0 的 RS485 发送和接收控制引脚;上电期间,如果 DTR0 引脚检测到外接了下拉电阻则 DTR0 和 DTR1 分别切换为 TNOW0 和 TNOW1 功能 |
| 7 | DTR1/TNOW1 | 输出 | UART1 的 MODEM 输出信号,数据终端就绪,低有效;UART1 的 RS485 发送和接收控制引脚 |
GPIO 相关引脚
| 引脚号 | 引脚名称 | 类型 | 引脚说明 |
|---|---|---|---|
| 17 | GPIO0 | 输入(FT) 输出 | 通用 GPIO0,用于 IO 口输入或输出。 |
| 18 | GPIO1 | 输入(FT) 输出 | 通用 GPIO1,用于 IO 口输入或输出。 |
| 10 | GPIO2 | 输入 输出 | 通用 GPIO2,用于 IO 口输入或输出。 |
| 9 | GPIO3 | 输入 输出 | 通用 GPIO3,用于 IO 口输入或输出。 |
| 23 | GPIO4 | 输入(FT) 输出 | 通用 GPIO4,用于 IO 口输入或输出。 |
| 24 | GPIO5 | 输入(FT) 输出 | 通用 GPIO5,用于 IO 口输入或输出。 |
| 25 | GPIO6 | 输入(FT) 输出 | 通用 GPIO6,用于 IO 口输入或输出。 |
| 26 | GPIO7 | 输入(FT) 输出 | 通用 GPIO7,用于 IO 口输入或输出。 |
注 1:CH347F 的第 17 和第 18 引脚的电源来自 VCC,为 3.3V 信号电平;其它引脚的电源来自 VIO,为 VIO 相匹配的 3.3V/2.5/1.8V 信号电平。
4.3. CH347T 引脚
标准的公共引脚
| 引脚号 | 引脚名称 | 类型 | 引脚说明 |
|---|---|---|---|
| 14 | VCC | 电源 | 电源调节器正电源输入端,需要外接退耦电容 |
| 18 | GND | 电源 | 公共接地端,需要连接 USB 总线的地线 |
| 1 | RST# | 输入 | 外部复位输入端,低电平有效,内置上拉电阻 |
| 17 | UD+ | USB 信号 | 直接连到 USB 总线的 D+数据线,不能额外串接电阻 |
| 16 | UD- | USB 信号 | 直接连到 USB 总线的 D-数据线,不能额外串接电阻 |
| 19 | XI | 输入 | 晶体振荡输入端 |
| 20 | XO | 输出 | 晶体振荡反相输出端 |
工作模式配置引脚
| 引脚号 | 引脚名称 | 类型 | 引脚说明 |
|---|---|---|---|
| 10 | DTR1/TNOW1 | 复位期间输入(FT) | 芯片复位时为工作模式 MODE0 配置引脚 0,配合 MODE1 引脚使用,内置上拉电阻 |
| 13 | RTS1/GPIO7 | 复位期间输入(FT) | 芯片复位时为工作模式 MODE1 配置引脚 1,配合 MODE0 引脚使用,内置上拉电阻 |
工作模式 0 引脚
| 引脚号 | 引脚名称 | 类型 | 引脚说明 |
|---|---|---|---|
| 8 | TXD0 | 输出 | UART0 的串行数据输出,空闲态为高电平 |
| 12 | RXD0 | 输入(FT) | UART0 的串行数据输入,内置上拉电阻 |
| 3 | TXD1 | 输出 | UART1 的串行数据输出,空闲态为高电平 |
| 4 | RXD1 | 输入(FT) | UART1 的串行数据输入,内置上拉电阻 |
| 9 | DTR0/TNOW0 / GPIO5 | 输出 | UART0 的 MODEM 输出信号,数据终端就绪,低有效;UART0 的 RS485 发送和接收控制引脚;通用 GPIO5,用于 IO 口输入或输出。上电期间,如果 DTR0 引脚检测到外接了下拉电阻则 DTR0 和 DTR1 分别切换为 TNOW0 和 TNOW1 功能 |
| 10 | DTR1/TNOW1 | 输出 | UART1 的 MODEM 输出信号,数据终端就绪,低有效;UART1 的 RS485 发送和接收控制引脚 |
| 6 | CTS0/GPIO0 | 输入(FT) | UART0 的 MODEM 输入信号,清除发送,低有效;通用 GPIO0,用于 IO 口输入或输出 |
| 7 | RTS0/GPIO1 | 输出 | UART0 的 MODEM 输出信号,请求发送,低有效;通用 GPIO1,用于 IO 口输入或输出。上电期间,如果 RTS0 引脚检测到外接了下拉电阻则禁用内部 EEPROM 中配置参数,启用芯片自带默认参数 |
| 2 | CTS1/GPIO6 | 输入(FT) | UART1 的 MODEM 输入信号,清除发送,低有效;通用 GPIO6,用于 IO 口输入或输出 |
| 13 | RTS1/GPIO7 | 输出 | UART1 的 MODEM 输出信号,请求发送,低有效;通用 GPIO7,用于 IO 口输入或输出 |
| 11 | RI0/GPIO3 | 输入(FT) | UART0 的 MODEM 输入信号,振铃指示,低有效;通用 GPIO3,用于 IO 口输入或输出 |
| 15 | DCD0/GPIO4 | 输入(FT) | UART0 的 MODEM 输入信号,载波检测,低有效;通用 GPIO4,用于 IO 口输入或输出 |
| 5 | DSR0/GPIO2 | 输入(FT) | UART0 的 MODEM 输入信号,数据装置就绪,低有效;通用 GPIO2,用于 IO 口输入或输出EB |
工作模式 1/2 引脚
| 引脚号 | 引脚名称 | 类型 | 引脚说明 |
|---|---|---|---|
| 3 | TXD1 | 输出 | UART1 的串行数据输出,空闲态为高电平 |
| 4 | RXD1 | 输入(FT) | UART1 的串行数据输入,内置上拉电阻 |
| 10 | DTR1/TNOW1 | 输出 | UART1 的 MODEM 输出信号,数据终端就绪,低有效;UART1 的 RS485 发送和接收控制引脚 |
| 2 | CTS1 | 输入(FT) | UART1 的 MODEM 输入信号,清除发送,低有效 |
| 13 | RTS1 | 输出 | UART1 的 MODEM 输出信号,请求发送,低有效 |
| 7 | MISO | 输入(FT) | 4 线串口的数据输入,别名 DIN 或 SDI,内置上拉电阻 |
| 8 | MOSI | 输出 | 4 线串口的数据输出,别名 DOUT 或 SDO |
| 6 | SCK | 输出 | 4 线串口的时钟输出,别名 DCK |
| 5 | SCS0 | 输出 | 4 线串口的片选输出 0 |
| 9 | SCS1 | 输出 | 4 线串口的片选输出 1 |
| 12 | SDA | 输出 | 输入(FT) |
| 11 | SCL | 输出 | 2 线串口的时钟输出,内置上拉电阻 |
| 15 | ACT | 输出 | USB 配置完成状态输出引脚,低电平有效;上电期间,如果 ACT 引脚检测到外接了下拉电阻则 DTR1 切换为 TNOW1 功能 |
工作模式 3 引脚
| 引脚号 | 引脚名称 | 类型 | 引脚说明 |
|---|---|---|---|
| 3 | TXD1 | 输出 | UART1 的串行数据输出,空闲态为高电平 |
| 4 | RXD1 | 输入(FT) | UART1 的串行数据输入,内置上拉电阻 |
| 10 | DTR1/TNOW1 | 输出 | UART1 的 MODEM 输出信号,数据终端就绪,低有效;UART1 的 RS485 发送和接收控制引脚 |
| 2 | CTS1 | 输入(FT) | UART1 的 MODEM 输入信号,清除发送,低有效 |
| 13 | RTS1 | 输出 | UART1 的 MODEM 输出信号,请求发送,低有效 |
| 8 | TDI | 输出 | JTAG 接口的数据输出 |
| 7 | TDO | 输入(FT) | JTAG 接口的数据输入,内置上拉电阻 |
| 6 | TCK | 输出 | JTAG 接口的时钟输出 |
| 9 | TRST | 输出 | JTAG 接口的复位输出 |
| 5 | TMS | 输出 | JTAG 接口的模式选择 |
| 11,12 | GPIO | 输入/输出 | 通用 GPIO,用于 IO 口输入或输出 |
| 15 | ACT | 输出 | USB 配置完成状态输出引脚,低电平有效;上电期间,如果 ACT 引脚检测到外接了下拉电阻则 DTR1 切换为 TNOW1 功能 |
5、功能说明
5.1. 一般说明
CH347 是一款高速 USB 总线的转接芯片,通过 USB 总线提供异步串口、常用 2 线 IIC 和 4 线 SPI同步串行接口、JTAG 接口等。
CH347 芯片的 VCC 是电源输入端,需外部提供 3.3V 电源电压。电源引脚 VCC 应该外接容量为 0.1uF左右的电源退耦电容。
CH347F 芯片的 VIO 引脚用于为 I/O 和 RST 引脚提供 I/O 电源,支持 1.8V~3.3V 电源电压,VIO应该与 MCU 等外设使用同一电源。UD+和 UD-引脚使用 VCC 电源,不使用 VIO 电源。
CH347 芯片内置了电源上电复位电路,芯片正常工作时需要外部向 XI 引脚提供 8MHz 时钟信号,时钟信号可通过 CH347 内置的反相器通过晶体稳频振荡产生。外围电路需要在 XI 和 XO 引脚之间连接一个 8MHz 晶体,XI 和 XO 引脚对地接 22pF 左右的负载电容。
CH347 芯片内置了 USB 总线所需要的所有外围电路,包括内嵌 USB 控制器和 USB-PHY、USB 信号线的串联匹配电阻、Device 设备所需的 1.5K 上拉电阻等。UD+和 UD-引脚应该直接连接到 USB 总线上。
5.2. 工作模式说明
CH347F 不需要配置工作模式,同时支持高速串口、I2C、SPI、JTAG 和 SWD 等接口。复用引脚的功能可通过驱动程序进行切换控制。
| 芯片功能 | 默认的产品 ID |
|---|---|
| 厂商驱动模式五合一:USB 转高速双串口 + USB 转 2 线 I2C + USB 转 4 线 SPI+USB 转 JTAG 接口 + USB 转 SWD 接口 | 55DEH |
CH347T 芯片在复位时,检测 DTR1(PIN10)和 RTS1(PIN13)引脚的电平状态配置芯片的工作模式,各工作模式及对应的转接功能如下表。
| 工作模式 | DTR1 和 RTS1 引脚状态 | 芯片功能 | 默认的产品 ID |
|---|---|---|---|
| 工作模式 0 | DTR1 悬空或高电平,RTS1 悬空或高电平 | USB 转高速双串口,串口 0 支持全 MODEM 信号,串口 1 支持部分 MODEM 信号 | 55DAH |
| 工作模式 1 | DTR1 悬空或高电平,RTS1 下拉低电平 | 厂商驱动模式三合一:USB 转高速单串口+ USB 转 2 线 I2C + USB 转 4 线 SPI | 55DBH |
| 工作模式 2 | DTR1 下拉低电平,RTS1 悬空或高电平 | HID 免驱模式三合一:USB 转高速单串口+ USB 转 2 线 I2C + USB 转 4 线 SPI | 55DCH |
| 工作模式 3 | DTR1 下拉低电平,RTS1 下拉低电平 | 二合一:USB 转高速单串口+ USB 转 JTAG 接口 | 55DDH |
工作模式 0:USB 转高速双串口,在计算机上识别为 2 个标准的 USB 串口,适用于同时使用双串口的需求。串口 0 支持全 MODEM 信号,串口 1 支持部分 MODEM 信号,2 个串口均支持硬件流控,均支持 RS485 串口收发使能控制Easyboard。
工作模式 1:厂商驱动模式三合一,USB 转高速单串口、USB 转 2 线 I2C 和 USB 转 4 线 SPI 同步串行接口。在计算机上识别为 1 个标准的 USB 串口以及 1 个用于 2 线和 4 线同步串行接口通信的自定义接口,适用于同时使用串口及 2 线或 4 线同步串行接口的需求。串口 1 支持部分 MODEM 信号,支持硬件流控,支持 RS485 串口收发使能控制。4 线同步串行接口支持模式、数据位数、数据顺序等配置。
工作模式 2:HID 免装驱动程序模式三合一,USB 转高速单串口、USB 转 2 线 I2C 和 USB 转 4 线SPI 同步串行接口。在计算机上识别为 2 个自定义 HID 接口的类复合设备(接口 0 用于串口数据的上传和下传,接口 1 用于 2 线和 4 线同步串行接口通信),适用于同时使用串口及 2 线或 4 线同步串行接口且不方便安装厂商驱动的需求。串口 1 支持部分 MODEM 信号,支持硬件流控,支持 RS485 串口收发使能控制。4 线同步串行接口支持模式(模式 0/1/2/3)、数据位数(8 位/16 位)、数据顺序(MSB/LSB)等配置。
工作模式 3:二合一,USB 转高速单串口及 USB 转 JTAG 接口。在计算机上识别为 1 个标准的 USB串口以及 1 个 JTAG 接口,适用于同时使用串口及 JTAG 接口的需求。
5.3. 异步串口
CH347 芯片提供 1 组或 2 组异步串口,每组串口包括 TXD、RXD、CTS、RTS、DTR 等引脚。串口 0支持全 MODEM 联络信号,串口 1 支持部分 MODEM 联络信号。
异步串口方式下 CH347 芯片的引脚包括:数据传输引脚、MODEM 联络信号引脚和辅助引脚。
数据传输引脚包括:TXD0、TXD1 和 RXD0、RXD1。串口输入空闲时,RXDx 为高电平,串口输出空闲时,TXDx 为高电平。
MODEM 联络信号引脚和 RS485 发送和接收控制引脚:CTS0、RTS0、DTR0、CTS1、RTS1 和 DTR1。
CH347 芯片的串口内置了独立的收发缓冲区,支持单工、半双工或者全双工异步串行通讯。
CH347 的串行数据包括 1 个低电平起始位、8 个数据位、1 个/2 个高电平停止位,支持无校验/奇校验/偶校验。支持常用通讯波特率:1200、1800、2400、3600、4800、9600、14400、19200、28800、33600、38400、56000、57600、76800、115200、128000、153600、230400、460800、921600、1M、1.5M、2M、3M、4M、5M、6M、7M、8M、9M 等。工作模式 0 时,2 个串口波特率最高支持 9M,其它工作模式时,串口波特率最高支持 7.5M。
CH347 芯片的 2 个异步串口均支持 CTSx 和 RTSx 硬件自动流控制,默认不启用,可以通过 VCP 厂商驱动程序控制启用。如果启用,那么仅在检测到 CTSx 引脚输入有效(低电平有效)时串口才继续发送下一包数据,否则暂停串口发送;当接收缓冲区空时,串口会自动有效 RTSx 引脚(低电平有效),直到接收缓冲区的数据较满时,串口才自动无效 RTSx 引脚,并在缓冲区空时再次有效 RTSx 引脚。使用硬件自动速率控制,可以将己方的 CTSx 引脚接到对方的 RTSx 引脚,并将己方的 RTSx 引脚接到对方的 CTSx 引脚。
CH347 芯片串口接收信号的允许波特率误差不大于 2%,串口发送信号的波特率误差小于 1%。
在计算机端的 Windows 操作系统下,安装高速率的 VCP 厂商驱动程序后,能够仿真标准串口,所以绝大部分串口应用程序完全兼容,通常无需任何修改。
CH347 芯片支持最多 8 路 GPIO 输入输出控制功能。
CH347 芯片可以用于升级原串口外围设备,或者通过 USB 总线为计算机增加额外串口。通过外加电平转换器件,可以进一步提供 RS232、RS485、RS422 等接口。
5.4. I2C 同步串行接口
CH347 芯片的 I2C/IIC 同步串行接口工作在 Host/Master 主机模式,包括 SCL 和 SDA 两根信号线。
SCL 用于单向输出同步时钟,开漏输出,SDA 用于双向数据输入输出,开漏输出及输入。
I2C 接口的基本操作元素包括:起始位、停止位、位输出、位输入。
起始位定义为当 SCL 为高电平时,SDA 输出下降沿。
停止位定义为当 SCL 为高电平时,SDA 输出上升沿。
位输出定义为当 SCL 为低电平时,SDA 输出位数据,然后 SCL 输出高电平脉冲。
位输入定义为当 SCL 输出高电平脉冲,在下降沿之前从 SDA 输入位数据。
CH347 芯片的 I2C 接口支持 5 种传输速度,通过计算机 API 配合,可灵活操作 2 线接口的 A/D、D/A、EEPROM 和传感器等器件。
5.5. SPI 同步串行接口
CH347 芯片的 4 线 SPI 同步串行接口工作在 Host/Master 主机模式,包括 SCSx、SCK(CLK)、MISO(SDI/DIN)和 MOSI(SDO/DOUT)四根信号线。SCSx 包括 SCS0 和 SCS1,可分时操作 2 个 SPI 接口设备。支持 8 位/16 位数据结构,支持 MSB 和 LSB 传输、支持 SPI 模式 0/1/2/3、支持传输频率配置等。内置硬件 DMA,可进行批量数据的快速发送和读取。通过计算机 API 配合,可灵活操作 4 线接口的 FLASH、MCU、传感器等器件。
5.6. JTAG 接口
CH347 芯片的 JTAG 接口工作在 Host/Master 主机模式。JTAG 接口包括 TMS、TCK、TDI、TDO、TRST和 SRST 六根信号线,TRST 和 SRST 为可选信号线。支持自定义协议的快速模式和 bit-bang 模式,传输速率可达 30Mbit/S。
提供计算机端的 USB 高速驱动和 USB 转 JTAG TAP 函数库,支持二次开发,用于构建自定义的 USB转高速 JTAG 调试器、FPGA 下载器、CPU 编程器等产品。
5.7. SWD 接口
CH347 芯片的 SWD 接口工作在 Host/Master 主机模式。SWD 接口包括 SWDCLK、SWDIO 两根信号线。
提供计算机端的 USB 高速驱动和 USB 转 SWD 函数库,支持二次开发,用于构建自定义的 USB 转SWD 调试器、下载器等产品。
5.8. 芯片参数配置
在较大批量应用时,CH347 的厂商识别码 VID 和产品识别码 PID 以及产品信息可以定制。
在少量应用时,可以使用内置的 EEPROM 进行参数配置。用户安装 VCP 厂商驱动程序后,可以通过芯片厂家提供的配置软件 CH34xSerCfg.exe,灵活配置芯片的厂商识别码 VID、产品识别码 PID、最大电流值、BCD 版本号、厂商信息和产品信息字符串描述符等参数。
6、参数
6.1. 绝对最大值(临界或者超过绝对最大值将可能导致芯片工作不正常甚至损坏)
| 名称 | 参数说明 | 最小值 | 最大值 | 单位 |
|---|---|---|---|---|
| TA | 工作时的环境温度 | -40 | 85 | ℃ |
| TS | 储存时的环境温度 | -40 | 125 | ℃ |
| VCC | 电源电压(VCC 引脚供电,GND 引脚接地) | -0.3 | 4.0 | V |
| VIO | I/O 电源电压(VIO 引脚供电,GND 引脚接地) | -0.3 | 4.0 | V |
| VUSB | USB 信号引脚上的电压 | -0.5 | 3.8 | V |
| VIO5 | 耐受 5V 引脚上的输入电压 | -0.5 | 5.6 | V |
| VIO3 | 其它引脚上的输入电压 | -0.5 | VCC+0.3 | V |
6.2. 电气参数
(测试条件:TA=25℃,VCC=3.3V,不含 USB 引脚)
| 名称 | 参数说明 | 最小值 | 典型值 | 最大值 | 单位 |
|---|---|---|---|---|---|
| VCC | 电源电压(VCC 引脚供电,GND 引脚接地) | 3.0 | 3.3 | 3.6 | V |
| VIO | I/O 的 VIO 电源电压 | 1.7 | 3.3 | 3.6 | V |
| ICC | 芯片正常工作时的电源电流 | 28 | 38 | 50 | mA |
| ISLP | USB 挂起时的电源电流 | 180 | 260 | 350 | uA |
| VIL | 低电平输入电压 | 0 | 0.8 | V | |
| VIH3 | 不耐受 5V 引脚的高电平输入电压 | 2.0 | VCC | V | |
| VIH5 | 耐受 5V 引脚的高电平输入电压 | 2.0 | 5.0 | V | |
| VOL | 输出低电压,单个引脚吸入 8mA 电流 | 0.4 | V | ||
| VOH | 输出高电平,单个引脚输出 8mA 电流 | VCC-0.4 | V | ||
| RPU | 内置上拉的等效电阻 | 30 | 40 | 60 | KΩ |
| VPOR | 上电/掉电复位的阈值电压 | 1.9 | 2.2 | 2.5 | V |
| VESD | ESD 静电耐受电压(人体模型,非接触式) | 4 | KV |
6.3. 时序参数
(测试条件:TA=25℃,VCC=3.3V)
| 名称 | 参数说明 | 最小值 | 典型值 | 最大值 | 单位 |
|---|---|---|---|---|---|
| TRSTD | 电源上电或外部复位输入后的复位延时 | 15 | 28 | 40 | mS |
| TSUSP | 检测 USB 自动挂起时间 | 3 | 5 | 9 | mS |
| TWAKE | 芯片睡眠后唤醒完成时间 | 0.3 | 0.5 | 2 | mS |
7、应用
7.1. USB 转双 UART+I2C+SPI+JTAG 五合一
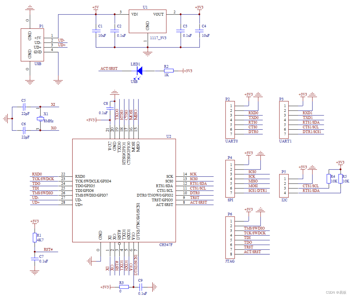
下图是由 CH347F 芯片实现的 USB 转双路高速串口、2 线串行接口 I2C、4 线串行接口 SPI 和 JTAG接口的参考电路图。
P1 是 USB 端口,USB 总线包括一对 5V 电源线和一对数据信号线,通常,+5V 电源线是红色,接地线是黑色,D+信号线是绿色,D-信号线是白色。USB 总线提供的电源电流可以达到 500mA。
P2 和 P3 是串口的 TTL 连接引脚,包括 3.3V、GND、RXDx、TXDx、RTSx、CTSx 和 DTRx 等引脚。
可外加电平转换器件(须支持高波特率),实现 TTL 转 RS232、RS485、RS422 等信号转换。
P4 是 4 线同步串行 SPI 接口,包括 3.3V、GND、SCS0、SCK、MISO、MOSI 和可选的第 2 个片选信号 SCS1。P5 是 2 线同步串行 I2C 接口。P6 是 JTAG 接口,直连 FPGA、CPU 等芯片。
CH347 芯片的 VCC 引脚输入 3.3V 电源电压,每个电源引脚应外接容量为 0.1uF 左右的电源退耦电容,如图中 C8 为电源退耦电容。
晶体 X1、电容 C5 和 C6 用于 CH347 的时钟振荡电路。X1 的频率为 8MHz±0.4%,C5 和 C6 是容量约为 22pF 的独石或高频瓷片电容。R1 和 C7 为可选器件。
建议为 USB 信号线增加 ESD 保护器件,ESD 芯片寄生电容需小于 2pF,例如 CH412K。
建议外设接口(UART、I2C、SPI、JTAG)与 CH347 使用同一电源,否则需考虑分开供电时的 IO 引脚倒灌电流问题。CH347F 芯片的 VIO 引脚用于为 I/O 和 RST 引脚提供 I/O 电源,支持 1.8V~3.3V 电源电压,VIO 应该与 MCU 等外设使用同一电源。
在设计印刷线路板 PCB 时,需要注意:退耦电容 C8 尽量靠近 CH347 相连的电源引脚;USB 口的D+和 D-信号线按高速 USB 规范贴近平行布线,保证特性阻抗,尽量在两侧提供地线或者覆铜,减少来自外界的信号干扰。

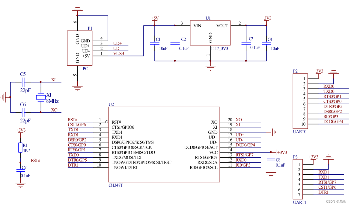
7.2. USB 转双 UART
下图是由 CH347T 芯片实现的 USB 转双路高速 TTL 串口的参考电路图,芯片工作在模式 0。
图中的信号线可以只连接 RXDx、TXDx 以及公共地线,其它信号线 CTSx、RTSx、DTRx 根据需要选用,不需要时都可以悬空。
如果 DTR0 外接 4.7KΩ 的下拉电阻,那么 DTR0 和 DTR1 均分别切换为 TNOW0 和 TNOW1 功能,指示串口发送状态,用于控制 RS485 收发切换。
P1 是 USB 端口,P2 和 P3 为 2 路串口的 TTL 连接引脚,包括 3.3V、GND、RXDx、TXDx、RTSx、CTSx和 DTRx 等引脚。可外加电平转换器件(须支持高波特率),实现 TTL 转 RS232、RS485、RS422 等信号转换。

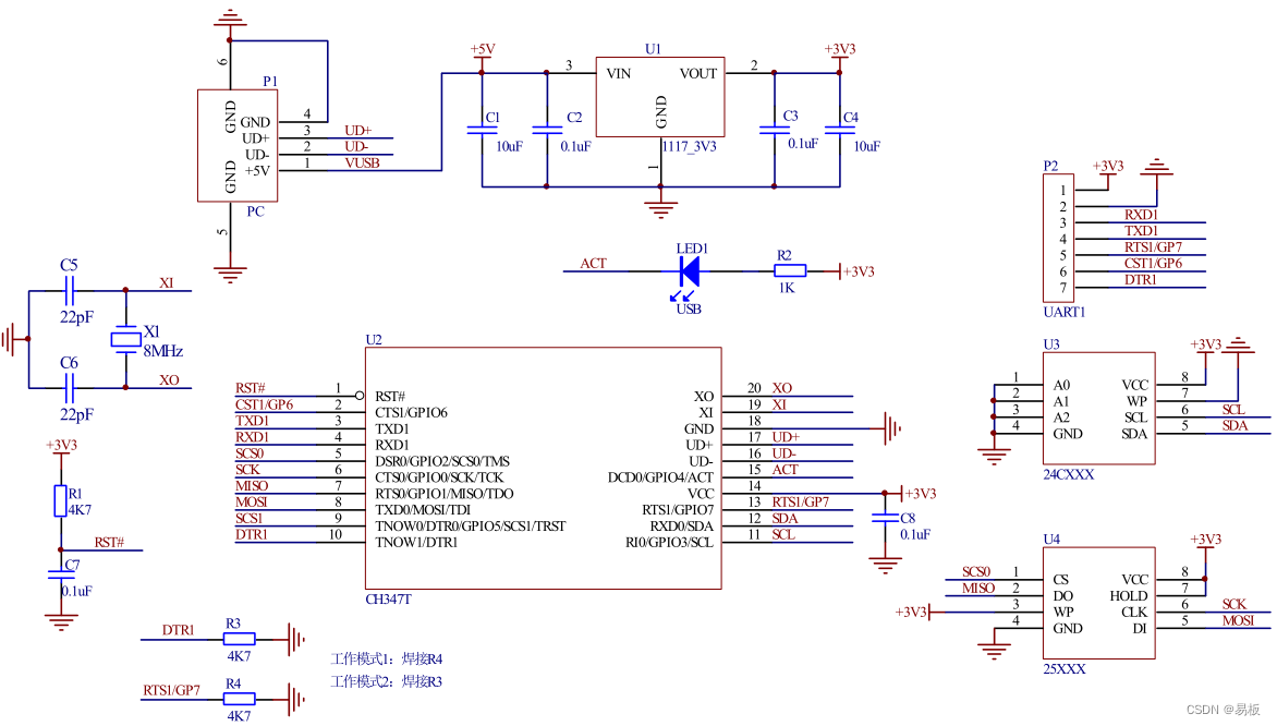
7.3. USB 转 SPI+I2C+UART 三合一功能
下图是由 CH347T 芯片实现的 USB 转高速单串口及 2 线和 4 线同步串行接口的参考电路图,去掉R3 但保留电阻 R4 设置芯片工作在模式 1,去掉 R4 但保留电阻 R3 设置芯片工作在模式 2。
P1 是 USB 端口,P2 是串口的 TTL 连接引脚,包括 VCC、GND、RXD1、TXD1、RTS1、CTS1 和 DTR1等引脚。可外加电平转换器件,实现 TTL 转 RS232、RS485、RS422 等信号转换。
U3 是 2 线同步串行接口 IIC 设备。U4 是 4 线同步串行接口 SPI 设备。建议外设与 CH347 使用同一电源。

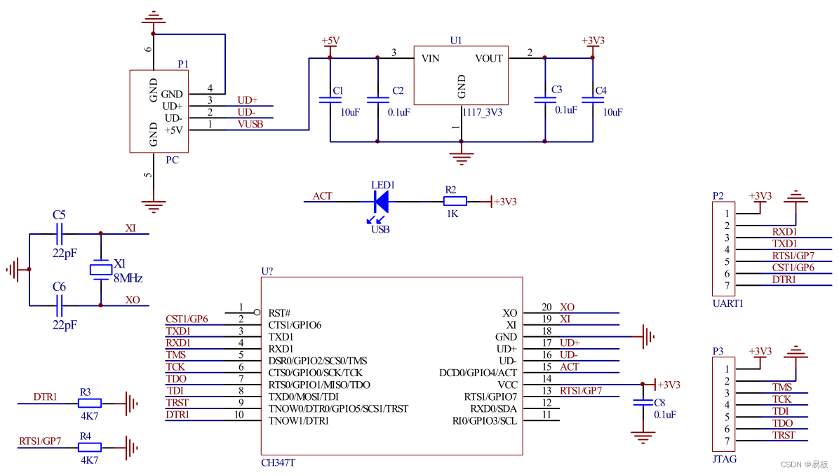
7.4. USB 转 JTAG+UART 二合一功能
下图是由 CH347T 芯片实现的 USB 转高速单串口及 JTAG 接口的参考电路图,电阻 R3 和 R4 设置芯片工作在模式 3。
P1 是 USB 端口,P2 是串口的 TTL 连接引脚,包括 VCC、GND、RXD1、TXD1、RTS1、CTS1 和 DTR1等引脚。可外加电平转换器件,实现 TTL 转 RS232、RS485、RS422 等信号转换。
P3 是 JTAG 接口,直连 FPGA、CPU 等芯片。

2563

被折叠的 条评论
为什么被折叠?



