一、共模滤波器的等效电路与工作原理
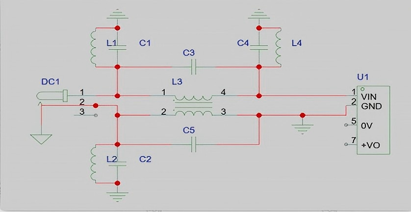
共模滤波器是抑制电磁干扰(EMI)的核心器件,其性能高度依赖PCB布局设计。从等效电路模型(图1)可以看出,共模滤波器(L3)与寄生参数(C1/C2/L1/L2等)共同构成高频噪声路径。
1.等效电路模型
【关键元件】:
共模电感(L3)与寄生电容(C1/C2)、寄生电感(L1/L2)。
【噪声路径】:
当共模噪声从U1产生时,其传播路径由滤波器阻抗(ZL3)与寄生阻抗(ZC1C2L1L2)的相对大小决定。
【公式推导】:
其中,S 为耦合面积,d为间距,εr为介质常数。
2. 滤波器有效与失效条件
【有效条件】:
当寄生阻抗Z{寄生} > Z{滤波器},噪声通过滤波器转化为热能(图3)。
【失效条件】:
当Z{寄生} < Z{滤波器},噪声绕过滤波器,通过寄生路径辐射(图4)。
二、共模滤波器失效的四大原因
1.地平面设计不当
当电源地线(如连接器的接地引脚)直接连接到大面积覆铜区域时,地平面与电源走线之间会形成高频低阻抗路径。共模噪声优先通过地平面传播,而非流经共模滤波器。此时,滤波器的阻抗远高于地平面路径,导致噪声“绕道而行”,无法被有效抑制。
2.滤波区覆铜过近
若共模滤波器前后走线与相邻地平面间距过小(如<2mm),两者间会形成较大的分布电容。高频噪声(>100MHz)通过该电容直接耦合至地平面,形成“旁路通道”,导致滤波器被短路。
3.分地策略错误
在分地设计中,“噪声地”(如开关电源区域)与“干净地”(如模拟信号区域)间距不足(<2mm),两地平面间通过分布电容形成耦合路径。共模噪声通过“噪声地→分布电容→干净地→电源线”的环路逃逸,完全绕过滤波器。
4.走线平行/重叠
滤波器输入与输出走线平行或跨层重叠时,两者间产生互容(电容耦合)和互感(电感耦合)。高频噪声通过这两种耦合机制直接跨过滤波器,形成前馈路径。
三、共模滤波器Layout优化案例
1. 错误示范与后果
【案例1】:
未隔离滤波区,地平面直接覆铜,导致30MHz辐射超标。
【案例2】:
输出走线平行且间距1mm,100MHz噪声耦合增加。
2. 推荐设计规则
【规则1】:
滤波器投影区向外扩展2mm禁铜,阻断寄生耦合。
【规则2】:
跨层走线垂直交叉,减少3D寄生电容。
四、总结与设计准则
1.禁铜规则:滤波器投影区向外扩展2mm,禁止覆铜。
2.走线隔离:滤波前后走线避免平行,推荐间距>3倍线宽。
3.分地策略:分地区域间距≥2mm,跨层走线垂直布局。
4.验证工具:通过SI/PI仿真预判寄生参数,结合实测数据迭代优化。
555

被折叠的 条评论
为什么被折叠?



