一、挑战与危机
【EMC危机曝光】:
随着科技的进步和医疗需求的不断发展,医疗产品在提升诊疗水平、保障患者健康方面起着至关重要的作用。而医用负压机是一种用于医疗场景的设备,其主要功能是通过产生负压(低于大气压的压力)来辅助医疗操作或患者治疗。它被广泛应用于手术室、病房、急救等。其可靠性和安全性至关重要。
然而,随着电子设备的广泛应用,电磁兼容性(EMC)问题逐渐成为医疗设备中不可忽视的隐患。
二、精准整改目标
【测试标准】:
GB9706是中国的医疗电气设备标准,专门针对医疗设备的电磁兼容性(EMC)做出规定。具体来说,GB9706标准涵盖了医疗设备在使用过程中对电磁环境的影响,以及设备自身受到电磁干扰的能力。GB9706的辐射骚扰限值与国际标准IEC 60601-1-2一致,主要包括不同频段的辐射限值。GB9706中的辐射限值通常参考以下标准:
1.频率范围:一般在30MHz至1GHz的频段,可能会有不同的限值。
2.限值数值:例如,30MHz至230MHz的频段,限值为30dBμV/m(以10米距离测量),230MHz至1GHz的频段,限值为37dBμV/m。
三、产品分析和整改措施
1.产品分析:医用负压机:
电源模块大致如下。
(1)适配器供电:12V转6V供给系统所有模块。
(2)电池供电:3.7V升6V供给电机和显示屏。电池供电时摸底会超标,因此定位到升压问题。

2.升压模块分析:
(1)EMC问题排查之原理图和PCB回路法:
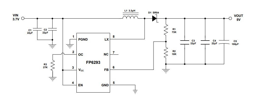
原理图上参考芯片原厂的设计,但从EMC角度上输入和输出滤波电容太少,针对不同的超标频段应该多放置几个量级电容,每个量级间隔100倍,提供更宽频段的滤波效果。以下是芯片原厂设计:

(2)PCBlayout:地问题:
①顶层输入电容地和输出电容地过孔连接,芯片地和输出电容地通过0Ω电阻连接;
②升压电路的底层地中有别的走线导致地不完整。
【建议】:
①输入电容地和输出电容地需要在同层,尽量不打孔连接,芯片地和输出电容的地直连,取消0Ω电阻;
②底层地需完整,信号线和电源线绕开这部分地,大面积的地会抵消掉突变的电流从而降低EMI。未整改前LAYOUT如下:

3.电机分析:
电机工作时,换向器和碳刷之间来回切换,会产生拉弧,测试时会出现密集的毛刺。测试数据如下图:

4.整改措施:
(1)升压模块整改:
①电感对地并1nf高频电容,减小高频回路面积;
②将电感放置在续流管附近,减小电感充放电的回路面积;
③续流管两端并RC电路减小过冲;
④升压电路的底层地用锡连接,形成完整地。
【具体措施如图】:


(2)电机整改:
电机处加滤波板,滤波器件为BDL(BDL0805S110V101T)滤波器和磁珠,将电机噪声抑制在源头上,注意:滤波板GND必须低阻抗的连接在电机金属壳上,这样才能滤波效果最大化。滤波板及接地线如图:

(3)屏蔽:将普通电机供电线换成屏蔽线,屏蔽线地接在电机外壳。
四、测试前后数据对比
【整改前测试结果】:

【整改后测试结果】:

【前后对比】:
GB9706和EN55032-classB限值一样,可直接用EN55032-classb测试,电源包络下降20个DB,测试通过。
五、总结
医疗设备EMC整改需系统化方案:
精准定位噪声源(升压模块/电机),优化滤波、接地和屏蔽设计。本案例通过多级滤波、PCB布局改善和电机噪声抑制,使医用负压机辐射降低20dB,符合GB9706标准,为同类产品提供实用参考。
1万+

被折叠的 条评论
为什么被折叠?



