Socket服务器整体架构概述
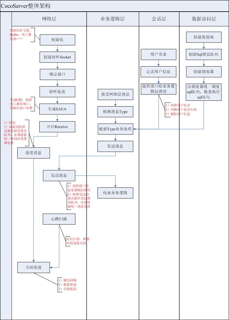
Socket服务器主要用于提供高效、稳定的数据处理、消息转发等服务,它直接决定了前台应用程序的性能。我们先从整体上认识一下Socket服务器,Socket服务器从架构上一般分为:网络层、业务逻辑层、会话层、数据访问层,如图:

(图1)
(一) 网络层
网络层主要用于侦听socket连接、创建socket、接受消息、发送消息、关闭连接。作为socket通信服务器,网络层的性能相当重要,所以我们在设计网络层时,要着重在以下几方面获得突破:最大连接数、最大并发数、秒处理消息数。如何突破呢?下面我为大家介绍几种网络层常用到的一些技术和技巧(具体实现,我将在博文中逐一具体阐述):
1)Buffer管理
每一个SocketAsyncEventArgs对象(以下简称SAEA)在内存中都有其对应的缓存空间,如果不对这些缓存空间进行同一管理,当SAEA对象逐渐增多时,这些SAEA对象的缓存空间会越来越大,它们在系统内存中不是连续的,造成很多内存碎片,而且这些缓存不能重复利用,当创建、销毁SAEA对象时,造成CPU很多额外消耗,影响服务器性能。面对这问题如何解决呢?用Buffer池管理!
2)双工通信
Socket服务器提高通信效率是一个永恒的话题,提高通信效率有很多种方法,双工通信就是其中之一。一个SAEA对象在同一时刻只能用来接收数据或发送数据,有人想,如果一个SAEA对象在同一时刻既能发送数据又能接受数据,那肯定会提高socket通信效率。恩,很有想法!可是你能让你的头在同一时刻既往左转又往右转吗?答案是不行的,那如何实现双工通信呢?既然一个SAEA对象在同一时刻只能做一件事,那我自定义DuplexSAEA对象,在该对象中封装两个SAEA,一个用于接受,一个用于发送,问题不就解决了吗。
3)poolOfAcceptEventArgs
poolOfAcceptEventArgs是个什么东西?它不是个东西,是一个容器,一个容纳AcceptSAEA对象的容器。给你两个socket服务器,你能很快判别两个服务器性能的优异吗?很简单,你瞬间向一台服务器打入5、6万的连接,看看会不会都连上,如果都连上,说明这台socket服务器的并发处理连接的能力还是不错的。那如何提高socket服务器的并发连接能力呢?答案:poolOfAcceptEventArgs!
4)消息队列调度器
消息队列调度器主要分为两种:接受消息队列、发送消息队列。为什么要用消息队列呢?主要是提高socket服务器的吞吐量。首先我们定义一个队列Queue,然后编写N个调度器,不断从队列中调度消息,接受队列调度器用于将消息抛至业务逻辑层处理,发送队列调度器用于调用网络层发送消息接口,向指定端口发送数据。
5)心跳扫描
有一个困惑:客户端连接socket服务器,连接没有断开,但客户端挂了,这样这条连接在socket服务器中就成了钉子户,落地生根不走了!一个钉子户还可以忍受,千千万万个呢?那就崩溃了!怎样解决这个问题呢?定时扫描每条连接,如果该条连接在超时时间内没有IO响应,则关闭它。
6)粘包
服务器在接受消息包时,如果两个数据包同时被你服务器收了怎么办?你会把他当成一个数据包吗?如果一个数据包断了,分成两次被你服务器收了,你会把他们拼接起来吗?这些就是粘包了,怎么解决?正则表达式扫描!
7)多线程编程
Socket服务器的编程就是多线程编程,面对多线程,线程间怎样同步、怎样避免死锁?多线程访问公共资源如何处理,在下面的博文中,我将会为大家具体阐述。
(二) 业务逻辑层
网络层将解包后的消息包抛至业务逻辑层,业务逻辑层收到消息包后,解析消息类型,然后转入相应的处理流程处理。
网络层应提供发送消息的接口供业务逻辑层调用,因为网络层不会主动发送消息,发送消息的操作是由业务逻辑层来控制的,所以业务逻辑层应根据具体的业务应用,封装不同功能的发送消息的方法。
(三) 会话层
会话层主要用于记录在线用户信息,该层隶属于业务逻辑层。既然隶属于业务逻辑层,那为什么还要独立出来呢?这主要为以后分布式开发拓展用,试想,一台服务器最大能支持多少人同时在线?中国有多少人?如果1亿人同时在线,你一台服务器能支持得了吗?答案肯定是否定的,所以要分布式开发。分布式开发涉及到用户信息同步的问题,所以会话层就要独立出来了。
(四) 数据访问层
数据库执行效率是整个socket服务器的瓶颈?为什么呢?举个例子:假设我们的socket服务器的秒处理消息的条数为3000,每处理一条消息都会保存历史记录,那么,如果数据访问层不想拖网络层的后腿,那么他的执行sql语句的效率也必须达到每秒3000!如果socket服务器和数据库服务器部署在同一网段上,这个速度是没有问题的,但如果数据库服务器部署在外网呢?你的sql语句的执行效率能达到那么高吗?很困难!
再思考一个问题:如果网络层执行线程和数据库执行线程是同一个线程,那么网络层的处理必须等待数据库执行完毕后,才能进行!如果数据库执行效率比较慢,那对整个socket服务器将是一个毁灭性的打击。
那么怎样将数据访问层与网络层分离,让他们互不影响?如何提高数据库执行效率,让网络层的处理速度和数据访问层的处理速度达到一个平衡?答案:连接池+sql调度器+主从数据库。
Socket服务器的整体架构就为大家介绍到这里,下面我将会为大家具体阐述各个技术的实现。
本文深入探讨Socket服务器的整体架构,包括网络层、业务逻辑层、会话层和数据访问层,并详细介绍了如何通过Buffer管理、双工通信、poolOfAcceptEventArgs、消息队列调度器、心跳扫描、粘包处理、多线程编程等技术优化服务器性能。重点突出网络层的优化策略,如Buffer池管理、双工通信、并发连接能力提升、消息队列调度和多线程编程,旨在提高Socket服务器的处理效率和稳定性。
1528

被折叠的 条评论
为什么被折叠?



