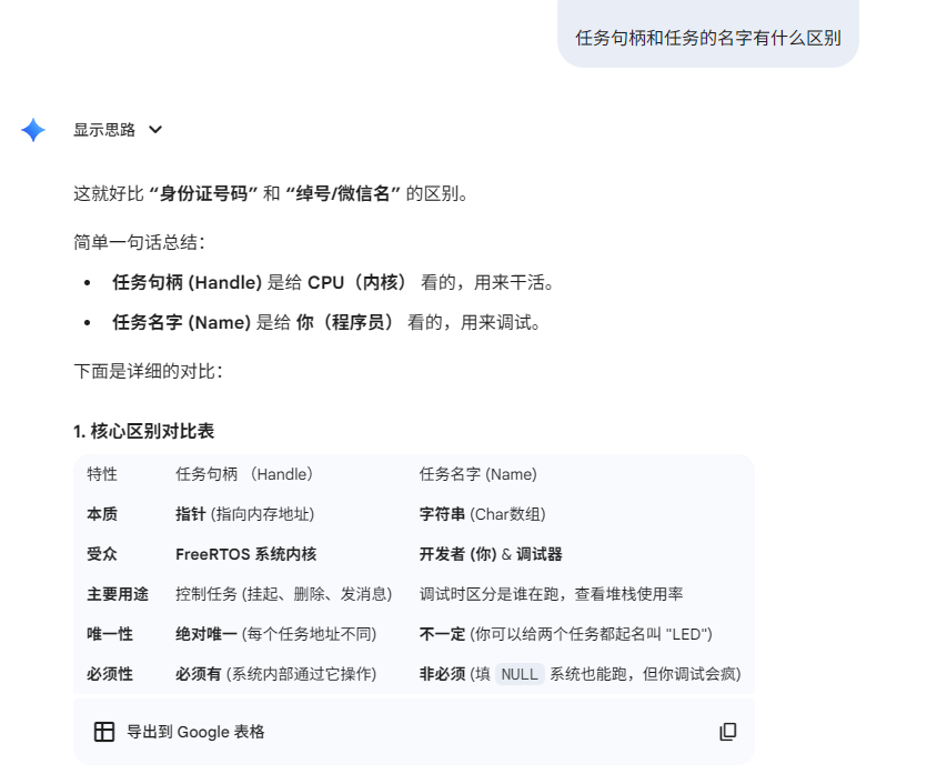
命名规则


params 和Info
"params"的翻译是**"参数"**。在不同的上下文中,"params"可以指代特定的参数或变量
Info 是英文单词 Information 的缩写。

代码

-



任务句柄


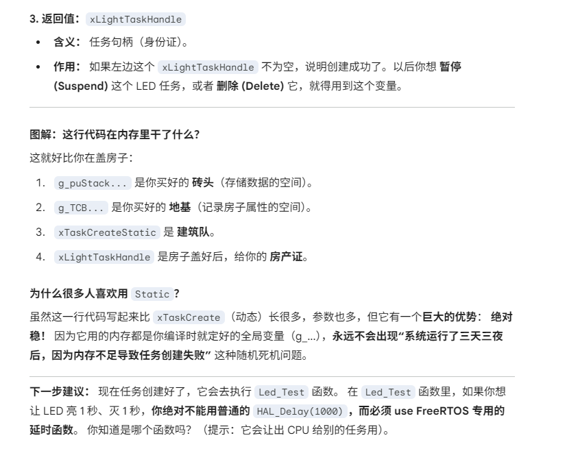
创建任务








列子




删除任务

缺点(删除任务少用)
在嵌入式系统中,频繁(比如每秒几次,甚至每分钟几次)创建删除任务:会导致内存碎片化 (Memory Fragmentation)


"params"的翻译是**"参数"**。在不同的上下文中,"params"可以指代特定的参数或变量
Info 是英文单词 Information 的缩写。

代码

-













列子





缺点(删除任务少用)
在嵌入式系统中,频繁(比如每秒几次,甚至每分钟几次)创建删除任务:会导致内存碎片化 (Memory Fragmentation)

被折叠的 条评论
为什么被折叠?