一、产品简介
VE8602/VE8602Q是支持宽输入电压范围的同步升压控制器,提供工规VE8602及车规VE8602Q两个版本。抖频功能可选,全面及灵活的保护功能一应俱全,产品整体性能极佳,是工程师们的一个绝佳选择。
二、产品特点
-
高效率的同步升压控制器
-
抖频功能可选
-
180度错相时钟输出,支持多相并联
-
准直通模式:支持达99.9%的占空比
-
灵活的过流保护功能:打嗝或恒流模式
三、参数特征
-
AEC-Q100车规认证
-
宽输入电压范围:4V-60V
-
参考电压:0.8V(±1.5%的全温精度)
-
可编程开关频率范围:100Khz-1Mhz
-
支持CCM及轻载高效的DEM模式
-
支持外时钟同步
-
软启动可调节
-
有Power Good指示
-
保护功能全面:过流/输出过压/短路/过温保护
-
封装:TSSOP20-EP和QFN-20(3mm*4mm)
四、典型应用

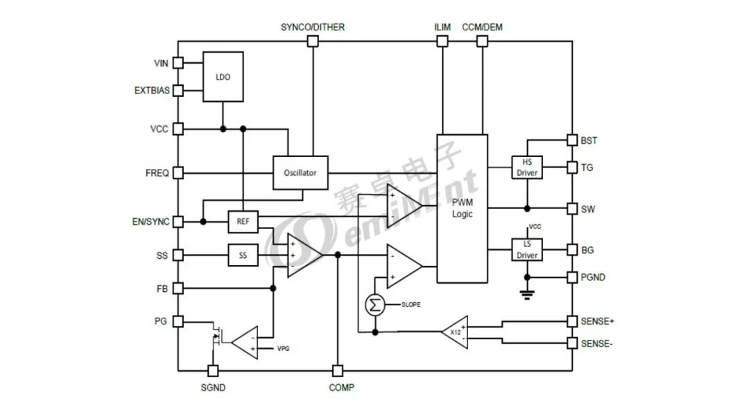
五、功能框图

六、封装形式

七、实测数据

VE8602/VE8602Q同步升压控制器,工业/车规双版本可选,支持4V-60V超宽输入。通过AEC-Q100认证,-40°C~125°C稳定运行。轻松应对升压电源、音频功放供电、车载启停稳压器等场景,是工程师的可靠之选!(VE8602/8602Q支持免费提供样品)
4万+

被折叠的 条评论
为什么被折叠?



