PCL学习笔记(一):环境安装
学习ROS中的PCL使用,完成Realsense安装,PCL的简单使用
Realsense安装
官方源码:https://github.com/IntelRealSense/realsense-ros
参考博客:【Gazebo】UR3 添加 Realsense d435 深度相机
采用源码安装,放进/realsense_ws/src目录下
$ sudo apt-get install ros-melodic-realsense2-camera
$ catkin_make
在RVIZ中查看模型
$ roslaunch realsense2_description view_d435_model.launch
下载gazebo仿真插件包
https://github.com/neocobot-nac/realsense_gazebo_plugin
在Gazebo中加入realsense
$ roslaunch realsense_ros_gazebo simulation.launch
在rviz中加入对应的topic,显示realsense的深度图和深度点云,修改depthcam.xacro中的pointCloud,打开点云topic

ROS中PCL的简单使用
sensor_msgs::PointCloud2的数据结构:sensor_msgs/PointCloud2 Message
点云数据结构的解析:解析sensor_msgs::PointCloud2 ROS点云数据
修改点云RGB颜色
参考博客:ROS中点云学习(二):使用PCL接收点云,操作之后重新发送
接收realsense发布的点云话题/d435/depth/color/points,在set_color.cpp中转换为绿色点云,再发布到/adjustd_cloud话题,在rviz中订阅
需要注意的是在ROS中使用PCL,首先要使用pcl::fromROSMsg()将msg消息转换为点云,处理完毕后用pcl::toROSMsg()再转换为msg发布出去

PCL滤波
参考博客:PCL 几种滤波方法
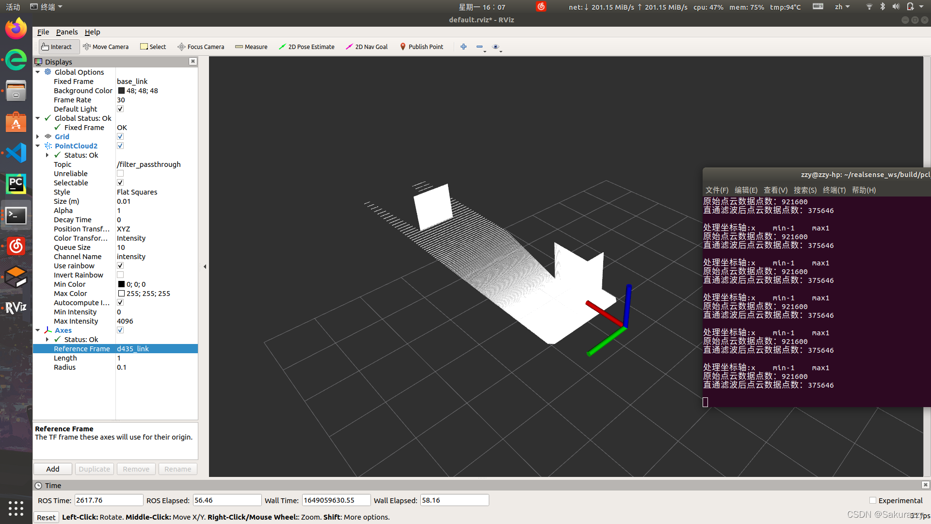
对X轴进行直通滤波,取[-1,1]区间内的点云数据,提取结果如下图

参考博客
realsenseD435i 通过rviz显示滤波前后点云数据
realsense D435i gazebo slam(px4)仿真
Gazebo下使用realsense RGBD相机以及深度图转激光数据
361

被折叠的 条评论
为什么被折叠?



