探索性因子分析作为多元统计分析的核心方法,在心理学、教育学、市场研究等领域有着广泛应用。它能够帮助研究者理解变量间的内在结构,将多个观测变量浓缩为少数几个潜在因子,从而简化数据结构和揭示变量间的潜在关系。本文将系统介绍探索性因子分析的理论框架、核心指标及其在SPSSAU平台上的实现过程。
一、探索性因子分析的基本原理
1、什么是探索性因子分析?
探索性因子分析是一种数据降维和结构探索的统计方法,其核心目的是从一组观测变量中提取出少数几个潜在因子,这些因子能够解释原始变量的大部分变异。

上图展示了探索性因子分析的三个主要目的,包括数据降维、结构探索和变量筛选,帮助研究者从大量变量中提取核心信息。
2、因子分析的理论基础
因子分析基于"共同因子模型",认为每个观测变量都可以表示为共同因子和独特因子的线性组合。因子分析的理论模型示意图如下图,展示观测变量如何被分解为共同部分和独特部分,共同部分由潜在因子解释。

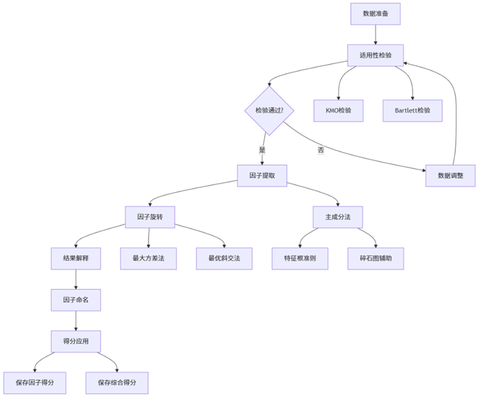
二、探索性因子分析完整流程
在SPSSAU中进行探索性因子分析遵循清晰的逻辑流程:

上图展示了SPSSAU中探索性因子分析的完整工作流程,从数据准备到结果应用的六个关键步骤,确保分析的系统和规范。
这一完整流程确保了因子分析的系统性和结果的可解释性。SPSSAU平台将这一复杂过程自动化,用户只需拖拽变量并设置相应参数即可获得专业级的因子分析结果。
三、探索性因子分析核心指标解析
探索性因子分析涉及多类统计指标,它们共同构成了完整的因子分析评估体系。
1) 适配性检验类(决定是否能做 EFA)
- 相关系数矩阵(Correlation matrix)
含义:展示变量之间的双变量线性相关程度。EFA 的前提是变量之间存在一定程度的相关性(既不能完全独立,也不能高度冗余)。
理论意义:若多数变量互相关很低,EFA 无法“浓缩信息”;若高度相关(接近 1),说明冗余,需要合并或删项。 - KMO(Kaiser-Meyer-Olkin)测度
含义:衡量样本对于因子分析的适合度,从变量与变量之间相关的平方和与偏相关的平方和计算得来(总体或逐项均可)。
理论意义:KMO 越高,说明每个变量与其他变量的共同信息越多、偏相关越少,因子分析越可靠。常用阈值(理论指引):>0.8 非常适合,0.7–0.8 比较适合,0.6–0.7 可勉强使用,<0.6 需谨慎。 - Bartlett 球形度检验(Bartlett’s test)
含义:检验相关矩阵是否与单位矩阵显著不同(零假设:变量间不相关)。
理论意义:当 p 值显著(小于显著性水平)时,拒绝零假设,说明相关矩阵适合用于 EFA。 - MSA(Measure of Sampling Adequacy)逐项指标
含义:KMO 的逐项版本,用于判断单个变量与其他变量的共性贡献。
理论意义:低 MSA 表明某个变量与其他变量信息共享较少,可能成为删除候选;过高则提示与其他变量重叠严重(亦需审视)。
2) 提取因子相关指标(信息量与选择依据)

- 特征根(Eigenvalues)与 Kaiser 准则
含义:每个主成分/因子解释的方差量,特征根 > 1 常被视为保留的一个简单准则(Kaiser 准则)。
理论意义:特征根反映该因子对原始变量总方差的贡献。单凭特征根可能过于机械,需结合碎石图与专业知识。 - 方差解释率(Variance Explained)与累积方差
含义:因子分别解释的方差占总方差的比例;累积方差表明若干因子合并后解释的总信息百分比。
理论意义:此指标用于衡量因子集合对原始信息的保留程度。不同领域对“充分解释”的阈值不同(心理测量可能要求较高,应用研究可适当放宽)。 - 碎石图(Scree Plot)
含义:按特征根大的顺序绘制,辅助判别“陡降点”后的拐点位置,拐点之前的因子通常被保留。
理论意义:直观工具,强调由陡降到平稳的转折处对应合理的因子数,但主观判断成分仍需领域知识配合。
3) 因子载荷与共同度(决定变量归属与解释)

- 因子载荷系数(Factor Loadings)
含义:变量在某因子上的线性相关系数(或相关度的表征),绝对值越大,说明该变量与该因子的关联越强。
理论意义:载荷用于判断变量归属某一因子(常用阈值绝对值 >0.4/0.5 做为归属参考),并为因子命名提供直接依据。 - 共同度(Communality)
含义:某个变量被提取因子解释的方差比例,数学上是该变量在提取模型下的方差保留量。
理论意义:共同度高说明变量的大部分方差被因子结构解释;共同度低(例如 <0.4)说明该变量可能不适合当前因子模型。 - 载荷图 / 载荷热力提示
含义:可视化每个变量在各因子上的载荷及显著性(软件常用颜色标注不同阈值)。
理论意义:帮助识别交叉载荷(一个变量在多个因子上载荷明显),提示需要用专业判断进行归属或删除。
4) 旋转与解释(提高可解释性)
- 正交旋转(Orthogonal rotation,例:Varimax 最大方差法)
含义:保持因子间正交(互不相关),通过变换使载荷矩阵更“稀疏”,即每个变量在少数因子上高载荷。
理论意义:便于解释与命名,适用于假设潜因子相互独立的情形。 - 斜交旋转(Oblique rotation,例:Promax/Oblimin 最优斜交法)
含义:允许因子之间相关,适合潜在因子之间具有现实相关性的场景(很多社会科学变量间并非互斥)。
理论意义:若理论上因子可能相关,斜交旋转能更真实地反映变量结构,但解释上需区分因子载荷与因子间的相关矩阵。
5) 得分与权重(从因子到复合指标)
- 成分/因子得分系数矩阵(Component Score Coefficients)
含义:把标准化后的原始变量线性组合为因子得分的系数矩阵。
理论意义:给出如何计算单个样本在每个因子上的得分(可用于个案排序、后续回归或聚类分析)。 - 线性组合系数、综合得分系数与权重计算
含义:将因子得分系数按因子方差贡献加权合成综合得分,并归一化以得到指标权重。
理论意义:提供一种以因子分析为基础的客观权重计算方法,便于将多指标汇总为单一评分,但要注意归一化步骤与解释局限(基于标准化数据、线性假设)。
四、SPSSAU各分析表格的作用与解读
1. KMO和Bartlett检验表

这个表格是因子分析的"入场券",用于判断数据是否适合进行因子分析。如果KMO值过低或Bartlett检验不显著,说明数据不适合做因子分析,需要重新考虑变量选择或数据预处理。
2. 方差解释率表格

此表格展示了因子分析的信息浓缩效果,告诉我们提取的因子能够保留原始变量多少信息。累积方差解释率越高,说明因子对原始信息的保留越充分。
3. 旋转后因子载荷系数表格

这是因子分析的核心结果表格,显示了每个变量在各个因子上的负荷情况。通过这个表格,我们可以了解变量的归类情况,为因子命名提供依据。
4. 成分得分系数矩阵

该表格提供了计算因子得分的系数,当我们希望得到每个样本的因子得分用于后续分析时,这个表格就变得非常重要。
5.碎石图

碎石图用于辅助判断因子提取个数,当拆线由陡峭突然变得平稳时,陡峭到平稳对应的因子个数即为参考提取因子个数。碎石图仅辅助决策因子个数,实际研究中更多以专业知识,结合因子与研究项对应关系情况,综合权衡判断得出因子个数。
6.载荷图
载荷图用于展示各因子与载荷值关系情况,建议结合实际情况使用即可。

7. 线性组合系数及权重结果表

这个表格展示了各变量在综合得分中的权重分配,当我们需要计算综合得分或进行权重分析时,此表格提供必要的计算系数。
五、从“变量-因子”到“综合评分”:如何用输出做决策
- 确认研究目标:若目的是信息浓缩并解释潜在结构,优先关注载荷与共同度;若目的是构建复合指标或权重体系,则要重视成分得分系数与权重归一化步骤。
- 变量筛选原则:低共同度或低 MSA 的变量是删除候选;高交叉载荷需结合领域知识决定归属或删除;与其他变量高度冗余(相关 >0.8)则考虑合并或删减。
- 旋转策略选择:若理论认为潜因子独立,用 Varimax(最大方差法);若因子可能相关,用斜交(Promax/Oblimin 等)以保留因子间相关信息。
- 权重与得分的解释限制:因子导出的权重基于线性组合与标准化数据,具有方法学合理性,但不是“真理”——应与理论、外部效度检验结果(例如回归或结构方程验证)一起解释。
六、探索性因子分析的方法学考量
1. 样本量的要求
探索性因子分析对样本量有明确要求,一般来说,样本量与变量数的比例至少应为5:1,即每个变量至少对应5个样本。理想情况下,总样本量应该达到300以上,这样才能保证因子分析结果的稳定性。
2. 因子数确定的策略
- 确定因子数量是因子分析的关键决策,应该综合考虑多个标准:
- 特征根准则选择特征根大于1的因子,这是最常用的自动确定方法。
- 碎石图检验观察碎石图中陡降点的位置,选择陡降点之前的因子。
- 方差解释率考虑因子的实际解释能力,通常要求累积方差解释率达到60%以上。
- 因子可解释性最重要的标准是因子必须具有合理的理论解释和实际意义。
3. 旋转方法的选择原则
旋转方法的选择应该基于研究需求和理论基础:
- 最大方差法适用于希望因子间相互独立的情况,能够使每个变量在尽可能少的因子上有高载荷。
- 最优斜交法适用于理论上认为因子间存在相关性的情况,更符合实际研究中的复杂情境。
SPSSAU作为智能数据分析平台,在探索性因子分析中展现出多方面的优势:自动化的适用性检验、灵活的参数设置、完整的指标输出以及专业的结果解读。平台提供的多种旋转方法选择、因子个数自主设定以及得分自动保存功能,极大地提升了分析的灵活性和结果的应用价值。

被折叠的 条评论
为什么被折叠?



